Проекторы NEC PH1202HL - инструкция пользователя по применению, эксплуатации и установке на русском языке. Мы надеемся, она поможет вам решить возникшие у вас вопросы при эксплуатации техники.
Если остались вопросы, задайте их в комментариях после инструкции.
"Загружаем инструкцию", означает, что нужно подождать пока файл загрузится и можно будет его читать онлайн. Некоторые инструкции очень большие и время их появления зависит от вашей скорости интернета.

133
6. Подключение к другому оборудованию
HDMI IN
HDMI OUT
HDMI IN
❷
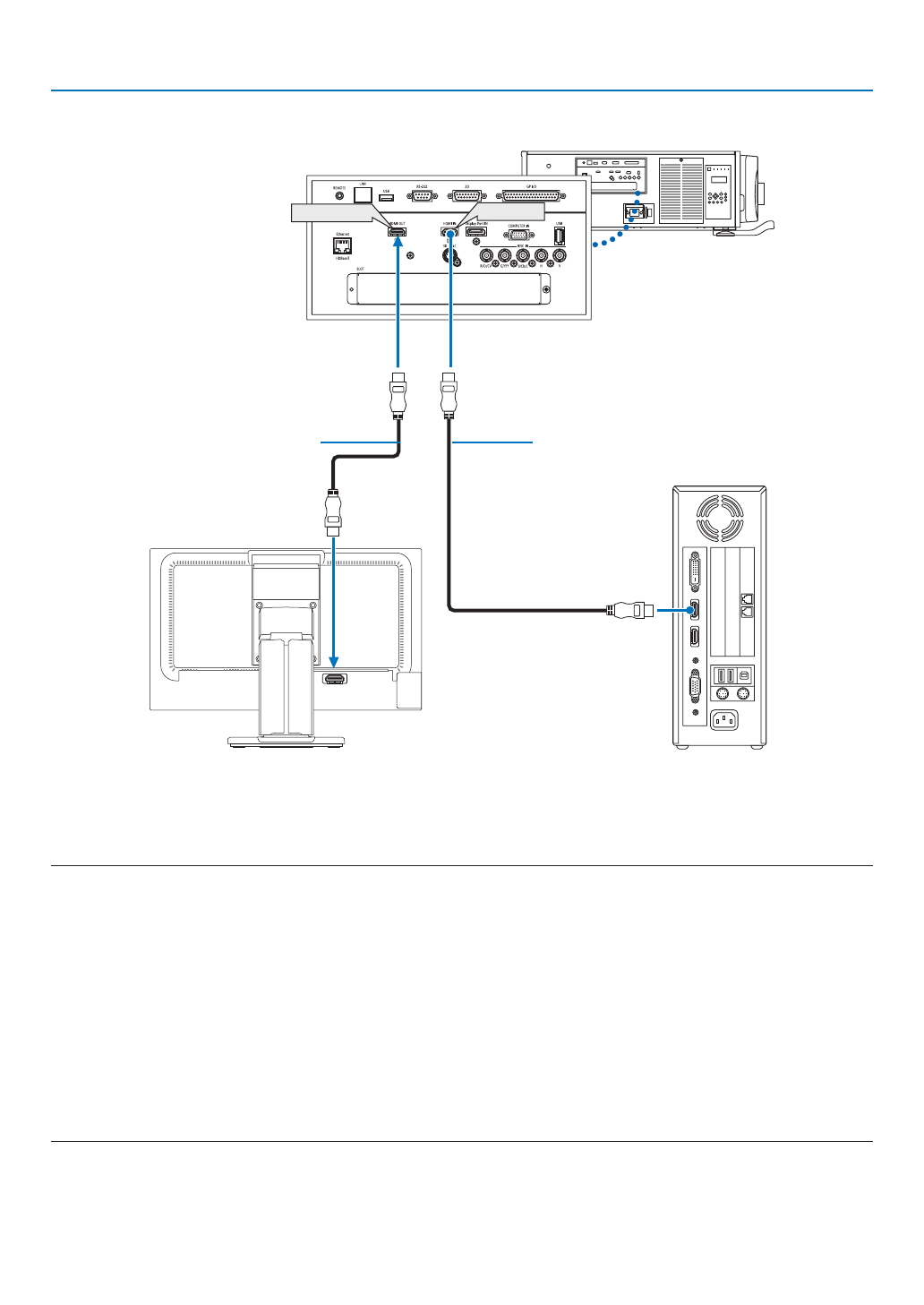
Подключение внешнего монитора
Как показано на рисунке, когда проектор подсоединен к компьютеру, аналогичное содержимое входного сигнала
HDMI отображается на мониторе для подтверждения.
• Разъем HDMI OUT не может отправлять аналоговые сигналы (разъем COMPUTER IN, разъем BNC).
• См. стр.
при отображении экрана КАРТИН. В КАРТ. (PIP)/PBP.
ПРИМЕЧАНИЕ:
• При выводе сигналов HDMI включите питание видео устройства на внешней стороне и не отключайте его до поступления видеосигналов в данное
устройство. Разъемы HDMI OUT проектора оборудованы функциями ретранслятора. Когда устройство подключается к разъему HDMI OUT, то разрешение
выходного сигнала не ограничивается разрешением, поддерживаемым подключенным устройством.
• В случае разъема HDMI OUT проектора теоретическое количество блоков, которые могут быть соединены последовательно, составляет семь. Максимальное
количество блоков, которые могут быть подключены, может быть уменьшено из-за внешней среды и качества сигнала и кабеля и т.д. Количество блоков,
которые могут быть подключены, может отличаться в зависимости от версии HDCP, ограничения по количеству HDCP ретрансляторов на устройстве-
источнике и качества кабеля. Вся система должна быть проверена заранее при создании системы.
• Если [РЕЖИМ ОЖИДАНИЯ] установлен на [НОРМАЛЬНОЕ], видео не будет выводиться, если проектор переключится в режим ожидания. Установите режим
в положение [ОЖИДАНИЕ HDBaseT], включите питание передающего устройства и не выключайте его.
• При установке функции [РЕЖИМ ОЖИДАНИЯ] данного устройства в положение [НОРМАЛЬНОЕ] HDMI сигналы не будут выводиться. Для вывода HDMI сигналов
установите [РЕЖИМ ОЖИДАНИЯ] на [ОЖИДАНИЕ HDBaseT], включите подачу питания передающего устройства и не отключайте ее.
• Функция ретранслятора HDMI не будет работать, если переключать разъемы и вставлять/вытягивать кабель HDMI на втором и последующих про-
екторах.
Кабель HDMI (в комплект поставки не
входит)
Кабель HDMI (в комплект поставки не входит)
Содержание
- 3 Важная информация; Предостережения относительно безопасности; Меры предосторожности; ВНИМАНИЕ; Утилизация бывшего в использовании изделия; ПРЕДУПРЕЖДЕНИЕ
- 4 ii; • Не размещайте проектор в следующих условиях:
- 5 iii; ix
- 6 iv; и задние ручки, затем переместите проектор.; главного питания, удлинитель с переключателем или прерывателем.; Предупреждение по использованию дополнительных объективов
- 7 служивание или сервисные услуги.; Предостережение относительно безопасности лазера; может вызвать опасное радиоактивное излучение.
- 9 vii; EEE Yönetmeliğine Uygundur.
- 10 viii; или более после каждого часа просмотра.; Функция управления питанием
- 11 Пример 2 – Если сзади проектора находится стена.; сторон и снизу проектора.
- 12 Содержание
- 13 xi; Мультиэкранное проецирование
- 14 xii; Подключение к другому оборудованию
- 15 xiii; Программное обеспечение поддержки пользователя
- 16 Комплектация
- 17 Знакомство с проектором; Поздравляем с покупкой проектора; . Можно осуществлять беспроводное; Общие сведения
- 19 Об этом руководстве пользователя
- 20 Названия деталей проектора; Лицевая/верхняя сторона
- 21 Задняя часть
- 22 Элементы управления/индикаторная панель; Отображаемая информация
- 23 Функции разъемов; COMPUTER IN/ Компонентный входной разъем; • Питание нельзя подать с разъема REMOTE на пульт дистанционного
- 24 Названия элементов пульта дистанционного управления; ного управления
- 25 Установка элемента питания; Вставьте новые батареи
- 26 дистанционного датчика, расположенного на корпусе проектора.; управления используется в проводной работе.
- 27 Порядок проецирования изображения; - Автоматическая оптимизация сигнала компьютера (
- 28 Подключение компьютера/Подсоединение силового кабеля; способах подключения см. раздел «1. Подключение компьютера» на стр.
- 29 войдет в нижний стопор.
- 30 Включение проектора; • Включение проектора:; для получения информации
- 31 • Когда появится сообщение «ПРОЕКТОР ЗАБЛОКИРОВАН! ВВЕДИТЕ СВОЙ; Выполнение калибровки объектива; Посредством выполнения операции [КАЛИБРОВКА ОБЪ-
- 32 Примечание об экране запуска (экран выбора языка меню); Для выбора языка меню выполните следующие действия:; С помощью кнопки
- 33 Выбор источника сигнала; Выбор компьютера или источника видеосигнала
- 34 Выбор источника по умолчанию; На экране отобразится меню.
- 35 Регулировка размера и положения изображения; Для упрощения в этой главе чертежи и кабели опущены.
- 36 Регулировка настроек проектора (регуляторы уровня); что приведет к повреждению проектора.
- 37 Настройка с помощью кнопок на корпусе; или
- 38 Регулировка с помощью пульта дистанционного управления
- 39 Фокус; Фокус регулируется.; Масштабирование; Масштабирование настраивается.
- 40 Автоматическая оптимизация сигнала компьютера; Настройка изображения с помощью автонастройки
- 41 Выключение проектора; Чтобы выключить проектор:; Сначала нажмите на кнопку
- 43 Остановка проецирования; Нажмите кнопку SHUTTER на проекторе или пульте дистанцион-; Выключение источника света; Удерживайте кнопку в течение трех секунд при включенном питании; Блокировка проектора для его невозможной эксплуатации; Нажмите кнопку KEY LOCK (БЛОКИРОВКА) в течение 1 секунды на
- 45 Увеличение изображения; Увеличение картинки возможно до четырехкратного размера.
- 46 Изменение РЕЖИМА ИСТОЧНИКА СВЕТА/Проверка; Описание
- 48 Проверка энергосберегающего эффекта [ИЗМЕРЕНИЕ СО2]; с начала эксплуатации до настоящего времени. Вы
- 49 Коррекция горизонтальных и вертикальных трапецеидальных
- 52 Предотвращение несанкционированного использования; Чтобы включить функцию безопасности:
- 54 Чтобы отключить функцию БЕЗОПАСНОСТЬ:
- 55 Проецирование 3D-видео; Данный проектор поддерживает стереоочки DLP и 3D-излучатель.; Правила техники безопасности; слишком близко к экрану увеличит утомление глаз.; Процедура просмотра 3D-видео с помощью данного проектора
- 56 Включите питание 3D-очков и наденьте очки для просмотра видео.
- 57 Когда видео не могут просматриваться в 3D; Возможные причины
- 58 Управление проектором с помощью браузера HTTP; Общий обзор; Эксплуатация проектора; Подготовка перед началом работы
- 59 ПИТАНИЕ: Служит для управления питанием проектора.
- 60 ИЗОБРАЖЕНИЕ: Служит для управления настройками видео проектора.
- 61 ПРОВОДНАЯ
- 62 правильность сетевых настроек.
- 64 Сохранение изменений для сдвига объектива, масштабирования; Пример использования
- 65 Отобразится экран подтверждения действия.
- 67 Меню будет закрыто.
- 69 Что можно сделать благодаря мультиэкранному проецированию; Случай 1
- 71 бражение на четыре части.
- 72 • Не устанавливайте блоки проектора прямо друг на друга.
- 73 Отображение двух изображений одновременно; • Автономный экран проецируется, когда включено питание.; Функция картинка в картинке (КАРТИНКА В КАРТИНКЕ); тельного дисплея
- 74 Выберите входной сигнал с помощью кнопок
- 75 Откройте экран для переключения положения дисплеев.
- 76 • Следующие операции доступны только для главного дисплея.
- 77 Отображение изображения с помощью функции [СМЕШИВАНИЕ; Перед пояснением по использованию функции смешивания краев; Пример: Размещение двух проекторов параллельно
- 78 чтобы не активировать другие проекторы. (; Настройка наложения проекционных экранов
- 80 Используйте кнопку
- 81 Экран переключится на экран настройки уровня черного.
- 82 Центральный проектор
- 83 Использование экранного меню; Использование меню; Установки будут сохранены до следующих изменений.
- 84 Окна меню и диалоговые окна обычно включают следующие элементы:; выносится на передний план.
- 85 Список пунктов меню
- 91 Проецирует видео с устройства, подключенного к разъему HDMI IN.
- 93 Редактирование сигнала из списка ввода [ПРАВКА]; Отобразится окно редактирования.
- 94 Удаление сигнала из списка ввода [ВЫРЕЗАТЬ]; Данные из буфера обмена будут вставлены на место сигнала.; Удаление всех сигналов из списка ввода [УДАЛИТЬ ВСЕ]; Отобразится подтверждающее сообщение.
- 97 Управляет деталями изображения.
- 99 Служит для ручной настройки параметров ЧАСЫ и ФАЗА.
- 101 Для сигнала компьютера
- 102 стандартным соотношением сторон для видеоисточника.
- 103 ПРИМЕЧАНИЕ: Данная функция недоступна с сигналами RGB.
- 105 ) для получения информации о способе работы.; СТЕРЕО ПРОСМОТР
- 107 ) для получения дополнительной информации о; РЕЖИМ; ) для получения дополнительной информации.
- 109 правлении с помощью сдвига объектива.; устройства изменяется.
- 110 получения дополнительной информации о данном действии.
- 111 Способ настройки; нажмите кнопку ENTER.; для наведения курсора на [EXIT] на экране
- 112 Настройка искажений кривой проекционного экрана.; ПРОГРАММНОЕ СРЕДСТВО (Для дальнейшей поддержки)
- 114 ) для получения более подробной информации.
- 115 Условия для использования функции управления окнами; • Все проекторы должны выполнять следующие условия.
- 116 Для цвета меню можно выбрать две опции: ЦВЕТ и МОНОХРОМНОЕ.; Включение и выключение сообщений [ИНДИКАТОР СООБЩЕНИЯ]
- 118 ФРОНТАЛЬНАЯ СО СТОЛА
- 120 Цвет не будет зафиксирован.
- 122 РЕЖИМ АДМИНИСТРАТОРА; РЕЖИМ МЕНЮ
- 123 ТАЙМЕР ПРОГРАММЫ
- 124 до тех пор, пока выключение не станет возможным.
- 125 Активация таймера программы; Отобразится экран выбора.; Изменение запрограммированных настроек; Удаление программ; кнопку
- 126 НАСТР. ДАТЫ И ВРЕМЕНИ; и во время запуска проектора.
- 127 ЗАДНИЙ СИД; Включение функции безопасности [БЕЗОПАСНОСТЬ]
- 128 Откроется экран КОНТРОЛЬ ID.
- 129 включено, когда этот параметр был установлен на «HDBaseT».
- 130 Чтобы подключиться к серверу DHCP:
- 134 HTTP СЕРВЕР
- 137 Настройка потребляемой мощности в режиме ожидания.
- 138 компьютера будет спроецирован.; Использование таймера выключения [ВЫКЛ ТАЙМЕР]
- 142 АДРЕС IP
- 144 Подключение компьютера; Подключение аналогового сигнала RGB
- 146 или высокоскоростной кабель High; Предупреждения по подключению кабеля DisplayPort; • Используйте сертифицированный кабель DisplayPort.
- 147 Если это произойдет, перезапустите компьютер.
- 148 Подключение внешнего монитора
- 149 Подключение проигрывателя Blu-ray или других аудио/видео
- 150 в экранном меню проектора.
- 152 Подключение документ-камеры
- 153 Подключение к проводной локальной сети; Пример подключения к локальной сети; Пример подключения к проводной локальной сети
- 154 Подключение к передающему устройству HDBaseT (продается; Пример соединения
- 155 Проецирование в портретной ориентации (вертикальная; Меры предосторожности при установке; • Для обеспечения воздушного потока сохраните 30 см/11,8 дюйма
- 157 Техническое обслуживание; Очистка фильтров; может привести к пожару.; (1) Поворачивайте ручку налево до ее вращения без сопро-
- 158 Откройте рычаг блокировки на крышке фильтра и; Прочистите всю пыль с фильтров, используя вакуумный
- 159 Также удалите пыль с решеток снаружи проектора.; (2) Поверните слоты защелки на фильтре грубой очистки; (3) Убедитесь, что все шесть защелок находится немного
- 160 (5) Заблокируйте рычаг и вставьте его в блокирующий слот
- 161 Очистка объектива; не поцарапать или повредить поверхность объектива.; Чистка корпуса; Если он сильно загрязнен, используйте мягкое чистящее средство.
- 162 Рабочая среда для программного обеспечения пользователя; Следующие программы можно загрузить с нашего сайта.; Служба загрузки обновлений; Поддерживаются следующие ОС
- 163 Установка программного обеспечения; Установка для программного обеспечения Windows; Появится окно Панели управления.
- 164 Подключите ваш компьютер к сети Интернет и посетите наш веб-сайт (; • Удаление программного обеспечения; Data/NEC Projector User Supportware/PC Control Utility Pro 5».
- 165 Управление проектором посредством ЛВС (Virtual Remote Tool); Экран виртуального пульта дистанционного управления
- 166 • Кликните два раза по ярлыку; Запуск из меню «Пуск»
- 167 Нажмите на пиктограмму Virtual Remote Tool; Просмотр файла справки Virtual Remote Tool; на панели задач, когда открыто окно Virtual Remote Tool.
- 168 Управление проектором через локальную сеть (PC Control Utility; Экран программы PC Control Utility Pro 4
- 169 «Система и безопасность»; Просмотр Справки к PC Control Utility Pro 4; • Отображение Справки во время работы с PC Control Utility Pro 4.
- 170 PC Control Utility Pro 5 запустится.; Просмотр Справки к PC Control Utility Pro 5; • Отображение Справки во время работы с PC Control Utility Pro 5.; • В строке меню кликните на «Help» («Справка»); • Отображение Справки с помощью панели Dock; Отобразится экран Справки.
- 171 Расстояние до проекции и размер экрана; Типы объективов и проекционное расстояние
- 173 Диапазон сдвига объектива
- 174 Установка дополнительной платы (продается отдельно); Необходимый инструмент: Крестообразная отвертка
- 175 Затяните два винта с обеих сторон слота.
- 176 Перечень совместимых входных сигналов; Аналоговый компьютерный сигнал
- 179 Технические характеристики
- 181 Дополнительный объектив (продается отдельно)
- 182 Размеры корпуса
- 183 Рисунок для закрепления устройства с размерами
- 184 Подключение и уровень сигнала каждого вывода
- 185 Протокол связи
- 188 Использование управления GPIO; Функция
- 189 Временная диаграмма управления GPIO; Пример выбора HDMI
- 190 Поиск и устранение неисправностей; Показания индикаторов
- 192 Типичные неисправности и способы их устранения; Неисправность
- 194 Если изображение отсутствует или отображается неправильно.; или перейдите к следующему шагу)
- 195 Коды управления ПК и кабельное соединение; Коды управления ПК
- 196 Контрольный перечень для устранения неисправностей; Частота случаев; всегда; Питание; Прочее
- 197 В отведенном ниже месте подробно опишите возникшую проблему.












