Магнитолы Pioneer MVH-X560BT - инструкция пользователя по применению, эксплуатации и установке на русском языке. Мы надеемся, она поможет вам решить возникшие у вас вопросы при эксплуатации техники.
Если остались вопросы, задайте их в комментариях после инструкции.
"Загружаем инструкцию", означает, что нужно подождать пока файл загрузится и можно будет его читать онлайн. Некоторые инструкции очень большие и время их появления зависит от вашей скорости интернета.

!
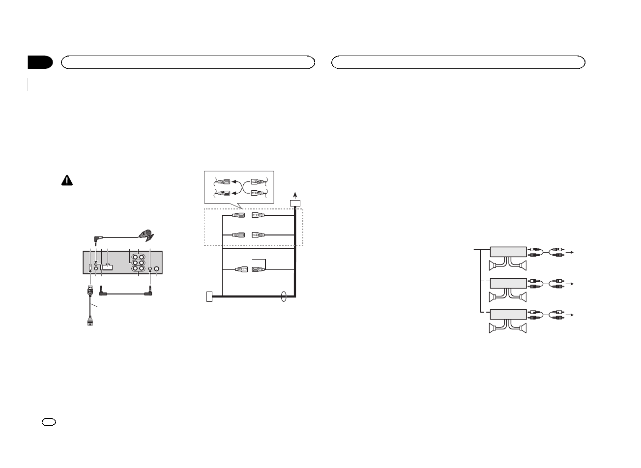
Черный кабель является заземляющим
.
Заземляющие кабели данного устройства
и других устройств
(
особенно устройств
,
предназначенных для эксплуатации при
больших токах
,
таких как усилитель мощ
-
ности
)
должны монтироваться отдельно
.
В противном случае их случайное отсое
-
динение может привести к пожару или не
-
исправности
.
Данное устройство
ВНИМАНИЕ
Для подключения портативного запоминаю
-
щего устройства
USB
используйте кабель
USB.
Подключение напрямую может быть
опасно
,
поскольку носитель выступает из ус
-
тройства
.
a
6
5
4
1
9
8
b
7
2
d
3
c
1
Микрофон
(4 M)
2
USB
порт
3
Вход микрофона
4
Гнездо шнура питания
5
Передний выход
6
Выход заднего канала
7
Вход
AUX (
стереоразъем
3,5
мм
)
8
Вход проводного пульта дистанционного
управления
Служит для подключения проводного
адаптера пульта дистанционного упра
-
вления
(
приобретается отдельно
).
9
Плавкий предохранитель
(10 A)
a
Выход сабвуфера
b
Гнездо антенны
c
Кабель
USB (1,5
м
)
d
Кабель
AUX (1,5
м
)
Шнур питания
1
3
3
2
4
4
5
5
6
6
b
8
9
7
a
d
c
1
Кгнезду шнура питания
2
В зависимости от типа автомобиля функ
-
ции
3
и
5
могут отличаться
.
В этом слу
-
чае следует подключить
4
к
5
и
6
к
3
.
3
Желтый
Резервный разъем
(
или разъем дополни
-
тельного оборудования
)
4
Желтый
Подключите к клемме источника постоян
-
ного тока
12
В
.
5
Красный
Разъем дополнительного оборудования
(
или резервный разъем
)
6
Красный
Подключите к клемме
,
на которую подает
-
ся напряжение
(12
В постоянного тока
)
при включении зажигания
.
7
Подсоедините провода одинакового
цвета друг к другу
.
8
Черный
(
заземление на массу
)
9
Синий
/
белый
Расположение штекера разъема
ISO
на
различных автомобилях может отличать
-
ся
.
Если штекер
5
предназначен для
управления антенной
,
подсоедините
9
к
b
.
На других автомобилях подключать
9
к
b
запрещается
.
a
Синий
/
белый
Подключите к клемме панели управления
усилителя мощности
(
макс
. 300
мА
12
В
постоянного тока
).
b
Синий
/
белый
Подключите к клемме реле управления
антенны с электроприводом
(
макс
.
300
мА
12
В постоянного тока
).
c
Выводы громкоговорителей
Белый
:
Передний левый
+
Белый
/
черный
:
Передний левый
*
Серый
:
Передний правый
+
Серый
/
черный
:
Передний правый
*
Зеленый
:
Задний левый
+
или сабвуфер
+
Зеленый
/
черный
:
Задний левый
*
или
сабвуфер
*
Фиолетовый
:
Задний правый
+
или саб
-
вуфер
+
Фиолетовый
/
черный
:
Задний правый
*
или сабвуфер
*
d
Разъем
ISO
В некоторых автомобилях разъем
ISO
может иметь два вывода
.
В этом случае
необходимо подсоединить оба разъема
.
Примечания
!
Требуется изменение стартового меню
данного устройства
.
См
.
Выход сабвуфера данного устройства мо
-
нофонический
.
!
При использовании сабвуфера мощно
-
стью
70
Вт
(2
W
)
обязательно подсоедини
-
те к сабвуферу фиолетовый и
фиолетовый
/
черный провод данного ус
-
тройства
.
Не подсоединяйте зеленый и
зеленый
/
черный провода
.
Усилитель мощности
(
приобретается отдельно
)
Используйте данную схему подсоединения
при использовании дополнительного усили
-
теля мощности
.
1
1
3
2
4
5
5
3
2
6
7
7
1
3
2
8
9
9
1
Пульт дистанционного управления систе
-
мой
Подсоедините синий
/
белый кабель
.
2
Усилитель мощности
(
приобретается от
-
дельно
)
3
Подключите с помощью кабелей
RCA
(
приобретаются отдельно
)
4
Квыходу заднего канала
5
Задний громкоговоритель
Установка
154
Раздел
Установка
Ru
03
Содержание
- 138 Благодарим Вас; PIONEER; Держите данное; Сведения об этом устройстве; RDS; ПРЕДУПРЕЖДЕНИЕ; Pioneer CarStereo-Pass; При возникновении проблем; Перед началом эксплуатации
- 139 Установочное меню; SET UP; YES; Меню системы; SRC; Использование данного устройства
- 140 Радиоприемник; Основные операции; SEEK; AF; AF; FREQUENCY; Использование функций
- 141 PTY; Настройка функций; FUNCTION; Запоминающее устройство; Подключение по протоколу
- 142 Функции кнопки
- 144 CONTROL iPod; Для пользователей
- 145 Для пользователей смартфонов; iPhone; Настройки для громкой связи
- 146 Использование меню соединения
- 147 DEL DEVICE; Использование меню телефона; Нажмите
- 148 Функции и их назначение; аудио; Настройка
- 149 Регулировки параметров звука; AUDIO
- 150 PW SAVE; DIMMER
- 151 Выбор цвета подсветки; Меню функции подсветки; Настройка цвета подсветки
- 152 Меню; Стартовое меню
- 153 Меню систе; AUX; Соединения; Установка
- 154 Данное устройство; ВНИМАНИЕ; Шнур питания; Примечания; на; Усилитель мощности
- 155 Переднее; DIN
- 156 Установка микрофона; Регулировка угла микрофона
- 157 Общие; Дополнительная информация
- 159 Поддержка
- 160 Профили
- 162 Примечание