Магнитолы Pioneer MVH-X560BT - инструкция пользователя по применению, эксплуатации и установке на русском языке. Мы надеемся, она поможет вам решить возникшие у вас вопросы при эксплуатации техники.
Если остались вопросы, задайте их в комментариях после инструкции.
"Загружаем инструкцию", означает, что нужно подождать пока файл загрузится и можно будет его читать онлайн. Некоторые инструкции очень большие и время их появления зависит от вашей скорости интернета.

!
Das schwarze Kabel gewährleistet die Er-
dung. Dieses Kabel wie auch die Erdungska-
bel anderer Produkte (insbesondere von
Hochstromprodukten wie Leistungsverstär-
ker) müssen separat verdrahtet werden. An-
derenfalls kann es zu einem Brand oder
einer Funktionsstörung kommen, wenn sich
die Kabel versehentlich lösen.
Dieses Gerät
VORSICHT
Verwenden Sie zum Anschluss eines USB-Spei-
chermediums ein USB-Kabel. Das direkte An-
schließen des USB-Speichermediums könnte
gefährlich sein, da es abstehen könnte.
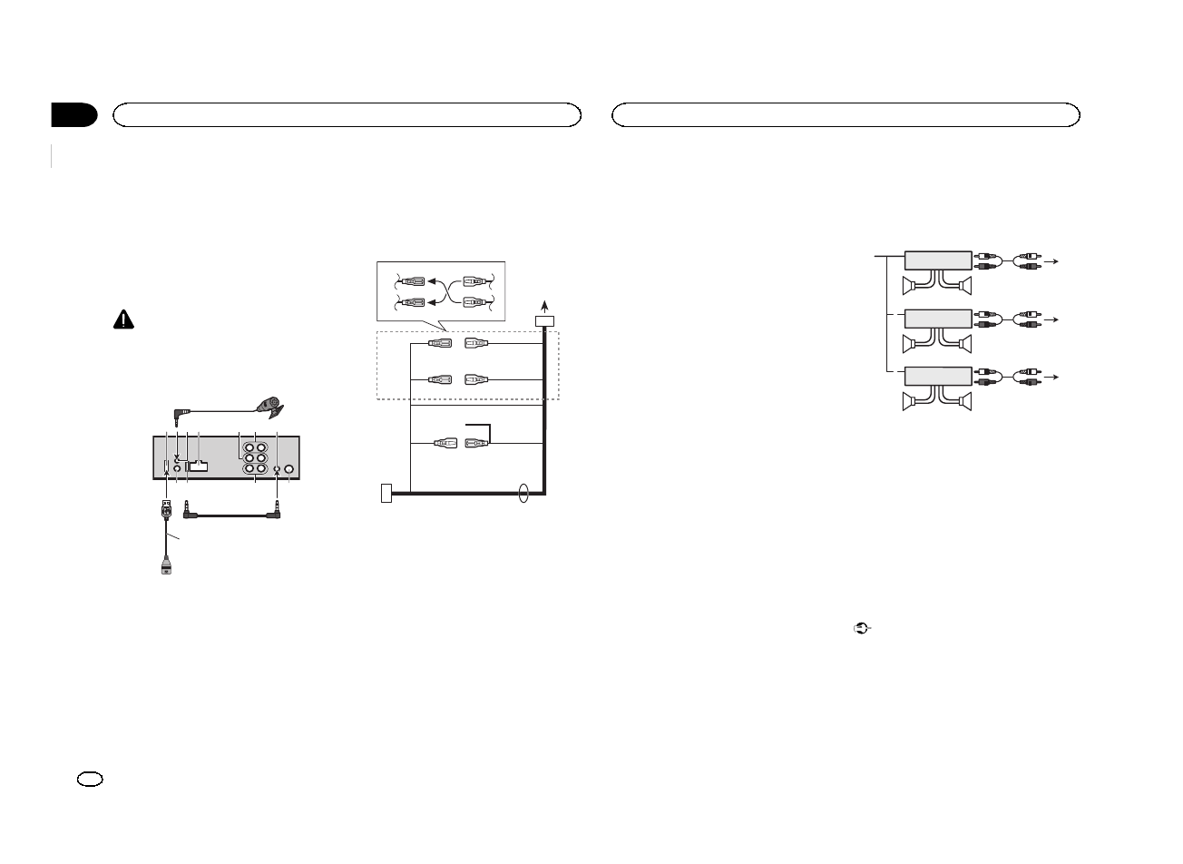
a
6
5
4
1
9
8
b
7
2
d
3
c
1
Mikrofon (4 m)
2
USB-Anschluss
3
Mikrofoneingang
4
Netzkabelzugang
5
Frontausgang
6
Heckausgang
7
AUX-Eingang (3,5-mm-Stereoanschluss)
8
Eingang der festverdrahteten Fernbedienung
Es besteht die Möglichkeit, einen (separat er-
hältlichen) festverdrahteten Fernbedienungs-
adapter anzuschließen.
9
Sicherung (10 A)
a
Subwoofer-Ausgang
b
Antenneneingang
c
USB-Kabel (1,5 m)
d
AUX-Kabel (1,5 m)
Netzkabel
1
3
3
2
4
4
5
5
6
6
b
8
9
7
a
d
c
1
Zum Netzzugang
2
Je nach Fahrzeugtyp können die Funktionen
3
und
5
variieren. Stellen Sie in diesem Fall
sicher, dass der Anschluss von
4
nach
5
und
6
nach
3
erfolgt.
3
Gelb
Reserveversorgung (oder Zubehör)
4
Gelb
Verbindung mit der Klemme der konstanten
12-V-Spannungsversorgung.
5
Rot
Zubehör (oder Reserveversorgung)
6
Rot
Verbindung mit der Klemme der zündungs-
gesteuerten Spannungsversorgung (12 V
Gleichspannung).
7
Verbinden Sie jeweils Anschlüsse derselben
Farbe miteinander.
8
Schwarz (Fahrgestell-Erdung)
9
Blau/Weiß
Die Pin-Position des ISO-Anschlusses variiert
je nach Fahrzeugtyp. Wird Pin 5 zur Steue-
rung der Antenne verwendet, verbinden Sie
9
und
b
. Verbinden Sie in jedem anderen
Fahrzeugtyp niemals
9
und
b
.
a
Blau/Weiß
Verbindung mit der Systemsteuerungsklem-
me des Leistungsverstärkers (max. 300 mA,
12 V Gleichspannung).
b
Blau/Weiß
Verbindung mit der Steuerungsklemme des
Automatikantennenrelais (max. 300 mA 12 V
Gleichspannung).
c
Lautsprecherkabel
Weiß: Vorn links
+
Weiß/Schwarz: Vorn links
*
Grau: Vorn rechts
+
Grau/Schwarz: Vorn rechts
*
Grün: Hinten links
+
oder Subwoofer
+
Grün/Schwarz: Hinten links
*
oder Subwo-
ofer
*
Violett: Hinten rechts
+
oder Subwoofer
+
Violett/Schwarz: Hinten rechts
*
oder Sub-
woofer
*
d
ISO-Anschluss
Bei manchen Fahrzeugtypen kann der ISO-
Anschluss zweigeteilt sein. Stellen Sie in die-
sem Fall sicher, dass zu beiden Anschlüssen
Verbindungen hergestellt werden.
Hinweise
!
Ändern Sie das Grundmenü dieses Geräts.
Siehe
auf Seite 106.
Die Subwoofer-Ausgabe dieses Geräts erfolgt
in Mono.
!
Bei Verwendung eines 70-W-Subwoofers
(2
W
) muss sichergestellt werden, dass der
Subwoofer am violetten und violett/schwar-
zen-Anschluss dieses Geräts angeschlossen
wird. Schließen Sie nichts an den grünen
und grün/schwarzen-Anschluss an.
Leistungsverstärker (separat
erhältlich)
Führen Sie diese Verkabelungen beim Gebrauch
eines optionalen Verstärkers durch.
1
1
3
2
4
5
5
3
2
6
7
7
1
3
2
8
9
9
1
Systemfernbedienung
Verbindung mit blau/weißem Kabel.
2
Leistungsverstärker (separat erhältlich)
3
Verbindung mit Cinch-Kabeln (separat er-
hältlich)
4
Zum Heckausgang
5
Hecklautsprecher
6
Zum Frontausgang
7
Vorderer Lautsprecher
8
Zum Subwoofer-Ausgang
9
Subwoofer
Installation
Wichtig
!
Überprüfen Sie vor der endgültigen Installa-
tion alle Anschlüsse und Systeme.
!
Die Verwendung nicht zugelassener Teile
kann eine Funktionsstörung zur Folge haben.
!
Wenden Sie sich an Ihren Fachhändler, wenn
für die Installation Löcher gebohrt oder ande-
re Änderungen am Fahrzeug vorgenommen
werden müssen.
Installation
108
Abschnitt
Installation
De
03
Содержание
- 138 Благодарим Вас; PIONEER; Держите данное; Сведения об этом устройстве; RDS; ПРЕДУПРЕЖДЕНИЕ; Pioneer CarStereo-Pass; При возникновении проблем; Перед началом эксплуатации
- 139 Установочное меню; SET UP; YES; Меню системы; SRC; Использование данного устройства
- 140 Радиоприемник; Основные операции; SEEK; AF; AF; FREQUENCY; Использование функций
- 141 PTY; Настройка функций; FUNCTION; Запоминающее устройство; Подключение по протоколу
- 142 Функции кнопки
- 144 CONTROL iPod; Для пользователей
- 145 Для пользователей смартфонов; iPhone; Настройки для громкой связи
- 146 Использование меню соединения
- 147 DEL DEVICE; Использование меню телефона; Нажмите
- 148 Функции и их назначение; аудио; Настройка
- 149 Регулировки параметров звука; AUDIO
- 150 PW SAVE; DIMMER
- 151 Выбор цвета подсветки; Меню функции подсветки; Настройка цвета подсветки
- 152 Меню; Стартовое меню
- 153 Меню систе; AUX; Соединения; Установка
- 154 Данное устройство; ВНИМАНИЕ; Шнур питания; Примечания; на; Усилитель мощности
- 155 Переднее; DIN
- 156 Установка микрофона; Регулировка угла микрофона
- 157 Общие; Дополнительная информация
- 159 Поддержка
- 160 Профили
- 162 Примечание