Усилители Pioneer A-50 / A-70 - инструкция пользователя по применению, эксплуатации и установке на русском языке. Мы надеемся, она поможет вам решить возникшие у вас вопросы при эксплуатации техники.
Если остались вопросы, задайте их в комментариях после инструкции.
"Загружаем инструкцию", означает, что нужно подождать пока файл загрузится и можно будет его читать онлайн. Некоторые инструкции очень большие и время их появления зависит от вашей скорости интернета.

Aansluitingen
02
7
Nl
English
Deutsch
Français
Nederlands
Italiano
Español
Р
ус
ский
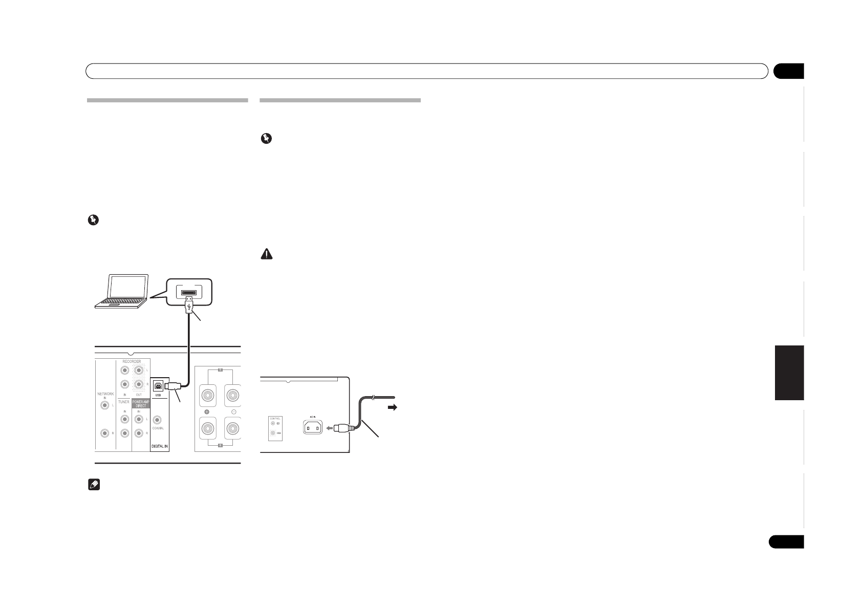
Met een USB-kabel voor het
aansluiten op een computer
(alleen A-70)
Als een USB-kabel (afzonderlijk verkrijgbaar) wordt
gebruikt om de
DIGITAL IN USB
-aansluiting van dit
apparaat aan te sluiten op de USB-poort van een
computer, kunnen de muziekbestanden die zich op de
computer bevinden, via dit apparaat worden afgespeeld.
Meer informatie over het uitvoeren van de audiosignalen
die zijn ingevoerd naar de
DIGITAL IN USB
-terminal,
vindt u op pagina 12.
Belangrijk
• Wanneer u deze aansluiting gebruikt voor het
invoeren van audiobestanden vanaf een computer
naar dit apparaat, kan het nodig zijn een speciaal
stuurprogramma te installeren op de computer.
Raadpleeg de website van Pioneer voor details.
Opmerking
• Dit apparaat kan niet worden gebruikt om
audiobestanden af te spelen vanaf een computer,
tenzij Media Player is geïnstalleerd op de
aangesloten computer.
De stekker in het stopcontact steken
Belangrijk
• Wanneer u op reis bent of het apparaat voor een
andere reden niet gebruik gedurende langere tijd,
moet u de voedingskabel altijd loskoppelen van het
stopcontact. De verschillende interne instellingen
gaan niet verloren, zelfs wanneer de voedingskabel
langere tijd niet is losgekoppeld van dit
stopcontact.
• Als het nodig is de voedingskabel los te koppelen,
moet u eerst drukken op de knop
/I STANDBY/
ON
op het voorpaneel van het apparaat, zodat het
apparaat wordt UITGESCHAKELD voordat u de
kabel loskoppelt.
Let op
• Het gebruik van een andere voedingskabel dan de
bijgeleverde, zal de garantie ongeldig maken omdat
Pioneer niet aansprakelijk kan worden gehouden
voor enige opgelopen schade. (De bijgeleverde
voedingskabel die bij het apparaat is geleverd, heeft
een nominaal vermogen van 10 A.)
• Gebruik alleen een voedingskabel die bij dit
apparaat is geleverd.
• Gebruik de bijgeleverde voedingskabel alleen voor
de doeleinden die hieronder zijn beschreven.
Sluit het apparaat aan op de netstroom nadat u alle
aansluitingen hebt uitgevoerd.
1
Sluit de bijgeleverde voedingskabel aan
op de AC IN-aansluiting op het achterpaneel
van het apparaat.
2
Sluit het andere uiteinde aan op een
stopcontact.
USB
USB-kabel
(afzonderlijk verkrijgbaar)
A-type
B-type
PC
Achterpaneel A-70
Naar het stopcontact
Het achterpaneel van het apparaat
Netsnoer
(bijgeleverd)
A70_8YXE8-N1.book 7 ページ
年8月
日 火曜日 午後
時58分












