Усилители Pioneer A-50 / A-70 - инструкция пользователя по применению, эксплуатации и установке на русском языке. Мы надеемся, она поможет вам решить возникшие у вас вопросы при эксплуатации техники.
Если остались вопросы, задайте их в комментариях после инструкции.
"Загружаем инструкцию", означает, что нужно подождать пока файл загрузится и можно будет его читать онлайн. Некоторые инструкции очень большие и время их появления зависит от вашей скорости интернета.

Anschlüsse
02
7
De
English
Deutsch
Français
Nederlands
Italiano
Español
Р
ус
ский
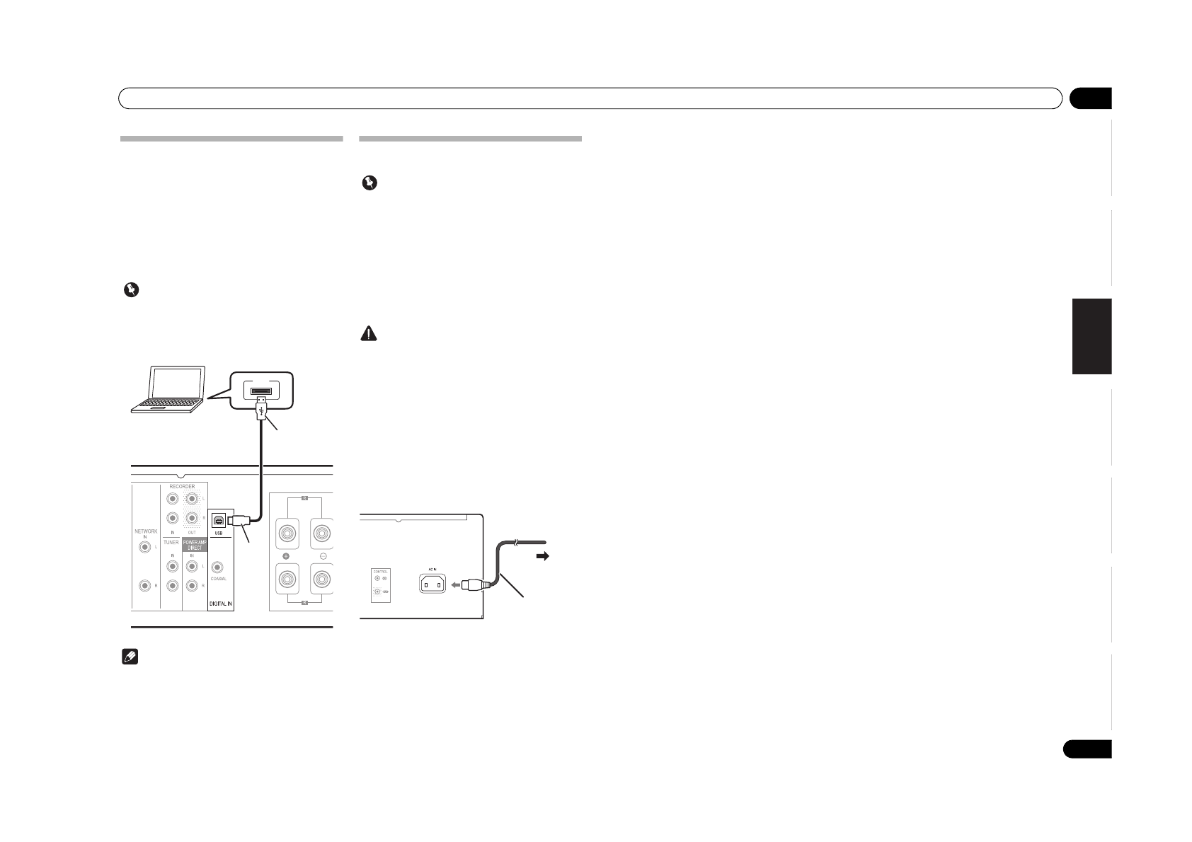
Einen Computer per USB-Kabel
anschließen (nur A-70)
Falls der
DIGITAL IN USB
-Anschluss des Gerätes über
ein USB-Kabel (separat erhältlich) mit dem USB-Port
eines Computers verbunden wird, können Musikdateien
auf dem Computer über dieses Gerät wiedergegeben
werden.
Weitere Informationen zur Ausgabe von Audiosignalen
an den
DIGITAL IN USB
-Anschluss finden Sie auf
Seite 12.
Wichtig
• Wenn diese Verbindung zur Eingabe von
Audiodateien von einem Computer an dieses Gerät
genutzt wird, müssen Sie möglicherweise einen
speziellen Treiber auf dem Computer installieren.
Einzelheiten finden Sie auf der Pioneer-Webseite.
Hinweis
• Dieses Gerät kann nicht zur Wiedergabe von
Audiodateien auf einem Computer verwendet
werden, falls Media Player auf dem
angeschlossenen Computer nicht installiert ist.
Anschließen
Wichtig
• Ziehen Sie grundsätzlich den Netzstecker aus der
Steckdose, wenn Sie Urlaub machen oder das
Gerät aus anderen Gründen längere Zeit nicht
nutzen. Beachten Sie, dass interne Einstellungen
auch dann nicht verloren gehen, wenn das Gerät
längere Zeit vom Stromnetz getrennt wird.
• Bevor Sie den Netzstecker ziehen: Drücken Sie
zuerst die Taste
/I STANDBY/ON
an der
Frontblende des Gerätes, damit das Gerät
abgeschaltet wird, bevor Sie die Verbindung zur
Stromversorgung trennen.
Vorsicht
• Verwenden Sie nur das mitgelieferte Netzkabel;
andernfalls erlischt die Garantie und Pioneer
übernimmt keine Verantwortung für jegliche
Schäden. (Das mit dem Gerät gelieferte Netzkabel
hat einen Nennstrom von 10 A.)
• Verwenden Sie ausschließlich das mit dem Gerät
gelieferte Netzkabel.
• Nutzen Sie das mitgelieferte Netzkabel
ausschließlich für die nachstehend beschriebenen
Zwecke.
Nachdem sämtliche sonstigen Verbindungen
hergestellt wurden, schließen Sie das Gerät an eine
Steckdose an.
1
Schließen Sie das mitgelieferte
Netzkabel an den AC IN-Anschluss an der
Rückwand des Gerätes an.
2
Stecken Sie den Netzstecker in eine
Steckdose.
USB
USB-Kabel
(separat erhältlich)
A-Typ
B-Typ
PC
A-70-Rückwand
Zur Steckdose
Rückwand des Gerätes
Netzkabel
(enthalten)
A70_8YXE8-DE.book 7 ページ
年8月
日 火曜日 午後
時4
分












