Усилители Pioneer A-50 / A-70 - инструкция пользователя по применению, эксплуатации и установке на русском языке. Мы надеемся, она поможет вам решить возникшие у вас вопросы при эксплуатации техники.
Если остались вопросы, задайте их в комментариях после инструкции.
"Загружаем инструкцию", означает, что нужно подождать пока файл загрузится и можно будет его читать онлайн. Некоторые инструкции очень большие и время их появления зависит от вашей скорости интернета.

Raccordement
02
7
Fr
English
Deutsch
Français
Nederlands
Italiano
Español
Р
ус
ский
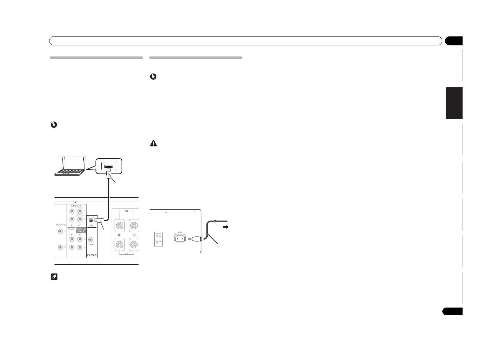
Utilisation d’un câble USB pour
brancher un ordinateur
(uniquement A-70)
Les fichiers de musique stockés dans un ordinateur
peuvent se lire via cet appareil si un câble USB (vendu
séparément) est utilisé pour relier la borne
DIGITAL IN
USB
de l’appareil au le port USB de l’ordinateur.
Pour plus d’informations sur la récupération de l’entrée
des signaux audio par la borne
DIGITAL IN USB
,
consultez la page 12.
Important
• Lorsque vous utilisez cette connexion pour lire les
fichiers audio d’un ordinateur sur cet appareil, il
peut s’avérer nécessaire d’installer un pilote
particulier sur l’ordinateur. Pour plus de détail,
visitez le site Internet de Pioneer.
Remarque
• Cette unité peut être utilisé pour lire les fichiers
audio d’un ordinateur si Media Player est installé
sur l’ordinateur relié.
Branchement
Important
• Lorsque vous devez vous absenter ou quelle que
soit la situation où l’unité ne sera pas utilisée
pendant une longue durée, toujours déconnecter le
cordon d’alimentation de ses prises. Les réglages
internes sont toujours conservés et cela même si le
cordon d’alimentation est déconnecté de sa prise
pendant une longue période.
• Si le cordon d’alimentation doit être déconnecté,
assurez-vous d’appuyer sur le bouton
/I STANDBY/ON
sur le panneau avant de l’unité
de manière à ce que cette dernière soit sur Arrêt
(OFF) avant de retirer le cordon.
Attention
• L’utilisation d’un cordon électrique autre que celui
fourni invalide la garantie, Pioneer n’étant pas
responsable des éventuels dommages subis.
(Le cordon d’alimentation fourni avec l’unité
présente une capacité nominale de 10 A.)
• Ne pas utiliser de cordon d’alimentation autre que
celui fourni avec cette unit.
• Ne pas utiliser le cordon d’alimentation fourni pour
un usage que celui qui est décrit ci-dessous.
Après avoir effectué toutes les connexions, branchez
l’unité dans une prise CA.
1
Branchez le cordon d’alimentation dans
la prise AC IN située sur le panneau arrière
de l’unité.
2
Branchez l’autre extrémité dans la prise
CA.
USB
Câble USB
(vendu séparément)
Type A
Type B
PC
Panneau arrière A-70
Vers la prise CA
Panneau arrière de cet appareil
Cordon d’alimentation
(inclus)
A70_8YXE8-FR.book 7 ページ
年8月
日 火曜日 午後
時4
分












