Видеокамеры Sony DCR-PC106E / DCR-PC107E - инструкция пользователя по применению, эксплуатации и установке на русском языке. Мы надеемся, она поможет вам решить возникшие у вас вопросы при эксплуатации техники.
Если остались вопросы, задайте их в комментариях после инструкции.
"Загружаем инструкцию", означает, что нужно подождать пока файл загрузится и можно будет его читать онлайн. Некоторые инструкции очень большие и время их появления зависит от вашей скорости интернета.

Ko
pi
eri
ng/
red
iger
in
g
Kopiering/redigering
65
Spela in bilder från en
videobandspelare
(DCR-PC107E)
Via en i.LINK-kabel kan du spela in och
redigera bilder från en videobandspelare till
ett band som sitter i videokameran.
Sätt i en kassett för inspelning i
videokameran.
1
Anslut videobandspelaren till
videokameran (sid. 63).
2
Välj läget PLAY/EDIT genom att flera
gånger skjuta POWER-omkopplaren.
3
Ställ videokameran i pausläge för
inspelning.
1
Välj [PAGE3] genom att peka på
.
2
Tryck på [ REC CTRL].
3
Peka på [REC PAUSE].
4
Starta uppspelningen av kassetten i
videobandspelaren.
Det som spelas upp på den anslutna enheten
visas på videokamerans LCD-skärm.
5
Peka på [REC START] vid den punkt
där du vill starta inspelningen.
6
Du stoppar inspelningen genom att
peka på
(stopp).
7
Peka på [
RET.], sedan på
.
z
Tips!
•
visas när du ansluter videokameran och andra
enheter.
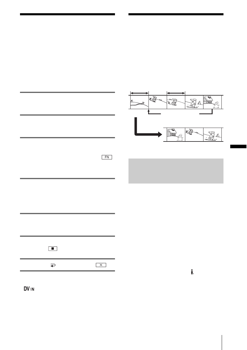
Kopiera valda avsnitt
från band
– Digital programredigering
Du kan välja upp till 20 avsnitt (program) och
spela in dem i önskad ordning till andra
inspelningsenheter, t.ex. en
videobandspelare.
Steg 1: Förbereda videokameran
oc h videobandspelaren f ör
användning
Följande procedur utför du när du för första
gången arbetar med digital
programredigering till ett band i en
videobandspelare. Du kan hoppa över den
här inställningsproceduren om du tidigare har
utfört den för att ställa in videobandspelaren.
b
Obs!
• Du kan inte utföra digital programredigering på
videobandspelare som inte hanterar [IR SETUP]-
koder.
• Styrsignalerna som används under digital
programredigering kan inte överföras via LANC-
kontakten.
• När videokameran är ansluten via DV-gränssnittet
kan du inte spela in titlar, indikatorer eller Cassette
Memory-informationen.
Ändra ordningen
Resultat av redigeringen
Radera oönskade avsnitt
,
forts.
Содержание
- 106 ПРЕДУПРЕЖДЕНИЕ; Дата изготовления фотоаппарата; ДЛЯ ПОКУПАТЕЛЕЙ В ЕВРОПЕ; ВНИМАНИЕ; Уведомление; Примечания по эксплуатации; Примечания по записи
- 108 Примечания
- 109 Содержание
- 110 Воспроизведение; Простое выполнение операций воспроизведения
- 112 Краткое руководство; Запись фильмов; Вставьте кассету в видеокамеру.
- 113 Кр; Начните запись, глядя на экран LCD для контроля снимаемого
- 114 Простая запись и воспроизведение; шрифта увеличивается (
- 115 Подготовка к эксплуатации
- 116 Можно зарядить; батарейный блок; была
- 117 на штекере постоянного тока; После зарядки батареи
- 118 Примечание; Время зарядки; Батарейный блок
- 119 Время воспроизведения; записи
- 120 ПРЕДОСТЕРЕЖЕНИЕ
- 121 Выключение питания; видоискателя; Регулировка панели LCD
- 122 Советы; Регулировка видоискателя
- 123 Совет
- 124 чтобы
- 125 Извлечение кассеты; Передвиньте рычажок OPEN/
- 126 экране
- 127 Запись
- 128 Кнопка функции
- 129 Съемка панорамных изображений; Запись в зеркальном режиме
- 130 Нажмите; Появится индикация; Отмена времени выдержки; Выполните пункты 1 и 2.
- 131 изображений; Фотосъемка на ленту
- 132 Простая запись; – Easy Handycam; Нажмите кнопку EASY еще раз.; Запуск режима
- 133 На экране появится индикация
- 134 будет
- 136 Запись в темноте; NightShot plus; Появятся индикаторы
- 137 Фокусировка; Автоматическая фокусировка; Ручная фокусировка
- 138 изменится на
- 140 Отмена операции
- 141 Ручной поиск – EDIT SEARCH
- 142 кассету; Регулировка громкости; Остановка воспроизведения; Установка паузы
- 143 В режиме остановки нажмите; Индикатор движения ленты; Продолжайте нажимать; Выберите режим воспроизведения.; Цель
- 144 воспроизведения; Easy Handycam
- 145 Воспроизведите кассету.; с помощью
- 146 и выберите
- 147 экране телевизора
- 148 на
- 149 Нажмите кнопку
- 152 Усовершенствованные; Настройка видеокамеры; Изменение
- 154 . После выбора установки; ПРОГР АЭ
- 156 АВТОЗАТВОР
- 158 Эта функция служит для компенсации подрагивания видеокамеры.; МОНТ ПОИСК
- 160 После выбора установки; На этом экране
- 162 . Набор настраиваемых; ТИТР; с функцией; Чтобы удалить символ:; нажмите
- 163 Цвет; С помощью кнопок
- 164 Можно просмотреть титр во время воспроизведения изображения.; ПОИСК CM
- 165 Выберите
- 166 АУДИОРЕЖИМ
- 167 ОСТАЛОСЬ
- 168 Начнет мигать индикатор
- 169 Набор настраиваемых; ПОТОК USB
- 170 РЕЖИМ ДЕМО
- 171 АВТЗТВ ВЫК
- 172 ПУЛЬТ ДУ; ДИСПЛЕЙ
- 175 видеокамеры
- 176 эпизодов с кассеты; – Цифровой монтаж программы
- 177 При использовании кабеля i.LINK; Выберите i.LINK с помощью
- 179 затем
- 181 Удаление программ
- 183 Подготовка к записи звука; • используя встроенный микрофон
- 184 Запись звука; Воспроизведение остановится.
- 186 Устранение неполадок; Общие функции; Неполадка
- 187 Батарея/источники питания
- 188 Кассеты
- 189 Съемка
- 194 сообщения; Индикация самодиагностики/Предупреждающие индикаторы; Индикация
- 196 Предупреждающие сообщения; Тематики
- 198 Дополнительная информация; Подача питания; Система
- 199 является торговой маркой.; Сигнал авторского права; При воспроизведении
- 200 После использования кассеты
- 201 Зарядка батарейного блока
- 202 О хранении батарейного блока
- 204 О требуемом кабеле i.LINK
- 205 Конденсация влаги; Если произошла конденсация влаги
- 206 Видеоголовка; Очистка экрана LCD
- 207 Прикоснитесь к знаку “; Очистка корпуса; трех месяцев
- 208 Полностью выдвиньте; , чтобы присоединить окуляр и; Спецификации; Видеокамера
- 209 Экран LCD
- 210 Типы различий
- 211 Краткий справочник; Рычaг BATT
- 212 Гнездо управления
- 213 Датчик дистанционного управления
- 214 Гнездо для штатива; Удобно при переноске видеокамеры.
- 216 Handycam Station; Разъем интерфейса
- 217 Кнопки
- 219 Индикаторы экрана LCD и видоискателя; Индикаторы












