Видеокамеры Sony DCR-PC106E / DCR-PC107E - инструкция пользователя по применению, эксплуатации и установке на русском языке. Мы надеемся, она поможет вам решить возникшие у вас вопросы при эксплуатации техники.
Если остались вопросы, задайте их в комментариях после инструкции.
"Загружаем инструкцию", означает, что нужно подождать пока файл загрузится и можно будет его читать онлайн. Некоторые инструкции очень большие и время их появления зависит от вашей скорости интернета.

Перезапись/Монтаж
72
z
Совет
• При подключении видеокамеры к другим
устройствам на экране отобразится
индикация .
Перезапись
выбранных
эпизодов с кассеты
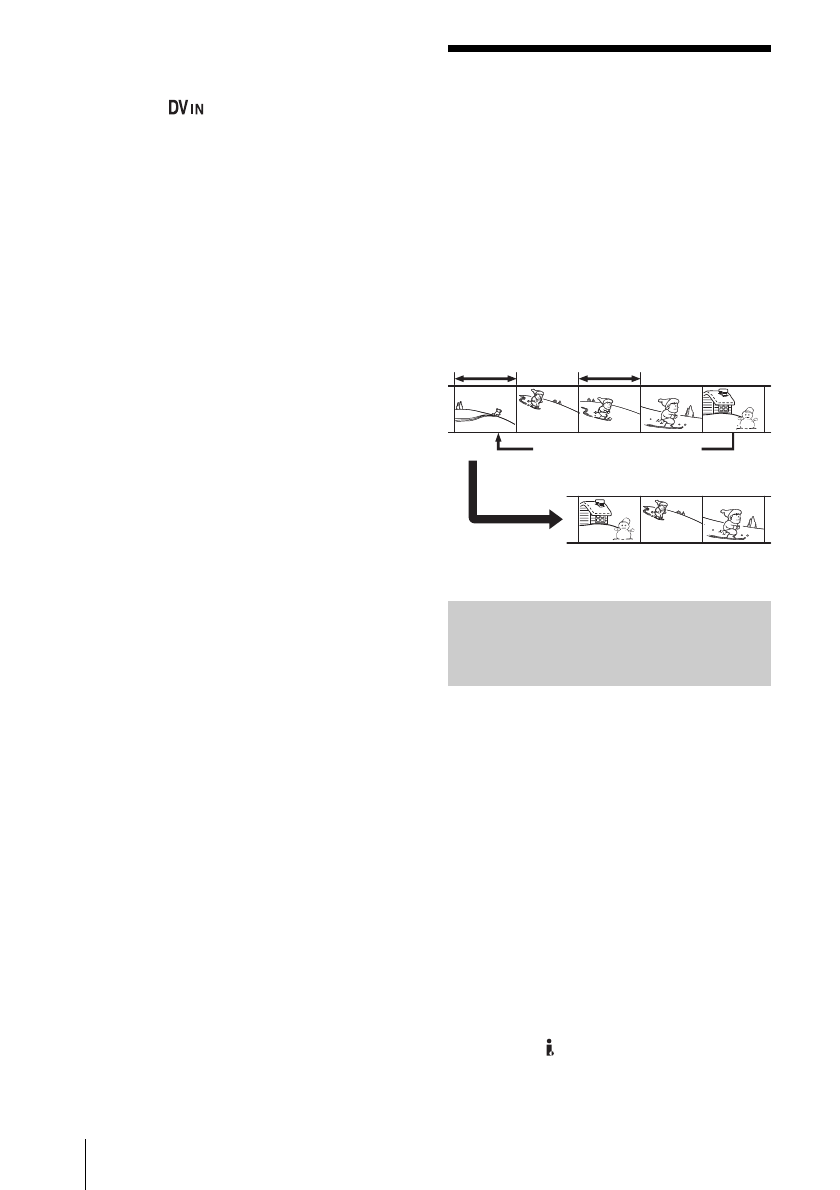
– Цифровой монтаж программы
Можно выбрать до 20 эпизодов
(программ) и записать их в нужном
порядке на другом записывающем
устройстве, например,
видеомагнитофоне.
Шаг 1: подготовка
видеокамеры и
видеомагнитофона к работе
Если цифровой монтаж программы на
кассету в видеомагнитофоне
выполняется в первый раз, выполните
указанные ниже действия. Их можно
пропустить, если указанный ниже
процесс настройки видеомагнитофона
выполнялся ранее.
b
Примечания
• Нельзя выполнить цифровой монтаж
программы на видеомагнитофоне, который
не поддерживает коды [УСТАН ИК].
• При цифровом монтаже программы
управляющие сигналы не передаются через
гнездо LANC.
• Если видеокамера подключена к
видеомагнитофону с использованием
интерфейса DV, будет невозможно
записать титры, индикаторы, информацию
для функции Cassette Memory.
Изменить порядок следования
Результаты монтажа
Удалить ненужные эпизоды
Содержание
- 106 ПРЕДУПРЕЖДЕНИЕ; Дата изготовления фотоаппарата; ДЛЯ ПОКУПАТЕЛЕЙ В ЕВРОПЕ; ВНИМАНИЕ; Уведомление; Примечания по эксплуатации; Примечания по записи
- 108 Примечания
- 109 Содержание
- 110 Воспроизведение; Простое выполнение операций воспроизведения
- 112 Краткое руководство; Запись фильмов; Вставьте кассету в видеокамеру.
- 113 Кр; Начните запись, глядя на экран LCD для контроля снимаемого
- 114 Простая запись и воспроизведение; шрифта увеличивается (
- 115 Подготовка к эксплуатации
- 116 Можно зарядить; батарейный блок; была
- 117 на штекере постоянного тока; После зарядки батареи
- 118 Примечание; Время зарядки; Батарейный блок
- 119 Время воспроизведения; записи
- 120 ПРЕДОСТЕРЕЖЕНИЕ
- 121 Выключение питания; видоискателя; Регулировка панели LCD
- 122 Советы; Регулировка видоискателя
- 123 Совет
- 124 чтобы
- 125 Извлечение кассеты; Передвиньте рычажок OPEN/
- 126 экране
- 127 Запись
- 128 Кнопка функции
- 129 Съемка панорамных изображений; Запись в зеркальном режиме
- 130 Нажмите; Появится индикация; Отмена времени выдержки; Выполните пункты 1 и 2.
- 131 изображений; Фотосъемка на ленту
- 132 Простая запись; – Easy Handycam; Нажмите кнопку EASY еще раз.; Запуск режима
- 133 На экране появится индикация
- 134 будет
- 136 Запись в темноте; NightShot plus; Появятся индикаторы
- 137 Фокусировка; Автоматическая фокусировка; Ручная фокусировка
- 138 изменится на
- 140 Отмена операции
- 141 Ручной поиск – EDIT SEARCH
- 142 кассету; Регулировка громкости; Остановка воспроизведения; Установка паузы
- 143 В режиме остановки нажмите; Индикатор движения ленты; Продолжайте нажимать; Выберите режим воспроизведения.; Цель
- 144 воспроизведения; Easy Handycam
- 145 Воспроизведите кассету.; с помощью
- 146 и выберите
- 147 экране телевизора
- 148 на
- 149 Нажмите кнопку
- 152 Усовершенствованные; Настройка видеокамеры; Изменение
- 154 . После выбора установки; ПРОГР АЭ
- 156 АВТОЗАТВОР
- 158 Эта функция служит для компенсации подрагивания видеокамеры.; МОНТ ПОИСК
- 160 После выбора установки; На этом экране
- 162 . Набор настраиваемых; ТИТР; с функцией; Чтобы удалить символ:; нажмите
- 163 Цвет; С помощью кнопок
- 164 Можно просмотреть титр во время воспроизведения изображения.; ПОИСК CM
- 165 Выберите
- 166 АУДИОРЕЖИМ
- 167 ОСТАЛОСЬ
- 168 Начнет мигать индикатор
- 169 Набор настраиваемых; ПОТОК USB
- 170 РЕЖИМ ДЕМО
- 171 АВТЗТВ ВЫК
- 172 ПУЛЬТ ДУ; ДИСПЛЕЙ
- 175 видеокамеры
- 176 эпизодов с кассеты; – Цифровой монтаж программы
- 177 При использовании кабеля i.LINK; Выберите i.LINK с помощью
- 179 затем
- 181 Удаление программ
- 183 Подготовка к записи звука; • используя встроенный микрофон
- 184 Запись звука; Воспроизведение остановится.
- 186 Устранение неполадок; Общие функции; Неполадка
- 187 Батарея/источники питания
- 188 Кассеты
- 189 Съемка
- 194 сообщения; Индикация самодиагностики/Предупреждающие индикаторы; Индикация
- 196 Предупреждающие сообщения; Тематики
- 198 Дополнительная информация; Подача питания; Система
- 199 является торговой маркой.; Сигнал авторского права; При воспроизведении
- 200 После использования кассеты
- 201 Зарядка батарейного блока
- 202 О хранении батарейного блока
- 204 О требуемом кабеле i.LINK
- 205 Конденсация влаги; Если произошла конденсация влаги
- 206 Видеоголовка; Очистка экрана LCD
- 207 Прикоснитесь к знаку “; Очистка корпуса; трех месяцев
- 208 Полностью выдвиньте; , чтобы присоединить окуляр и; Спецификации; Видеокамера
- 209 Экран LCD
- 210 Типы различий
- 211 Краткий справочник; Рычaг BATT
- 212 Гнездо управления
- 213 Датчик дистанционного управления
- 214 Гнездо для штатива; Удобно при переноске видеокамеры.
- 216 Handycam Station; Разъем интерфейса
- 217 Кнопки
- 219 Индикаторы экрана LCD и видоискателя; Индикаторы












