Автосигнализации Sheriff ZX-1010 - инструкция пользователя по применению, эксплуатации и установке на русском языке. Мы надеемся, она поможет вам решить возникшие у вас вопросы при эксплуатации техники.
Если остались вопросы, задайте их в комментариях после инструкции.
"Загружаем инструкцию", означает, что нужно подождать пока файл загрузится и можно будет его читать онлайн. Некоторые инструкции очень большие и время их появления зависит от вашей скорости интернета.

42
Использование датчика скорости
Если в Вашем автомобиле установлен электронный датчик скорости (автомобили ВАЗ), Вы
можете использовать его в качестве инициатора автоматического запирания замков дверей
в автомобиле или включения режима
AntiHiJack
при начале движения. Для этого :
1.) подключите темнозеленый провод с коричневой полосой к сигнальному проводу дат
чика скорости автомобиля,
2.) запрограмируйте требуемые функции
F3.4/F20.3
.
Использование провода внешнего запуска двигателя
Запрограммируйте функцию F22/2. Подключите выход внешнего контроллера к проводу
"СПИДОМЕТР". Внешний сигнал отрицательной полярности c длительностью более 0,3 сек
включит систему автоматического запуска двигателя ZX1010 если соблюдены все усло
вия выполнения автоматического запуска двигателя.
Ручное включение режима AntiHiJack
Режим AntiHiJack может быть запущен вручную при использовании дополнительного кно
почного переключателя подключенного к проводу СПРИДОМЕТР().
1. Включите функцию F20.3.
2. Включите зажигание.
3. Сделайте более 3 быстрых нажатий на кнопку AntiHiJack.
4. Система включит режим AntiHiJack.
Канал CH2 — темносиний/темносиний с черной полосой
: выход второго канала
CH2
.
Выход управления по каналу CH2 представляет собой два вывода нормально разомкнутого
реле с током нагрузки не более 1 А.
Второй канал активируется согласно выбранной функции F9 таблицы 3 .
Предупреждение
Непосредственное подключение темно синего провода к сильноточному выходу цепи откры
вания замка багажника автомобиля, а также к входу некоторых устройств дистанционного
запуска двигателя автомобиля приведет к повреждению основного блока охранной системы.
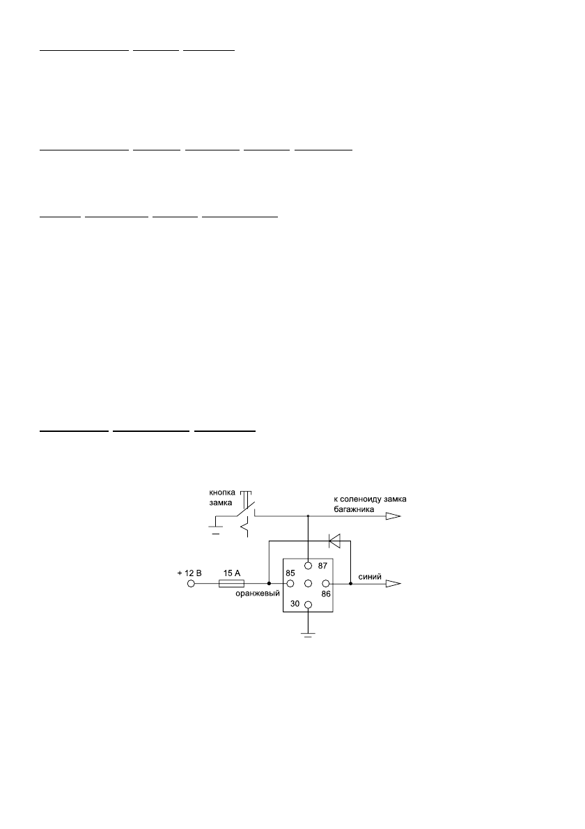
Схема примерного использования канала 2 приведена ниже.
Управление открыванием багажника
Подключите выбранный провод канала управления к контакту управления реле типа P IT 40 А
12 V DC (или эквивалентного автомобильного реле, рассчитанного на ток 30 – 40 A). Подключи
те провода к другим контактам реле в соответствии с Вашей схемой управления. Схема при
мерного использования канала 2 для управления открыванием багажника приведена ниже:
Канал CH3 — зеленый провод с белой полосой
: выход третьего канала системы
CH3
.
Выход управления по каналу
CH3
представляет собой два вывода нормально разомкнутого
реле с током нагрузки не более 1 А. Канал
CH3
позволяет управлять различными дополни
тельными устройствами, подключаемыми к системе.
Для подачи управляющего сигнала на дополнительное устройство по каналу
CH3
используйте
брелокипередатчики согласно табл.1 и табл.2 команд управления системой, а также исполь
зуйте таблицу программируемых функций для выбора требуемых параметров
F10
.
Зеленый провод с белой полосой представляет собой слаботочный транзисторный выход,
поэтому он должен использоваться только для включения внешнего реле.
Канал CH4 — зеленый провод с черной полосой
: слаботочный канал управления различ
ными дополнительными устройствами, подключаемыми к системе (максимальный ток 500 мА).
Содержание
- 6 LCDдисплей
- 7 Внимание
- 11 любую кнопку, кроме F . Если связь установлена – система; Дополнение таблицы 1
- 12 Таблица 2
- 13 Valet; Примечание
- 14 то двери автомобиля будут заперты.
- 18 по истечении 1 минуты.; Дверь постоянно открыта:; в одно из двух состояний:; Противоразбойный активный транспондер; предназначен для повышения эффективности
- 21 ТРИГГЕР; (управление выходом в любое время и при любом состоянии системы).
- 30 с каждой попыткой соответственно.; . Для некоторых марок авто; Программирование холостых оборотов двигателя; успешный вход в режим программирования.
- 38 РУКОВОДСТВО ПО УСТАНОВКЕ; Оглавление; Установка основных компонентов системы
- 42 Канал CH3 — зеленый провод с белой полосой; : выход третьего канала системы
- 46 Дополнительные полезные схемы управления центральным замком
- 48 Установка антенного модуля.; Очистите и обезжирьте место установки антенного модуля.; Настройка датчика удара.; Для зоны предупреждения данного датчика автоматически уста
- 49 Всегда прокладывайте провода охранной системы в гофриро