Варочная панель KitchenAid KHCMF 45000 - инструкция пользователя по применению, эксплуатации и установке на русском языке. Мы надеемся, она поможет вам решить возникшие у вас вопросы при эксплуатации техники.
Если остались вопросы, задайте их в комментариях после инструкции.
"Загружаем инструкцию", означает, что нужно подождать пока файл загрузится и можно будет его читать онлайн. Некоторые инструкции очень большие и время их появления зависит от вашей скорости интернета.

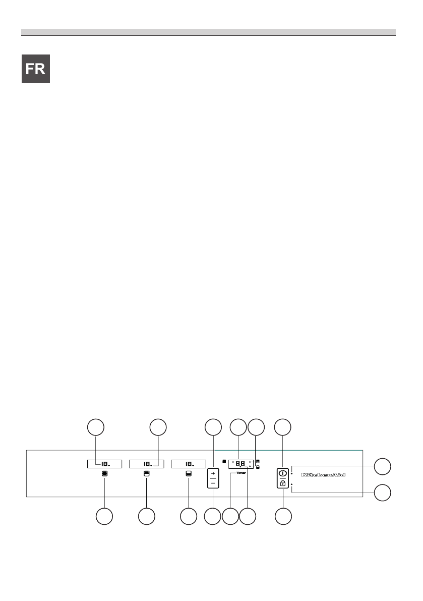
Description de l’appareil
Vue d’ensemble
1. INDICATEUR DE PUISSANCE
2. Voyant
FOYER SÉLECTIONNÉ
3. Touche
SÉLECTION FOYER AVANT
4. Touche
AUGMENTATION DE PUISSANCE
5.
Afficheur
MINUTEUR PROGRAMMATEUR
6. Voyant
FOYER PROGRAMMÉ
7. Touche
ON/OFF
8. Voyant
ON/OFF
9. Voyant
COMMANDES VERROUILLÉES
10. Touche
VERROUILLAGE DES COMMANDES
11. Touche
MINUTEUR PROGRAMMATEUR
12. Voyant
MINUTEUR
13. Touche
DIMINUTION DE PUISSANCE
14. Touche
SÉLECTION FOYER ARRIÈRE
15. Touche
SÉLECTION ZONE CONTINUE
Le tableau de bord qui est décrit n’a qu’une valeur
d’exemple: il peut ne pas correspondre au modèle acheté.
• Afficheur
MINUTEUR
pour afficher les choix
correspondant à la programmation (voir Mise en
marche et Utilisation).
• Touches
MINUTEURS INDEPENDANTS
pour activer
chaque foyer (voir Mise en marche et Utilisation).
• Voyants
FOYER PROGRAMME
pour indiquer que le
foyer correspondant a été programmé (voir Mise en
marche et Utilisation).
• Touche
ON/OFF
pour allumer ou éteindre l’appareil.
• Voyant
ON/OFF
signalant la mise sous tension de
l’appareil.
• Touche
VERROUILLAGE DES COMMANDES
pour empêcher toute intervention extérieure sur les
réglages de la table de cuisson (voir Mise en marche
et Utilisation).
• Voyant
COMMANDES VERROUILLEES
pour signaler
le verrouillage des commandes (voir Mise en marche
et Utilisation).
• Voyant
FOYER SELECTIONNÉ
pour signaler que
le foyer correspondant a été sélectionné et que les
réglages sont possibles.
• Touche
SÉLECTION FOYER
pour sélectionner le foyer
souhaité
• Indicateur de
PUISSANCE
, une colonne lumineuse
pour signaler le niveau de puissance atteint.
• Touche
AUGMENTATION DE PUISSANCE
pour
allumer le foyer et régler sa puissance (voir Mise en
marche et utilisation).
• Touche
DIMINUTION DE PUISSANCE
pour régler la
puissance et éteindre le foyer (voir Mise en marche et
utilisation).
10
11
12
13
14
1
2
4
3
7
6
5
8
9
15
Содержание
- 8 Предупреждения
- 10 Asistencia; Geben Sie bitte Folgendes an:; Сервисное обслуживание
- 17 Описание прибора; Общий вид
- 70 Установка; Размещение; Установка в шкаф
- 71 Электрическое подключение
- 72 Модификация программирования
- 73 Для кипячения воды или; Выключение варочной панели; Детекторы уровня
- 74 Техническое описание моделей; Варочные; Условные обозначения:; Практические советы по
- 75 Входящие в комплект аксессуары
- 76 Меры предосторожности; Общие правила безопасности
- 77 Утилизация; Техническое; Отключение электропитания













