Варочная панель KitchenAid KHCMF 45000 - инструкция пользователя по применению, эксплуатации и установке на русском языке. Мы надеемся, она поможет вам решить возникшие у вас вопросы при эксплуатации техники.
Если остались вопросы, задайте их в комментариях после инструкции.
"Загружаем инструкцию", означает, что нужно подождать пока файл загрузится и можно будет его читать онлайн. Некоторые инструкции очень большие и время их появления зависит от вашей скорости интернета.

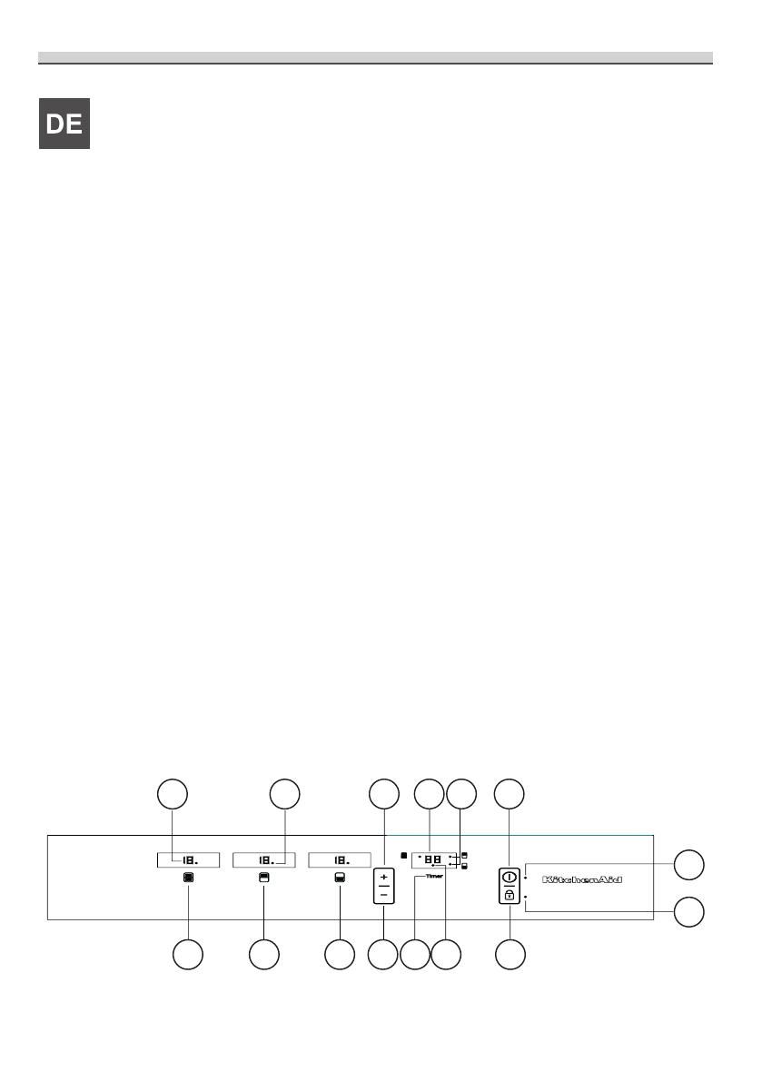
Beschreibung Ihres Gerätes
Geräteansicht
1. LEISTUNGSANZEIGE
2. Kontrollleuchte
GEWÄHLTE KOCHZONE
3. Wähltaste
KOCHZONE VORNE
4. Taste
ERHÖHEN DER LEISTUNG
5. Display
PROGRAMMIERTIMER
6. Kontrollleuchte
PROGRAMMIERTE KOCHZONE
7. Taste
ON/OFF
8. Kontrollleuchte
ON/OFF
9. Kontrollleuchte
SCHALTELEMENTE GESPERRT
10. Taste
SPERRE DER SCHALTELEMENTE
11. Taste
PROGRAMMIERTIMER
12. Kontrollleuchte
KURZZEITWECKER
13. Taste
HERABSETZEN DER LEISTUNG
14. Wähltaste
KOCHZONE HINTEN
15. Taste
WAHL DER EINZIGEN KOCHZONE
Das hier wiedergegebene Bedienfeld gilt als
richtungsweisend: es handelt sich nicht unbedingt um eine
genaue Widergabe des von Ihnen erworbenen Modells.
• Display
PROGRAMMIERTIMER
Anzeige der
festgelegten Programmierung (siehe Inbetriebsetzung
und Gebrauch).
• Tasten
PROGRAMMIERTIMER
Aktivierung der
Programmierung einer jeden Kochzone (siehe
Inbetriebsetzung und Gebrauch).
• Kontrollleuchten
KOCHZONE PROGRAMMIERT
:
Anzeige, dass die entsprechende Kochzone
programmiert wurde (siehe Inbetriebsetzung und
Gebrauch).
• Taste
ON/OFF:
Ein- bzw. Ausschalten des Gerätes.
• Die Kontrollleuchte
ON/OFF
zeigt an, dass das Gerät
eingeschaltet wurde.
• Taste
SCHALTELEMENTE SPERREN
: Verhindert
versehentliche Änderungen der Einstellungen des
Kochfelds (siehe Inbetriebsetzung und Gebrauch).
• Kontrollleuchte
SCHALTELEMENTE GESPERRT
:
Signalisiert, dass die Schaltelemente gesperrt wurden
(siehe Inbetriebsetzung und Gebrauch).
• Kontrollleuchte
GEWÄHLTE KOCHZONE
: Signalisiert,
dass die der Kontrollleuchte entsprechende Kochzone
gewählt wurde und die gewünschten Einstellungen
vorgenommen werden können.
• Taste
KOCHZONE WÄHLEN
: Festlegung der
gewünschten Kochzone.
•
LEISTUNGSANZEIGE
: Anzeige des eingestellten
Temperaturwerts.
• Taste
LEISTUNG ERHÖHEN
: Einschalten der Platte
und Leistungsregulierung (siehe Inbetriebsetzung und
Gebrauch).
• Taste
LEISTUNG REDUZIEREN
Leistungsregulierung
und Ausschalten der Platte (siehe Inbetriebsetzung und
Gebrauch).
10
11
12
13
14
1
2
4
3
7
6
5
8
9
15
Содержание
- 8 Предупреждения
- 10 Asistencia; Geben Sie bitte Folgendes an:; Сервисное обслуживание
- 17 Описание прибора; Общий вид
- 70 Установка; Размещение; Установка в шкаф
- 71 Электрическое подключение
- 72 Модификация программирования
- 73 Для кипячения воды или; Выключение варочной панели; Детекторы уровня
- 74 Техническое описание моделей; Варочные; Условные обозначения:; Практические советы по
- 75 Входящие в комплект аксессуары
- 76 Меры предосторожности; Общие правила безопасности
- 77 Утилизация; Техническое; Отключение электропитания













