Страница 2 - Содержание; Установка
2 Содержание Установка .............................................. 4 Установка с использованием резиновой втулки .......................... 4 Снятие блока ...................................... 5 Подключение блоков ........................ 6 Подключение в автомобиле, снабженном разъемом ISO ........
Страница 4 - Установка с использованием резиновой втулки
4 Установка Примечание: l Перед выполнением окончательной установки основного блока в автомобиль временноподключите соединительные провода, убедитесь в том, что все соединения выполненыправильно и что основной блок и аудиосистема функционируют нормально. l Для обеспечения правильной установки следуе...
Страница 5 - Снятие блока
Снятие блока Frame 5 ENGLISH ESPAÑOL DEUTSCH FRANÇAIS ITALIANO NEDERLANDS 5. Рамка: Для снятия рамки потяните ее на себя. (При установке рамки направьте сторону сканавкой вниз и закрепите ее). 5 6. Вставьте в основной блок (до фиксации со щелчком) поставляемые в комплекте сосновным блоком съемники, ...
Страница 6 - Подключение блоков
6 Подключение блоков Примечание: l Данный аппарат предназначен для автомобилей с аккумуляторной батареей 12 В и с минусом на массе. Перед его установкой на автомобиль со специальным корпусом для загородных путешествий, на грузовой автомобиль или на автобус проверьте напряжение аккумуляторной батареи...
Страница 7 - Подключение в автомобиле, снабженном разъемом ISO; Изменение положения переключателя
Подключение в автомобиле, снабженном разъемом ISO Вы можете подключить основной блок с помощью имеющегося в автомобиле шнура питания для автомобильной стереофонической аудиосистемы. (В этом случае не нужно пользоваться шнуром питания, поставляемым в комплекте с данным аппаратом). Изменение положения...
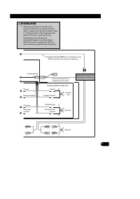
Страница 8 - Схема соединений
8 Схема соединений + ≠ + ≠ Front Rear This Product Antenna jack To terminal always supplied withpower regardless of ignition switchposition. To electric terminal controlled byignition switch (12 V DC) ON/OFF. To vehicle (metal) body. Black (ground) Red Yellow Fuse Left speaker Yellow/blackIf you use...
Страница 9 - ВНИМАНИЕ
9 ENGLISH ESPAÑOL DEUTSCH FRANÇAIS ITALIANO NEDERLANDS + ≠ + ≠ Blue/white White White/black Gray Gray/black Green Green/black Violet Violet/black Right speaker Front Rear Connecting cords with RCApin plugs (sold separately) Power amp(sold separately) + ≠ System remote control Rear B A C D E F G Соед...
Страница 10 - Указатель кнопок управления; Основной блок
10 Указатель кнопок управления Основной блок Пульт дистанционного управления (CD-SR77) Пульт дистанционного управления (CD-SR77) не входит в комплектпоставки данной аудиосистемы. +/– button AUDIO button 2 / 3 buttons BAND button FUNCTION button SOURCE/OFF button ATT buttonThis lets you quicklylower ...
Страница 11 - Перед эксплуатацией данного аппарата; О данном аппарате
Перед эксплуатацией данного аппарата 11 ENGLISH ESPAÑOL DEUTSCH FRANÇAIS ITALIANO NEDERLANDS О данном аппарате Входящий в состав данного аппарата тюнер имеет частотные диапазоныдля эксплуатации в Западной Европе, Азии, на Среднем Востоке, в Африкеи Океании. Эксплуатация тюнера в других регионах може...
Страница 12 - Меры предосторожности; В случае возникновения неисправности
12 Перед эксплуатацией данного аппарата Меры предосторожности • Автомобильная аудиосистема CarStereo-Pass производства компанииPioneer предназначена только для эксплуатации в Германии. • Данное руководство должно находиться под рукой, чтобы использоватьего в случае необходимости в качестве справочно...
Страница 13 - Основные функции; Прослушивание музыки; Отрегулируйте уровень громкости
Основные функции Прослушивание музыки Ниже описаны операции, которые нужно выполнить для прослушиваниямузыки. Примечание: • Загрузка в основной блок кассеты с магнитной лентой. (См стр. 14). 1. Выберите нужный источник сигнала (например, тюнер) При каждом нажатии кнопки SOURCE/OFF (ИСТОЧНИК/ВЫКЛ.) п...
Страница 14 - Основные функции кассетного плейера
Основные функции кассетного плейера Примечание: • После загрузки или выгрузки кассеты не забудьте закрыть переднюю панель. 14 Основные функции Индикатор направления движения Открывание Примечание: • Используется для откры-ванияпередней панели при загрузке иливыгрузке кассеты. (Нарасположен-ном справ...
Страница 16 - Основные функции CD-чейнджера; в нажатом положении в течение
Основные функции CD-чейнджера 16 Основные функции Переключение CD-чейнджеров Использованиепереходника дляподключения несколькихCD-чейнджеровпозволяет подключать дотрех CD-чейнджеров. М-CD 1 = М-CD 2 = М-CD 3 (Воспроизводится втечение около 2 с) Индикатор времени, прошедшего с начала воспроизведения ...
Страница 17 - Вы можете выбрать нужный компакт-диск непосредственно с; Воспроизведение на дисплее названий дисков; Для переключения дисплея в режим воспроизведения названия
Поиск по номеру диска (для CD-чейнджеров на 6 дисков и на 12дисков) • Вы можете выбрать нужный компакт-диск непосредственно с помощью цифровых кнопок (с 1 по 6). Просто нажмите кнопку, соответствующую номеру диска, который вы хотите прослушать.Примечание: • Когда подключен CD-чейнджер на 12 дисков, ...
Страница 18 - Основные функции тюнера; Ручная настройка и автоматическая настройка (поиск станции)
18 Основные функции Основные функции тюнера Функция поиска альтернативной частоты (AF) может быть включена или выключена. Для выполнения нормальной настройки тюнера функция AF должна быть выключена. (См. стр. 25). Ручная настройка и автоматическая настройка (поиск станции) • Вы можете выбрать метод ...
Страница 19 - Воспроизводимые на дисплее индикаторы и кнопки; Ввод меню функций; Выберите нужный режим в меню функций.
19 ENGLISH ESPAÑOL DEUTSCH FRANÇAIS ITALIANO NEDERLANDS Воспроизводимые на дисплее индикаторы и кнопки На дисплее данного основного блока имеются индикаторы, загорание которых указывает, какую из кнопок 5 / ∞ / 2 / 3 , FUNCTION и AUDIO Вы можете в данный момент использовать. Когда Вы находитесь в ме...
Страница 20 - Воспроизведение с повторением); Функции меню функций; Тюнер
20 Основные функции 2. Выполните работу в выбранном режиме (например, Воспроизведение с повторением) 3. Осуществите выход из меню функций Функции меню функций В представленной ниже таблице перечислены функции, входящие в меню функций, для каждого источника сигнала. В этой таблице также показаны инди...
Страница 21 - Кассетный плейер; Ввод меню детальных установок; Продолжение на следующей странице.
7 Кассетный плейер Название функции (На дисплее) Кнопка: Операция Стр. Режимы с повторением (REPEAT) 5 : ВКЛ. 32 ∞ : ВЫКЛ. Пропускание пустых мест (B-SKIP) 5 : ВКЛ. 32 ∞ : ВЫКЛ. Радио в промежутках (RI) 3 : ВКЛ. 33 2 : ВЫКЛ. 7 CD -чейнджер Название функции (На дисплее) Кнопка: Операция Стр. Режимы с...
Страница 22 - Функции меню детальных установок
22 Основные функции 2. Выберите нужный режим работы (См. “Функции меню детальных установок”). 3. Выполните регулировки для выбранного режима.4. Осуществите выход из меню детальных установок. Примечание: • Вы можете осуществить выход из меню детальных установок с помощью нажатияи удерживания в нажато...
Страница 23 - Функции тюнера; Нажмите кнопку FUNCTION и выберите режим настройки местных; Включите режим BSM с
Функции тюнера Поиск местных станций (LOCAL) Когда включен режим поиска (автоматической настройки) местных станций, Вы можете настраивать тюнер только на мощные сигналы местных станций, обеспечивающие уверенный прием. 1. Нажмите кнопку FUNCTION и выберите режим настройки местных станций (LOCAL) в ме...
Страница 24 - Использование функций RDS; Визуализация служебного названия программы; Информация PTY
Использование функций RDS Что такое RDS? RDS (Система радиоданных) - это система передачи цифровых данных вместес программами диапазона УКВ ЧМ (FM). Эти данные, которые не слышны,обеспечивают выполнение различных функций, таких как, например:служебное название программы, визуализация типа программы,...
Страница 25 - Включение/выключение функции AF; Включите или выключите режим AF, когда в тюнере
25 ENGLISH ESPAÑOL DEUTSCH FRANÇAIS ITALIANO NEDERLANDS Функция AF (AF) Функция AF (Поиск альтернативной частоты) используется для поиска другихчастот в той же самой трансляционной сети, в которую входит станция, накоторую в данный момент настроен тюнер. Данная функция автоматическиперенастраивает т...
Страница 26 - Функция поиска PI; Поиск PI; Включите или выключите функцию REG, когда в тюнере установлен
26 Использование функций RDS Функция поиска PI Тюнер отыскивает другую частоту, на которой передается та же самаяпрограмма. Во время выполнения поиска PI на дисплее воспроизводится “PISEEK” (ПОИСК РI) и приглушается звук. После завершения поиска PI звуквосстанавливается независимо от того, успешно и...
Страница 27 - Включение/Выключение функции ТА; Настройте тюнер на станцию ТР или EON TP.
27 ENGLISH ESPAÑOL DEUTSCH FRANÇAIS ITALIANO NEDERLANDS Функция ТА (ТА) Функция ТА (Ожидание сообщений о дорожной обстановке) позволяет Вамавтоматически принимать сообщения о дорожной обстановке независимоот того, какой источник сигнала Вы слушаете в данный момент (тюнер,кассетный плейер или CD-чейн...
Страница 28 - Отмена приема сообщений о дорожной обстановке; Время до начала поиска.
Использование функций RDS Отмена приема сообщений о дорожной обстановке • Для прекращения приема сообщения о дорожной обстановкеи возвращения на исходный источник сигнала нажмите кнопкуТА во время приема сообщения о дорожной обстановке. Прием сообщения прекращается, но тюнер остается в режиме ТА до ...
Страница 29 - Функция PTY; Поиск PTY; Выберите один из типов программ из списка кодов PTY.
29 ENGLISH ESPAÑOL DEUTSCH FRANÇAIS ITALIANO NEDERLANDS Функция PTY При использовании классификации типа программ Wide (Широкая) и Narrow (Узкая)функция PTY обеспечивает два способа выбора станций по типу транслируемойпрограммы (поиск PTY). Эта функция также обеспечивает автоматическую настройку нас...
Страница 30 - Установка перехода на прием программы новостей; Включите или выключите переход на другую программу.; Предупреждение PTY
30 Использование функций RDS Установка перехода на прием программы новостей Вы можете включить/выключить функцию автоматического перехода наприем программ с PTY кодом новостей. После окончания передачиновостей тюнер возвращается на исходную станцию. • Включите или выключите переход на другую програм...
Страница 31 - Список кодов PTY; Широкая Узкая Содежание
31 ENGLISH ESPAÑOL DEUTSCH FRANÇAIS ITALIANO NEDERLANDS Список кодов PTY Широкая Узкая Содежание классификация классификация NEWS/INFO NEWS Новости. AFFAIRS Текущие события. INFO Общая информация и рекомендации. SPORT Спортивные программы. WEATHER Прогноз погоды/Метеорологическая информация. FINANCE...
Страница 32 - Эксплуатация кассетного плейера; Нажмите кнопку FUNCTION и выберите режим повтора
32 Эксплуатация кассетного плейера Воспроизведение с повтором (REPEAT) Режим повтора позволяет вам снова прослушивать ту же самую песню. 1. Нажмите кнопку FUNCTION и выберите режим повтора (REPEAT) в меню функций. Пропуск незаписанного участка ленты (B-SKIP) Эта функция обеспечивает автоматическую у...
Страница 33 - Нажмите кнопку FUNCTION и выберите режим прослушивания
33 ENGLISH ESPAÑOL DEUTSCH FRANÇAIS ITALIANO NEDERLANDS Прослушивание радио в промежутках (RI) Эта функция позволяет прослушивать радиопередачу во времявыполнения ускоренной перемотки ленты вперед/назад. Примечание: • Функция прослушивания радио в промежутках не работает во время поискамузыкального ...
Страница 34 - Эксплуатация CD-чейнджеров; Нажмите кнопку FUNCTION и установите режим выбора
Эксплуатация CD-чейнджеров Режимы повтора (REPEAT) Имеется четыре режима повтора (диапазон повтора): Повтор одной дорожки, Повтор диска, Повтор всех дисков в CD-чейнджере (выбранный CD-чейнджер) и Повтор всех дисков во всех CD-чейнджерах. (Режим по умолчанию - Повтор всех дисков в выбранном CD-чейнд...
Страница 35 - Воспроизведение в режиме случайного выбора дорожек (RANDOM); Индикация на дисплее
Индикация на дисплее Диапазон повтора TRACK SCAN Повтор диска DISC SCAN Повтор дисков в выбранном CD-чейнджере SCAN Повтор всех дисков Примечание: • Режим просмотра отменяется автоматически после просмотра всех дорожек илидисков. Воспроизведение в режиме случайного выбора дорожек (RANDOM) Дорожки во...
Страница 36 - COMP; Выберите нужный режим
36 Эксплуатация CD-чейнджеров Эксплуатация CD-чейнджеров Использование функций СОМР (Сжатие) и DBE (Динамический подъемнижних частот) позволяют выполнять регулировку качества звука компакт-диска. 7 COMP Функция СОМР (Сжатие) устраняет искажения, вызванные разбалансоммежду громкими и тихими звуками п...
Страница 38 - Удаление дорожки из программы
Эксплуатация CD-чейнджеров 38 Удаление дорожки из программы 1. Во время выполнения воспроизведения ITS выберите дорожку, воспроизведение которой Вы хотите отменить. 2. Выберите режим программирования ITS (ITS) в меню детальных установок. (См. стр. 21). Удаление диска из программы 1. Во время выполне...
Страница 39 - Название диска
39 ENGLISH ESPAÑOL DEUTSCH FRANÇAIS ITALIANO NEDERLANDS Название диска Ввод названия диска (TITLE IN) Вы можете ввести название диска до 10 букв для 100 дисков.Использование этой функции облегчает поиск и выбор нужного диска длявоспроизведения. (Вы можете сохранить в памяти программу ITS и данныеназ...
Страница 41 - Регулировки звука; Выбор характеристики эквалайзера; Ввод меню регулировок звука; Выберите нужный режим в меню регулировок звука.
41 ENGLISH ESPAÑOL DEUTSCH FRANÇAIS ITALIANO NEDERLANDS Регулировки звука Выбор характеристики эквалайзера Вы можете выбирать разные характеристики эквалайзера. • Для выбора нужной характеристики эквалайзера поднимитеили опустите кнопку EQ (ЭКВАЛАЙЗЕР). POWERFUL (МОЩНЫЙ) + = NATURAL (ЕСТЕСТВЕННЫЙ) +...
Страница 42 - Функции меню регулировок звука
42 Функции меню регулировок звука Меню регулировок звука включает в себя перечисленные ниже функции. Регулировка баланса (FADER) Данная функция позволяет выбрать установку соотношения громкости (баланс) переднего/заднего и левого/правого громкоговорителей (FADER) в меню регулировок звука, которая об...
Страница 43 - Точная регулировка характеристики эквалайзера
43 ENGLISH ESPAÑOL DEUTSCH FRANÇAIS ITALIANO NEDERLANDS Примечание: • Если вы выполняете регулировку, когда выбрана характеристика, отличная отхарактеристики эквалайзера “CUSTOM”, отрегулированная характеристикасохраняется в памяти как характеристика “CUSTOM”. Кроме этого, передвыполнением регулиров...
Страница 44 - Функция выделения переднего звукового образа (FIE)
44 Регулировки звука Тонкомпенсация (LOUD) Функция тонкомпенсации обеспечивает компенсацию разницы высокого инизкого уровней звука при установке низкого уровня громкости. Вы можетевыбрать нужный уровень тонкомпенсации. 1. Нажмите кнопку AUDIO и выберите режим тонкомпенсации в меню регулировок звука....
Страница 45 - Регулировка уровня сигнала источника (SLA); Сравните уровень громкости FM с уровнем громкости других
Примечание: • После включения функции F.I.E. выберите режим установки балансапереднего/заднего и левого/правого громкоговорителей (FADER) в меню регулировокзвука и отрегулируйте баланс уровней громкости передних и заднихгромкоговорителей. • При использовании системы с двумя громкоговорителями выключ...
Страница 46 - Снятие и установка передней панели; Защита от воров; Снятие передней панели; Закройте внутреннюю
46 Снятие и установка передней панели Защита от воров Для того, чтобы не провоцировать воров, передняя панель основного блокасделана съемной. Снятие передней панели 4. Для хранения и транспортировки снятойпередней панелииспользуйте входящий вкомплект поставкизащитный футляр. 3. Закройте внутреннюю к...
Страница 47 - Установка передней панели; Меры предосторожности:; Предупредительный звуковой сигнал; Установите переднюю
Установка передней панели 1. Убедитесь в том, что внутренняя крышка закрыта. Меры предосторожности: • При снятии и установке передней панели запрещается прикладывать большиеусилия и сильно сжимать дисплей. • Не подвергайте переднюю панель сильным ударам. • Не храните переднюю панель под прямыми солн...
Страница 48 - Меню начальных установок; Ввод меню начальных установок; Осуществите выход из меню начальных установок.
48 Меню начальных установок С помощью этого меню вы можете выполнить начальные установки дляосновного блока. Ввод меню начальных установок 1. Выключите источник сигнала. 2. Войдите в меню начальных установок. 3. Выберите нужный режим. 4. Выполните регулировки режима. 5. Осуществите выход из меню нач...
Страница 49 - Функции меню начальных установок; Изменение шага настройки диапазона FM (FM STEP); Установка предупредительного звукового сигнала (WARN)
49 ENGLISH ESPAÑOL DEUTSCH FRANÇAIS ITALIANO NEDERLANDS Функции меню начальных установок Изменение шага настройки диапазона FM (FM STEP) Обычно в режиме автоматической настройки (поиска) станций для диапазона FM используется шаг 50 кГц. При установке режима AF или TA шаг настройки меняется на значен...
Страница 50 - Нажмите кнопку FUNCTION и выберите режим установки AUX; Установка функции уменьшения яркости (DIMMER); Нажмите кнопку FUNCTION и выберите функцию уменьшения
50 Меню начальных установок Включение/выключение режима AUX (AUX) К данному основному блоку может подключаться дополнительное (AUX) оборудование. Включите режим дополнительного оборудования (AUX), если к данному блоку подключается дополнительное оборудование. 1. Нажмите кнопку FUNCTION и выберите ре...
Страница 51 - Прочие функции; Установка кнопки PGM; Выберите режим установки кнопки PGM в меню детальных
51 ENGLISH ESPAÑOL DEUTSCH FRANÇAIS ITALIANO NEDERLANDS Прочие функции Использование кнопки PGM (PGM-FUNC) С помощью кнопки PGM (ПРОГРАММА) можно запомнить одну из функций,входящую в меню функций. Для каждого источника сигнала можнозапоминать разные функции. Установка кнопки PGM 1. Выберите режим ус...
Страница 52 - Использование кнопки PGM; Используйте кнопку PGM
52 Прочие функции Использование кнопки PGM Кнопка PGM выполняет несколько действий, в зависимости отзапрограммированной (введенной в память) функции. • Используйте кнопку PGM 7 Тюнер Название функции (на дисплее) Нажать Удерживать 2 с Запоминание самых мощных станций (BSM) ВЫКЛ. ВКЛ. Региональные ст...
Страница 53 - Использование дополнительного (AUX) источника сигнала; Ввод названия дополнительного (AUX) источника; меню детальных установок.; Отключение звука при работе сотового телефона
53 ENGLISH ESPAÑOL DEUTSCH FRANÇAIS ITALIANO NEDERLANDS Использование дополнительного (AUX) источника сигнала К данному блоку может подключаться дополнительное (AUX) оборудование. Для прослушивания дополнительного оборудования включите режим AUX в меню начальных установок, а затем выберите нужный ис...
Страница 54 - Кассетный плейер и уход за ним; О кассетном плейере; О магнитных лентах; Чистка магнитной головки; NOT RECOMMENDED; НЕ РЕКОМЕНДУЕТСЯ
54 Кассетный плейер и уход за ним Меры предосторожности О кассетном плейере • Отстающая или покоробленная этикетка на кассете с магнитной лентойможет привести к нарушению нормальной работы механизма извлечениякассеты основного блока или к застреванию кассеты внутри основногоблока. Не пользуйтесь так...
Страница 55 - Технические характеристики
55 ENGLISH ESPAÑOL DEUTSCH FRANÇAIS ITALIANO NEDERLANDS Технические характеристики Общие характеристики Источник питания ................ 14,4 В пост. т. (доп. от 10,8 до 15,1 В) Электрическая система .................... Минус на массеМакс. ток потребления ...................................... 10 ...
Страница 56 - PIONEER ELECTRONIC CORPORATION
PIONEER ELECTRONIC CORPORATION 1-4-1 MEGURO, MEGURO-KU, TOKYO 153-8654, JAPAN PIONEER ELECTRONICS (USA) INC.P.O. Box 1760, Long Beach, California 90801, U.S.A.TEL: (800) 421-1404 PIONEER ELECTRONIC (EUROPE) N.V.Haven 1087 Keetberglaan 1, 9120 Melsele, BelgiumTEL: (0) 3/570.05.11 PIONEER ELECTRONICS ...