Страница 5 - а также возможного на; Мерыпредосторожности
Элементы меню Знакомство с элементами меню 55 Регулировки параметров звука 56 Цифровой сигнальный процессор (DSP) 59 Настройка проигрывателя DVD- дисков 72 Настройки системы 76 Меню Избранное 85 Знакомство с элементами меню подключения Bluetooth 85 Знакомство в использованием меню настройки Тема 88 ...
Страница 6 - DVD; Viewing of; Использование дисплея; V OUT; ЗАПРЕЩАЕТСЯ; ПРЕДУПРЕЖДЕНИЕ; ПЕРЕДАЮ; ВНИМАНИЕ
ВАЖНЫЕ МЕРЫПРЕДОСТОРОЖНОСТИ Внимательно прочтите данные инструкциипо работе с дисплеем и сохраните их дляиспользования в будущем . 1 Перед началом работы с дисплеем вни - мательно и полностью ознакомьтесь снастоящим руководством . 2 Держите это руководство под рукой вкачестве справочника по правилам...
Страница 7 - Не используйте устройство в автомобилях
! Во избежание несчастных случаев и нару - шения законодательства запрещается про - смотр видео на передних сиденьях вовремя движения автомобиля . Также за - дние дисплеи должныбыть установленытак , чтобыне отвлекать внимание водите - ля . ! В некоторых странах или штатах просмотризображений на дисп...
Страница 9 - Условия эксплуатации; RESET; Примечание; Перед
Если выжелаете утилизировать данное из - делие , не выбрасывайте его вместе с обы - чным бытовым мусором . Существует отдельная система сбора использованныхэлектронных изделий в соответствии с за - конодательством , которая предполагает со - ответствующее обращение , возврат и переработку . Частные ...
Страница 10 - Важно; калибровка; Регулировка положения отклика сен
Коды регионов для дисков DVD video На данном проигрывателе можно вос - производить диски DVD video только с сов - местимым кодом региона . Код региона проигрывателя указан на нижней панелиданного устройства и в руководстве по эк - сплуатации ( см . Технические характери - стики на стр . 129). Услови...
Страница 11 - Основное устройство; cd; Описание; Описание элементов устройства
Основное устройство (AVH-P3400DVD) 1 2 3 5 6 7 4 8 9 (AVH-2400BT/AVH-1400DVD) 8 7 6 4 1 5 a 2 3 b9 Элемент Элемент 1 SRC/OFF 7 h ( извлечение ) 2 + / – ( VOLUME/ VOL ) 8 Щель для загрузкидиска 3 MUTE 9 Входное гнездодля микрофонаавтоматическогоэквалайзераИспользуется дляподсоединениямикрофона авто -...
Страница 12 - Пульт дистанционного управления; Подробно о функциях пульта дистанцион
Основные операции Дисплей HOME Radio Disc Bluetooth Favorite Video Audio System Rear View AV USB EXT 2 EXT 1 Theme Audio AUX TV 4 1 2 3 4 5 6 Все источники сигнала выключены Wed 28 May 12:45 PM 7 8 Дисплей источников сигнала Radio Disc iPod AUX 1 Кнопки сенсорной панели 1 Radio Radio Значок источник...
Страница 13 - Radio; Front; Примечания; Основные; Основные операции
6 VIDEO Переход в меню . См . раздел Элементы меню на стр . 55. 7 Переход в меню источни - ка . 8 Wed 28 May 12:45 PM Переход к дисплею уста - новки часов . См . раздел Установка часов на стр . 16. Переключение режима дисплея на HOME 1 Чтобыпереключить режим дисплея , нажмите кнопку HOME . Включение...
Страница 15 - операции; Picture Adjustment; Изменение настроек изобра; панели
Активация кнопоксенсорной панели Abcdeabcdeabcdeabcdeab Wed 28 May 12:45 PM 1 1 08 12 01:45 -02:45 1 L+R Return 2 3 1 Кнопки сенсорной панели 1 Переключение в режимупрощенного дисплея . Возвращение к обычномудисплею в любой моментнажатием на экран . Чтобывернуться в режимобычного дисплея , косни - т...
Страница 16 - Отрегулированное положение ЖК; Clock Adjustment; на стр
2 Отрегулируйте ЖК - панель до опти - мального для обзора положения . Опускание панели . Панель возвращается в верти - кальное положение . # Сохраненное положение ЖК - панели авто - матически используется при следующем от - крытии панели . Извлечение диска (AVH-P3400DVD) ВНИМАНИЕ Во время открывания...
Страница 17 - MHz; Тюнер
Знакомство с функциямитюнера Abcdeabcdeabcde Wed 28 may 12:45 PM 87.50 MHz P.CH 2 MHz Abcdeabcdeabcde TA News Local Radio 87.50 FM1 MW 6 1 2 3 4 8 5 7 Кнопки сенсорной панели 1 FM1 MW Выбор диапазона ( FM1 , FM2 или FM3 ) с помощью значка с левой стороны . Переключение между MW/LW с помощью значка с...
Страница 18 - Video CD; Видеорежим; iPod; Кнопки сенсорной панели; Воспроизведение видео
Примечания ! Когда iPod заряжается от данного устрой - ства , при прослушивании MW/LW- радио - станций могут возникнуть помехи . Чтобы устранить помехи , отсоедините iPod. ! На дисплее могут появиться кнопки сен - сорной панели , не перечисленные в разде - ле Знакомство с функциями тюнера . См . раз...
Страница 19 - Воспроизведение
4 Отображение экрана пред - варительной настройки . См . раздел Запоминание и повторный вызов станций на стр . 37. См . раздел Сохранение станций с наиболее мощ - ным сигналом на стр . 37. 5 Поиск станций вручную . Нажмите и удерживайтеболее двух секунд , чтобы пропускать станции . Поиск с настройко...
Страница 21 - Возобновление
5 Переключение ракурса вовремя воспроизведения . См . раздел Изменение ра - курса во время воспроиз - ведения ( Несколько ракурсов ) на стр . 44. 6 Переключение режима ау - диовыхода при воспроиз - ведения видео на дисках , записанных со звуком фор - мата LPCM. См . раздел Выбор ауди - овыхода на ст...
Страница 22 - CD; c d e; Аудиорежим; Воспроизведение аудио
i Return Возврат к определеннойсцене на DVD- диске , вос - производимом в данныймомент , которая была предварительно запро - граммирована . См . раздел Возврат к ука - занной сцене на стр . 45. j Воспроизведение видеоро - ликов на iPod в произволь - ной последовательности . См . раздел Воспроизведе ...
Страница 23 - Текстовая информация
Примечания ! Проигрыватель DVD- дисков может вос - производить файлы DivX на CD-R/RW, DVD-R/RW или MPEG-1/MPEG-2/MPEG-4. ( Список воспроизводимых форматов фай - лов см . в разделе Видеофайлыформата DivX на стр . 120.) ! В щель для загрузки можно вставлятьтолько диски DVD-R/RW и CD-R/RW. ! Если включ...
Страница 24 - Выбор фоновой заставки
Знакомство с функциямивоспроизведения звука Можно воспроизводить аудиофайлына DVD-R/DVD-RW/CD/CD-R/CD-RW/USB/iPod. Звуковой компакт - диск Abcdeabcdeabcdeabcdeab Wed 28 May 12:45 PM 125 01:45 ROM Disc On S.Rtrv -02:45 Abcdeabcdeabcdeabcdeab Abcdeabcdeabcdeabcdeab 87 9 1 2 3 4 6 8 5 7 Аудиорежим iPod...
Страница 25 - Просмотр; Просмотр фотографий
! Во время разговора по сотовому теле - фону , подключенному к данному устрой - ству посредством беспроводнойтехнологии Bluetooth, звук композиции , воспроизводимой с помощью Bluetooth- аудиоплеера , приглушается . ! Время воспроизведения может отобра - жаться некорректно . ! В зависимости от типа а...
Страница 26 - шоу
a Воспроизведение ком - позиций на iPod в про - извольной последова - тельности . См . раздел Воспроиз - ведение в произволь - ной последовательно - сти ( перемешивание ) на стр . 41. b Изменение скоростивоспроизведения ауди - окниг на iPod. См . раздел Настройка скорости воспроизве - дения аудиокни...
Страница 27 - См; Стандартные операции на; на; Disc
Выбор композиции с помощью кнопок 1 Нажмите кнопку c или d ( TRK ). Перемотка вперед и назад с помощью кнопок 1 Нажмите и удерживайте кнопку c или d ( TRK ). Примечание На дисплее могут появиться кнопки сенсор - ной панели , не перечисленные в разделе Зна - комство с функциями воспроизведения звука ...
Страница 28 - Можно использовать телефон; Телефон с поддержкой
Знакомство с функциямипросмотра изображений Можно просматривать изображения , со - храненные на CD-R/CD-RW/USB. Фотография Capture Photo Wed 28 May 12:45 PM Abcdeabcdeabcde Abcdeabcdeabcde Full Off 2 2 8 1 2 3 4 6 7 5 При воспроизведении диска , содержа - щего медиафайлы различных типов 9 При исполь...
Страница 29 - Настройки для громкой связи; Телефон
Выбор файла с помощью кнопок 1 Нажмите кнопку c или d ( TRK ). Быстрый поиск файлов 1 Нажмите и удерживайте кнопку c или d ( TRK ). ! Возможен одновременный поиск до 10 фай - лов JPEG. Примечания ! Файлывоспроизводятся в порядке нумера - ции ; папки , не содержащие файлов пропу - скаются . ( Если па...
Страница 30 - тюнера; тюнером; ТВ
2 Выберите устройство с файлами , ко - торые требуется отобразить . ! Disc – Встроенный проигрыватель DVD ! USB/iPod – USB/iPod # Для отменыпоиска нажмите Отмен . Примечания ! Данное устройство нельзя использоватьдля просмотра изображений в режимеслайд - шоу с диска или устройства USB/ iPod, если вы...
Страница 31 - Text; Использов; Использование беспроводной технологии
Знакомство с функциямителефона Bluetooth Можно использовать телефон Bluetooth ( только для AVH-2400BT). Дисплей режима ожидания телефона Wed 28 May 1 12:45 PM 87.9 MHz P.CH 2 Radio ABCDEHGHI 012345678901 01 Off On Abcdeabcdeabcde Abcdeabcdeabcde FM1 MW 1 2 1 4 3 6 5 7 При переключении в режим ввода ...
Страница 33 - Auto
Знакомство с функциямителефона Bluetooth Можно использовать беспроводную техно - логию Bluetooth (AVH-P3400DVD). Во время звонка Abcdeabc Wed 28 May 12:45 PM REG Text Scroll TEL 9 8 7 6 5 4 3 1 2 Не отображаются в момент вызова REG Text Scroll a Если к AVH-P3400DVD подключен адаптер Bluetooth, напри...
Страница 35 - Отображение радиотекста; No Text; Чтобыотменить процесс сохранения; Подробные; Подробные инструкции
Использованиеаудиоплеера Bluetooth Если к AVH-P3400DVD подключен адаптер Bluetooth, например , CD-BTB200 ( приобре - тается отдельно ), можно управлять ауди - оплеером Bluetooth. Важно ! В зависимости от модели Bluetooth- ауди - оплеера , подключенного к данному ус - тройству , доступныразличные опе...
Страница 36 - Поиск станции; Cancel
Примечание На дисплее могут появиться кнопки сенсор - ной панели , не перечисленные в разделе Ис - пользование аудиоплеера Bluetooth . См . раздел Список индикаторов на стр . 115. Настройка Bluetooth аудио Прежде чем воспользоваться функцией Bluetooth аудио , необходимо настроить ус - тройство для р...
Страница 37 - Not Found; Список; DivX; Работа с меню
Запоминание и повторныйвызов станций В памяти устройства можно сохранить дошести ( для тюнера )/12 ( для телевизора ) станций в каждом диапазоне для после - дующего быстрого вызова . 1 Отображение экрана предваритель - ной настройки . См . раздел Знакомство с функциями тюне - ра на стр . 17. См . ра...
Страница 38 - Управление функциями; перемешивание
Настройка на мощныесигналы Настройка с местным поиском позволяетнастраиваться только на радиостанции сдостаточно мощными сигналами для каче - ственного приема . FM: Выкл . — — — — MW/LW: Выкл . — — Настройка самого высокого уровня позво - ляет осуществлять прием только станций ссамым сильным сигнало...
Страница 39 - Отображение меню; Video; Воспроизведение видео на; Чтобыперейти в режим воспроизведения
# Если ни одна из станций не передает про - граммынужного типа , то на дисплее в тече - ние примерно двух секунд будет показано Не найдено , и затем тюнер перейдет в режим приема станции , с которой был начат поиск . Использование прерываниядля передачи новостей Устройство может переключаться с друг...
Страница 40 - Music; Поиск видео; Поиск в списке по алфавиту; Поиск видео
2 Выберите нужный пункт меню . Выбор нужного пункта меню . Воспроизведение с выбранногопункта меню . Переход по меню DVD- диска на - жатием на нужный пункт меню . # При непосредственном использовании меню DVD путем нажатия пунктов меню кос - нитесь соответствующего значка . Возвращение к обычному ди...
Страница 41 - Chapter
Воспроизведение впроизвольнойпоследовательности ( перемешивание ) Видеоролики / композиции на iPod можно воспроизводить в произвольной последо - вательности . ! Songs – воспроизведение видеороли - ков / композиций из выбранного списка в произвольной последовательности . ! Albums – воспроизведение по...
Страница 42 - Настройка дис
! На данном устройстве можно воспроиз - водить фильмы , видеоклипы , видеопод - кастыи телепрограммы , приобретенные в онлайн - магазине iTunes. 1 Отображение меню iPod. См . раздел Воспроизведение видео на стр . 20. 2 Переключение iPod в режим видео . > Playlists Artists Albums Songs Podcasts Ge...
Страница 43 - Выбор аудиовыхода; Настойка циф; Left
Поиск в списке по алфавиту ( Функция для iPod) 1 Выберите категорию . См . раздел Поиск видео / музыки по катего - рии на стр . 42. 2 Переключение в режим поиска по ал - фавиту . Переключение в режим поиска поалфавиту . На экране отображается режим поиска поалфавиту . 3 Нажмите на букву , соответств...
Страница 44 - Отображение списков; Link Search; Знакомство с функциями вос; Artist
2 Нажмите кнопку , соответствующую необходимой функции поиска ( напри - мер , Chapter ). 3 Ввод цифр производится с по - мощью кнопок с цифрами от 0 до 9 . # Чтобыудалить введенные цифры , косни - тесь кнопки C . 4 Начало воспроизведения с выбран - ного участка . Подтверждение значений и вклю - чени...
Страница 45 - видео по; Remaining; VOD; Next Play
Примечание Если изменить ракурс во время перемоткивперед / назад , паузыили замедленного вос - произведения , включится режим обычного воспроизведения . Возврат к указанной сцене ( Функция для дисков DVD video) Данной функцией нельзя воспользоваться , если заданная сцена на DVD- диске не за - програ...
Страница 46 - Изменение формата экрана; Отображение режима экрана; Знакомство с функциями видео; Выберите желаемый формат изоб
Список названий файлов - это список , со - держащий названия файлов ( или папок ), из которого можно выбрать файл ( или папку ) для воспроизведения . 1 Отобразите список названий файлов ( папок ). См . раздел Воспроизведение аудио на стр . 24. См . раздел Знакомство с функциями про - смотра изображе...
Страница 47 - ABC
Воспроизведениесодержимого VOD ( видео по запросу ) в формате DivX â На некоторых дисках формата DivX содер - жимое видео по запросу (VOD) можно вос - производить только определенноеколичество раз . При загрузке диска с таким содержимым на дисплее отображается , сколько раз он уже воспроизводился . ...
Страница 48 - Чтобысохранить телефонный номер
Изменение формата экрана Вы можете выбрать необходимый режимувеличения формата экрана с 4:3 до 16:9. 1 Отображение режима экрана . См . раздел Знакомство с функциями видео на стр . 20. См . раздел Знакомство с функциями про - смотра изображений на стр . 28. См . раздел Знакомство с операциями вос - ...
Страница 49 - Включение сигнала вызова
3 Выбор телефонного номера . # Чтобысохранить телефонный номер , на - жмите на список на экране и удерживайте не - сколько секунд . 4 Выполнение вызова . См . раздел Знакомство с функциями теле - фона Bluetooth на стр . 31. 5 Завершение вызова . См . раздел Знакомство с функциями теле - фона Bluetoo...
Страница 50 - Настройка закрытого режима; Connection; Stop; Pairing; Error
1 Переключение в режим телефонного справочника . См . раздел Знакомство с функциями теле - фона Bluetooth на стр . 31. Будет открыт телефонный справочник . 2 Измените порядок отображения имен в телефонном справочнике . Изменение порядка отображенияимен в телефонном справочнике . 3 Появится сообщение...
Страница 51 - Yes; Регистрация с устройства; Special Device; Memory Full; Pair your phone; Знакомство с функциями теле
2 Нажмите на номер телефона или имя абонента ( если таковое есть в запи - си ), которому Вы хотите позвонить . 3 Выполнение вызова . См . раздел Знакомство с функциями теле - фона Bluetooth на стр . 33. 4 Завершение вызова . См . раздел Знакомство с функциями теле - фона Bluetooth на стр . 33. Настр...
Страница 52 - Auto Connect; Visibility; Отображение адреса; Device Information; Ввод; PIN Code Input
4 Завершение вызова . См . раздел Знакомство с функциями теле - фона Bluetooth на стр . 31. Вызов путем вводателефонного номера ( Функция AVH-2400BT) Wed 28 may 1 12:45 PM ABCDEHGHI 012345678901 01 1 2 3 4 5 6 7 8 9 * 0 # + C Off Важно Чтобывыполнить эту операцию , припаркуйте автомобиль в безопасно...
Страница 53 - Голосовой набор
1 Начните регистрацию подключенно - го сотового телефона . См . раздел Знакомство с функциями теле - фона Bluetooth на стр . 33. 2 Используйте сотовый телефон для регистрации на этом устройстве . Если регистрация прошла успешно , в вы - бранном профиле появится название под - ключенного телефона . #...
Страница 54 - Чтобыотключить функцию автоматическо
2 Когда ключ зажигания снова будет переведен в положение ACC, соедине - ние установится автоматически . Отображение адресаустройства Bluetooth ( Функция AVH-P3400DVD) На данном устройстве можно отобразитьадрес устройства Bluetooth. % Нажмите Инф . об устройстве , чтобы отобразить информацию об устро...
Страница 55 - Чтобы выбрать меню для настрой; DSP; Элементыменю
Знакомство с элементамименю Audio Fader/Balance F/R 0 L/R 0 Super Bass On Graphic EQ Auto EQ High Off L/R 0 Sonic Center Control Loudness Subwoofer 1 3 4 2 5 1 Отображение меню . См . раздел Основные операции на стр . 12. 2 Чтобы выбрать меню для настрой - ки , нажмите любую из следующих кно - пок с...
Страница 56 - Регулировка уровня сигнала; Subwoofer; Использование эквалайзера; Вызов кривых эквалайзера из памяти; Знакомство с элементами; Auto EQ
Регулировки параметровзвука Регулировка уровня сигнала / баланса Можно выбрать такую настройку баланса / уровня сигнала , которая обеспечивает идеальные условия прослушивания навсех занятых пассажирами сиденьях . 1 Откройте меню аудиофункций . См . раздел Знакомство с элементами меню на стр . 55. 2 ...
Страница 57 - Затем Выможете выбрать другую полосу и; Регулировка тонкомпенсации
! Можно создать общую для всех источ - ников сигнала кривую Custom2 . Если Выпроизводите регулировку при вы - бранной кривой Custom2 , параметры кривой Custom2 будут обновлены . 1 Откройте меню аудиофункций . См . раздел Знакомство с элементами меню на стр . 55. 2 Нажмите Graphic EQ в меню ауди - оф...
Страница 59 - Source Level Adjuster; Знакомство с регулировкой
2 Сравните уровень громкости FM- тю - нера с уровнем источника сигнала , кото - рый необходимо настроить . 3 Нажмите Source Level Adjuster в меню аудиофункций . 4 С помощью кнопок a и b отрегули - руйте уровень громкости источника сиг - нала . Диапазон : от +4 до – 4 Примечания ! При выборе FM- тюне...
Страница 60 - Position; SFC
! Выбрать функцию Time Alignment можно только если для Position выбрано Front-L или Front-R . ! Если в настройках центральных и заднихгромкоговорителей выбрано значениеВЫКЛ ., то переключение на Dolby Pro Logic II невозможно . ! Если к данному устройству подсоединенмногоканальный процессор (DEQ-P660...
Страница 62 - Dolby Pro Logic II; Movie
1 Откройте меню функций DSP. См . раздел Знакомство с элементами меню на стр . 55. 2 Нажмите Dynamic Range Control в меню функций DSP. 3 Нажмите d , чтобы включить регули - ровку динамического диапазона . # Чтобывыключить регулировку динамиче - ского диапазона , нажмите c . Использование функции дау...
Страница 63 - Регулировка режима Музыка; Настройка громкоговорителей
! Панорама ( Panorama ) расширяет грани - цыстереозвучания в передней части са - лона за счет включениягромкоговорителей объемного звучания , создающих восхитительный эффект « обволакивания ». ! Объем ( Dimension ) плавно регулирует звуковое поле в направлении впередили назад . ! Управление шириной ...
Страница 64 - Корректировка фазысабвуфера
3 Нажмите кнопку a или b , чтобы вы - брать громкоговоритель для настройки . Front ( передние громкоговорители ) — Center ( центральный громкоговоритель ) — Rear ( задние громкоговорители ) — Subwoofer ( сабвуфер ) — Phase ( настройка сабвуфера ) # Перейти к Phase можно только в том слу - чае , если...
Страница 65 - Выбор частоты кроссовера
# Громкоговорители размера Выкл . не вы - бираются . ( См . Настройка громкоговорителей на стр . 63.) 4 Нажмите c или d , чтобы отрегулиро - вать уровень громкости громкоговори - теля . Диапазон : от +10 до – 10 Примечание Результатынастройки уровней громкоговори - телей в этом режиме и с помощью Te...
Страница 66 - Регулировка временной задержки; Custom; Time Alignment
# Спустя примерно две секундыпосле по - следней операции испытательный сигнал пе - реходит к следующему громкоговорителю . 5 Чтобы выключить испытательный сигнал , нажмите Stop . Примечания ! При необходимости выберите громкогово - рители и отрегулируйте их “ абсолютные ” выходные уровни . ( См . Ре...
Страница 69 - Откройте меню функций; Нажмите; Авто
ПРЕДУПРЕЖДЕНИЕ Поскольку при измерении акустических харак - теристик салона громкоговорители издаютгромкий звук ( шум ), запрещается использова - ние функций автоматической регулировкивременной задержки и автоматического эква - лайзера во время движения автомобиля . ВНИМАНИЕ ! Перед использованием ф...
Страница 71 - ON; Использование селектора по; Auto EQ&TA Measurement
8 Подключите штекер микрофона к гнезду входа микрофона . 9 Нажмите Старт , чтобы начать работу автоматического эквалайзера . 10 Когда начнется обратный отсчет 10 секунд . Покиньте салон автомобиля и закройте двери в течение 10 секунд . Громкоговорители производят измеритель - ный сигнал ( шум ), и н...
Страница 72 - Complete; Настройка проигрывателя; Установка языка субтитров; Subtitle Language; Others; Выбор; Others
Настройка проигрывателя DVD- дисков Установка языка субтитров Можно выбирать язык субтитров . Если суб - титрыприсутствуют на диске , они будут от - ображаться на выбранном языке . 1 Переход в меню Установки ВИДЕО . См . раздел Знакомство с элементами меню на стр . 55. 2 Нажмите Язык субтитров в мен...
Страница 73 - Настройка языка меню; Настройка дисплея для
# При выборе Другой см . Выбор Другой на стр . 72. Примечание Если выбранный язык отсутствует , отобра - жается язык , указанный на диске . Настройка дисплея для DVD с записью сцен в несколькихракурсах Можно настроить систему таким образом , чтобыв сценах , где возможна смена ракур - са , появлялся ...
Страница 74 - terbox; Установка блокировки доступа; Установка кода и уровня блокировки; Parental
Установка блокировки доступа Некоторые диски DVD позволяют исполь - зовать функцию блокировки доступа дляпредотвращения просмотра детьми сценнасилия и прочих фрагментов , предназна - ченных только для взрослых . Уровень бло - кировки доступа можно выбрать пожеланию . ! Если установлена блокировка до...
Страница 75 - Изменение уровня; Enter; Если Вызабыли код; Настройка файла субтитров
4 Нажимая кнопки от 1 до 8 , выберите требуемый уровень . 5 Нажмите Enter . Новый уровень блокировки доступа уста - новлен . # Если вызабыли код , нажмите C 10 раз . Настройка файла субтитров DivX Можно выбрать , нужно или не нужно отоб - ражать внешние субтитры DivX. ! Если настройка Пользоват . вк...
Страница 76 - Отображение кода деактивации; Настойка цифрового выхода
Настойка цифрового выхода ( Функция AVH-P3400DVD) Можно выбрать режим воспроизведениядля цифрового выхода данного устрой - ства . Обычно используется режим Пря - мой . Если цифровой выход данного устройства не используется , изменять на - стройки не требуется . 1 Переход в меню Установки ВИДЕО . См ...
Страница 77 - DVD Auto Play; Настройки системы; Настройка аудио
По умолчанию это устройство настроенона подключение заднего широкополосногодинамика ( Полные ). 1 Выключение устройства . См . раздел Основные операции на стр . 12. 2 Чтобы вернуться к дисплею HOME , нажмите HOME . 3 Нажмите кнопку Система . Отобразится меню системы . 4 Нажмите Задние колонки , чтоб...
Страница 78 - Установка шага настройки в; Настройка; AF
! При завершении телефонного соединениявозобновляется нормальный режим эк - сплуатации . Выборязыка системы Можно выбрать один из девяти языков си - стемы . Если в записи имеется текстовая информа - ция , например , название главы , имя арти - ста или комментарий , на одном из европейских языков , т...
Страница 79 - Regional; Выбор альтернативных частот; RDS Setup; Auto PI; PI; ослабления уровня сигнала
2 Чтобы вернуться к дисплею HOME , нажмите HOME . 3 Нажмите кнопку Система . Отобразится меню системы . 4 Нажмите Очист . пам . Bluetooth в меню системы . 5 Нажмите Очистить . После выбора нужного элемента появитсядисплей подтверждения . Нажмите OK , чтобыудалить элемент из памяти . # Если очищать п...
Страница 80 - Выбор языка меню; Очистка памяти
! Если дисплей ошибочно переключаетсяна изображение с камерызаднего обзо - ра ( например , при движении вперед ), измените эту настройку . ! Для выхода из режима просмотра изоб - ражения с камерызаднего обзора и воз - врата к дисплею источника сигналанажмите и удерживайте MUTE . ! Нажмите на значок ...
Страница 81 - tooth; задней камеры; Pioneer; Выбор формата видеосигнала; NTSC
Выборзональной группы 1 Выберите TV в качестве источника сигнала . См . раздел Основные операции на стр . 12. 2 Откройте меню системы . См . раздел Знакомство с элементами меню на стр . 55. 3 Нажмите Группа стран ТВ в меню функций . 4 Нажимайте c или d , пока не отобра - зится требуемая зональная гр...
Страница 82 - Выбор зональной группы
# Для некоторых камер заднего вида на - стройка изображения невозможна . 4 Нажмите c или d , чтобы установить необходимое значение параметра . При каждом нажатии на кнопку c или d уровень выбранной настройки будет повы - шаться или понижаться . # Параметр Затемнение можно регулиро - вать в диапазоне...
Страница 83 - Регулировка уровня сиг; Flat
! Убедитесь , что функция автоматическо - го эквалайзера выполняется с микрофо - ном ( продается отдельно ). Использование другого микрофонаможет сделать измерения невозможны - ми или исказить результатыизмеренияакустических характеристик салона ав - томобиля . ! Для использования функции автомати -...
Страница 84 - Auto EQ Measurement; Расшифровка сообщений об ошибках ав; Если подключенывсе громкоговорители
3 Поверните ключ зажигания в поло - жение ON или ACC. Если кондиционер или обогреватель авто - мобиля включены , выключите их . Шум вен - тилятора при кондиционировании илиобогреве может помешать правильной ра - боте автоматического эквалайзера . 4 Откройте меню системы . См . раздел Знакомство с эл...
Страница 85 - Коррекция искажения звука; Сброс аудиофункций
Меню Избранное 1 Выведите на дисплей разделы меню , которые необходимо зарегистри - ровать . См . раздел Знакомство с элементами меню на стр . 55. # Предусмотрена возможность настройки меню за исключением меню Установки ВИДЕО . 2 Чтобы зарегистрировать раздел меню , нажмите на нужный раздел и удержи...
Страница 86 - Настройки заставки; Выбор цвета подсветки; Настройка цвета подсветки; Memo; Выбор цвета экранного меню
# Чтобыпереключаться между названиями устройств и адресами устройств Bluetooth, на - жимайте на значок . Переключение между названиямиустройств и адресами устройств Bluetooth. # Для отменыпоиска нажмите Стоп . # Если зарегистрировано пять устройств , от - ображается Память переполнена , и зареги - с...
Страница 87 - Video Setup Menu
В ходе соединения на дисплее отобра - жается надпись Подключите телефон . Если соединение установлено , на дисплее появится индикация Подключено . # Если при установлении соединения про - изошла ошибка , выводится сообщение Ошибка . В этом случае повторите процедуру с начала . # Может потребоваться ...
Страница 88 - NAVI; Source; Другие функции
Чтобыподключить устройство Bluetooth к ресиверу посредством беспроводной тех - нологии Bluetooth, необходимо ввести PIN- код на устройстве Bluetooth для подтвер - ждения соединения . По умолчанию устано - влен код 0000 , но его можно изменить с помощью этой функции . 1 Вывод на экран меню соединения...
Страница 89 - MENU; Другие
Выборцвета экранного меню Цвет экранного меню можно изменять . 1 Перейдите в меню Тема . См . раздел Основные операции на стр . 12. 2 Нажмите Экран . 3 Нажмите на значок нужного цвета в списке . Выборфоновой заставки экрана Для каждого источника сигнала можно вы - брать собственную заставку . 1 Пере...
Страница 90 - AUX; Кабель с мини
Регулировка положенияотклика сенсорныхпанелей ( калибровка сенсорной панели ) Если вам кажется , что сенсорные кнопки на экране отклонились от нормального по - ложения и неправильно реагируют приприкосновении , необходимо отрегулиро - вать положения отклика сенсорной панели . Предусмотрено два спосо...
Страница 92 - Общие; Дополнительная информация
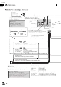
Подключение устройств ПРЕДУПРЕЖДЕНИЕ ! Во избежание несчастных случаев и нару - шения законодательства запрещается про - смотр видео на передних сиденьях вовремя движения автомобиля . Также за - дние дисплеи должныбыть установленытак , чтобыне отвлекать внимание водите - ля . ! В некоторых странах и...
Страница 93 - Дополнительная
! Во избежание короткого замыкания , пере - грева или неисправностей обязательно со - блюдайте следующие указания . — Перед установкой отсоедините отрица - тельную клемму аккумулятора . — Закрепите провода при помощи зажи - мов или изоляционной ленты . Для за - щитыпроводки заизолируйте провода вмес...
Страница 95 - Многоканальный процессор; Сообщения об ошибках; Прежде чем обратиться к торговому пред
Примечания: • Измените исходные настройки данного устройства (См. Руководство по эксплуатации). Низкочастотный динамик данного устройства обеспечивает монофонический выходной сигнал. • Когда используете низкочастотный динамик 70 Вт (2 Ω ), убедитесь, что соединились с Фиолетовым и Фиолетовым/черным ...
Страница 96 - Внешнее запоминающее устройство
При подключении к усилителю мощности ( продается отдельно ) Синий/белыйПодключите к клемме системыконтроля усилителя мощности(макс. 300 мА 12 В пост. ток). Синий/белый (6*)Подключите к клемме управления реле автомобильной антенны(макс. 300 мА 12 В пост. ток). Расположение ште...
Страница 98 - функции; Если использование функции автоматиче
При подключении с помощью дополнительного кабеля CD- IU201V ( только для AVH-P3400DVD) Данное устройство Стыковочный соединитель Связующий кабель(CD-IU201V ) (продается отдельно) iPod с видео возможностями(продается отдельно) USB вход AUX вход ( AUX ) 1,5 м Кабель USB (Поставляется с этим устройство...
Страница 99 - Значение сообщений; Список индикаторов; Поле
При подключении многоканального процессора ( только AVH-P3400DVD) Кабель IP-BUS (поставляется смногоканальным процессором) Кабель RCA (поставляется смногоканальным процессором) Оптический кабель (поставляется с многоканальным процессором) IP-BUS кабель(поставляется с адаптером Bluetooth) Черный Blue...
Страница 100 - Mch; CH
При подключении внешнего видеоустройства и дисплея Внешний видео компонент (продается отдельно) Аудио вход ( L IN , R IN ) Дисплей с входными разъемамитипа RCA (продается отдельно) К видео-вводу К видео-выходу К аудио-выходам Данное устройство Кабели RCA (продаются отдельно) Выход заднего монитора (...
Страница 104 - компакт; WMA
Установка Примечания ! Перед окончательной установкой проверь - те все соединения и системы . ! Не используйте детали , не разрешенные производителем к использованию , по - скольку это может стать причиной неис - правностей . ! Уточните у дилера компании , требует ли установка сверления отверстий ил...
Страница 106 - Поддержка
Демонтаж устройства 1 Снимите рамку . 1 1 Декоративная рамка ! Снятие передней панели облегчает до - ступ к декоративной рамке . 2 Вставьте прилагаемые экстракторы с обеих сторон устройства до щелчка . 3 Вытяните устройство из приборной панели автомобиля . Установка микрофона ( только для AVH-2400BT...
Страница 107 - Диск
1 2 1 Держатель микрофона 2 ЗажимПри необходимости используйте зажи - мыдля закрепления кабеля в салоне ав - томобиля ( продаются отдельно ). При установке микрофона наколонке рулевого управления 1 Установите микрофон на держателе микрофона . 2 1 3 4 1 Микрофон 2 База микрофона 3 Держатель микрофона...
Страница 114 - Технические характеристики
Сообщение Причина Действие Format Read Иногда происхо - дит задержкамежду началомвоспроизведе - ния и появле - нием звука . Звук появится , когда с дисплеяисчезнет сообще - ние . Видеофор - мат не под - держивается Частота кадровфайла DivX превышает 30 кадров / с . Выберите файлдопустимоготипа . Ауд...
Страница 116 - UW
Указывает , что воспроизводится диск с включенной функцией PBC ( контроль воспроизведе - ния ). ! Указывает на то , что подклю - чен сотовый телефон . ! Показывает , что входящий вызов был принят в ваше от - сутствие и еще не проверен . ! Не отображается для вызо - вов , поступивших , когда со - тов...