Страница 2 - Благодарим Вас; за покупку этого изде; Держите; Сведения об этом устройстве; RDS; ПРЕДУПРЕЖДЕНИЕ; Перед началом эксплуатации
Меры предосторожности ВАЖНЫЕ МЕРЫ ПРЕДОСТОРОЖНОСТИ 3 Безопасность движения 4 Во избежание разрядки аккумуляторной батареи 4 Перед началом эксплуатации Сведения об этом устройстве 5 Коды регионов для дисков DVD video 5 Сведения об этом руководстве 5 При возникновении проблем 5 Демонстрационный режим ...
Страница 3 - ВНИМАНИЕ; Pioneer CarStereo-Pass; ЛАЗЕРНЫЙ ПРОДУКТ КЛАСС 1; При возникновении проблем; производителя или с ближайшим; Перед
Другие функции Регулировка положения отклика сенсорных панелей ( калибровка сенсорной панели ) 28 Использование дополнительного источника сигнала (AUX) 28 Перезагрузка микропроцессора 28 Подключение Подключение шнура питания 30 При подключении к усилителю мощности ( продается отдельно ) 31 При подкл...
Страница 4 - Основное устройство; a b; USB; Только для; Пульт дистанционного управления; Использование данного устройства
Безопасностьдвижения ПРЕДУПРЕЖДЕНИЕ ! СВЕТЛО - ЗЕЛЕНЫЙ ПРОВОД У РАЗЪЕМА ПИТАНИЯ РАСПОЗНАЕТ , ОСТАНОВЛЕН ЛИ АВТОМОБИЛЬ И ДОЛЖЕН БЫТЬ ПОДСОЕ - ДИНЕН К ВЫКЛЮЧАТЕЛЮ СТОЯНОЧНОГОТОРМОЗА СО СТОРОНЫ ИСТОЧНИКА ПИ - ТАНИЯ . НЕПРАВИЛЬНОЕ ПОДСОЕДИНЕ - НИЕ ИЛИ ИСПОЛЬЗОВАНИЕ ДАННОГОПРОВОДА МОЖЕТ ЯВЛЯТЬСЯ НАРУШЕ -...
Страница 5 - Индикация на дисплее; b d; Установочное меню; Появится надпись; Использование
Если вы желаете утилизировать данноеизделие , не выбрасывайте его вместе с обычным бытовым мусором . Существует отдельная система сбора использованныхэлектронных изделий в соответствии с за - конодательством , которая предполагает соответствующее обращение , возврат и переработку . Частные лица в ст...
Страница 6 - YES; Примечания; Меню; SRC; Основные операции; Важно
Основное устройство 123456 7 8 1 RESET Дополнительную информацию см . в раз - деле Перезагрузка микропроцессора на стр . 28. 2 +/ – ( VOLUME/VOL ) 3 MUTE Нажмите , чтобы приглушить звук . Чтобы отменить приглушение звука , нажмите еще раз . 4 Кнопка вызова главного меню Отображение главного меню . 5...
Страница 7 - Примечание; Радиоприемник; SEEK
Стандартные операциинастройки меню / операции со списками Переход в меню списков . Включение функции поиска . Отображение автоматическогоэквалайзера ( меню аудиофунк - ций ). Переход в меню Избранное . Использование значкапрокрутки и шкалывоспроизведения Graphic EQ Loudness Subwoofer Bass Booster Hi...
Страница 8 - Переключение дисплея; Использование функций; Список; PTY; Настройка функций; FUNCTION; BSM
Примечания ! На заднем мониторе сенсорные клавишии экраны управления использовать не - льзя . ! Фотографии и видео будут воспроизво - диться независимо от того , движется ли автомобиль . Использование функциипреобразования звука Автоматически улучшает каче - ство звука сжатых аудиофайлови восстанавл...
Страница 9 - Подключение по протоколу
Функции тюнера Кнопки сенсорной панели Radio 8 AUG PM 12:05 1 2 3 4 5 6 FM MW 1 OFF OFF 8 7 . 5 MHz WWWWWWWWWWWWWWWW Text Local TA News 1 2 3 4 5 6 7 8 9 1 Клавиша Band Выбор диапазона ( FM1 , FM2 или FM3 ) с помощью значка с левой стороны . Пере - ключение между MW/LW с помощью зна - чка с правой с...
Страница 11 - Функции кнопки
Выбор альтернативных частот Если качество приема низкое , устройство автоматически выполнит поиск другой стан - ции в той же сети . 1 Чтобы вернуться в главное меню , на - жмите клавишу возврата в главное меню . 2 Нажмите клавишу настроек системы , чтобы открыть меню системы . 3 Нажмите Настройки RD...
Страница 12 - Поиск композиции
8 Клавиша остановки воспроизведения Остановка воспроизведения . При повторном включении воспроизведе - ние начнется с того места , где оно было остановлено . Чтобы полностью остано - вить воспроизведение , нажмите на клави - шу на экране еще раз . 9 Клавиша режима экрана Изменение режима экрана . См...
Страница 14 - Для выбора функции поворачивайте; Для пользователей
# В зависимости от содержимого DVD- дисков данная функция может работать неправильно . В таких случаях используйте кнопки сенсорной па - нели , чтобы перемещаться по меню DVD. Воспроизведение впроизвольнойпоследовательности ( перемешивание ) % Нажмите клавишу воспроизведения в произвольной последова...
Страница 15 - iPhone
! Функцию PBC ( контроля воспроизведе - ния ) диска Video CD нельзя отменить . ! Во время воспроизведения дисков Video CD с функцией PBC ( контроля воспроиз - ведения ) невозможно выбрать диапазон повторного воспроизведения и использо - вать поиск . Выбор дорожек из списканазваний дорожек Можно выбр...
Страница 16 - Bluetooth; Настройки для громкой связи; Сохранение; Исполь; на стр; MISSED
Это устройство поддерживает USB MSC (Mass Storage Class) и USB MTP (Media Transfer Protocol). Можно также использовать USB MTP ( под - ключение к устройствам Android, поддержи - вающим протокол MTP, с помощью кабеля USB); однако некоторые функции при под - ключении по протоколу MTP не поддержи - ваю...
Страница 17 - Использование менюсоединения
Функции воспроизведенияаудио На этом устройстве можно воспроизводитьаудиофайлы с устройства USB. Подключение по протоколу MTP При выборе этой функции USB MTP ( подклю - чение устройств Android, поддерживающих протокол MTP, с помощью кабеля USB) под - держивается только для файлов MP3/WMA/ AAC. Приме...
Страница 19 - Использование менютелефона; Нажмите
Захват изображения вфайлах JPEG Вы можете сделать захват изображения ииспользовать полученное изображение в ка - честве фона . Изображения легко сохраняют - ся и вызываются из памяти устройства . ! Сохранить можно только одно изображе - ние . Более старое изображение замен - яется на более новое . 1...
Страница 20 - Выберите; PHONE FUNC; аудио
Регулировка уровнясигнала / баланса Микшер / Баланс отображается в меню , если для задних громкоговорителей в меню на - строек системы выбрано Полные . Можно выбрать такую настройку баланса / уровня сигнала , которая обеспечивает идеальные условия прослушивания на всехзанятых пассажирами сиденьях . ...
Страница 22 - AUDIO; FADER
Установка языка субтитров Можно выбирать язык субтитров . Если суб - титры присутствуют на диске , они будут от - ображаться на выбранном языке . 1 Чтобы вернуться в главное меню , на - жмите клавишу возврата в главное меню . 2 Нажмите клавишу настройки видео , чтобы открыть меню настройки видео . 3...
Страница 23 - Менюсистемы; SYSTEM; INFO DISPLAY
Установка интерваласлайд - шоу На данном устройстве можно воспроизво - дить файлы JPEG в режиме слайд - шоу . С помощью данной настройки можно выбратьинтервал смены изображений . 1 Чтобы вернуться в главное меню , на - жмите клавишу возврата в главное меню . 2 Нажмите клавишу настройки видео , чтобы...
Страница 25 - Выбор цвета подсветки; Менюфункции подсветки; ILLUMI
# Параметр Затемнение можно регулировать в диапазоне от +1 до +48 . # Параметр Температура можно регулировать в диапазоне от +3 до – 3 . Примечания ! Использование данной функции во времядвижения невозможно . ! Настройки Яркость / Контрастность / За - темнение будут разными в зависимости от того , в...
Страница 26 - Настройка цвета подсветки; Информация о
1 Чтобы вернуться в главное меню , на - жмите клавишу возврата в главное меню . 2 Нажмите клавишу настроек системы , чтобы открыть меню системы . 3 Нажмите Пролистывание в меню си - стемы , чтобы включить или выключить режим постоянной прокрутки . Настройка камеры заднегообзора ( задней камеры ) ВНИ...
Страница 27 - Стартовое меню
Использование менюИзбранное 1 Выведите на дисплей разделы меню , которые необходимо зарегистрировать . См . раздел Элементы меню на стр . 19. # Предусмотрена возможность настройки меню за исключением меню Установки ВИДЕО . 2 Нажмите на значок звездочки в столб - це меню для нужного меню , чтобы заре...
Страница 28 - Меню си
Регулировка положенияотклика сенсорных панелей ( калибровка сенсорной панели ) Если вам кажется , что сенсорные кнопки на экране отклонились от нормального положе - ния и неправильно реагируют при прикосно - вении , необходимо отрегулировать положения отклика сенсорной панели . Пред - усмотрено два ...
Страница 29 - Сообщения об ошибках; Общие; AMP ERROR; Дополнительная; Дополнительная информация
ПРЕДУПРЕЖДЕНИЕ В некоторых странах или штатах просмотризображений на дисплее в транспортномсредстве даже пассажирами может бытьпротивозаконным . Там , где действуют такие законодательные акты , они должны соблю - даться , и функции DVD данного устройства не должны использоваться . ВНИМАНИЕ ! Запреща...
Страница 33 - WMA
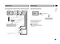
Установка с кронштейном 1 Установите кронштейн на приборную панель . После установки кронштейна на приборнуюпанель выберите подходящие фиксаторы , исходя из толщины материала приборнойпанели , и подогните их . ( С помощью верхних и нижних фиксаторов закрепите данное ус - тройство как можно надежнее ...
Страница 34 - Поддержка; Pioneer
Устранение неисправностей Симптомы выделены жирным шрифтом ; причины показаны обычным шрифтом безотступа . Способы устранения показаны обы - чным шрифтом с отступом . Общие Питание не включается . Устройство не работает . Неправильно подключены кабели и разъемы . Проверьте еще раз правильность всехс...
Страница 35 - Пример иерархии; Диск; Профили
Невозможно переключить язык звуковогосопровождения ( и язык субтитров ). Воспроизводимый DVD не содержит звукового сопровождения на разных языках . Невозможно выбрать язык звуковогосопровождения , не содержащийся на диске . Переключение возможно только для парамет - ров , указанных в меню диска . Пе...
Страница 37 - Серийный номер
Значение сообщений Сообщение Значение Изображение может бытьзеркальным . Компания Pioneer ре - комендуетиспользо - вать камеру , которая вы - дает зер - кальное из - ображение . В против - ном случаеизображе - ние на экра - не будетпереверну - тым . Список индикаторов Поле 1 Поле 2 Поле 3 Поле 1 Пок...
Страница 38 - Технические характеристики
DB Отображается во время созда - ния базы данных в режиме по - иска музыки . DB Отображается во время сохра - нения базы данных в режимепоиска музыки . Указывает на то , что включена функция TA ( режим ожидания дорожных сводок ). Указывает на то , что включена функция прерывания програм - мы для пер...
Страница 40 - EW
Частота дискретизации : от 32 кГц до 48 кГц Windows Media ä Audio Professional, Lossless, Voice/DRM Stream/Stream с поддержкой видео : не поддерживается MP3 Расширение : .mp3 Скорость передачи данных : от 8 кбит / с до 320 кбит / с ( постоянная ), переменная Частота дискретизации : от 8 кГц до 48 кГ...