Страница 2 - Благодарим Вас; за покупку этого изделия компании; Кодырегионов для дисков; SD; Оглавление
Благодарим Вас за покупку этого изделия компании PIONEER. Для обеспечения правильности эксплуатации внимательно прочитайте данное руководствоперед началом использования изделия . Особенно важно , чтобыВыпрочли и соблюдали ин - струкции , помеченные в данном руководстве заголовками ПРЕДУПРЕЖДЕНИЕ и В...
Страница 4 - Безопасность движения; ПРЕДУПРЕЖДЕНИЕ; а также возможного на; Меры предосторожности
ВАЖНЫЕ МЕРЫПРЕДОСТОРОЖНОСТИ Внимательно прочтите данные инструкциипо работе с дисплеем и сохраните их дляиспользования в будущем . 1 Перед началом работы с дисплеем вни - мательно и полностью ознакомьтесь снастоящим руководством . 2 Держите это руководство под рукой вкачестве справочника по правилам...
Страница 5 - DVD; Viewing of; Использование дисплея; REAR MONITOR OUTPUT; ЗАПРЕЩАЕТСЯ; ПЕРЕДАЮ; ВНИМАНИЕ; Меры
! Во избежание несчастных случаев и нару - шения законодательства запрещается про - смотр видео на передних сиденьях вовремя движения автомобиля . Также за - дние дисплеи должныбыть установленытак , чтобыне отвлекать внимание водите - ля . ! В некоторых странах или штатах просмотризображений на дисп...
Страница 7 - Сведения об этом устройстве; RDS; ЛАЗЕРНЫЙ ПРОДУКТ КЛАСС 1; Перед; Перед началом эксплуатации
Если выжелаете утилизировать данное из - делие , не выбрасывайте его вместе с обы - чным бытовым мусором . Существует отдельная система сбора использованныхэлектронных изделий в соответствии с за - конодательством , которая предполагает со - ответствующее обращение , возврат и переработку . Частные ...
Страница 8 - DVD video; Технические характери; Важно; Снятие передней панели
Коды регионов для дисков DVD video На данном проигрывателе можно вос - производить диски DVD video только с сов - местимым кодом региона . Код региона проигрывателя указан на нижней панелиданного устройства и в руководстве по эк - сплуатации ( см . Технические характери - стики на стр . 83). В случа...
Страница 9 - Примечание; калибровка; Регулировка положения отклика сен
Перезагрузкамикропроцессора При нажатии кнопки RESET происходит пе - резагрузка микропроцессора и возврат кего начальным настройкам , при этом ин - формация о закладках не изменяется . Микропроцессор следует перезагружать вследующих случаях : ! Перед первым использованием этогоустройства после устан...
Страница 10 - Основное устройство; Изменение настроек изображе; Описание элементов устройства
Основное устройство Элемент Элемент 1 Громкость / MUTE 8 OPEN/CLOSE 2 MENU Переход в меню . Возвращение кобычному дис - плею . 9 Вход AUX ( разъем стерео / видео 3,5 мм ) Для подключениядополнительногоустройства . 3 MODE Выключение ин - формационногодисплея . a Входное гнездодля микрофонаавтоматичес...
Страница 11 - Кнопки сенсорной панели; Radio; Настройка камерызаднего обзора; Основные; Основные операции
Основные функцииустройства Wed 28 May 12:45 PM 1 2 Radio Disc SD AUX SD Rear View 3 5 4 Кнопки сенсорной панели 1 Переход в меню источни - ка . 2 Wed 28 May 12:45 PM Переход к дисплею уста - новки часов . См . раздел Установка часов на стр . 14. 3 Radio Значок источника сигналаВыбор нужного источник...
Страница 12 - если имеются скрытые эле
Wed 28 May 12:45 PM 01 01 8 12 01:45 -02:45 01 L+R 2 1 Значок прокруткиПоявляется , если имеются скрытые эле - менты . 2 Шкала воспроизведенияПоявляется , если можно определить или выбрать нужный момент воспроизведения . Просмотр скрытых элементов 1 Чтобы просмотреть скрытые элементы , на - жмите на...
Страница 13 - Открытие и закрытие ЖК; За; OFF; Установка ЖК
Стандартные операциинастройки меню / операции со списками Переход в меню списков . Включение функции поиска . Переход в меню . См . раздел Знакомство с элемен - тами меню на стр . 34. Просмотр изображений в видеслайд - шоу во время прослушива - ния другого источника . Просмотр слайд - шоу . См . раз...
Страница 14 - Установка часов; Clock Adjustment; Основные функции устройства
Извлечение диска 1 Нажмите h ( извлечение ). 2 Извлеките диск . Извлечение карты SD 1 Снимите переднюю панель . См . раздел Снятие передней панели на стр . 8. 2 Нажмите на карту SD. 3 Извлеките карту SD. Установка часов 1 Переключите режим дисплея на Clock Adjustment . См . раздел Основные функции у...
Страница 15 - MHz; Тюнер
Знакомство с функциямитюнера Abcdeabcdeabcde Wed 28 may 12:45 PM 87.50 MHz P.CH 2 MHz Band: FM1 Abcdeabcdeabcde TA News Local Radio 87.50 6 1 2 3 4 8 5 7 Кнопки сенсорной панели 1 Включение и выключениенастройки с местным поис - ком . См . раздел Настройка на мощные сигналы на стр . 25. 2 Включение ...
Страница 16 - Можно воспроизводить видео с; Воспроизведение видео
Знакомство с функциямивидео Можно воспроизводить видео с DVD/DVD- R/DVD-RW/CD/CD-R/CD-RW/USB/SD. DVD video Return Wed 28 May 12:45 PM 01 01 8 12 01:45 -02:45 01 L+R Video CD Return При воспроизведении диска , содержа - щего медиафайлы различных типов 01:45 -02:45 Кнопки сенсорной панели 1 Выбор диап...
Страница 17 - Воспроизведение
a Приостановка воспроизве - дения . Возврат в обычный режимвоспроизведения во времяпаузы , замедленного или покадрового воспроизве - дения . b Отображение меню DVD во время воспроизведения DVD- диска . См . раздел Работа с меню DVD на стр . 26. c Возврат в главное меню вовремя воспроизведения DVD- д...
Страница 18 - Примечания; Видеофайлыформата
Воспроизведение видео 1 Вставьте диск в щель для загрузки маркиро - ванной стороной вверх . Воспроизведение начнется автоматически . ! При воспроизведении дисков формата DVD или Video CD на дисплее может отображаться меню . См . Работа с меню DVD на стр . 26 и Воспроизведение с функцией РВС на стр ....
Страница 19 - Можно воспроизводить аудиофайлыс; Воспроизведение аудио
Знакомство с функциямивоспроизведения звука Можно воспроизводить аудиофайлыс DVD-R/DVD-RW/CD/CD-R/CD-RW/USB/SD. Звуковой компакт - диск Abcdeabcdeabcdeabcdeab Wed 28 May 12:45 PM 125 01:45 ROM ALL On/Off S.Rtrv -02:45 Abcdeabcdeabcdeabcdeab Abcdeabcdeabcdeabcdeab 87 6 1 2 3 4 9 7 5 8 Кнопки сенсорно...
Страница 20 - Выбор фоновой заставки
Воспроизведение звука 1 Вставьте диск в щель для загрузки маркиро - ванной стороной вверх . Воспроизведение начнется автоматически . ! Если значок источника сигнала не отобра - жается , выможете вывести его на экран , кос - нувшись экрана . Извлечение диска ! См . раздел Извлечение диска на стр . 14...
Страница 21 - Просмотр; Просмотр фотографий
Знакомство с функциямипросмотра изображений Можно просматривать изображения , со - храненные на CD-R/CD-RW/USB/SD. CD Capture Photo Wed 28 May 12:45 PM Abcdeabcdeabcde Abcdeabcdeabcde Full Off 2 2 5 1 2 3 4 7 6 8 При воспроизведении диска , содержа - щего медиафайлы различных типов При использовании...
Страница 22 - шоу; Запустите слайд; Стандартные операции на
Примечания ! Данное устройство может воспроизводитьфайлы JPEG, записанные на CD-R/CD- RW/SD/USB. ( Список воспроизводимых форматов файлов см . в разделе Файлыс изображениями в формате JPEG на стр . 75.) ! Воспроизведение выполняется по порядкуномеров файлов . Не содержащие файлов папки пропускаются ...
Страница 23 - Disc
2 Выберите устройство с файлами , ко - торые требуется отобразить . ! Disc – Встроенный проигрыватель DVD ! USB – USB ! SD – карта памяти SD # Для отменыпоиска нажмите Cancel . Примечание При выборе источника USB или SD данное устройство не поддерживает просмотр непод - вижных изображений на накопит...
Страница 24 - Отображение радиотекста; No Text; Чтобыотменить процесс сохранения; Подробные инструкции
Запоминание и повторныйвызов радиостанций В памяти устройства можно сохранить дошести радиостанций в каждом диапазонедля последующего быстрого вызова . ! В памяти можно сохранить до шести ра - диостанций каждого диапазона . 1 Отображение экрана предваритель - ной настройки . См . раздел Знакомство с...
Страница 25 - Поиск станции; Cancel; Подробные
Настройка на мощныесигналы Настройка с местным поиском позволяетнастраиваться только на радиостанции сдостаточно мощными сигналами для каче - ственного приема . FM: выкл . — — — — MW/LW: выкл . — — Настройка самого высокого уровня позво - ляет осуществлять прием только станций ссамым сильным сигнало...
Страница 26 - Not Found; Список; Работа с меню; Отображение кнопок со стрелками
# Если ни одна из станций не передает про - граммынужного типа , то на дисплее в тече - ние примерно двух секунд будет показано Not Found , и затем тюнер перейдет в режим приема станции , с которой был начат поиск . Использование прерываниядля передачи новостей Устройство может переключаться с други...
Страница 27 - Выберите нужный пункт меню; Повторное воспроизведение
2 Выберите нужный пункт меню . Выбор нужного пункта меню . Воспроизведение с выбранногопункта меню . Переход по меню DVD- диска на - жатием на нужный пункт меню . # При непосредственном использовании меню DVD путем нажатия пунктов меню кос - нитесь соответствующего значка . Возвращение к обычному ди...
Страница 29 - Настройка дисплея для
4 Начало воспроизведения с выбран - ного участка . Подтверждение значений и вклю - чение воспроизведения . Примечание Если на диске имеется меню , для выбора можно также использовать меню DVD. См . раздел Воспроизведение видео на стр . 16. Изменение языказвукового сопровожденияво время воспроизведен...
Страница 31 - Remaining; Next Play
1 Отобразите список названий файлов ( папок ). См . раздел Воспроизведение аудио на стр . 19. См . раздел Знакомство с функциями про - смотра изображений на стр . 21. 2 Нажмите на имя нужного файла ( или папки ). # При выборе папки на дисплее отображает - ся список имен , содержащихся в ней файлов (...
Страница 32 - Do you; Изменение формата экрана
Захват изображения вфайлах JPEG Выможете сделать захват изображения ииспользовать полученное изображение вкачестве фона . Изображения легко сохра - няются и вызываются из памяти устрой - ства . ! Сохранить можно только одно изобра - жение . Более старое изображение за - меняется на более новое . 1 П...
Страница 34 - Отображение меню; на; Элементы меню
Знакомство с элементамименю Audio Fader/Balance F/R 0 L/R 0 Super Bass On High Off L/R 0 Graphic EQ Auto EQ Sonic Center Control Loudness Subwoofer 5 4 3 2 1 1 Отображение меню . См . раздел Стандартные операции на - стройки меню / операции со списками на стр . 13. 2 Чтобы выбрать меню для настрой -...
Страница 35 - Регулировка уровня сигнала; Subwoofer; Использование эквалайзера; Вызов кривых эквалайзера из памяти; Знакомство с элементами; Auto EQ; Настройка; Элементы
Регулировки параметровзвука Примечание При выборе FM- тюнера в качестве источника сигнала функция Source Level Adjuster недо - ступна . Регулировка уровня сигнала / баланса Можно выбрать такую настройку баланса / уровня сигнала , которая обеспечивает идеальные условия прослушивания навсех занятых па...
Страница 36 - Регулировка тонкомпенсации
! Для каждого источника сигнала можетбыть создана отдельная кривая Custom1 . Если Вынастраиваете кривую эквалайзера , отличную от Custom2 , ее параметрыбудут сохраненыв Custom1 . ! Можно создать общую для всех источ - ников сигнала кривую Custom2 . Если Выпроизводите регулировку при вы - бранной кри...
Страница 38 - Настройка проигрывателя; Установка языка субтитров; Others; Выбор
2 Сравните уровень громкости FM- тю - нера с уровнем источника сигнала , кото - рый необходимо настроить . 3 Нажмите Source Level Adjuster в меню аудиофункций . 4 Коснитесь a или b , чтобы отрегули - ровать громкость источника сигнала . Диапазон : от +4 до – 4 Примечания ! Регулировку уровня громкос...
Страница 39 - Настройка языка меню
Установка языка звуковогосопровождения Вы можете установить желаемый язык зву - кового сопровождения . 1 Переход в меню Video Setup . См . раздел Знакомство с элементами меню на стр . 34. 2 Нажмите Audio Language в меню на - стройки видео . Появится меню языка звукового сопрово - ждения . 3 Выберите...
Страница 40 - Установка блокировки доступа; Установка кода и уровня блокировки
! 16 : 9 – широкоформатное изображение (16:9) выводится в реальном виде ( на - чальная настройка ) ! Letter Box – изображение формата «let- terbox» с черными полосами в верхней и нижней части экрана ! Pan Scan – изображение обрезается с правой и с левой сторон экрана Примечания ! При воспроизведении...
Страница 41 - Изменение уровня; Если вы забыли код; Настройка файла субтитров; Original
! 8 – допускается воспроизведение всего диска ( начальная настройка ) ! От 7 до 2 – допускается воспроизведе - ние детских программ и программ , не ориентированных только на взрослых ! 1 – допускается воспроизведение только детских программ Примечания ! Рекомендуется записать код , чтобыне за - быть...
Страница 42 - Отображение кода отмены регистрации; Для отменыдеактивации нажмите; Чтобыотключить функцию автоматическо
Отображение регистрационногокода содержимого VOD формата DivX â Чтобывоспроизвести VOD- содержимое ( видео по запросу ) формата DivX на дан - ном устройстве , сначала необходимо заре - гистрировать данное устройство упоставщика содержимого VOD формата DivX. Для регистрации необходимо создать регистр...
Страница 43 - Настройки системы; Настройка аудио
Настройки системы Включение вспомогательнойнастройки Активируйте эту настройку при подключе - нии к данному устройству вспомогательно - го устройства . 1 Откройте меню системы . См . раздел Знакомство с элементами меню на стр . 34. 2 Нажмите AUX Input в меню системы , чтобы включить или выключить AU...
Страница 44 - AF; Regional; Выборальтернативных частот; PI
Установка шага настройки в FM- диапазоне Обычно шаг настройки в FM- диапазоне , используемый при настройке с поиском , составляет 50 кГц . При включении функции AF или TA шаг настройки автоматически меняется на 100 кГц . При включенной функции AF предпочтительно установить шаг настройки 50 кГц . ! В...
Страница 45 - ослабления уровня сигнала; Выборязыка меню; System Language
3 Нажмите Auto PI в меню системы , чтобы включить автоматический PI поиск ( по идентификатору программы ). # Чтобывыключить автоматический PI поиск ( по идентификатору программы ), нажмите Auto PI еще раз . Включение функцииприглушения звука / ослабления уровня сигнала Звук / уровень звукового сигна...
Страница 46 - панели
1 Откройте меню системы . См . раздел Знакомство с элементами меню на стр . 34. 2 Коснитесь кнопки Auto Flap и выбе - рите автоматический или ручной режимоткрывания / закрывания дисплея . При каждом нажатии Auto Flap настройка изменяется следующим образом : ! On – ЖК - панель открывается и закры - в...
Страница 47 - задней камеры; Pioneer
Включениепредупреждающего сигнала Если не отсоединить переднюю панель отосновного устройства в течение пяти се - кунд после выключения зажигания автомо - биля , раздастся предупреждающий сигнал . Выможете отключить предупреждающийсигнал . 1 Откройте меню системы . См . раздел Знакомство с элементами...
Страница 48 - Выборформата видеосигнала; NTSC; Настройка видеосигнала; AV; Авто
Выборформата видеосигнала Выходной формат видео для REAR MONI- TOR OUTPUT можно устанавливать NTSC или PAL. 1 Откройте меню системы . См . раздел Знакомство с элементами меню на стр . 34. 2 Коснитесь Video Output Format в меню системы , чтобы выбрать формат выходного видеосигнала . NTSC — PAL Примеч...
Страница 49 - Регулировка уровня сиг; Flat; Вызов кривых эква
Перед использованием функцииавтоматического эквалайзера ! Используйте функцию автоматическогоэквалайзера в как можно более тихомместе при выключенном двигателе ав - томобиля и кондиционере . Кроме того , перед использованием функции автома - тического эквалайзера отключите пита - ние автомобильного ...
Страница 50 - ON; Auto EQ Measurement; Сообщения об ошибках для автоматиче; Stop
3 Поверните ключ зажигания в поло - жение ON или ACC. Если кондиционер или обогреватель авто - мобиля включены , выключите их . Шум вен - тилятора при кондиционировании илиобогреве может помешать правильной ра - боте автоматического эквалайзера . 4 Откройте меню системы . См . раздел Знакомство с эл...
Страница 51 - Настройки заставки; Выборцвета подсветки; Настройка цвета подсветки; Memo; Выборцвета экранного меню
Настройки заставки Выборцвета подсветки Данное устройство оснащено многоцвет - ной подсветкой . Выбор запрограммированногоцвета подсветки Можно выбрать цвет подсветки из спискацветов . 1 Откройте меню заставок . См . раздел Знакомство с элементами меню на стр . 34. 2 Нажмите Appearance . 3 Нажмите I...
Страница 52 - Video Setup
Созданиепользовательских меню 1 Выведите на дисплей разделы меню , которые необходимо зарегистри - ровать . См . раздел Знакомство с элементами меню на стр . 34. Предусмотрена возможность настройкименю за исключением меню Video Setup . 2 Чтобы зарегистрировать раздел меню , нажмите на нужный раздел ...
Страница 53 - Source; Другие; Другие функции
Изменение настроекизображения Для каждого источника сигнала или каме - рызаднего обзора можно регулироватьследующие параметры Brightness ( яр - кость ), Contrast ( контрастность ), Color ( цвет ), Hue ( оттенок ), Dimmer ( регулятор освещенности ), Temperature ( температу - ра ) и Black Level ( уров...
Страница 54 - MENU
Регулировка положенияотклика сенсорныхпанелей ( калибровка сенсорной панели ) Если вам кажется , что сенсорные кнопки на экране отклонились от нормального по - ложения и неправильно реагируют приприкосновении , необходимо отрегулиро - вать положения отклика сенсорной панели . Предусмотрено два спосо...
Страница 55 - Вставьте мини
Кабель с мини - штекером ( AUX ) При подключении вспомогательного обору - дования с помощью кабеля с мини - штеке - ром Портативный аудио / видеоплеер можно подключить к данному устройству с по - мощью кабеля с мини - штекером . ! Можно подключить портативный аудио / видеоплеер с помощью 4- контактн...
Страница 56 - Подключение устройств; PIONEER
Подключение устройств ПРЕДУПРЕЖДЕНИЕ ! Во избежание несчастных случаев и нару - шения законодательства запрещается про - смотр видео на передних сиденьях вовремя движения автомобиля . Также за - дние дисплеи должныбыть установленытак , чтобыне отвлекать внимание водите - ля . ! В некоторых странах и...
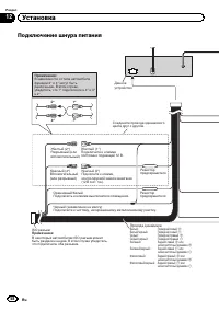
Страница 58 - Подключение шнура питания
Подключение шнура питания 1* 3* 2* 4* Провода динамиков Белый: Передний левый Белый/черный: Передний левый Серый: Передний правый Серый/черный: Передний правый Зеленый: Задний левый или низкочастотный динамик Зеленый/черный: Задний левый или низкочастотный динамик Фиолетовый: Задний ...
Страница 60 - REAR OUTPUT or SUBWOOFER OUTPUT
При подключении к усилителю мощности ( продается отдельно ) Выход заднего канала или выход сабвуфера ( REAR OUTPUT or SUBWOOFER OUTPUT ) Передний выход ( FRONT OUTPUT ) 13 см 13 см Соедините с кабелями RCA (продаются отдельно) К переднему выходу К выходу заднего канала или выходу саб...
Страница 61 - При подключении внешнего видеоустройства и дисплея; AV Input; При использовании дисплея; доступном обзору водителя во
При подключении внешнего видеоустройства и дисплея ! При подключении внешнего видеоу - стройства необходимо изменить на - стройку AV Input в меню System Menu . При использовании дисплея , подключенного к видеовыходу для задних сидений Видеовыход и аудиовыход для задних си - дений предназначеныдля по...
Страница 62 - Camera Polarity
При подключении камерызаднего обзора Если к данному устройству подключена ка - мера заднего обзора , возможно автомати - ческое переключение на изображение скамеры , когда рычаг переключения пере - дач установлен в положение заднего хода (R). ПРЕДУПРЕЖДЕНИЕ ИСПОЛЬЗОВАТЬ ВХОД ТОЛЬКО ДЛЯКАМЕР ЗАДНЕГО ...
Страница 64 - Переднее крепление стандарта
Переднее / заднее крепление стандарта DIN Для данного изделия предусмотрена воз - можность установки с помощью переднегоили заднего крепления . При установке используйте детали , имею - щиеся в продаже . Переднее крепление стандарта DIN 1 Определите положение боковых скоб . При установке в недостато...
Страница 65 - Демонтаж устройства
1 2 3 1 Винт 2 Приборная панель или консоль 3 Заводской установочный кронштейн Примечание В некоторых автомобилях между данным ус - тройством и приборной панелью может образ - оваться зазор . Чтобызаполнить зазор , используйте рамку , входящую в комплект по - ставки . Демонтаж устройства Выдвиньте в...
Страница 66 - Общие; Дополнительная информация
Устранениенеисправностей Общие Признак Причина Действие ( По - страничный ука - затель ) Питание невключается . Устройство неработает . Неправильноподключеныка - бели и разъе - мы . Проверьте ещераз правильностьвсех соединений . Перегорелпредохрани - тель . Устраните причи - ну и заменитепредохранит...
Страница 67 - Дополнительная
Признак Причина Действие ( По - страничный ука - затель ) При переклю - чении ключазажигания вположение ON ( или ACC) слышен звукпривода . Устройство про - веряет , загру - жен ли диск . Это не являетсянеисправностью . Отсутствуетизображениена дисплее . Невозможноиспользоватькнопки сен - сорной пане...
Страница 68 - Сообщения об ошибках; Для обращения к торговому представите
Признак Причина Действие ( По - страничный ука - затель ) Невозможнопереключитьракурс . Воспроизводи - мый DVD не со - держит сцен снесколькимиракурсами . Невозможно пе - реключить ра - курс , если DVD не содержитсцен , снятых с разных ракурсов . Выпытаетесьпереключитьракурс в сцене , не содержащейд...
Страница 69 - Внешнее запоминающее устройство
Сообщение Причина Действие TEMP Температура ус - тройства выхо - дит за пределынормальногорабочего диапа - зона . Подождите , пока температура ус - тройства опустит - ся додопустимогоуровня . Rental Expi-red. Количество вос - произведенийдля видео позапросу (VOD) формата DivX, находящегосяна загруже...
Страница 71 - Значение сообщений
Сообщение Причина Действие Video framerate not sup-ported. Частота кадровфайла DivX превышает 30 кадров / с . Выберите файлдопустимоготипа . Audio Formatnot suppor-ted. Данное устрой - ство не поддер - живает файлытакого типа . Выберите файлдопустимоготипа . Сообщения об ошибкахдля автоматическогоэк...
Страница 72 - Список индикаторов; Mch; Поле
Список индикаторов Поле 1 Поле 2 Поле 3 Поле 1 Сообщает о получении радио - текста . Указывает на то , что включена функция TA ( режим ожидания дорожных сводок ). Указывает на то , что включена функция прерывания програм - мыдля передачи новостей . Указывает , что используется цифровой формат Dolby ...
Страница 76 - компакт; WMA
Операции с файлами лицензии на управлениецифровыми правами (DRM) не будут доступныдо начала воспроизведения . Рекомендуемый размер файла : не более 2 Мбит при скорости передачи не более 2 ГБ . Для воспроизведения содержимого VOD ( видео по запросу ) формата DivX необходимо зареги - стрировать иденти...
Страница 77 - Диск; ность воспроизведения с помощью данно
Дополнительная информация Некоторые символы имени файла ( включая рас - ширение ) или папки могут не отображаться . Это устройство может неверно воспроизводитьнекоторые файлы формата WMA в зависимости от приложений , использованных для их записи . При начале воспроизведения аудиофайлов , со - держащ...
Страница 78 - Пример иерархии
Пример иерархии 12 34 56 01 02 03 04 05 : папка : сжатый ауди - офайлот 01 до 05: Номер папкиот 1 до 6 : после - довательностьвоспроизведения Диск Последовательность выбора папок и дру - гих действий может отличаться в зависи - мости от кодировки или программногообеспечения , использованного для зап...
Страница 80 - Элементыменю
MP3 Поставка этого изделия дает право толькона его частное и некоммерческое исполь - зование и не предоставляет лицензии и неподразумевает право использования этогоизделия в любых коммерческих ( т . е . прино - сящих прибыль ) прямых трансляциях ( те - левизионных , спутниковых , кабельных и / или л...
Страница 83 - Технические характеристики
Технические характеристики Общие Источник питания ................. 14,4 В постоянного тока ( допустимый диапазон от 12,0 В до 14,4 В ) Система заземления .......... Заземление отрицатель - ного полюса Максимальный потребляемый ток ..................................................... 10,0 А Размеры...