Страница 2 - Содержание
2 Содержание Обращение к покупателю . . . . . . . . . . . . .4 Назначение органов управления . . . . . . . .6 ● Откидная передняя панель (закреплена на устройстве) ● Передняя панель откинута ● Пульт дистанционного управления Пульт дистанционного управления и уход за ним . . . . . . . . . . . . .7 По...
Страница 4 - Обращение к покупателю:; Правила установки безопасного уровня громкости:; Установите регулятор громкости на малый уровень.; Действия после установки комфортного уровня громкости:
4 Обращение к покупателю: Выбор устройства высококачественного воспроизведения звука, такого, как только что при-обретенный Вами аппарат, является только первым шагом к музыкальному наслаждению.Теперь пришло время решить, как использовать максимальным образом восхитительныевозможности, которыми обла...
Страница 5 - Тихий библиотечный зал, тихий шепот
5 Уровень громкости, дБ Пример акустической обстановки 30 Тихий библиотечный зал, тихий шепот 40 Жилая комната, холодильник, спальня, окна которой не вы-ходят на проезжую улицу 50 Тихая улица с редким движением, обычная беседа, тихийофис 60 Кондиционер воздуха на расстоянии в 7 метров, швейнаямашинк...
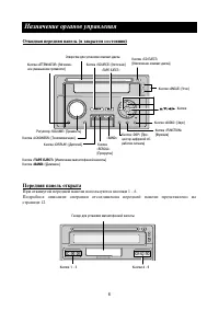
Страница 6 - Назначение органов управления; Откидная передняя панель (в закрытом состоянии); Передняя панель открыта
Назначение органов управления 6 Откидная передняя панель (в закрытом состоянии) Отверстие для установки компакт-диска Кнопка «ATTENUATOR» [Мгновен-ное уменьшение громкости] Кнопка «SOURCE» [Источник] Кнопка «TAPE EJECT» [Извлечение магнитофонной кассеты] Кнопка «BAND» [Диапазон] «TAPE EJECT» Кнопка ...
Страница 7 - Пульт дистанционного управления
Назначение органов управления 7 Пульт дистанционного управления К данному устройству прилагается пульт дистанционного управления (ДУ). Назначение ифункции кнопок на пульте ДУ повторяют функции органов управления на передней панелиустройства. Кнопка «VOLUME» [Громкость] Кнопка «BAND» [Диапазон] Кнопк...
Страница 8 - Пульт дистанционного управления и уход за ним; Пользование пультом дистанционного управления; Батареи; Меры предосторожности:; Не пытайтесь перезаряжать прилагаемые к пульту батареи.
Пульт дистанционного управления и уход за ним 8 Пользование пультом дистанционного управления Для удобства управления данное устройство имеет пульт дистанционного управления. ● Для управления устройством с помощью пульта, направьте его на переднюю панель. ● Когда пультом дистанционного управления не...
Страница 9 - Подготовка к использованию изделия; О данном руководстве пользователя
Подготовка к использованию изделия 9 Данное изделие обладает целым рядом сложных функций, обеспечивающих превосходноекачество приема и функционирования. Все функции отличаются максимально возможнойпростотой использования, однако управление многими из них требует специального разъ-яснения. Данное рук...
Страница 10 - Меры предосторожности; Защищайте это устройство от влаги.
Пульт дистанционного управления и уход за ним 10 ● Для сброса установок микропроцессора нажмите на панели управления при помощи шарико-вой ручки или любого другого предмета с тонким наконечником кнопку «RESET» [Сброс] Меры предосторожности ОСТОРОЖНО: ИЗМЕНЕНИЕ ПОЛОЖЕНИЯ ОРГАНОВ УПРАВЛЕНИЯ И РЕГУЛИРО...
Страница 11 - Основные операции по управлению устройством; Панель управления; Прослушивание музыки
Основные операции по управлению устройством 11 ■ Панель управления При каждом нажатии на кнопку «SOURCE» [Источник] происходит смена выбранного ис-точника сигнала в следующем порядке:Встроенный проигрыватель компакт-дисков → приемник → проигрыватель магнитофонных кассет → многодисковый проигрыватель...
Страница 12 - Регулировка угла наклона дисплея; Выберите требуемый угол
Основные операции по управлению устройством 12 ● Если провод данного устройства, имеющий голубую с белым изоляцию, соединен с кон-тактом реле управления автомобильной антенной, то при включении радиоприемника,автоматически выдвигается антенна. Для того чтобы убрать антенну, необходимо пере-ключиться...
Страница 13 - Основные операции по управлению приемником; Способ настройки определяется длительностью нажатия кнопки; Настройка в режиме автоматического поиска
Основные операции по управлению устройством 13 ВНИМАНИЕ: ● Не пользуйтесь устройством с открытой передней панелью. Если переднюю панель оста-вить открытой, то в случае дорожного происшествия это может привести к травме. ● Следите за тем, чтобы пальцы не оказались зажаты передней панелью при ее откры...
Страница 14 - Основные операции
Основные операции 14 Замечание: ● Всего в память можно записать до 18 частот вещания радиостанций УКВ диапазона (6 станций в ди-апазоне «F1» (УКВ1), «F2» (УКВ2) и «F3» (УКВ3)) и 6 станций в диапазоне СВ (на дисплее данногоустройства обозначается как «AM»). ● Для вызова станций, частоты которых присв...
Страница 19 - Вход в меню функций; Использование меню функций
Основные операции 19 Вход в меню функций Меню функций позволяет управлять простыми функциями управления каждым источ-ником. Замечание: ● Если в течение 30 секунд после выхода в меню функций не будет выполнена ни одна операция, топроизойдет автоматический выход из меню функций. 1. Выберите в меню фун...
Страница 21 - Вход в меню детальных настроек; Выполните операции в выбранном режиме.
Основные операции 21 Вход в меню детальных настроек При помощи меню детальных настроек можно управлять удобными и достаточно сложны-ми функциями для каждого источника. 1. Войдите в меню детальных настроек. Держите в нажатом состоянии 2 секунды. 2. Выберите нужный режим. (См. следующий раздел «Функци...
Страница 22 - Функции меню детальных настроек
Основные операции 22 Функции меню детальных настроек В представленной ниже таблице приведены функции для каждого источника, доступные че-рез меню детальных настроек. Кроме того в таблице показаны индикаторы для каждойфункции, а также операции и кнопки, используемые для выполнения операций. Более по-...
Страница 23 - Функции приемника; Используя кнопки «; Запись в память частот станций с самым сильным сигналом «BSM»; Нажатием кнопки
Функции приемника 23 Настройка в режиме автоматического поиска близких радиостанций «LOCAL» Когда включена эта функция, настройка осуществляется только на станции с особенносильным сигналом. 1. Нажмите кнопку «FUNCTION» и выберите в меню функций режим «LOCAL» [Ближняя станция]. 2. Используя кнопки «...
Страница 24 - Пользование встроенным проигрывателем компакт-дисков; Повторное воспроизведение «REPEAT»; Используя кнопки «; Воспроизведение в случайном порядке «RANDOM»; чайном порядке «RANDOM».
Пользование встроенным проигрывателем компакт-дисков 24 Повторное воспроизведение «REPEAT» В режиме повторного воспроизведения осуществляется непрерывное воспроизведениеодной и той же дорожки. 1. Нажмите кнопку «FUNCTION» и выберите в меню функций режим повторного воспроизве- дения «REPEAT». 2. Испо...
Страница 25 - Ознакомительное воспроизведение «T-SCAN»; При помощи кнопки; Режим паузы «PAUSE»
Пользование встроенным проигрывателем компакт-дисков 25 Ознакомительное воспроизведение «T-SCAN» В этом режиме воспроизводятся первые 10 секунд записи каждой дорожки в той после-довательности, в которой они расположены на диске. 1. Нажмите кнопку «FUNCTION» и выберите в меню функций режим ознакомите...
Страница 26 - Режим сжатия «COMP» и выделения динамических басов «DBE»; Сжатие; Ввод названия диска «TITLE IN»; Функция «CD TEXT»
Пользование встроенным проигрывателем компакт-дисков 26 Режим сжатия «COMP» и выделения динамических басов «DBE» Использование функций сжатия «COMP» и выделения динамических басов «DBE» позво-ляет выполнять регулировку качества звучания проигрывателя компакт-дисков. Каждая изэтих функций предусматри...
Страница 27 - Использование проигрывателя магнитофонных кассет
Использование проигрывателя магнитофонных кассет 27 Повторное воспроизведение «REPEAT» В режиме повторного воспроизведения осуществляется непрерывное воспроизведениеодной и той же дорожки. 1. Нажмите кнопку «FUNCTION» и выберите в меню функций режим повторного воспроизве- дения «REPEAT». 2. Использу...
Страница 28 - Контрольное прослушивание радиоприемника «R.I»; слушивание радиоприемника]; Функция шумоподавления Dolby B «NR»; функцию шумоподавления Dolby B NR.
Использование проигрывателя магнитофонных кассет 28 Контрольное прослушивание радиоприемника «R.I» Данная функция позволяет во время перемотки ленты в кассете вперед или назад авто-матически переключаться в режим прослушивания радиоприемника. Замечание: ● В режиме поиска записи функция контрольного ...
Страница 29 - Использование многодисковых проигрывателей компакт-дисков; Нажмите кнопку «FUNCTION» и выберите в меню функций пункт «REPEAT».; Повтор одной дорож-
Использование многодисковых проигрывателей компакт-дисков 29 Повторное воспроизведение «REPEAT» Функция повторного воспроизведения имеет три режима: повторное воспроизведениеодной дорожки, повторное воспроизведения всего диска и повторное воспроизведениевсех дисков в многодисковом проигрывателе. 1. ...
Страница 30 - Ознакомительное воспроизведение «SCAN»
Использование многодисковых проигрывателей компакт-дисков 30 Ознакомительное воспроизведение «SCAN» В режиме повторного воспроизведения диска воспроизводятся первые 10 секунд (при-близительно) записи каждой дорожки выбранного диска. В повторного воспроизведениявсех дисков в течение 10 секунд воспрои...
Страница 31 - Программирование мгновенного выбора дорожки «ITS»; Воспроизведите дорожку, которую нужно включить в программу.; Воспроизведение внесенной в программу дорожки «ITS-PLAY»
Использование многодисковых проигрывателей компакт-дисков 31 Функция мгновенного выбора дорожки «ITS» Если установлен многодисковый проигрыватель компакт-дисков, то функция мгновенноговыбора дорожки позволяет выбрать дорожку для воспроизведения. Эту функцию можно ис-пользовать для программирования а...
Страница 32 - Удаление дорожки из программы; торую нужно удалить из программы.; Удаление диска из программы; При помощи кнопки
Использование многодисковых проигрывателей компакт-дисков 32 Удаление дорожки из программы 1. Во время воспроизведения в режиме мгновенного выбора дорожек выберите ту дорожку, ко- торую нужно удалить из программы. 2. В режиме настроек выберите режим программирования мгновенного выбора дорожки «ITS» ...
Страница 33 - Нажатием кнопки «1» выберите нужный; Используя кнопки «; Название диска
Использование многодисковых проигрывателей компакт-дисков 33 Ввод названия диска «TITLE IN» Используя функцию «TITLE IN», можно ввести до 100 названий дисков, каждое длинойдо 10 букв. Эта функция позволяет легко и быстро найти и выбрать любой нужный диск,чтобы воспроизвести его. (В память можно запи...
Страница 34 - Выбор дисков из списка их названий «TITLE LIST»; их названий «TITLE LIST».; Вывод на дисплей названия диска
Использование многодисковых проигрывателей компакт-дисков 34 Замечание: ● Названия дисков сохраняются в памяти даже после извлечения дисков из устройства, а их вызов ста-новится возможен после установки дисков в устройство. ● После того как будут введены 100 названий дисков, название нового диска бу...
Страница 35 - Включение функции отображения на дисплее текстовой информации
Использование многодисковых проигрывателей компакт-дисков 35 Режим сжатия «COMP» и выделения динамических басов «DBE» Использование функций сжатия «COMP» и выделения динамических басов «DBE» позво-ляет выполнять регулировку качества звучания многодискового проигрывателя компакт-дисков. Каждая из эти...
Страница 36 - Отображение текста бегущей строкой; нажатием; Поиск диска по номеру группы дисков
Использование многодисковых проигрывателей компакт-дисков 36 Отображение текста бегущей строкой На дисплее этого устройства отображаются только первые 10 букв названия диска, име-ни исполнителя и названия дорожки. Если текст содержит более 10 символов, то он ото-бражается бегущей строкой. ● Просмотр...
Страница 37 - Регулировка звучания; Регулировка акустического баланса «FADER»; стического баланса «FADER».; Вход в меню регулировки звучания; Данное меню позволяет настраивать качество звучания; В меню регулировки звучания выберите нужный режим.; Выйдите из меню регулировки звучания.; Функции меню регулировки звучания
Регулировка звучания 37 Регулировка акустического баланса «FADER» Данная функция позволяет выбрать установки акустического баланса по продольной ипоперечной оси, обеспечивающие лучшие условия прослушивания с любого места. 1. Нажмите кнопку «AUDIO» и выберите в меню регулировки звучания режим регулир...
Страница 38 - настройте баланс; Выход сабвуфера «SUB.W»; Нажимая кнопку «; Изменение настроек сабвуфера «80HZ»; строек сабвуфера «80HZ».
Регулировка звучания 38 3. Нажимая кнопки настройте баланс левых и правых громкоговорителей. При перемещении баланса с левогогромкоговорителя на правый индикациянастройки баланса на дисплее меняетсяот значения «BAL :L25» до «BAL :R25». Замечание: ● Если используются только 2 громкоговорителя, то нео...
Страница 39 - Функция тонкомпенсации «LOUD»; ровки громкости «LOUD».; Регулировка уровня громкости источника «SLA»; уровня громкости источника «SLA».
Регулировка звучания 39 Замечание: ● Режим изменения настроек сабвуфера доступен только в том случае, если включен выход сабвуфера(для состояния выхода сабвуфера выбрано значение «ON»). Функция тонкомпенсации «LOUD» Функция тонкомпенсации позволяет компенсировать недостаточный уровень звука низ-ких ...
Страница 40 - Использование процессора цифровой обработки сигнала (DSP); Данное меню позволяет настраивать звуковое поле; Выполните для выбранного режима необходимые настройки.; Графический эквалайзер; Пользовательские амплитудно-частотные характеристики; Вход в меню процессора цифровой обработки сигнала: «DSP Menu»; Функции меню процессора цифровой обработки сигнала
Использование процессора цифровой обработки сигнала (DSP) 40 Данное меню позволяет настраивать звуковое поле Замечание: ● Если в течение 30 секунд после входа в меню процессора цифровой обработки сигнала не будет вы-полнено никаких действий, то это меню автоматически закроется. 1. Выберите в меню пр...
Страница 41 - Выбор амплитудно-частотной характеристики эквалайзера; Можно без затруднений вызвать подходящую АЧХ эквалайзера.; выберите режим настройки графического эквалайзера «50 Hz».; Настройка 13-полосного графического эквалайзера; Нажимая кнопки «
Использование процессора цифровой обработки сигнала (DSP) 41 Выбор амплитудно-частотной характеристики эквалайзера Можно без затруднений вызвать подходящую АЧХ эквалайзера. 1. Нажмите кнопку «DSP» и в меню процессора цифровой обработки сигнала («DSP Menu») выберите режим настройки графического эквал...
Страница 42 - Селекторный переключатель; Описание индикатора расположения пассажиров
Использование процессора цифровой обработки сигнала (DSP) 42 5. Повторите операции 3 и 4 для настройки усиления других полос диапазона воспроизводимых частот. Замечание: ● Для разных источников можно создать различные пользовательские АЧХ эквалайзера. (Встроенный проигрыватель компакт-дисков и много...
Страница 43 - Нажимая одну из кнопок «; Функция автоматической настройки оптимальной АЧХ эквалайзера
Использование процессора цифровой обработки сигнала (DSP) 43 2. Нажимая одну из кнопок « », выберите нужное положение, например, нажмитекнопку « ». Чтобы отменить режим настройки положения стереофонического поля снова нажмите туже кнопку. Данная модель имеет функцию, которая автоматически определяет...
Страница 44 - предназначенном для крепления микрофона.
Использование процессора цифровой обработки сигнала (DSP) 44 ● Автоматическая настройка АЧХ эквалайзера должна осуществляться при помощи прила-гаемого микрофона. При использовании другого микрофона может оказаться невозмож-ным провести измерения акустических характеристик салона или их результаты бу...
Страница 45 - Установите ключ в замке зажигания в положение «ON» или «ACC».; Автоматически откроется передняя панель.
Использование процессора цифровой обработки сигнала (DSP) 45 4. Установите ключ в замке зажигания в положение «ON» или «ACC». Если включен автомобильный кондиционер или обогреватель салона, то выключите их.Шум вентилятора кондиционера или обогревателя негативно повлияет на результаты из-мерений. 5. ...
Страница 46 - Запуск процедуры автоматической настройки АЧХ эквалайзера.
Использование процессора цифровой обработки сигнала (DSP) 46 8. Запуск процедуры автоматической настройки АЧХ эквалайзера. 9. Если начался 10-секундный обратный отсчет, то в течение 10 секунд покиньте салон автомо- биля и закройте дверь. Акустические системы начнут воспроизводить измерительный тонал...
Страница 48 - Начальная настройка; Вход в меню начальной настройки; Выполните настройки в выбранном режиме.
Начальная настройка 48 Данное меню позволяет выполнить начальные настройки этого изделия. 1. Выключите прослушиваемый источник. 2. Войдите в меню начальной настройки. Вход в меню начальной настройки Замечание: ● Выйти из меню начальной настройки можно нажав и удерживая в нажатом состоянии в течение ...
Страница 49 - Установка времени; Функции меню начальной настройки
Начальная настройка 49 Меню начальной настройки позволяет выполнять следующие функции. Установка времени Это режим для настройки показаний часов, индикация которых отображается на дисплееустройства. (Описание индикации часов см. на стр. 52.) 1. Нажмите кнопку «FUNCTION» и выберите в меню начальных н...
Страница 51 - Выбор функции регулировки контрастности «CONTRAST»
Начальная настройка 51 Выбор настройки ступенчатой цифровой регулировки усиления «DIG.ATT» Во время прослушивания компакт-диска или другого источника с высоким уровнем за-писи, выбор для АЧХ эквалайзера значения «H» (high) [Высокий уровень] может вызватьискажения сигнала.В этом случае, для устранени...
Страница 52 - Прочие функции; Аттенюатор позволяет мгновенно уменьшить громкость звука; Выбор режима индикации осуществляется нажатием кнопки «DISPLAY»; Аттенюатор уровня громкости
Прочие функции 52 Аттенюатор позволяет мгновенно уменьшить громкость звука ● Мгновенно уменьшает громкость приблизительно на 90%. Для восстановления прежнего уровня громкости выполните предыдущую операцию.Если для выхода из режима аттенюатора используется кнопка «VOLUME», то звук вос-становится с ме...
Страница 53 - Использование дополнительного источника; Выбор дополнительного источника; Введите название дополнительного источника.; Отключение звука по сигналу с сотового телефона
Прочие функции 53 Использование дополнительного источника Имеется возможность подключить к данному устройству дополнительное оборудование«AUX».Чтобы воспроизводить сигнал от дополнительного оборудования, нужно в меню началь-ных настроек выбрать для режима использования дополнительного оборудования «...
Страница 54 - Уход за проигрывателем компакт-дисков; которых
Уход за проигрывателем компакт-дисков 54 Меры предосторожности ● При помощи этого устройства можновоспроизводить только компакт-диски,на которых имеется маркировка «Compact Disc Digital Audio» [Компакт-диск с цифровой записью звука]. Если надиске изображена маркировка, изобра-женная справа, то такой...
Страница 55 - Уход за проигрывателем магнитофонных кассет; Сообщения об ошибках, выдаваемые встроенным; Если промежуток между записями составляет не более 4 секунд.
Уход за проигрывателем магнитофонных кассет 55 Если во время воспроизведения компакт-диска возникают нарушения в нормальном функ-ционировании устройства, то на дисплей выводятся сообщения об ошибках. Воспользуй-тесь представленной ниже таблицей, чтобы выяснить причины неисправности и способы ееустра...
Страница 56 - О кассетах; Чистка магнитной головки
Уход за проигрывателем магнитофонных кассет 56 О кассетах ● Не используйте кассеты с длительностью звучания более 90 минут (С-90). Кассеты боль-шей длительности могут наматываться на узлы лентопротяжного механизма. ● Хранение кассет в местах, подверженных воздействию прямого солнечного света или вы-...
Страница 57 - Технические характеристики
Технические характеристики 57 Общие Источник питания . . . . .14,4 В постоянного тока (допус- тимые пределы 10,8 - 15,1 В) Система заземления . . . .С минусом на массе Максимальный ток потребления . . . . . . . . . . .10,0 А Габариты:(монтажные размеры): . .178 (ширина). 100 (высота) 160 (глубина) м...
Страница 59 - Руководство по установке
Руководство по установке 59 Примечание: ● Данное устройство предназначено для установки вавтомобилях с напряжением бортовой сети 12 В иминусом на массе. Перед установкой устройства вавтомобиль с жилым кузовом для загородного от-дыха, грузовой автомобиль или автобус проверьтенапряжение батареи. ● Для...
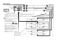
Страница 60 - Схема соединений
61 60 КрасныйК электрическому контакту,наличие напряжения на котором определяется положениемключа зажигания (12 В постоянного тока) «ON»/»OFF». Схема соединений Данное устройство Вход шины IP-BUS (синий) Антенное гнездо Выход на сабвуфер Выход на фронтальный громкоговоритель Выход на тыловой громког...
Страница 61 - Установка
62 Установка Примечание: ● Перед тем как окончательно установить устройст-во на место, выполните пробное подключениевсех проводов, позволяющее проверить правиль-ность соединений, а также работоспособность ус-тройства и системы в целом. ● Чтобы обеспечить правильность установки, поль-зуйтесь только к...
Страница 62 - Установка устройства дистанционного управления; Размещение пульта дистанционного управления; Установка с использованием основания
63 Установка устройства дистанционного управления Размещение пульта дистанционного управления Меры предосторожности: ● Прижмите пульт дистанционного управления к основанию до щелчка фиксации замка Горизонтальное расположение (рис. 7) Вертикальное расположение (рис. 8) Рис. 7 Рис. 8 Установка с испол...