Страница 2 - СОДЕРЖАНИЕ; Благодарим Вас за покупку этого изделия Pioneer.
СОДЕРЖАНИЕ 2 01 Подготовительные операции 4 О данном руководстве пользователя 4 Меры предосторожности 4 Описание демонстрационного режима 4 Важное замечание 4 Пульт дистанционного управления и уход за ним 4 Установка батарей 4 Способ применения пульта дистанционного управления 5 Сброс установок микр...
Страница 4 - Подготовительные операции; О данном руководстве пользователя; Защищайте это устройство от влаги.; Важное замечание; Установка батарей; Применяйте только батареи типа; «ААА»; или
01 Подготовительные операции 4 О данном руководстве пользователя Данное изделие обладает целым рядом сложныхфункций, обеспечивающих превосходное качествоприема и функционирования. Все функции отличаются максимально возможной простотой использования, однако управление многими из них требуетспециально...
Страница 5 - , то это нарушит нормальную работу; Сброс установок микропроцессора; Регулировка угла наклона дисплея; Каждое нажатие кнопку
Подготовительные операции 5 ● Если пультом дистанционного управления непредполагается пользоваться в течение месяцаили более, то извлеките из него батареи. ● Не пытайтесь перезаряжать прилагаемые к пульту батареи. ● Не устанавливайте одновременно старую и новую батарею. ● Если батарея протекла, то у...
Страница 6 - Замечания; Если нажать на кнопку; и не отпускать
Подготовительные операции 6 Замечания ● Если диск или кассета вставлены в устройствотолько частично, то регулировать угол наклонадисплея нельзя. ● Если нажать на кнопку «ANGLE» и не отпускать ее, то можно полностью открыть или закрыть переднюю панель. Кнопка «ANGLE»
Страница 7 - Назначение органов управления; Передняя панель; Нажмите для изменения угла наклона дисплея
02 Назначение органов управления 7 Передняя панель ➀ Кнопка «TAPE EJECT» Нажмите, чтобы извлечь из проигрывателя магнитофонную кассету ➁ Кнопка «DISPLAY» Нажмите, чтобы переключить индикацию дисплея ➂ «ANGLE» Нажмите для изменения угла наклона дисплея ➃ «SOURCE» Включение устройства осуществляется в...
Страница 10 - Радиоприемник; Прослушивание радиоприемника
04 Радиоприемник 10 Ниже представлены основные операции по управлению радиоприемником. Более сложные функции управления радиоприемником описаны на следующейстранице. Замечание: Если это устройство используется в Северной, Центральной или Южной Америке, то необходимо изменить шаг сетки частот в диапа...
Страница 11 - , то приемник автоматически мгновенно
Радиоприемник 11 Дополнительные функции управления радиоприемником ➀ Индикатор режима поиска станций с са5мым сильным сигналом «LOC» Данный индикатор появляется на дисплее в тослучае, если приемник находится в режиме автоматического поиска радиостанций с самым сильным сигналом. ➁ Индикатор номера те...
Страница 13 - Проигрыватель магнитофонных кассет
05 Проигрыватель магнитофонных кассет 13 Ниже представлены основные операции по управлению воспроизведением магнитофонных кассет. Более сложные функции управления проигрывателеммагнитофонных кассет описаны на следующей странице. ОПАСНО После установки или извлечения кассеты не забывайте закрыть пере...
Страница 14 - » или «
Проигрыватель магнитофонных кассет 14 ■ Поиск начала музыкальной записи перемоткойвперед или назад можно выключить нажатиемкнопки «BAND». ■ Поиск начала музыкальной записи перемоткойвперед или назад можно выключить нажатиемкнопки « » или « », соответствующей на правлению поиска. 6. Для изменения нап...
Страница 16 - Встроенный проигрыватель компакт5дисков; Воспроизведение компакт5диска
06 Встроенный проигрыватель компакт5дисков 16 Воспроизведение компакт5диска Ниже представлены основные операции по управлению встроенным проигрывателем компактдисков.Более сложные функции управления встроеннымпроигрывателем компактдисков описаны на следующей странице. ОПАСНО: Не пользуйтесь устройст...
Страница 18 - Ознакомительное воспроизведение
Встроенный проигрыватель компакт5дисков 18 1. Нажмите кнопку «FUNCTION» чтобы вы5 брать функцию цикличного воспроизведе5ния «REPEAT». Нажимайте кнопку «FUNCTION» пока на дис плее не появится индикация «REPEAT» . 2. Чтобы включить режим цикличного вос5 произведения нажмите кнопку « » На дисплее появи...
Страница 19 - Функция ввода названия диска; Ввод названий дисков
Встроенный проигрыватель компакт5дисков 19 3. Чтобы выключить функцию паузы нажми5 те кнопку « » На дисплее появится индикация «PAUSE: OFF» . Воспроизведение текущей дорожки во зобновится с того же места, где оно было приостановлено. Функция ввода названия диска Можно вводить в память проигрывателя ...
Страница 20 - Использование функции «CD TEXT»; Отображение текста бегущей строкой
Встроенный проигрыватель компакт5дисков 20 Отображение названий дисков Название воспроизводимого в данный момент дискаможно вывести на экран дисплея. ● Нажмите кнопку «DISPLAY». При каждом нажатии кнопки «DISPLAY» режим изо бражения на дисплее меняется в соответствии с указанным ниже порядком:Время ...
Страница 21 - Многодисковый проигрыватель компакт5дисков; Воспроизведение компакт5дисков
07 Многодисковый проигрыватель компакт5дисков 21 Воспроизведение компакт5дисков Данное устройство может управлять многодисковымпроигрывателем компактдисков, который приобретается отдельно.Ниже представлены основные операции по управлению многодисковым проигрывателем компактдисков. Более сложные функ...
Страница 23 - Приостановка воспроизведения
Многодисковый проигрыватель компакт5дисков 23 Воспроизведение в случайном порядке «RANDOM» В этом режиме дорожки компактдиска воспроизводятся в случайном порядке в соответствии с выбранным режимом цикличного воспроизведения(см. выше). 1. Выберите границы воспроизведения в случайном порядке. (Для вос...
Страница 28 - 8Регулировка звучания
08Регулировка звучания 28 Описание функций регулировки звучания ➀ Индикатор «SW» Появляется на дисплее, когда включен выходсабвуфера. ➁ Индикатор «LOUD» Появляется на дисплее, когда включена функциятонкомпенсации. ➂ Дисплей функций регулировки звучания Отображает ткущее состояние функций регулировки...
Страница 29 - Функция тонкомпенсации
29 3. Нажимая кнопку « » или « », настройте баланс левых и правых громкоговорите5лей. При нажатии кнопки « » или « » на дисплее появится индикация «BAL :0» . При каждом нажатии кнопки « » или « », по мере перемещения баланса от левого громкоговорителя к правому, индикация настройки баланса на диспле...
Страница 31 - Регулировка звучания
Регулировка звучания 31 1. Нажимайте кнопку «AUDIO», пока на дис5 плее не появится индикация «NonFAD»[Выход полного сигнала]. ■ Режим «NonFAD» можно выбрать в том случае, если для выхода RCA выбрана настройка «RCA:NON» . 2. Чтобы включить режим выхода полного сигнала нажмите кнопку « ». На дисплее п...
Страница 32 - Процессор цифровой обработки сигналов; Показывает состояние функции.
09 Процессор цифровой обработки сигналов 32 Использование процессора цифровой обработки сигнала Процессор цифровой обработки сигналов (DSP)обеспечивает различные регулировки характеристикзвукового поля, такие как коррекцию усиления звукового сигнала в отдельных полосах его спектра, моделирование аку...
Страница 35 - На дисплее появится индикация
Процессор цифровой обработки сигналов 35 1. Нажимайте кнопку «DSP», пока на дисплее не появится индикация «POSI». ■ Если ранее использовалась другая настройка положения слушателя, то вместо индикации «POSI»появится название этой настройки. 2. Нажимая одну из кнопок « », вы5 берите нужное положение с...
Страница 37 - Начальная настройка
Начальная настройка 37 Замечания Если автоматический поиск станций будет осу ществляться с шагом 50 кГц, то настройка на частоты вещания станций может выполняться неточно.Для точной настройки используйте ручной режимили повторно включите режим автоматического поиска. Настройка шага сетки частот прие...
Страница 39 - Прочие функции
11 Прочие функции 39 Включение или выключениеиндикации часов Имеется возможность включить или выключить индикацию часов на дисплее устройства. ● Чтобы включить индикацию часов нажмитеи не отпускайте кнопку «LOUD» пока надисплее не появится индикация часов. ■ Чтобы выключить индикацию часов нажмите и...
Страница 41 - Дополнительная информация; Магнитофонные кассеты
Дополнительная информация 41 Магнитофонные кассеты ● Отклеенная или покоробленная наклейка на кассете может мешать работе механизма извлечения кассеты или привести к застреванию кассетыв магнитоле. Не пользуйтесь такими кассетами ине удаляйте наклейки с кассет перед их установкой в устройство. ● Не ...
Страница 43 - Технические характеристики; Общие
Дополнительная информация 43 Технические характеристики Общие Источник питания . . . . . . . . . . . . . .14,4 В постоянного тока (допустимые пределы12,0 14,4 В) Система заземления . . . . . . . . . . .С минусом на массеМаксимальный ток потребления . . .10,0 АГабариты, мм:монтажные размеры: .178 (ши...
Страница 45 - Руководство по установке; Подключение устройства
Руководство по установке 45 Примечание: ● Данное устройство предназначено для установки вавтомобилях с напряжением бортовой сети 12 В иминусом на массу. Перед установкой устройства вавтомобиль с жилым кузовом для загородного от!дыха, грузовой автомобиль или автобус проверьтенапряжение батареи. ● Для...
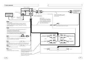
Страница 46 - Схема соединений
КрасныйК электрическому контакту, наличие напряжения на котором определяется положением ключа зажигания (12 В постоянного тока) «ON»/»OFF». Желтый/черныйЕсли используется сотовый телефон, то соедините с выводом«Audio Mute» [Выключение звука] сотового телефона. Если сотовый телефон отсутствует, то вы...
Страница 47 - Установка
Установка 48 Примечание: ● Перед тем как окончательно установить устройст!во на место, выполните пробное подключениевсех проводов, позволяющее проверить правиль!ность соединений, а также работоспособность ус!тройства и системы в целом. ● Чтобы обеспечить правильность установки, поль!зуйтесь только к...
Страница 48 - Установка устройства дистанционного управления; Размещение пульта дистанционного управления; Установка с использованием основания
Установка устройства дистанционного управления 49 Размещение пульта дистанционного управления Меры предосторожности: ● Прижмите пульт дистанционного управления к основанию до щелчка фиксации замка Горизонтальное расположение (рис. 6) Вертикальное расположение (рис. 7) Рис. 6 Рис. 7 Установка с испол...