Pioneer DVH-P430UB - инструкции и руководства
Магнитола Pioneer DVH-P430UB - инструкции пользователя по применению, эксплуатации и установке на русском языке читайте онлайн в формате pdf
Инструкции:
Инструкция по эксплуатации Pioneer DVH-P430UB
1
2
3
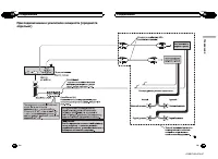
4
5
6
7
8
9
10
11
12
13
14
15
16
17
18
19
20
21
22
23
24
25
26
27
28
29
30
31
32
33
34
35
36
37
38
39
40
41
42
43
44
45
46
47
48
Pioneer Магнитолы Инструкции
-
Pioneer AVH-1400DVD
Инструкция по эксплуатации
-
Pioneer AVH-160DVD
Инструкция по эксплуатации
-
Pioneer AVH-170 (G)
Инструкция по эксплуатации
-
Pioneer AVH-180G
Инструкция по эксплуатации
-
Pioneer AVH-2300DVD
Инструкция по эксплуатации
-
Pioneer AVH-2400BT
Инструкция по эксплуатации
-
Pioneer AVH-5400DVD
Инструкция по эксплуатации
-
Pioneer AVH-P3100DVD
Инструкция по эксплуатации
-
Pioneer AVH-P3200BT
Инструкция по эксплуатации
-
Pioneer AVH-P3300BT
Инструкция по эксплуатации
-
Pioneer AVH-P3400DVD
Инструкция по эксплуатации
-
Pioneer AVH-P4000DVD
Инструкция по эксплуатации
-
Pioneer AVH-P4100DVD
Инструкция по эксплуатации
-
Pioneer AVH-P4200DVD
Инструкция по эксплуатации
-
Pioneer AVH-P4300DVD
Инструкция по эксплуатации
-
Pioneer AVH-P5000DVD
Инструкция по эксплуатации
-
Pioneer AVH-P5100DVD
Инструкция по эксплуатации
-
Pioneer AVH-P5200BT
Инструкция по эксплуатации
-
Pioneer AVH-P5900DVD
Инструкция по эксплуатации
-
Pioneer AVH-P6000DVD
Инструкция по эксплуатации