Страница 2 - Б л а год а р и м В а с з а п о к у п к у это го и з де л и я; Оглавление
2 Ru Б л а год а р и м В а с з а п о к у п к у это го и з де л и я компании PIONEER. Для обеспечения правильности эксплуатации внимательно прочитайте данное руководство перед началом использования изделия. Особенно важно, чтобы Вы прочли и соблюдали инструкции, помеченные в данном руководстве заголо...
Страница 3 - ВАЖНЫЕ МЕРЫ; Меры предосторожности
3 01 Ру сс ки й Раздел Ru ВАЖНЫЕ МЕРЫ ПРЕДОСТОРОЖНОСТИ Внимательно прочтите данные инструкции по работе с дисплеем и сохраните их для использования в будущем. 1 Перед началом работы с дисплеем в н и м а т е л ь н о и п о л н о с т ь ю о з н а к о м ь т е с ь с н а с т о я щ и м руководством. 2 Д е р...
Страница 4 - Во избежание разрядки
4 01 Раздел Ru Во избежание разрядки аккумуляторной батареи При использовании данного устройства не заглушайте двигатель автомобиля, ч т о б ы и з б е ж а т ь р а с х о д а з а р я д а аккумуляторной батареи. • В с л у ч а е о т к л ю ч е н и я п и т а н и я д а н н о го ус т р о й с т в а в р е з у...
Страница 5 - Сведения об этом устройстве; Перед началом эксплуатации; В случае неполадок
5 02 Ру сс ки й Раздел Ru Сведения об этом устройстве ВНИМАНИЕ • Не допускайте попадания жидкости на устройство. Это может повлечь п о р а же н и е эл е к т р и ч е с к и м то ко м . Кроме того, попадание жидкости в ус т р о й с т во м ожет с тат ь п р и ч и н о й е го в ы ход а и з с т р оя , п е р...
Страница 6 - SRC; Управление устройством; Элемент
6 03 Раздел Ru Чтобы открыть переднюю панель, нажмите кнопку [ ]. • Откидывание панели /MUTE • Включение питания • Приглушение звука • Выключение питания (2 секунды) SRC • Выбор режима воспроизведения: • Радио • Диск (если он установлен) • USB (если подключено USB-устройство) • AV (видео и звуковой ...
Страница 8 - Элемент Назначение
8 03 Раздел Ru Элемент Назначение • Включение и выключение питания. SRC • Выбор источника воспроизведения. ANGLE/ VIDEO • Выбор другого угла или версии для текущей сцены DVD. • Вывод списка видео SUB TITLE/ PHOTO • Выбор языка субтитров DVD или DivX. • Вывод списка фотографий ZOOM • Увеличение и уме...
Страница 9 - Основные операции; Важно
9 03 Ру сс ки й Раздел Ru Основные операции Важно • Соблюдайте осторожность при снятии и установке передней панели. • О б е р е га й те п е р е д н ю ю п а н е л ь от сильных ударов. • П р едох р а н я й те п е р ед н ю ю п а н ел ь от воздействия прямого солнечного света и высоких температур. • Пре...
Страница 10 - Пульт дистанционного; Использование пульта; Основные функции меню; Источник (выбор источника
10 03 Раздел Ru Пульт дистанционного управления: использование и уход Использование пульта дистанционного управления Н а п р а в ьте п ул ьт д и с та н ц и о н н о го у п р а в л е н и я в с т о р о н у п а н е л и управления. П р и и с п ол ь з о ва н и и в п е р в ы й р а з с н и м и т е п л е н к...
Страница 11 - Радио; Сохранение радиостанции вручную
11 03 Ру сс ки й Раздел Ru Радио Меню «Радио» Индикатор источника сигнала Время Диапазон Н о м е р п р е д в а р и т е л ь н о настроенной станции. Индикатор звукового эффекта Частота Выбор диапазона Нажимайте кнопку [BAND ], до тех пор пока не будет выбран нужный диапазон. На экран выводится индика...
Страница 12 - Воспроизведение с; Выбор файла из другой папки:
12 03 Раздел Ru Воспроизведение с устройства USB Воспроизведение файлов с запоминающего устройства USB 1 Откройте крышку порта USB. 2 Подключите запоминающее устройство USB с помощью кабеля USB. 3 Устройство перейдет в режим USB и автоматически загрузит файлы с устройства USB. Остановка воспроизведе...
Страница 13 - Воспроизведение содержимого
13 03 Ру сс ки й Раздел Ru Управление устройством Воспроизведение содержимого VOD (видео по запросу) в формате DivX ® Некоторое содержимое VOD (видео по запросу) в формате DivX ® можно воспроизводить ограниченное количество раз. При попытке воспроизведения такого содержимого, сохраненного на внешнем...
Страница 14 - Воспроизведение дисков; Примечание
14 03 Раздел Ru Воспроизведение дисков Загрузка диска 1 Нажмите кнопку [ ] (стр. 6, ), чтобы откинуть панель. 2 Вставьте диск в щель для загрузки диска (стр. 6, ). 3 У с т а н о в и т е н а м е с т о п а н е л ь . У с т р о й с т в о а в т о м а т и ч е с к и переключится на воспроизведение диска. П...
Страница 16 - Настройка системы; Меню настройки
16 03 Раздел Ru Настройка системы Для входа в меню настройки системы во всех режимах нажмите и удерживайте кнопку [M.C.]. Устройство не может перейти в меню настройки системы, если система занята (например, во время загрузки диска или устройства USB).1 Нажмите кнопку [ ] или [ ] для выбора категории...
Страница 17 - Настройки звука; Видео
17 03 Ру сс ки й Раздел Ru Настройки звука Нажмите кнопку [M.C.] или [SEL] на пульте ДУ, чтобы войти в меню настроек звука. При первом нажатии выводятся текущие настройки эквалайзера. Вращайте кнопку [M.C.] или нажимайте кнопку [ ] / [ ] на пульте ДУ для переключения между настройками эквалайзера в ...
Страница 18 - Установка
18 04 Раздел Ru Установка Подключение устройства ПРЕДУПРЕЖДЕНИЕ • В о и з б е ж а н и е п о в р е ж д е н и я устройства и получения травм, а также возможного нарушения действующего з а к о н о д а т е л ь с т в а з а п р е щ а е т с я просмотр видео на передних сиденьях, к о гд а а в т о м о б и л ...
Страница 19 - Ру
19 Раздел 04 Ру сс ки й Ru Установка з а и з о л и р у й т е п р о в о д а в м е с т а х и х с о п р и к о с н о в е н и я с металлическими деталями. — Разместите все кабели в удалении от подвижных деталей, таких как рычаг перек лючения передач и направляющие сидений. — Разместите все кабели в удале...
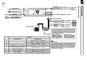
Страница 20 - Уст; он
2 0 04 Р аз дел R u Уст анов ка М он та ж на я с хе м а Положение Функция Соединитель A Соединитель B 1 Правый задний (+) / пурпурный 2 Правый задний (-) / пурпурный с черной полосой 3 Правый передний (+) / серый 4 Аккумулятор 12 В (+) / желтый Правый передний (-) / серый с черной полосой 5 Управлен...
Страница 21 - Перед установкой данного
21 Раздел 04 Ру сс ки й Ru Установка Установка Перед установкой данного устройства 1. Отключите аккумулятор Всегда отк лючайте отрицательную клемму перед началом работы. Примечание • Если устройство устанавливается в машину, оборудованную бортовым или навигационным компьютером, при отключении кабеля...
Страница 22 - Установка ISO; Плавкий предохранитель
22 04 Раздел Ru устройство к монтажной плате из этого к о м п л е к т а , с л е д у я п р и л а г а е м ы м к комплекту инструкциям. 1. Подключите все провода и проверьте р а б от у ус т р о й с т ва , к а к о п и с а н о в инструкциях по установке монтажной обоймы. 2. Установите узел радио и монтаж...
Страница 24 - Устранение неисправностей; Общие; Признак; Дополнительная информация
Приложение 24 Ru Устранение неисправностей Общие Признак Причина Действие Питание не включается. Устройство не работает. Неправильно подключены кабели и разъемы. Проверьте еще раз правильность всех соединений. Перегорел предохранитель. Устраните причину и замените предохранитель. Устанавливайте пред...
Страница 25 - Сообщения об ошибках; Сообщение
25 Приложение Ру сс ки й Ru Пропуски в воспроизведении изображения и звука. Устройство плохо закреплено. Закрепите устройство должным образом. Вложенные папки не воспроизводятся. Выбран режим повторного воспроизведения папки. Выберите диапазон повторного воспроизведения еще раз. Диапазон повторного ...
Страница 26 - Рекомендации по; Диск
Приложение 26 Ru Рекомендации по обращению с изделием Диск • Новые диски могут иметь неровные края. При использовании таких дисков плеер может не работать либо может пропадать звук. Устраните неровности шариковой ручкой или аналогичным предметом. • Не наклеивайте на поверхность диска этикетки и не д...
Страница 27 - Пример иерархии; Внешнее запоминающее устройство; Файлы с изображениями в; ВНИМАНИЕ
27 Приложение Ру сс ки й Ru Пример иерархии Внешнее запоминающее устройство (USB) Ф а й л ы в о с п р о и з в о д я т с я в т о й п о с л е до в ате л ь н о с т и , в кото р о й о н и записаны на внешнем запоминающем устройстве (USB). Для выбора алгоритма воспроизведения рекомендуется выполнить след...
Страница 28 - Правильное использование
Приложение 28 Ru С о х р а н и т е п а п к у , в к о т о р о й с о д е р ж а т с я ф а й л ы , н а в н е ш н е м запоминающем устройстве (USB). Учитывайте, что в некоторых системных средах невозможно установить порядок воспроизведения. Последовательность воспроизведения ф а й л о в н а п о ртат и в ...
Страница 29 - Авторское право и товарные
29 Приложение Ру сс ки й Ru Дополнительная информация может привести к сокращению срока службы. • П о и с т е ч е н и и с р о к а с л у ж б ы с в е т о д и о д н о й п о д с в е т к и э к р а н темнеет и изображение на нем не воспроизводится. В таких случаях необходимо обратиться к дилеру или в бл и...
Страница 30 - Технические характеристики; Звук
Приложение 30 Ru Технические характеристики Общие Номинальный источник питания:.......... 14,4 В постоянного тока (допустимый диапазон напряжения: от 10,8 В до 15,1 В постоянного тока) Максимальная выходная мощность: .... 4,0 В Максимальный потребляемый ток: ..... 10,0 А Размеры (Ш × В × Г): Корпус ...
Страница 31 - USB
31 Приложение Ру сс ки й Ru Дополнительная информация Усиление ......................................... ±12 дБ HPF: Частота ........................................... 50 Гц/63 Гц/80 Гц/100 Гц/125 Гц Крутизна характеристики ............. –12 дБ/окт Сабвуфер (моно): Частота ............................