Страница 2 - Благодарим Вас; за покупку этого изделия компании; После прочтения инструкций хра; Содержание
Благодарим Вас за покупку этого изделия компании Pioneer. Прочтите , пожалуйста , полностьюэту инструкциюпо эксплуатации , чтобы узнать , как правильно пользоваться Вашей модельюизделия . После прочтения инструкций хра - ните это руководство в надежном месте для просмотра в будущем . Перед началом э...
Страница 4 - Сведения об этом устройстве; ВНИМАНИЕ; О формате; Посетите наш сайт
Сведения об этом устройстве ВНИМАНИЕ ! Не допускайте попадания жидкости наданное устройство . Это может повлечь по - ражение электрическим током . Кроме того , попадание жидкости в устройство можетстать причиной его выхода из строя , перегрева и появления дыма . ! Держите это руководство под рукой в...
Страница 5 - Снятие передней панели; OPEN; Установка передней панели; О демонстрационном режиме; ACC; Перед
Защита Вашего устройстваот кражи В целях предотвращения кражи переднююпанель можно снимать . ! Если не отсоединить переднюю панельот основного устройства в течение пятисекунд после выключения зажигания ав - томобиля , раздастся предупреждающий сигнал . ! Вы можете отключить предупреждаю - щий сигнал...
Страница 6 - Установка батарейки; ПРЕДУПРЕЖДЕНИЕ
Использование и уход запультом дистанционногоуправления Установка батарейки Выдвиньте лоток на задней стороне пультадистанционного управления и вставьте ба - тарейку , соблюдая полярность контактов (+) и ( – ). ! При первом использовании извлекитепленку , край которой выступает из лотка . ПРЕДУПРЕЖД...
Страница 7 - Основное устройство; Управление данным устройством; Управление
Описание элементовустройства Основное устройство 1 Кнопка SRC / OFF Это устройство включается при выбореисточника сигнала . Нажмите , чтобы перебрать все доступные источники сиг - нала . 2 Кнопка DISP / BACK / SCROLL Нажмите , чтобы выбрать различные режимы дисплея . Чтобы пролистать текстовуюинформ...
Страница 8 - Индикация на дисплее
Нажмите , чтобы включить или выклю - чить функциюместного поиска при ис - пользовании тюнера в качествеисточника сигнала . a Кнопка RDM Нажмите , чтобы включить или выклю - чить функциювоспроизведения в произ - вольной последовательности . b Кнопка BAND/ESC Нажмите , чтобы выбрать из трех FM- диапаз...
Страница 9 - Основные операции; Включение устройства; Выбор источника сигнала
3 Индикатор ( папка ) Появляется при работе со списком . 4 Индикатор d Отображается при наличии нижнегоуровня папки или меню . 5 Индикатор ( исполнитель ) Появляется при отображении имени ис - полнителя диска ( дорожки ) на основном дисплее . 6 Индикатор ( диск ) Появляется при отображении названияд...
Страница 10 - Регулировка громкости; Тюнер; LIST
! Когда голубой / белый провод этого устрой - ства подключен к реле панели управленияавтомобильной антенной , антенна на авто - мобиле выдвигается при включении источ - ника сигнала этого устройства . Чтобы втянуть антенну , выключите источник сиг - нала . Регулировка громкости % Используйте MULTI-C...
Страница 11 - Настройка на мощные сигналы
3 С помощью MULTI-CONTROL вы - берите нужную станцию . Поворачивайте для перехода к другойрадиостанции . Нажмите , чтобы выбрать . # Вы также можете выбрать другуюрадио - станцию , нажимая MULTI-CONTROL вверх или вниз . # Чтобы вернуть дисплей в исходный режим , нажмите BAND/ESC или LIST . # Если Вы...
Страница 12 - дисков; EJECT
Встроенный проигрывателькомпакт - дисков Основные операции % Откройте переднюю панель Нажмите OPEN . Откроется щель для загрузки диска . Щель для загрузки диска Кнопка EJECT # Вставляйте диск маркированной сторо - ной вверх . # Во избежание неполадок убедитесь , что при открытии передней панели ника...
Страница 15 - RPT; RDM; Сканирование папок и дорожек; SCAN; Приостановка воспроизведения
! При воспроизведении дисков , содержащих сжатые аудиофайлы , или диска формата CD TEXT переключиться на дисплей ввода названия диска невозможно . Выбор диапазона повторноговоспроизведения % Выберите требуемую настройку , на - жимая кнопку RPT . ! DISC – Повторное воспроизведение всех дорожек ! TRAC...
Страница 16 - Использование компрессии и; BMX; Ввод названий дисков; TITLE INPUT
Примечание Для включения и выключения функции можнотакже использовать меню , отображающееся при использовании переключателя MULTI-CONTROL . Использование компрессии и BMX Функции COMP ( компрессия ) и BMX позво - ляют регулировать качество воспроизведе - ния звука этого устройства . % Выберите требу...
Страница 17 - Регулировки аудиопараметров; Регулировки
Знакомство с регулировкамиаудиопараметров 1 Нажмите MULTI-CONTROL , чтобы вы - вести на экран основное меню . 2 С помощью MULTI-CONTROL вы - берите AUDIO . Поворачивайте для перехода к другомупункту меню . Нажмите , чтобы выбрать . 3 Для выбора данной аудиофункции поверните MULTI-CONTROL . Поворотом...
Страница 18 - Использование эквалайзера; Регулировка кривых эквалайзера
4 Поверните MULTI-CONTROL , чтобы отрегулировать баланс громкоговорите - лей . Диапазон регулировки баланса передних изадних громкоговорителей находитсямежду FAD F15 и FAD R15 . Диапазон регулировки баланса левых иправых громкоговорителей находитсямежду BAL L15 и BAL R15 . # Вы также можете выполнит...
Страница 19 - Регулировка тонкомпенсации
4 Поворачивая MULTI-CONTROL , от - регулируйте уровень полосы эква - лайзера . При повышении или понижении уровня от - ображаются значения от +6 до – 6 . # Вы также можете выполнить данную операцию , нажимая MULTI-CONTROL вверх или вниз . # Затем Вы можете выбрать другуюполосу и отрегулировать ее ур...
Страница 20 - Изменение настройки сабвуфера
LOW ( низкий ) — MID ( средний ) — HIGH ( вы - сокий ) — OFF ( выкл ) # Вы также можете выполнить данную операцию , нажимая MULTI-CONTROL вверх или вниз . Использование выходаканала сабвуфера Это устройство имеет выход канала саб - вуфера , который можно включать и выклю - чать . Фазу на выходе кана...
Страница 22 - Установка часов; диапазоне
Изменение начальныхнастроек 1 Нажмите и удерживайте кнопку SRC , пока устройство не выключится . 2 Нажмите MULTI-CONTROL и удержи - вайте , пока на дисплее не появится на - дпись CLOCK SET . 3 Поверните MULTI-CONTROL , чтобы выбрать одну из начальных настроек . CLOCK SET ( часы ) — FM STEP ( шаг нас...
Страница 23 - AM STEP; Начальные настройки; Начальные
Примечание Во время ручной настройки шаг настройки со - ставляет 50 кГц . Установка шага настройкив AM- диапазоне Шаг настройки в AM- диапазоне можно менять с 9 кГц ( значение по умолчанию ) на 10 кГц и обратно . При использовании тюнера в Северной , Центральной и Южной Америке , измените шаг настро...
Страница 24 - SW CONTROL; REAR SP
Установка параметроввыхода заднего канала иусилителя сабвуфера Выход заднего канала этого устройства ( выход на провода заднего громкогово - рителя и выход заднего канала RCA) можно использовать для подключения ши - рокополосного громкоговорителя ( REAR SP :FULL ) или сабвуфера ( REAR SP :SUB W ). П...
Страница 25 - EVER SCROLL; Настройка языка; TITLE
Примечания ! Следует помнить , что работа режима дем - онстрации функциональных возможностейпри выключенном двигателе может приве - сти к излишнему расходу заряда аккумуля - торной батареи . ! Режим демонстрации функциональныхвозможностей можно также включать и вы - ключать нажатием кнопки DISP , ко...
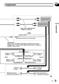
Страница 26 - Соединения; Выбор; Ввод; Другие функции
Использованиедополнительногоисточника сигнала (AUX) К данному устройству можно подсоединитьвспомогательное оборудование посред - ством стереокабеля с мини - штекером . % Вставьте мини - штекер стереокабеля в гнездо входа этого устройства . Чтобы получить дополнительнуюинфор - мацию , смотрите в Соед...
Страница 32 - Переднее; DIN; Установите устройство на прибор; Демонтаж устройства; Снимите рамку; Установка
Важно ! Перед окончательной установкойпроверьте все соединения и системы . ! Не используйте детали , не разрешенные производителем к использованию . Исполь - зование таких деталей может стать причи - ной возникновения неисправностей вустройстве . ! Узнайте у дилера компании , требует ли ус - тановка...
Страница 35 - Сообщения об ошибках; Дополнительная информация; Дополнительная
Сообщения об ошибках Когда Вы обращаетесь к торговому пред - ставителюили в ближайший Сервисныйцентр Pioneer, убедитесь , что Вы записали сообщение об ошибке . Встроенный проигрыватель компакт - дис - ков Сообщение Причина Действие ERROR-11, 12,17, 30 Грязный диск Очистите диск . ERROR-11, 12,17, 30...
Страница 37 - Пример иерархии; WMA
— Отличные от Юникода наборы сим - волов , использующиеся в среде Windows, для которых в языковой на - стройке задан русский язык ! При использовании русского языка вимени файла или папки может отобра - жаться до 32 символов ( включая рас - ширение , например , .wma, .mp3 или .wav). Пример иерархии ...
Страница 39 - Технические характеристики
Технические характеристики Общие Источник питания ................. 14,4 В постоянного тока ( допустимый диапазон от 10,8 В до 15,1 В ) Система заземления .......... Заземление отрицатель - ного полюса Максимальный потребляемый ток ..................................................... 10,0 А Размеры...