Страница 2 - Установка системы с помощью резиновых втулок
2 Содержание Установка системы Установка системы . . . . . . . . . . . . . . . . . . . . . . . .2 Установка системы с помощью резиновых втулок . . . . .2Снятие основного блока 3Фиксация передней панели с помощью винтов 3Подключение блоков 4 Прежде, чем вы начнете использовать эту систему 6 Благодари...
Страница 3 - Установка системы; Снятие основного блока
3 Установка системы Вставьте в основной блок прилагаемые съемники (какпоказано на рисунке), чтобы они со щелчком зафикси-ровались. Прижимая съемники к бокам блока, вытащи-те его. Снятие основного блока Фиксация передней панели с помощью винтов Фиксирующий винтЕсли вы не пользуетесь возможностью съем...
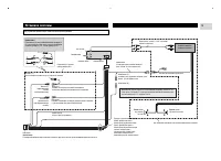
Страница 4 - Подключение блоков
4 Установка системы Подключение блоков Примечания: Эта система предназначена для использования в автомобилях с 12-вольтовым аккумулятором, у которых скорпусом соединен отрицательный полюс (минус на массе). Перед установкой системы в легковой автомо-биль, грузовик или автобус проверьте напряжение акк...
Страница 6 - Прежде, чем вы начнете использовать эту систему; Благодарим вас за покупку изделия Pioneer; Воспроизведение CD дисков; Информация о формате WMA
6 Прежде, чем вы начнете использовать эту систему Благодарим вас за покупку изделия Pioneer Для того чтобы правильно эксплуатировать систему, прочтите, пожалуйста, эти инструкции.После того, как вы закончите чтение инструкций, храните их в удобном месте. Информация об этой системе Частоты тюнера это...
Страница 7 - Защита аппаратуры от кражи; Снятие передней панели; Присоединение передней панели
7 Прежде, чем вы начнете использовать эту систему Расположение органов управления Защита аппаратуры от кражи Передняя панель этой системы может сниматься с основного блока и храниться в защитном ко-жухе, что позволит предотвратить кражу аппаратуры из автомобиля. Важное замечание: При снятии и присое...
Страница 8 - Включение системы и выбор источника сигнала
8 Включение/выключение питания Тюнер Включение системы и выбор источника сигнала Вы можете выбрать тот источник сигнала, который вы хотите слушать. Чтобы переключиться навстроенный CD плеер, загрузите в систему CD диск (см. страницу 11). Для выбора источника сигнал нажимайте кнопку SOURCE. Повторное...
Страница 9 - Запоминание и вызов частот радиостанций из памяти; Введение в основные операции системы RDS
9 Тюнер Система RDS Запоминание и вызов частот радиостанций из памяти Путем нажатия любой кнопки пресетов (1 - 6) вы легко можете запомнить до шести частот ра-диостанций, а потом вызывать их нажатием этой же кнопки. Если вы находите частоту, которую хотите запомнить, то нажмите одну из кнопок настро...
Страница 10 - Система RDS; Прием предупреждающих кодов PTY; ALARM; Выбор альтернативных частот; звук при этом приглушается. Звук снова включается после; Использование функции Auto PI Seek при запоминании станций; Прием информации о ситуации на дорогах
10 Система RDS Прием предупреждающих кодов PTY Предупреждающий код PTY является специальным кодом, предназначенным для сообщения ин-формации о чрезвычайных ситуациях, например, о природных бедствиях. Когда тюнер прини-мает предупреждающий радио код, то на дисплее появляется сообщение ALARM [Особая с...
Страница 11 - PTY список; Повторное воспроизведение
11 Система RDS Встроенный CD плеер PTY список Воспроизведение CD дисков (1) Индикатор номера трека Показывает номер текущего трека. (2) Индикатор времени воспроизведения Показывает время, прошедшее от начала текущего трека. 1. Вставьте CD диск в щель загрузки. Воспроизведение диска начнется автомати...
Страница 12 - Встроенный CD плеер; COMP OFF
12 Встроенный CD плеер Воспроизведение треков в случайном порядке Функция Random позволяет вам воспроизводить треки CD в случайном порядке. Для включения и выключения воспроизведения треков в случайном порядке используйте кнопку 4.При включенном режиме Random на дисплее выводится индикатор RDM. Скан...
Страница 13 - Использование функций CD TEXT дисков
13 Встроенный CD плеер Плеер MP3/WMA/WAV файлов Использование функций CD TEXT дисков Некоторые диски содержат информацию, закодированную на диске во время производства.Они могут содержать такую информацию, как название CD диска, название трека, имя испол-нителя и время воспроизведения. Такие диски н...
Страница 14 - Для дисков с файлами MP3/WMA/WAV возможны три режима повтора:; Воспроизведение треков в случайном порядке; FRPT; Сканирование каталогов и треков; При использовании функции; FRPT; Пауза при воспроизведении MP3/WMA/WAV файлов
14 Плеер MP3/WMA/WAV файлов Примечания: При воспроизведении дисков с MP3/WMA/WAV файлами и аудио данными (CD-DA), таких как CD-EXTRA иMIXED-MODE CD диски, эти типы дисков могут воспроизводиться только путем выбора форматаMP3/WMA/WAV и CD-DA с помощью кнопки BAND . Если вы произвели переключение межд...
Страница 16 - Аудио настройки; Введение в аудио настройки; Регулировка баланса; Система имеет пять предустановленных (встроенных) BTB настроек -; FLAT; Система позволяет произвести регулировку уровня низких частот.; Регулировка высоких частот
16 Аудио настройки Введение в аудио настройки (1) Аудио дисплей Показывает состояние аудио настроек. (2) Индикатор громкости Появляется на дисплее при регулировке громкости. Чтобы показать названия функций аудио наст-роек, нажмите кнопку AUDIO. Повторное нажатие кнопки AUDIO позволяет переключаться ...
Страница 17 - Настройка функции тонкомпенсации
17 Аудио настройки Начальные установки Настройка функции тонкомпенсации Функция тонкомпенсации позволяет компенсировать недостаток низких и высоких частот принебольшом уровне громкости. 1. Для выбора функции LOUD используйте кнопку AUDIO.2. Включение тонкомпенсации производится кнопкой . На дисплее ...
Страница 18 - Экономия энергии, потребляемой от аккумулятора; Уход за CD плеером
18 Начальные установки Дополнительная информация Экономия энергии, потребляемой от аккумулятора Если эта система выключена, то возможно включение режима экономии потребляемой энергии.Спустя минуту после выключения системы, она переключается в режим энергосбережения. Если система находится в режиме э...
Страница 19 - Дополнительная информация; Важное замечание
19 Дополнительная информация Чтобы очистить диск, протрите его мягкой тканью, совершая движения изнутри к краю диска. Если в холодную погоду используется нагреватель, то внутри CD плеера может образоваться конденсат. Об-разование конденсата может привести к тому, что CD плеер временно перестанет раб...
Страница 20 - Дополнительная информация о формате MP3; Информация о каталогах MP3/WMA/WAV файлов
20 Дополнительная информация Дополнительная информация о формате MP3 Файлы MP3 совместимы со стандартом ID3 Tag версий 1.0, 1.1, 2.2, 2.3 и 2.4, позволяющим выводить наз-вание альбома (диска), название трека, имя исполнителя и комментарии. Если имеются обе версии Ver. 1.xи Ver.2.x, то приоритет отда...
Страница 21 - Словарь специальных терминов; Битрейт
21 Дополнительная информация Словарь специальных терминов Битрейт Битрейт соответствует количеству данных, необходимых для воспроизведения аудио сигнала в течение 1секунды, и измеряется в битах в секунду (б/с). Чем выше битрейт, тем больше информации содержит восп-роизводимый звук. При использовании...
Страница 22 - Технические характеристики
22 Дополнительная информация Технические характеристики Общие Источник питания . . . . . . . . 14.4 В постоянного тока (допускается 10.8 - 15.1 В) Система питания . . . . . . . . . . . Отрицательного типа Максимальный потребляемый ток . . . . . . . . . 10.0 АРазмеры (ширина ( высота ( глубина): Осно...