Страница 2 - Благодарим Вас; за покупку этого из; Держите; Сведения об этом устройстве; ВНИМАНИЕ; Перед началом эксплуатации
Благодарим Вас за покупку этого из - делия компании PIONEER. Для обеспечения правильности эксплуата - ции внимательно прочитайте данное руко - водство перед началом использованияизделия . Особенно важно , чтобы Вы про - чли и соблюдали инструкции , помеченные в данном руководстве заголовками ПРЕД - ...
Страница 3 - USB; Пульт дистанционного управления; Функционирует так же; Управление данным устройством; Управление
Основное устройство Основное устройство ( с открытой передней панелью ) Элемент Элемент 1 SRC / OFF 8 DISP / / SCRL 2 MULTI-CONTROL ( M.C. ) 9 ( список ) 3 от 1 до 6 a a / b / c / d 4 Кнопка открытияпанели b BAND / ESC 5 Вход AUX ( стерео - разъем 3,5 мм ) c Щель для загрузкидиска 6 USB порт d h ( и...
Страница 4 - Индикация на дисплее
i e Нажмите , чтобы включить паузу или возобновить вос - произведение . j FUNCTION Нажмите для выбора функций . Нажмите и удерживайте длявызова меню начальных на - строек при выключенных источ - никах сигнала . k LIST / ENTER Нажатием производится выводна дисплей ( в зависимости от источника сигнала...
Страница 6 - Основные операции; Примечание; Переключение режима; DISP; PTY
Элементы меню , общие для настройки функций / аудиопараметров / начальных настроек / списков Возвращение к предыдущему дисплеюВозврат к предыдущему списку ( к папке на один уровень выше ) 1 Нажмите кнопку DISP / / SCRL . Возврат в главное менюВозврат в верхний уровень списка 1 Нажмите кнопку DISP / ...
Страница 7 - Выбор альтернативных частот; PI; Прием дорожных сводок
Список PTY NEWS ( новости ), AFFAIRS ( текущая информация ), INFO ( информация ), SPORT ( спорт ), WEATHER ( по - года ), FINANCE ( финансы ), POP MUS ( поп - музы - ка ), ROCK MUS ( рок - музыка ), EASY MUS ( легкая музыка ), OTH MUS ( прочие музыкальные жанры ), JAZZ ( джаз ), COUNTRY ( кантри ), ...
Страница 8 - запоминающие устройства; Примечания
BSM ( запоминание лучших станций ) Функция BSM ( запоминание лучших станций ) по - зволяет автоматически сохранять в памяти ус - тройства шесть станций с самым мощнымсигналом в порядке мощности сигнала . 1 Нажмите M.C. , чтобы включить функцию BSM. Для отмены режима нажмите M.C. еще раз . REGION ( р...
Страница 9 - дорожек из списка
! Портативные аудиоплееры USB, заряжае - мые от разъема USB, будут подзаряжаться при подключении к разъему , если ключ за - жигания находится в положении ACC или ON. ! Если запоминающее устройство USB не используется , отсоедините его . ! Если на запоминающем устройстве USB имеется функция plug and ...
Страница 10 - Настройка функций; FUNCTION
Расширенные функции сиспользованием специальныхкнопок Выбор диапазона повторного воспроизведения 1 Нажимайте кнопку 6 / для выбора из следующих функций : CD/CD-R/CD-RW ! DISC – Повторное воспроизведение всех дорожек ! TRACK – Повтор текущей дорожки ! FOLDER – Повтор текущей папки USB аудиоплеер / за...
Страница 12 - Начальные настройки; SRC
Начальные настройки 1 Нажмите кнопку SRC / OFF и удержи - вайте ее в нажатом положении до техпор , пока не выключится устройство . 2 Нажмите M.C. и удерживайте , пока на дисплее не появится надпись CLOCK SET . 3 Поворачивайте M.C. для выбора на - чальной настройки . Затем выполните следующие действи...
Страница 13 - AUX
Использованиедополнительногоисточника сигнала (AUX) 1 Вставьте мини - штекер стереокабеля в гнездо AUX. 2 Нажмите кнопку SRC / OFF , чтобы вы - брать AUX в качестве источника сигна - ла . Примечание Невозможно выбрать AUX, если не включена вспомогательная настройка . Подробную ин - формацию см . в р...
Страница 14 - Важно; Соединения
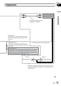
Важно ! При установке данного устройства в авто - мобиле , в котором отсутствует положение ключа зажигания АСС , красный кабель должен быть подключен к клемме , которая определяет рабочее положение ключа за - жигания ; в противном случае может возни - кнуть утечка тока аккумуляторной батареи . O N S...
Страница 16 - Схема подключения
Схема подключения 1* 2* 3* 4* Гнездо антенны Задний выход Данное устройство Плавкий предохранитель (10 A) Соедините провода одинакового цвета друг с другом. Примечание В зависимости от типа автомобиля функции 2* и 4* могут быть различными. В этом случае, убедитесь, что 1* подключили к 4* и 3* к 2*. ...
Страница 18 - Переднее; DIN; Установка
Важно ! Перед окончательной установкойпроверьте все соединения и системы . ! Не используйте детали , не разрешенные производителем к использованию , по - скольку это может стать причиной неис - правностей . ! Уточните у дилера компании , требует ли установка сверления отверстий иливнесения иных изме...
Страница 19 - Демонтаж устройства
# Убедитесь , что устройство надежно за - креплено в гнезде . Неустойчивость устрой - ства может привести к его выпадению инеполадкам в работе . Заднее крепление стандарта DIN 1 Совместите отверстия на крон - штейне и боковых панелях устройства . 2 Затяните по два винта с каждой сто - роны . Самонар...
Страница 20 - Сообщения об ошибках; Прежде чем обратиться к торговому пред; Встроенный проигрыватель компакт; Дополнительная информация
Устранениенеисправностей Признак Причина Устранение Дисплей авто - матическивозвращаетсяв исходныйрежим . В течение 30 секунд не быловыполнено ни - каких операций . Выполнитеоперацию с нача - ла . Диапазон по - вторного вос - произведениясамопроиз - вольно из - меняется . В зависимостиот выбранногод...
Страница 21 - Дополнительная
Запоминающее устройство USB Сообщение Причина Устранение NO DEVICE Если функция plug and play выключена , ус - тройство USB не распознает - ся . ! Включите функ - цию plug and play. ! Подключите за - поминающее ус - тройство USB. FRMT READ Иногда проис - ходит задержкамежду началомвоспроизведе - ния...
Страница 23 - Диск
Частая загрузка и извлечение двойного дискаможет привести к появлению царапин на диске . Серьезные царапины могут создать проблемыпри воспроизведении диска на данном ус - тройстве . В некоторых случаях двойной диск может застревать в щели загрузки дисков , из - за чего его становится невозможно извл...
Страница 24 - Pioneer
Запоминающее устройство USB Допустимая иерархия папок : до восьми уровней ( реальная иерархия папок составляет менее двух уровней ) Количество воспроизводимых папок : не более 500 Количество воспроизводимых файлов : не более 15 000 Воспроизведение защищенных от копированияфайлов : не поддерживается ...
Страница 25 - Технические характеристики; Общие; Аудио
Авторское право итоварные знаки iTunes Apple и iTunes являются товарными знака - ми компании Apple Inc., зарегистрирован - ными в США и других странах . MP3 Поставка этого изделия дает право толькона его частное и некоммерческое исполь - зование и не предоставляет лицензии и неподразумевает право ис...