Страница 2 - Благодарим Вас; за покупку этого из; Держите; Сведения об этом устройстве; ВНИМАНИЕ; Перед началом эксплуатации
Благодарим Вас за покупку этого из - делия компании PIONEER. Для обеспечения правильности эксплуата - ции внимательно прочитайте данное руко - водство перед началом использованияизделия . Особенно важно , чтобы Вы про - чли и соблюдали инструкции , помеченные в данном руководстве заголовками ПРЕД - ...
Страница 3 - Основное устройство; USB; Индикация на дисплее; Управление данным устройством; Управление
Основное устройство Элемент Элемент 1 DISP / / SCRL 8 Вход AUX ( стерео - разъем 3,5 мм ) 2 SRC / OFF 9 USB порт 3 MULTI-CONTROL ( M.C. ) a ( список ) 4 Щель для загрузкидиска b от 1 до 6 5 h ( извлечение ) c a / b / c / d 6 TA / AF d BAND / ESC 7 Кнопка снятияпанели ВНИМАНИЕ Для подключения портати...
Страница 4 - Основные операции; Важно
c AF ( поиск альтерна - тивных ча - стот ) Включена функция AF ( поиск альтернативных частот ). d 5 ( стерео ) Вещание на выбранной ча - стоте ведется в режиме стерео . e ( по - втор ) Включён режим повторноговоспроизведения дорожки илипапки . f ( в про - извольнойпоследо - вательно - сти ) Включён ...
Страница 5 - Примечание; ной настройки
Примечание Когда голубой / белый провод этого устройства подключен к реле панели управления автомо - бильной антенной , антенна на автомобиле выдвигается при включении источника сигна - ла этого устройства . Чтобы втянуть антенну , выключите источник сигнала . Элементы меню , общие для настройки фун...
Страница 6 - DISP; PTY; Выбор альтернативных частот; AF; PI SEEK; автоматический поиск по; Прием дорожных сводок; AF
# Сохраненную частоту можно также вы - звать нажатием кнопки b или a в режиме ди - сплея частоты . Переключение режима RDS дисплея RDS ( радиовещательная система перед - ачи информации ) передает цифровую ин - формацию , облегчающую поиск радиостанций . % Нажмите кнопку DISP / / SCRL . Название прог...
Страница 7 - Настройка функций; FUNCTION; Примечания
4 Для отмены прослушивания сводки нажмите кнопку TA / AF во время приема сводки . Тюнер вернется к исходному источнику сиг - нала , но останется в режиме ожидания до повторного нажатия кнопки TA / AF . Настройка функций 1 Нажмите M.C. , чтобы вывести на экран основное меню . 2 Поворачивайте M.C. для...
Страница 9 - VBR; дорожек из списка
! При воспроизведении файлов МР 3, запи - санных в режиме VBR ( переменная ско - рость передачи данных ), вместо значения скорости передачи данных отображается VBR . Выбор и воспроизведениефалов / дорожек из списка 1 Нажмите кнопку , чтобы отобра - зить список названий файлов / дорожек . 2 С помощью...
Страница 10 - AUDIO
3 Для выбора функции поворачивайте M.C. Затем выполните следующие действия , чтобы подтвердить настройку . REPEAT ( повторное воспроизведение ) 1 Для отображения установочного меню на - жмите M.C. 2 Поворачивайте M.C. , чтобы выбрать диапазон повторного воспроизведения . Подробную информацию см . в ...
Страница 11 - Начальные настройки; SRC
Вы можете регулировать уровень нижних , сред - них и верхних звуковых частот . ! Отрегулированные настройки кривой эква - лайзера сохраняются в CUSTOM . 1 Для отображения установочного меню на - жмите M.C. 2 Нажмите M.C. для выбора BASS ( нижние зву - ковые частоты )/ MID ( средние звуковые часто - ...
Страница 12 - AUX
AUTO-PI ( автоматический поиск по идентификато - ру программы ) Устройство может автоматически искать другуюстанцию с такой же программой даже во времявызова предварительной настройки . 1 Нажмите M.C. , чтобы включить или выключить автоматический поиск по идентификатору про - граммы . AUX ( вспомога...
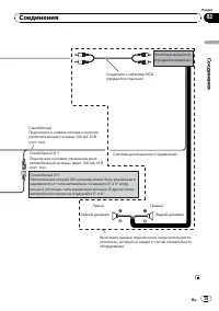
Страница 13 - Соединения
Важно ! При установке данного устройства в авто - мобиле , в котором отсутствует положение ключа зажигания АСС , красный кабель должен быть подключен к клемме , которая определяет рабочее положение ключа за - жигания ; в противном случае может возни - кнуть утечка тока аккумуляторной батареи . O N S...
Страница 14 - Схема подключения
Схема подключения 1* 2* 3* 4* Гнездо антенны Задний выход Данное устройство Плавкий предохранитель (10 A) Соедините провода одинакового цвета друг с другом. Примечание В зависимости от типа автомобиля функции 2* и 4* могут быть различными. В этом случае, убедитесь, что 1* подключили к 4* и 3* к 2*. ...
Страница 16 - Переднее; DIN; Установка
Важно ! Перед окончательной установкойпроверьте все соединения и системы . ! Не используйте детали , не разрешенные производителем к использованию , по - скольку это может стать причиной неис - правностей . ! Уточните у дилера компании , требует ли установка сверления отверстий иливнесения иных изме...
Страница 17 - Снятие передней панели облегчает до; Закрепление передней панели; Если Вы не собираетесь снимать перед
Заднее крепление стандарта DIN 1 Совместите отверстия на крон - штейне и боковых панелях устройства . 2 Затяните по два винта с каждой сто - роны . Самонарезающий винт (5 мм × 8 мм ) Монтажная рамка Приборная панель иликонсоль Демонтаж устройства 1 Выдвиньте верхнюю и нижнюю часть декоративной рамки...
Страница 18 - Сообщения об ошибках; Прежде чем обратиться к торговому пред; Встроенный проигрыватель компакт; Дополнительная информация
Устранениенеисправностей Признак Причина Устранение Дисплей авто - матическивозвращаетсяв исходныйрежим . В течение 30 секунд не быловыполнено ни - каких операций . Выполнитеоперацию с нача - ла . Диапазон по - вторного вос - произведениясамопроиз - вольно из - меняется . В зависимостиот выбранногод...
Страница 19 - Дополнительная
Запоминающее устройство USB Сообщение Причина Устранение NO DEVICE Если функция plug and play выключена , ус - тройство USB не распознает - ся . ! Включите функ - цию plug and play. ! Подключите за - поминающее ус - тройство USB. FRMT READ Иногда проис - ходит задержкамежду началомвоспроизведе - ния...
Страница 21 - Диск
Частая загрузка и извлечение двойного дискаможет привести к появлению царапин на диске . Серьезные царапины могут создать проблемыпри воспроизведении диска на данном ус - тройстве . В некоторых случаях двойной диск может застревать в щели загрузки дисков , из - за чего его становится невозможно извл...
Страница 22 - Pioneer
Запоминающее устройство USB Допустимая иерархия папок : до восьми уровней ( реальная иерархия папок составляет менее двух уровней ) Количество воспроизводимых папок : не более 500 Количество воспроизводимых файлов : не более 15 000 Воспроизведение защищенных от копированияфайлов : не поддерживается ...
Страница 23 - Технические характеристики; Общие; Аудио
Авторское право итоварные знаки iTunes Apple и iTunes являются товарными знака - ми компании Apple Inc., зарегистрирован - ными в США и других странах . MP3 Поставка этого изделия дает право толькона его частное и некоммерческое исполь - зование и не предоставляет лицензии и неподразумевает право ис...