Страница 2 - Благодарим Вас; за покупку этого изделия компании; Держите; Содержание
Благодарим Вас за покупку этого изделия компании PIONEER. Для обеспечения правильности эксплуатации внимательно прочитайтеданное руководство перед первым использованием изделия . Держите данное руководство под рукой для обращения к нему в будущем . Перед началом эксплуатации Сведения об этом устройс...
Страница 4 - Сведения об этом устройстве; ВНИМАНИЕ; Посетите наш сайт
Сведения об этом устройстве Частоты тюнера в этом устройстве рас - пределены для использования в Европе , Азии , на Среднем Востоке , Африке и Океа - нии . При использовании в других регионах качество приема может бытьплохим . Функ - ция RDS ( радиовещательная система передачи информации ) доступна ...
Страница 5 - Снятие передней панели; Передняя панелькрепится к основному ус; Перед
Защита Вашего устройстваот кражи В целях предотвращения кражи переднююпанельможно снимать . Важно ! Соблюдайте осторожностьпри снятии иустановке передней панели . ! Оберегайте переднюю панельот сильныхударов . ! Предохраняйте переднюю панельот воз - действия прямого солнечного света и вы - соких тем...
Страница 6 - Основное устройство; d c; LIST; Управление данным устройством
Описание элементовустройства Основное устройство d c 98 1 2 5 6 7 4 3 b a 1 Кнопка SRC/OFF Это устройство включается при выбореисточника сигнала . Нажмите , чтобы перебратьвсе доступные источники сиг - нала . 2 Кнопка / LIST Нажатием производится вывод на ди - сплей списка названий дисков , списка н...
Страница 7 - Индикация на дисплее; a b c def; RDS; Управление
b Кнопки a / b / c / d Нажмите , чтобы произвести ручную на - стройку с поиском , ускоренную перемот - ку вперед , назад и использовать функции поиска дорожки . Также исполь - зуется для управления функциями . ! При работе с меню — Нажатие на кнопку a соответствует повороту MULTI-CONTROL вправо . — ...
Страница 8 - AF; Основные операции; Включение устройства; Выбор источника сигнала
4 Индикатор ( композиция ) Появляется при отображении названиякомпозиции ( песни ) на основном дисплее . Также появляется при выборе пригодно - го для воспроизведения аудиофайла вовремя работы со списком . 5 Индикатор c Отображается при наличии верхнегоуровня папки или меню . 6 Индикатор ( папка ) П...
Страница 9 - Регулировка громкости; Тюнер
Примечания ! Источник звука не изменится в следующихслучаях . — При отсутствии диска в устройстве . — Если AUX ( вспомогательный вход ) вы - ключен ( см . стр . 22). ! Если к порту USB данного устройства не подсоединен USB аудиоплеер / запоми - нающее устройство USB, на дисплее отоб - ражается NO DE...
Страница 10 - Список; PTY; PTY
# Пока отображается дисплей частоты , Вы также можете нажатием кнопки a или b вы - зватьиз памяти частоты радиостанций , на - значенные номерам предварительнойнастройки . Переключение режима RDS дисплея RDS ( радиовещательная система перед - ачи информации ) транслирует неслыши - мые сигналы , облег...
Страница 11 - Настройка на мощные сигналы
! Чтобы вернутьдисплей в исходный режим , нажмите BAND/ESC . ! Если Вы не воспользуетесь данной функ - цией в течение 30 секунд , то дисплей авто - матически вернется в исходный режим . ! Если выбран диапазон F1 или MW/LW , для выбора будут доступны только функ - ции BSM и LOCAL . Запоминание частот...
Страница 12 - PI; PI SEEK; Включение автоматического поиска; Прием дорожных сводок; TP
Использование функции Поиск PI ( по идентификатору программы ) Если подходящую станцию найти не удает - ся или качество приема ухудшается , ус - тройство автоматически выполнит поискдругой станции со сходной программой . Во время поиска отображается PI SEEK и при - глушается звук . Использование авт...
Страница 13 - дисков; CD TEXT
# Для включения и выключения функции можно также использовать меню , отобра - жающееся при использовании переключателя MULTI-CONTROL . Примечания ! Система переключается обратно на исход - ный источник сигнала после приема до - рожной сводки . ! Во время настройки с поиском или врежиме BSM при включ...
Страница 14 - WAV
Для WMA/MP3 Время воспроизведения — FLD NAME ( на - звание папки ) — FILE NAME ( название файла ) — TRACKTITLE ( название дорожки ) — ARTISTNAME ( имя исполнителя ) — ALBUMTITLE ( название альбома ) — COMMENT ( комментарий ) — скорость передачи данных — номер папки и дорожки Для WAV Время воспроизве...
Страница 16 - Сканирование папок и дорожек; Приостановка воспроизведения; PAUSE; Использование функции; OFF; USB; Подробную информацию о поддерживае
# Чтобы выключитьфункцию воспроизведе - ния в произвольной последовательности , на - жмите 5 / еще раз . # Включитьфункцию можно также в меню , которое вызывается с помощью MULTI-CONTROL . Сканирование папок и дорожек В режиме сканирования выполняетсяпоиск композиции в пределах выбранногодиапазона п...
Страница 17 - Отображение текстовой инфор
! Если папка 01 ( КОРНЕВАЯ ) не содержит файлов , воспроизведение начнется с папки 02. ! Когда портативный USB аудиоплеер с функцией зарядки аккумулятора подклю - чается к данному устройству , а ключ зажи - гания при этом находится в положении ACC или ON, происходит зарядка аккуму - лятора . ! Вы мо...
Страница 18 - AUDIO
PAUSE См . Приостановка вос - произведения на стр . 16. S.RTRV См . Использование функ - ции Sound Retriever на стр . 16. Примечания ! Чтобы вернуться к предыдущему дисплею , нажмите DISP/BACK/SCRL . ! Для возврата в основное меню нажмите иудерживайте кнопку DISP/BACK/SCRL . ! Чтобы вернутьдисплей в...
Страница 19 - Использование эквалайзера; Вызов кривых эквалайзера из памяти; Регулировка кривых эквалайзера; Регулировка нижних; Регулировка тонкомпенсации
4 Поверните MULTI-CONTROL , чтобы отрегулировать баланс громкоговорите - лей . Диапазон регулировки баланса передних изадних громкоговорителей находитсямежду F15 и R15 . Диапазон регулировки баланса левых иправых громкоговорителей находитсямежду L15 и R15 . # Когда используются только два громкого -...
Страница 20 - Начальные настройки; Установка часов; Изменение начальных настроек
3 Поверните MULTI-CONTROL для вы - бора желаемой настройки . LOW ( низкий ) — HIGH ( высокий ) — OFF ( выкл ) 4 Нажмите кнопку MULTI-CONTROL , чтобы определить выбор . # Операция будет выполнена , даже если в меню выбрана команда отмены до заве - ршения процесса определения . Регулировка уровней вхо...
Страница 21 - OFF CLK; Установка шага настройки в
2 Для отображения установочного меню нажмите MULTI-CONTROL . # Чтобы вернуться к предыдущему дисплею , нажмите DISP/BACK/SCRL . 3 Нажимайте MULTI-CONTROL , чтобы выбрать сегмент дисплея часов , кото - рый Вы хотите установить . При каждом нажатии MULTI-CONTROL будет выбираться один сегмент дисплеяча...
Страница 22 - Настройка языка; Другие функции; Выбор
Включение вспомогательнойнастройки Допускается использование с этим устрой - ством вспомогательного оборудования . При подключении и использовании вспо - могательного устройства следует активи - роватьвспомогательную настройку . 1 С помощью MULTI-CONTROL вы - берите AUX в меню начальных на - строек ...
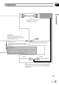
Страница 23 - Соединения
Важно ! При установке данного устройства на авто - мобиле , в котором отсутствует положение АСС ( дополнительное оборудование ) ключа зажигания , красный кабельдолжен бытьподключен к клемме , которая опреде - ляет рабочее положение ключа зажигания . В противном случае может возникнутьутечка тока акк...
Страница 24 - Схема подключения
Схема подключения 1* 2* 3* 4* 5* Провода динамиков Белый: Передний левый Белый/черный: Передний левый Серый: Передний правый Серый / черный : Передний правый Зеленый: Задний левый Зеленый/черный: Задний левый Фиолетовый: Задний правый Фиолетовый/черный: Задний правый Гнездо антенны З...
Страница 26 - Переднее; DIN; Установка с помощью резиновой втулки; Демонтаж устройства; Установка
Важно ! Перед окончательной установкойпроверьте все соединения и системы . ! Не используйте детали , не разрешенные производителем к использованию . Исполь - зование таких деталей может статьпричи - ной возникновения неисправностей вустройстве . ! Узнайте у дилера компании , требует ли ус - тановка ...
Страница 28 - Сообщения об ошибках; Когда Вы обращаетеськ торговому пред; Дополнительная информация
Сообщения об ошибках Когда Вы обращаетеськ торговому пред - ставителю или в ближайший сервисныйцентр Pioneer, убедитесь , что Вы записали сообщение об ошибке . Встроенный проигрыватель компакт - дис - ков Сообщение Причина Действие ERROR-11, 12,17, 30 Грязный диск Очистите диск . Поцарапанныйдиск За...
Страница 29 - Дополнительная
CHECK USB Короткое замы - кание наразъеме USB или в кабеле USB. Убедитесь , что разъем USB или кабель USB не поврежден и незащемлен . Портативный USB аудиоплеер / за - поминающееустройство USB потребляетболее 500 мА ( максимально допустимаясила тока ). Отсоединитепортативный USB аудиоплеер / запо - ...
Страница 30 - Двойные диски; CD
! Конденсация может временно ухудшитьработу проигрывателя . Оставьте его для адаптации к более высокой темпера - туре примерно на час . Также протрите влажные диски мягкой тканью . ! Воспроизведение дисков может бытьневозможно из - за характеристик диска , формата диска , приложения , при помо - щи ...
Страница 32 - Пример иерархии; Последовательность файлов на портатив
! При начале воспроизведения аудио - файлов на портативном USB аудиоплеере / запоминающем ус - тройстве USB, содержащем раз - ветвленные иерархии папок , может произойти небольшая задержка . ! Не подключайте к данному устройствуничего , кроме портативного USB аудиоплеера / запоминающего устрой - ств...
Страница 34 - Технические характеристики
Технические характеристики Общие Источник питания ................. 14,4 В постоянного тока ( допустимый диапазон от 10,8 В до 15,1 В ) Система заземления .......... Заземление отрицатель - ного полюса Максимальный потребляемый ток ..................................................... 10,0 А Размеры...