Pioneer AVH-P7500DVD - инструкции и руководства
Магнитола Pioneer AVH-P7500DVD - инструкции пользователя по применению, эксплуатации и установке на русском языке читайте онлайн в формате pdf
Инструкции:
Инструкция по эксплуатации Pioneer AVH-P7500DVD
Краткое содержание
2 Содержание Подключение устройств . . . . . .5 Благодарим Вас за покупку этогоизделия Pioneer . . . . . . . . . . . . . . . .5Подключение провода питания (1) . .7Коммутация системы . . . . . . . . . . . .7Подключение провода питания . . . . .8Подключение отдельноприобретенного усилителя мощности 9П...
5 Подключение устройств ПРЕДОСТЕРЕЖЕНИЯ: ● ● Компания PIONEER не рекомендует Вам самостоятельно устанавливать дис-плей и заниматься его техническим обслуживанием. Установка или техниче-ское обслуживание дисплея может подвергнуть Вас риску поражения элект-рическим током и другим опасностям. Для выпол...
6 Подключение устройств Примечания: ● Этот аппарат предназначен для автомобилей с 12-вольтным аккумулятором и минусомна массе. Прежде чем устанавливать его в автомобиль с жилым кузовом для загородно-го отдыха, грузовик или автобус, проверьте напряжение аккумулятора. ● Во избежание короткого замыкани...
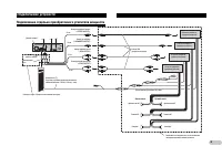
7 Подключение устройств Коммутация системы Подключение провода питания (1) 26-контактный кабель Навигационный блок(например, AVIC-900DVD)(продается отдельно) 40 см Желтый 40 см 40 см Вход шины IP-BUS (синий) 15 см Данный аппарат 30-контактный кабель (прилагается) Черные Черные Фиолетовые Блок скрыто...
8 Подключение провода питания Примечание В зависимости от типа автомобиля функциипроводов 3* и 5* могут быть разными. В та-ком случае обязательно соединяйте 2* с 5* и 4* с 3*. Данный аппарат Соедините провода одинаковогоцвета друг с другом. Крышка (1*) Когда разъем не используется, не снимайте крышк...
9 Подключение устройств Подключение отдельно приобретенного усилителя мощности Выход на сабвуфер («SUBWOOFER OUTPUT» Выход центрального канала («CENTER OUTPUT») 23 см 23 см Выход тылового канала («REAR OUTPUT») 15 см Данный аппарат Шумовой фильтр (малый) Фиксирующийузел Смотрите раздел «Прикрепление...
10 Подключение внешнего видеокомпонента и дисплея Блок скрытой установки Кабель RCA (продается отдельно) К аудиовыходу Внешний видеокомпонент(продается отдельно) К видеовыходам Кабель RCA (продается отдельно) К аудиовходам Дисплей с входнымиразъемами RCA К видеовходу ● В случае подключения внешнего ...
11 Подключение устройств Установка аппарата Примечания ● Прежде чем окончательно установить аппарат, временно соедините проводку и убедитесь в том, что всесоединения выполнены правильно и что аппарат работает надлежащим образом. ● Чтобы обеспечить правильную установку, используйте прилагаемые крепеж...
Лента Velcro (крупная) Коврик или шасси автомобиля 12 Установка аппарата Монтаж блока скрытой установки Крепление при помощи кронштейнов Самонарезающий винт (4 х 12 мм) Просверлите отверстия диаметром от 2 до 2,5 мм. Винт (4 х 8 мм) Кронштейн Коврик или шасси автомобиля Крепление при помощи ленты Ve...
13 Установка аппарата Передний монтажный узел стандарта DIN Установка при помощи резиновой втулки1. Выберите положение боковых кронштейнов В случае установки в неглубокой нишеизмените положение боковых кронштей-нов. Наклейте изоляционную ленту начасти, выступающие из приборной доскиавтомобиля. Изоля...
14 Меры предосторожности ВАЖНЫЕ МЕРЫ БЕЗОПАСНОСТИ Пожалуйста, прочтите все эти инструкции, относящиеся к дисплею, и сохраните их длябудущего использования. 1. Прежде чем пользоваться дисплеем, полностью и внимательно прочтите эти инструкции. 2. Держите инструкции под рукой для обращения к ним за спр...
15 Прежде чем Вы приступите к эксплуатации аппарата Примечание ● Плейер аппарата способен воспроизводить только диски, несущие на себемаркировки, показанные выше. О данном аппарате Распределение частот тюнера на данном аппарате подобрано для использования в За-падной Европе, Азии, Африке Океании и н...
17 Прежде чем Вы приступите к эксплуатации аппарата В случае неисправности В том случае если аппарат не работает должным образом, обратитесь по месту покуп-ки аппарата или в ближайший авторизованный сервисный центр Pioneer. Функциональные возможности Кнопочные операции сенсорной панели Можно управля...
18 Прежде чем Вы приступите к эксплуатации аппарата Функция «Condition Memory» [Запоминание состояния аппарата] Функция сохраняет в памяти установки языка звукового сопровождения, языка субтит-ров, числа зрительных углов и формата кадра, сделанные во время воспроизведениядисков. Всего эти установки ...
19 Прежде чем Вы приступите к эксплуатации аппарата Нажатие кнопки «RESET» [Перезагрузка] позволяет Вам перезагрузить микропроцессор (т.е. вернуть его к исходным настройкам) без изменения параметров функции «Condition Memory» [Запоминание состояния аппарата].Микропроцессор необходимо перезагружать п...
20 Что собой представляет: Головной блок Кнопка «MENU» [Меню] Нажмите и удерживайте ее нажатой для того, чтобы вывести на дисплей меню настрой-ки изображения. Кнопка «RESET» [Перезагрузка] Нажмите ее для возврата аппарата к заводским (исходным) настройкам. Кнопка «DETACH» [Отсоединить] Нажимайте ее ...
21 Что собой представляет: Переключатель выбора дистан-ционного управления Переключайте его для того, чтобы вы-брать настройку дистанционного уп-равления. Подробнее смотрите в раз-деле «Настройка типа кодов дистанци-онного управления» на странице 79. Кнопка «VOLUME» [Уровень громкости]Нажимайте ее д...
23 Базовые операции Включение аппарата и выбор источника сигналов Вы можете выбрать любой источник, который хотите слушать. Если включен режим«DVD AUTO» [Автоматическое воспроизведение DVD-диска], то для переключения на ис-точник «DVD» [DVD-плейер] достаточно загрузить любой диск в аппарат (смотрите...
24 Базовые операции ПРЕДОСТЕРЕЖЕНИЕ: Когда Вы включили подачу выходного сигнала на тыловой дисплей нажатием кнопки «REAR ON» [Включить тыловой канал], Вы не сможете выключить его, даже если нажмете и будете удерживать нажатой кнопку «SOURCE» . В таких случаях для выключения подачи выходного сигнала ...
25 Базовые операции Отображение на дисплее навигационных видеоматериалов Вы можете выводить на дисплей навигационную карту и меню навигации. ● С этими функциями Вы можете работать только в том случае, когда к аппарату подклю-чено навигационное устройство Pioneer. Вывод навигационной карты на дисплей...
26 Базовые операции — Если замок зажигания снова переключить в позицию « ON » [Включено] (или в по- зицию « ACC » [Аксессуары]), ЖК-панель автоматически откроется. — Операции снятия или установки на место передней панели будут вызывать автома-тическое закрывание или открывание ЖК-панели. (Смотрите с...
27 Базовые операции Смена режима широкого экрана Вы можете выбрать нужный режим для расширения изображения из обычного форма-та кадра 4:3 до широкоэкранного формата 16:9. ● Нажимайте кнопку «WIDE» [Широкоэкранный] для выбора нужной установки. Последовательно нажимайте кнопку «WIDE» для переключения ...
28 ется желтая индикация вправо, тем ярче экран. 4. Для того чтобы скрыть кнопки сенсорной панели, коснитесь кнопки «ESC». Примечание ● Значки, указывающие текущую яркость окружающего освещения, используемуюдля настройки параметров «BRIGHT» [Яркость] и «CONTRAST» [Контраст], могут слегка отличаться ...
29 Тюнер Прослушивание радиопередач В этом разделе описаны начальные шаги, необходимые для управления работой радио.Пояснение более сложных операций тюнера начинается на странице 29.Функцию «AF» (поиск альтернативных частот) этого аппарата можно включать и выклю-чать. Для нормального действия операц...
30 Настройка на мощные сигналы Настройка методом поиска местных радиостанций позволяет Вам настраиваться толькона те станции, которые обладают достаточно мощным сигналом для хорошего радио-приема. 1. Коснитесь кнопок «A.MENU» и «FUNCTION», затем коснитесь кнопки «LOCAL» [Настройка методом поиска мес...
32 RDS Прием дорожно-транспортных сообщений «TA» [Режим ожидания дорожно-транспортных сообщений] позволяет Вам автоматичес-ки принимать дорожно-транспортные сообщения независимо от того, какой источник Выслушаете в данное время. Функция «TA» может активироваться обычной радиостанциейтипа «TP» [Дорож...
33 RDS Примечания ● Вы можете включать/выключать функцию «TA» при помощи экранной кнопки «TA» . Для вывода кнопки «TA» на дисплей коснитесь кнопки «A.MENU» , а затем коснитесь кноп- ки «FUNCTION» . ● После приема дорожно-транспортного сообщения система автоматически возвращает-ся к воспроизведению п...
34 Список кодов PTY RDS Использование радиотекстa Тюнер может отображать на дисплее текстовые данные, передаваемые радиостанциямисистемы RDS, например, название передаваемой песни и имя исполнителя. ● Тюнер автоматически сохраняет в памяти три последних принятых передачи радио-текста, при каждом при...
35 Воспроизведение дисков DVD-Audio Прослушивание дисков DVD-Audio В данном разделе приведены начальные этапы, необходимые для воспроизведениядисков DVD-Audio с помощью Вашего DVD-плейера. Пояснение более сложных опера-ций с дисками DVD-Audio начинается на странице 36. ➀ Значок источника Указывает, ...
36 Воспроизведение дисков DVD-Audio 2. Для выбора нужного пункта меню пользуйтесь кнопами , , и . 3. Коснитесь кнопки «ENTER» [Ввод]. Воспроизведение начнется с выбранного пункта меню. ● Если Вы переключили пульт ДУ на режим работы «DVD» , то джойстик на ПДУ так- же может управлять меню DVD-диска. (...
37 Воспроизведение дисков DVD-Audio Повторяющееся воспроизведение Для DVD-диска имеется три диапазона повторяющегося воспроизведения: « DISC » [Повторение диска], « GROUP » [Повторение группы] и « TRACK » [Повторение трека]. 1. Коснитесь кнопок «A.MENU» и «FUNCTION», а затем коснитесь кнопки «REPEAT...
40 Воспроизведение дисков DVD-Video Просмотр DVD-Video В данном разделе приведены три начальных этапа, необходимых для воспроизведениядисков DVD-Video при помощи Вашего DVD-плейера. Пояснение более сложных опера-ций с дисками DVD-Video начинается на странице 42. ➀ Значок источника Указывает, что выб...
41 Воспроизведение дисков DVD-Video 1. Касанием вызовите на дисплей кнопки сенсорной панели для управ- ления меню DVD-диска. ● Если кнопки сенсорной панели отсутствуют на экране, Вы можете вызвать их надисплей при помощи касания экрана. 2. Для выбора нужного пункта меню пользуйтесь кнопами , , и . 3...
42 Временная приостановка воспроизведения диска DVD-Video Функция паузы дает Вам возможность на время приостановить воспроизведение диска. ● Нажмите кнопку во время воспроизведения. Значок паузы « » показывается на дисплее в течение четырех секунд, и воспроиз- ведение приостанавливается на паузу, по...
43 Воспроизведение дисков DVD-Video Замедленное воспроизведение Эта функция дает Вам возможность замедлять скорость воспроизведения. 1. Во время воспроизведения непрерывно нажимайте кнопку до тех пор, пока на дисплее не появится значок . Когда на дисплее появляется значок , начинается замедленное во...
45 Воспроизведение дисков Video CD ● На некоторых дисках управление динамическим диапазоном может создаватьлишь небольшой эффект. 1. Нажмите кнопки «A.MENU» и «FUNCTION», затем нажмите кнопку «NEXT».2. Нажмите кнопку «D.R.C.» [Управление динамическим диапазоном]. 3. Для включения управления динамиче...
46 Воспроизведение дисков Video CD ● Ускоренное воспроизведение в прямом/обратном направлении может оказатьсяневозможным в определенных местах на некоторых дисках. Если это случается, ав-томатически возобновляется обычное воспроизведение. Примечания ● Если Вы не пользуетесь кнопками сенсорной панели...
47 Воспроизведение дисков Video CD Примечание ● Если Вы выполняете поиск трека или быстрый прогон в прямом/обратном направ-лении, то диапазон повторения переключается на установку « DISC ». Временная приостановка воспроизведения Video CD (пауза) Функция паузы дает Вам возможность на время приостанов...
48 Воспроизведение дисков Video CD ● Чтобы задать номер 10, последовательно нажмите кнопки «1» и «0» . ● Чтобы задать номер 23, последовательно нажмите кнопки «2» и «3» . Для задания времени (поиск по времени) ● Чтобы задать 21 минуту 43 секунды, последовательно нажмите кнопки «2» , «1» , «4» и «3» ...
49 Воспроизведение компакт-дисков Прослушивание компакт-диска В данном разделе приведены начальные этапы, необходимые для воспроизведениякомпакт-дисков при помощи Вашего DVD-плейера. Пояснение более сложных операцийс компакт-дисками начинается далее на этой странице. ➀ Значок источника Указывает, чт...
51 Воспроизведение компакт-дисков Функция ввода названий дисков позволяет Вам вводить названия длиной до 20 симво-лов; всего в аппарат можно ввести до 48 названий дисков. ● При воспроизведении диска типа CD TEXT Вы не можете переключаться в режим «TITLE EDIT» [Редактирование названия]. На диск типа ...
52 Воспроизведение файлов формата MP3 Прослушивание файлов MP3 В данном разделе приведены начальные этапы, необходимые для воспроизведенияфайлов MP3 при помощи Вашего DVD-плейера. Пояснение более сложных операций сфайлами MP3 начинается на странице 53. ➀ Значок источника Указывает, что выбран данный...
54 Воспроизведение файлов формата MP3 Сканирование папок и треков Когда Вы используете диапазон повтора «FOLDER» , в течение примерно 10 секунд воспро- изводится начало каждого трека в выбранной папке. Когда Вы используете диапазон «DISC» , в течение примерно 10 секунд воспроизводится начало первого...
55 CD-чейнджер Прослушивание компакт-дисков Вы можете использовать данный аппарат для управления CD-чейнджером, приобретен-ным отдельно.В данном разделе приведены начальные этапы, необходимые для воспроизведениякомпакт-дисков при помощи Вашего многодискового CD-чейнджера. Пояснение болеесложных опер...
57 Временная приостановка воспроизведения компакт-диска Функция паузы дает В ам возможность на время приостановить воспроизведение диска. 1. Нажмите кнопки «A.MENU» и «FUNCTION», затем нажмите кнопку «PAUSE» [Пауза]. 2. Для включения режима паузы нажмите кнопку . Воспроизведение текущего трека време...
58 Алфавит (верхний регистр), цифры и символы - Алфавит (нижний регистр) - Европейские буквы со знаками ударения (например, ) ● Вы можете выбрать ввод цифр и символов, нажав 123 . ● Вы можете выбрать тип символов джойстиком. 5. Для выбора нужной буквы алфавита нажимайте кнопку или . При каждом нажат...
60 DAB-тюнер ➉ Индикатор «EXTRA» [Дополни-тельный компонент] Указывает, что принимаемая в данныймомент программа имеет вторичныйпрограммный компонент. Индикатор «NET» [Сетевой ра-диоприем] Указывает, что включена функция от-слеживания программы. 1. Для выбора DAB-тюнера в качестве источника, косните...
63 DAB-тюнер Использование динамической метки Отображение динамической метки на дисплее 1. Для вывода динамической метки на дисплей нажмите и удерживайте нажа- той кнопку «BACK/TEXT». ● Вы можете отменить отображение динамической метки на дисплее, нажав кнопку «ESC» или кнопку «BACK/TEXT» . ● Если в...
67 DVD-плейер Примечания ● Если во время повторяющегося воспроизведения Вы выбираете другие диски, то установка диапазона повторения переключается на значение «DISC REPEAT» . ● Если Вы выполняете операцию поиска трека или ускоренного воспроизведения в прямом/обратном направлении во время действия ди...
О настройках акустических систем ① ① Центральная АС ② ② Фронтальные АС ③ ③ Тыловые АС ④ ④ Сабвуфер Примечание Когда для работы выбран пунктнастройки «SP LEVEL» [Выходнойуровень АС], «Test Tone» [Тестовыйсигнал] или «Time Alignment»[Синхронизация по времени], настройки акустических систем левого/прав...
69 Звуковые настройки ● Для выбора эквалайзера последовательно нажимайте кнопку «EQ» [Эквалайзер]. Последовательно нажимайте кнопку «EQ» для переключения между следующими эква-лайзерами: «SUPER BASS» («S BASS») – «POWERFUL» («PWRFUL») – «NATURAL» –«VOCAL» – «FLAT» – «CUSTOM1» – «CUSTOM2» – «CUSTOM3»...
72 Звуковые настройки 5. Нажмите экранную кнопку «CENTRE WIDTH» [Ширина центра], затем последовательно нажимайте кнопку или для регулирования центрального звукового образа. Каждое нажатие кнопки или плавно расширяет звучание центрального канала в направлении левой и правой фронтальных АС в диапазоне...
73 Звуковые настройки Примечание ● Выбор граничной частоты задает частоту среза ФНЧ (фильтра низких частот) саб-вуфера и частоту среза ФВЧ (фильтра высоких частот) акустических систем, наст-ройка размера которых установлена на значение «SMALL» . Выбранная установка граничной частоты не действует, ес...
74 Звуковые настройки Настройка синхронизации по времени Функция «Time Alignment» позволяет производить настройку на расстояние междукаждой АС и позицией прослушивания. 1. Нажмите кнопки «A.MENU» и «AUDIO», затем пункт меню «Sound Setting».2. Нажмите кнопку «Time Alignment» [Синхронизация по времени...
Настройка DVD-плейера Введение в систему настройки DVD-плейера Вы можете пользоваться этим меню для изменения звукового сопровождения, субтит-ров, родительской блокировки и других настроек DVD. ● При независимом просмотре дисков формата DVD/Video CD на тыловом дисплееВы не можете работать с этим мен...
77 Настройка DVD-плейера Задание языка субтитров Вы можете задать нужный язык субтитров. Субтитры будут показываться на заданномязыке, если этот язык субтитров записан на данном DVD-диске. 1. Нажмите кнопки «SETUP» и «LANGUAGE», а затем нажмите кнопку «SUB.T LANG» [Язык субтитров]. На дисплее показы...
78 2. Для выбора формата ТВ кадра нажмите одну из указанных ниже кнопок сен- сорной панели. ● «16:9» - Широкоэкранное изображение (16:9) показывается, как оно есть (исход- ная настройка). ● «LETTER BOX» - Изображение имеет очертания, напоминающие почтовый ящик, с темными полосами в верхней и нижней ...
79 Настройка DVD-плейера Эта операция задает уровень родительской блокировки. ● 8 – Возможно воспроизведение любых дисков. ● 7 - 2 – Возможно воспроизведение дисков для детей и дисков, не ориентированных специально на взрослую аудиторию. ● 1 – Возможно воспроизведение только дисков для детей. Примеч...
80 Установка шага радионастройки в диапазоне FM Обычно для радионастройки методом поиска в частотном диапазоне FM используетсяшаг, равный 50 кГц. При включении функции «AF» [Альтернативные частоты] или «TA»[Режим ожидания дорожно-транспортных сообщений] шаг радионастройки автоматиче-ски меняет свое ...
81 Исходные настройки Коррекция искаженного звука Вы можете минимизировать искажения, вызываемые установками параметров кривойэквалайзера.Искажения может вызывать высокая установка уровня эквалайзера. Если звук высокихчастот ослаблен или искажен, попробуйте переключиться на установку уровня «LOW» [Н...
82 Прочие функции Введение в системные настройки ➀ Дисплей меню настройки Показывает названия функций настройки. ● Для вывода на дисплей названийфункций настройки нажмите кнопку«A.MENU», а затем нажмите кнопку«SETUP» [Настройка]. На дисплее показываются названия функцийнастройки, и те из них, с кото...
83 Прочие функции ● Когда DVD-плейер подключен при помощи кабеля формата AV-BUS, не выбирайте наст-ройку «M-DVD» , иначе изображение не будет выводиться на дисплей, даже если Вы выберете источник «S-DVD» . Настройка камеры заднего вида Аппарат оборудован функцией, которая обеспечивает автоматическое...
84 Прочие функции Настройка функции автоматического открывания дисплея Для предотвращения ударов дисплея о рычаг переключения автоматической коробкипередач, когда рычаг находится в положении «P» [Парковка], а также в том случае, ког- да Вы не хотите, чтобы дисплей открывался/закрывался автоматически...
85 Прочие функции Использование источника «AUX» [Дополнительное устройство] Межформатный соединитель IP-BUS-RCA, такой как CD-RB20/CD-RB20 (продаетсяотдельно), позволяет Вам подключать к данному аппарату дополнительное устройство,оборудованное выходным разъемом формата RCA. Подробнее об этом смотрит...
86 Дополнительная информация Диагностика и устранение неисправностей Общий раздел Ñèìïòîì Ïðè÷èíà Äåéñòâèå (Ñì. ñòðàíèöó ) Ï ðîâîäà è ñîåäèíèòåëüíûå ðàçúåìûñîåäèíåíû íåïðàâèëüíî. Åùå ðàç ïðîâåðüòå ïðàâèëüíîñòüñîåäèíåíèé. Ï åðåãîðåë ïðåäîõðàíèòåëü. Óñòðàíèòå ïðè÷èíó ïåðåãîðàíèÿ,çàòåì çàìåíèòå ïðåäîõð...
88 Сообщения об ошибках Когда при воспроизведении диска возникают проблемы, на дисплее показывается тоили иное сообщение об ошибке. Для определения проблемы сверьтесь с приведеннойниже таблицей, затем выполните предложенные действия по устранению ошибки. Еслии после этого ошибка продолжает существов...
89 DVD-плейер и уход за ним ● Пользуйтесь только стандартными круглы-ми дисками. Если Вы будете вставлять вдисковод не круглые диски неправильнойформы, они могут застревать в DVD-плей-ере или воспроизводиться неправильно. ● Перед воспроизведением проверяйте вседиски на наличие трещин, царапин и дефо...
90 ● Воспроизведение дисков DVD-R/DVD-RW, записанных в формате Video (видеорежим),может оказаться невозможным из-за характеристик конкретного диска, царапин илигрязи на диске, конденсации или грязи на объективе считывающего устройства данно-го аппарата и т.п. ● Невозможно воспроизводить диски типа D...
91 Дополнительная информация Обратите внимание ● Присваивая имя файлу MP3, добавляйте соответствующее расширение имени файла(.mp3). ● Данный аппарат воспроизводит файлы, имеющие расширение имени файла (.mp3), какфайлы формата MP3. Во избежание шумовых помех и неполадок не применяйте это рас-ширение ...
92 Дополнительная информация ● На ЖК-экране могут появляться маленькие черные или белые (яркие) точки. Это связа-но с характеристиками данного ЖК-экрана и не указывает на наличие каких-то проблемс дисплеем. ● При низких температурах ЖК-экран может некоторое время быть темным после вклю-чения питания...
93 Дополнительная информация Название (аббревиатура), Код Malayalam (ml) Малайялам 1312 Maltese (mt) Мальтийский 1320 Maori (mi) Маори 1309 Marathi (mr) Маратхи 1318 Moldavian (mo) Молдавский 1315 Mongolian (mn) Монгольский 1314 Nauru (na) Науру 1401 Nepali (ne) Непальский 1405 Norwegian (no) Норвеж...
95 Дополнительная информация Пакетная запись Общее обозначение любого метода записи группы файлов единым блоком на CD-R идругие диски, аналогично записи файлов на компьютерные дискеты и жесткие диски. Родительская блокировка Некоторые DVD-диски, содержащие сцены насилия или сцены, ориентированные на...
96 Алфавитный указатель Тюнер диапазона «FM» [Частотная модуляция] Диапазон радиочастот . . . . . . . . . . . . .87,5 – 108,0 МГцПрактическая чувствительность . . . . . . . . .8 дБ от 1фВт (0,7 мкВ/75Ом, моно, отношение сигнал/шум: 30 дБ) Чувствительность при отношении сигнал/шум 50 дБ . . . . . . ....
Pioneer Магнитолы Инструкции
-
Pioneer AVH-1400DVD
Инструкция по эксплуатации
-
Pioneer AVH-160DVD
Инструкция по эксплуатации
-
Pioneer AVH-170 (G)
Инструкция по эксплуатации
-
Pioneer AVH-180G
Инструкция по эксплуатации
-
Pioneer AVH-2300DVD
Инструкция по эксплуатации
-
Pioneer AVH-2400BT
Инструкция по эксплуатации
-
Pioneer AVH-5400DVD
Инструкция по эксплуатации
-
Pioneer AVH-P3100DVD
Инструкция по эксплуатации
-
Pioneer AVH-P3200BT
Инструкция по эксплуатации
-
Pioneer AVH-P3300BT
Инструкция по эксплуатации
-
Pioneer AVH-P3400DVD
Инструкция по эксплуатации
-
Pioneer AVH-P4000DVD
Инструкция по эксплуатации
-
Pioneer AVH-P4100DVD
Инструкция по эксплуатации
-
Pioneer AVH-P4200DVD
Инструкция по эксплуатации
-
Pioneer AVH-P4300DVD
Инструкция по эксплуатации
-
Pioneer AVH-P5000DVD
Инструкция по эксплуатации
-
Pioneer AVH-P5100DVD
Инструкция по эксплуатации
-
Pioneer AVH-P5200BT
Инструкция по эксплуатации
-
Pioneer AVH-P5900DVD
Инструкция по эксплуатации
-
Pioneer AVH-P6000DVD
Инструкция по эксплуатации