Проигрыватели Yamaha BD-S1067 - инструкция пользователя по применению, эксплуатации и установке на русском языке. Мы надеемся, она поможет вам решить возникшие у вас вопросы при эксплуатации техники.
Если остались вопросы, задайте их в комментариях после инструкции.
"Загружаем инструкцию", означает, что нужно подождать пока файл загрузится и можно будет его читать онлайн. Некоторые инструкции очень большие и время их появления зависит от вашей скорости интернета.

10
En
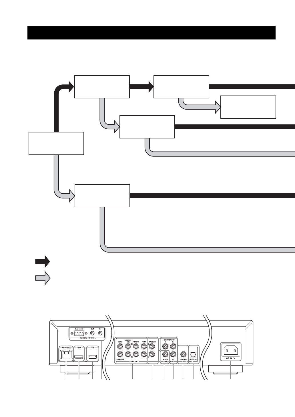
CONNECTION
Find the corresponding connection method on your video/audio equipment. We recommend that you use the HDMI
terminal which provides high quality digital audio and video on a single connection. If you use the other terminals/jacks,
connect the video first. Then connect the audio.
■
Rear panel
INTRODUCTION TO CONNECTIONS
Yes
No
Use AV receiver?
HDMI terminal on
AV receiver?
*
HDMI terminal on TV?
HDMI terminal on TV?
HDMI terminal on TV?
Connect video and audio to TV with HDMI cable.
Connect video to TV.
Connect video to TV with HDMI cable.
Connect video to AV receiver.
Connect video and audio to AV
receiver with HDMI cable.
Refer to owner’s manual
of AV receiver.
START
* When you connect to an AV receiver that cannot output the sound
input via its HDMI terminal, refer to the owner’s manual of your AV
receiver.
6 7
0
A
9
3
2
1
4
8
5
Содержание
- 14 Ďîäęëţ÷ĺíčĺ ę ðŕçúĺěó HDMI; HDMI ĎÎÄĘËŢ×ĹÍČĹ; “HDMI
- 15 Ďîäęëţ÷ĺíčĺ ę ęîěïîíĺíňíîěó/âčäĺîăíĺçäó; ĎÎÄĘËŢ×ĹÍČĹ ÂČÄĹÎ
- 16 Ďîäęëţ÷ĺíčĺ ę öčôðîâîěó ŕóäčî ăíĺçäó/ðŕçúĺěó; ĎÎÄĘËŢ×ĹÍČĹ ŔÓÄČÎ
- 17 Ďîäęëţ÷ĺíčĺ ę ŕóäčîăíĺçäŕě; MIXED 2CH; Ńîâĺňű
- 18 Ďîäęëţ÷ĺíčĺ ę ðŕçúĺěó NETWORK č ę ïîðňó USB; Перед использованием устройства памяти USB; После подключения; ŃĹŇĹÂÎĹ Č USB−ĎÎÄĘËŢ×ĹÍČĹ
- 19 Ďîäęëţ÷ĺíčĺ ęŕáĺë ̇ ïčňŕíč ̇; ÄÐÓĂČĹ ĎÎÄĘËŢ×ĹÍČß
- 21 ÂÎŃ; HOME MEDIA; Основные операции
- 22 Операции для просмотра фотографий
- 25 Ěĺíţ ńîńňî ̇íč ̇; Просмотр фотографий
- 27 Ďðîńěîňð BONUSVIEW č BD−Live; Если отображается PIP метка (
- 31 Îáůčĺ óńňŕíîâęč; Система
- 34 Lip Sync; Видео обработка
- 35 Íŕńňðîéęŕ çâóęŕ; Аудиовыход; Číôîðěŕöč ̇ î ńčńňĺěĺ
- 37 Ôîðěŕňű âčäĺîâűőîäîâ; Для параметра “ТВ система” установлено значение “NTSC”.
- 38 SETUP; ÎÁÍÎÂËĹÍČĹ ĎÐÎĂÐŔĚĚÍÎĂÎ ÎÁĹŃĎĹ×ĹÍČß
- 98 БЕЗОПАСНОЕ ИСПОЛЬЗОВАНИЕ ЛАЗЕРА



