Проигрыватели Samsung DVD-C500 - инструкция пользователя по применению, эксплуатации и установке на русском языке. Мы надеемся, она поможет вам решить возникшие у вас вопросы при эксплуатации техники.
Если остались вопросы, задайте их в комментариях после инструкции.
"Загружаем инструкцию", означает, что нужно подождать пока файл загрузится и можно будет его читать онлайн. Некоторые инструкции очень большие и время их появления зависит от вашей скорости интернета.

5
•
èo˜eÏy Êe Samsung ËcÔoθÁyeÚ cÚảaeÚ HDMI?
AÌaÎo„o‚˚Ï ÚeÎe‚ËÁoaÏ Úe·yeÚcfl aÌaÎo„o‚˚È ay‰Ëo Ë ‚ˉeo cË„ÌaÎ. O‰ÌaÍo, ‚ Ôoˆecce
‚ocÔoËÁ‚e‰eÌËfl DVD, ‚ ÚeÎe‚ËÁo Ôee‰a˛Úcfl ˆËÙo‚˚e ‰aÌÌ˚e. CÎe‰o‚aÚeθÌo, Úe·yeÚcfl ÍaÍ
ˆËÙo-aÌaÎo„o‚oe Ôeo·aÁo‚aÌËe (‚ DVD-ÔoË„˚‚aÚeÎe), ÚaÍ Ë aÌaÎo„o‚o-ˆËÙo‚oe (‚ ÚeÎe‚ËÁoe).
‚ Ôoˆecce ˝Úo„o Ôeo·aÁo‚aÌËfl Ía˜ecÚ‚o ÍaÚËÌÍË yxy‰¯aeÚcfl ËÁ-Áa ¯yÏo‚ Ë ÔoÚeË cË„ÌaÎa.
HDMI ÚexÌoÎo„Ëfl, c ˝ÚoÈ Úo˜ÍË ÁeÌËfl, Ôe‚ocxo‰Ìa, ÔocÍoθÍy Ìe ocy˘ecÚ‚ÎfleÚ ˆËÙo-aÌaÎo„o‚o„o
Ôeo·aÁo‚aÌËfl cË„ÌaÎa Ôo ÔyÚË oÚ DVD-ÔoË„˚‚aÚeÎfl Í Ba¯eÏy ÚeÎe‚ËÁoy.
•
óÚo ÚaÍoe HDCP?
HDCP (CËcÚeÏa Áa˘ËÚ˚
ˆËÙo‚o„o
ÍoÌÚeÌÚa) – ˝Úo cËcÚeÏa, Áa˘Ë˘a˛˘afl co‰eÊËÏoe DVD ‰ËcÍa,
ÍoÚooe Ôee‰afiÚcfl ˜eeÁ HDMI ‚˚xo‰, oÚ ÍoÔËo‚aÌËfl. oÌa o·ecÔe˜Ë‚aeÚ ·eÁoÔacÌy˛ ˆËÙo‚y˛
c‚flÁ¸ Ïeʉy ËcÚo˜ÌËÍoÏ ‚ˉeo cË„ÌaÎa (PC, DVD Ë Ú.‰.) Ë ‰ËcÔÎeeÏ (ÚeÎe‚ËÁooÏ, ÔoeÍÚooÏ Ë Ú.‰.).
Co‰eÊËÏoe ¯ËÙyeÚcfl ËcÚo˜ÌËÍoÏ cË„ÌaÎa ‰Îfl Ôe‰oÚ‚a˘eÌËfl ÌecaÌ͈ËoÌËo‚aÌÌo„o ÍoÔËo‚aÌËfl.
E.
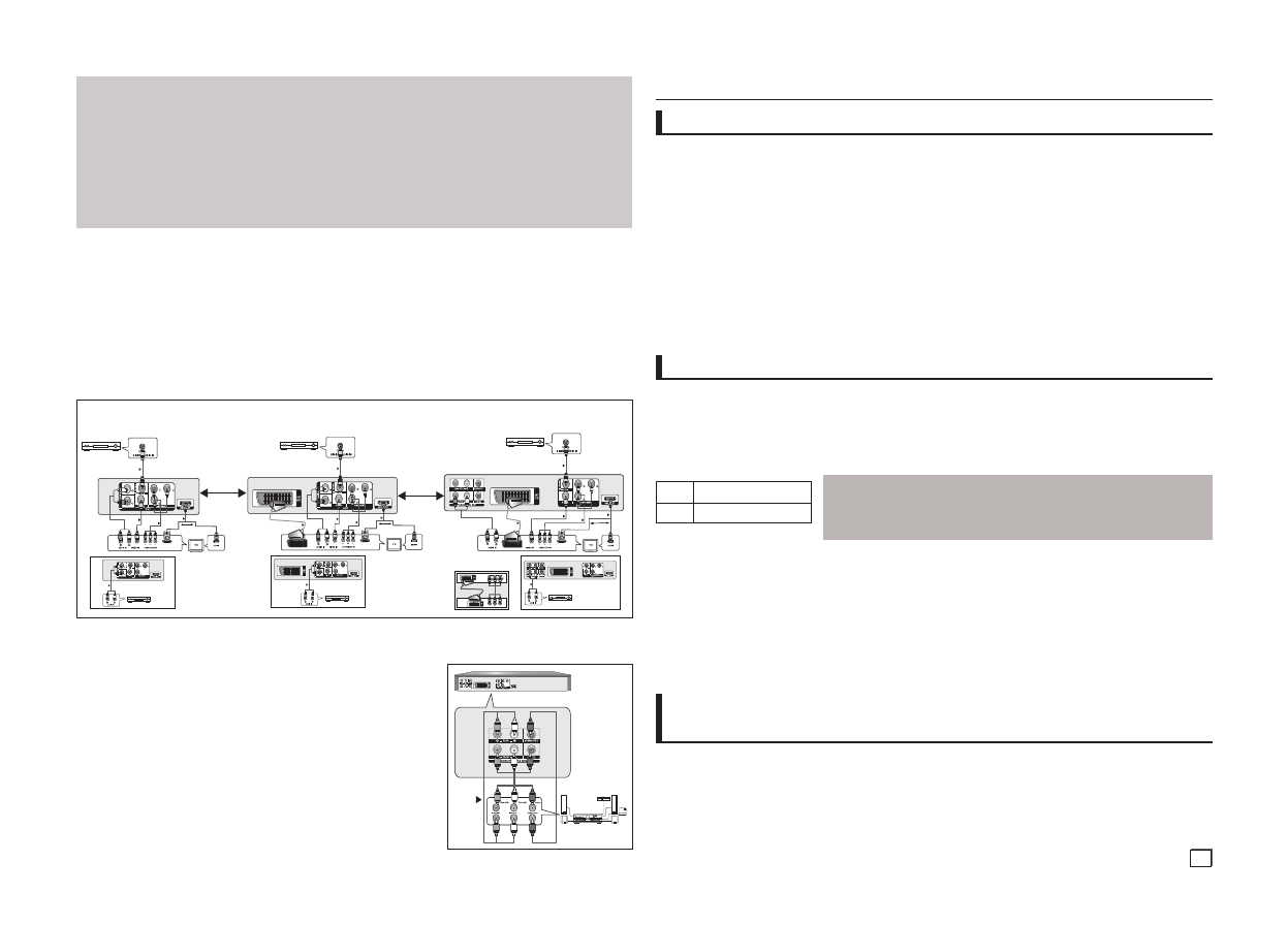
èÓ‰Íβ˜ÂÌËÂ Í ‡Û‰ËÓÒËÒÚÂÏ (‰‚Ûı͇̇θÌ˚È ÛÒËÎËÚÂθ, ycËÎËÚeβ c ‰eÍo‰epoÏ Dolby
Digital, DTS, MPEG2)
1.
ë ÔÓÏÓ˘¸˛ ‡Û‰ËÓ͇·ÂÎfl ÒÓ‰ËÌËÚ ‚˚ıÓ‰˚
AUDIO (͇ÒÌ˚È Ë ·ÂÎ˚È) OUT
ËÎË ËÁ ÒÓÒÚ‡‚‡ 5.1 CH (Fr n L-
R)
̇ Á‡‰ÌÂÈ Ô‡ÌÂÎË DVD-ÔÓË„˚‚‡ÚÂÎfl, Ò ‚ıÓ‰‡ÏË
AUDIO (͇ÒÌ˚È Ë ·ÂÎ˚È) IN
̇ ÛÒËÎËÚÂÎÂ.
I
Ç ÒÎÛ˜‡Â
ËÒÔÓθÁÓ‚‡ÌËfl ÍÓ‡ÍÒˇθÌÓ„Ó Í‡·ÂÎfl ÒÓ‰ËÌËÚ ‚˚ıÓ‰
DIGITAL AUDIO OUT (COAXIAL)
, ‡ÒÔÓÎÓÊÂÌÌ˚È
̇ Á‡‰ÌÂÈ Ô‡ÌÂÎË DVD-ÔÓË„˚‚‡ÚÂÎfl, Ò ‚ıÓ‰ÓÏ
DIGITAL AUDIO IN (COAXIAL)
̇ ÛÒËÎËÚÂÎÂ.
2.
ë ÔÓÏÓ˘¸˛ ͇·ÂÎÂÈ ‚ˉÂÓÒ˄̇· ÒÓ‰ËÌËÚ ‚˚ıÓ‰˚
VIDEO
ËÎË
COMPONENT
, ‡ÒÔÓÎÓÊÂÌÌ˚ ̇
Á‡‰ÌÂÈ Ô‡ÌÂÎË DVD-ÔÓË„˚‚‡ÚÂÎfl, Ò ‚ıÓ‰‡ÏË
VIDEO
ËÎË
COMPONENT
,
̇ ÚÂ΂ËÁÓÂ.
3.
ÇÍβ˜ËÚ DVD-ÔÓË„˚‚‡ÚÂθ, ÚÂ΂ËÁÓ Ë ÛÒËÎËÚÂθ.
4.
ÑÎfl ‚ÓÒÔÓËÁ‚‰ÂÌËfl Á‚Û͇ Ò DVD-ÔÓË„˚‚‡ÚÂÎfl ̇ÊÏËÚ ÍÌÓÔÍÛ ‚˚·Ó‡ ‚ıÓ‰‡ ÛÒËÎËÚÂÎfl ‰Îfl
‚˚·Ó‡ ‚̯ÌÂ„Ó ‚ıÓ‰‡. àÌÙÓχˆË˛ Ó Ì‡ÒÚÓÈÍ ‡Û‰ËÓ‚ıÓ‰‡ ÛÒËÎËÚÂÎfl ÒÏ. ‚ ÛÍÓ‚Ó‰ÒÚ‚Â
ÔÓθÁÓ‚‡ÚÂÎfl ÛÒËÎËÚÂÎfl.
A
C
D
B
A
C
D
B
E
E
C
D
B
E
ÄÛ‰ËÓ͇·Âθ
äÓ‡ÍÒË‡Î¸Ì°È Í‡·Âθ
ËÎË
ìÒËÎËÚÂθ Dolby
Digital ËÎË DTS
K‡·Âθ Scart
ÇˉÂÓ-
͇·Âθ
äÓÏÔÓÌÂÌ-
ÚÌ˚È Í‡·Âθ
ËÎË
䇷Âθ HDMI-DVI
䇷Âθ HDMI
äêÄëçõâ
ÅÖãõâ
ÜÖãíõâ
ÜÖãíõâ
äêÄëçõâ
ëàçàâ áÖãÖçõâ
äêÄëçõâ
ÅÖãõâ
äêÄëçõâ
ëàçàâ
áÖãÖçõâ
ç ËÒÔÓθÁÛÈÚ ӉÌÓ‚ÂÏÂÌÌÓÂ
ÔÓ‰Íβ˜ÂÌËÂ Ò ÔÓÏÓ˘¸˛
‡Á˙Âχ “Scart” Ë ÍÓÏÔÓÌÂÌÚÌÓ„Ó
‚ˉÂÓÒ˄̇· (Y, Pb, Pr).
(íÓθÍÓ DVD-C550/DVD-C550K)
DVD-C500
DVD-C550K
F.
èÓ‰Íβ˜ÂÌËÂ Í 5.1-͇̇θÌÓÏÛ ‡Ì‡ÎÓ„Ó‚ÓÏÛ ÛÒËÎËÚÂβ
(
íÓθÍÓ
DVD-C550K)
1.
ÖÒÎË ËÒÔÓθÁÛ˛ÚÒfl ‡Û‰ËÓ͇·ÂÎË ‰Îfl 5.1-͇̇θÌÓ„Ó ‡Ì‡ÎÓ„Ó‚Ó„Ó
ÛÒËÎËÚÂÎfl ÒÓ‰ËÌËÚ ‚˚ıÓ‰˚
5.1CH ANALOG AUDIO OUT
̇
Á‡‰ÌÂÈ Ô‡ÌÂÎË DVDÔÓË„˚‚‡ÚÂÎfl Ò ‚˚ıÓ‰‡ÏË
5.1CH ANALOG
AUDIO IN
̇ 5.1- ͇̇θÌÓÏ ‡Ì‡ÎÓ„Ó‚ÓÏ ÛÒËÎËÚÂÎÂ.
2.
ë ÔÓÏÓ˘¸˛ ͇·ÂÎÂÈ ‚ˉÂÓÒ˄̇· ÒÓ‰ËÌËÚ ‚˚ıÓ‰˚
VIDEO
ËÎË
COMPONENT
‡ÒÔÓÎÓÊÂÌÌ˚ ̇ Á‡‰ÌÂÈ Ô‡ÌÂÎË DVD-
ÔÓË„˚‚‡ÚÂÎfl, Ò ‚ıÓ‰‡ÏË
VIDEO
ËÎË
COMPONENT
̇
ÚÂ΂ËÁÓÂ
3.
ÇÍβ˜ËÚ DVD-ÔÓË„˚‚‡ÚÂθ, ÚÂ΂ËÁÓ Ë ÛÒËÎËÚÂθ.
4.
ÑÎfl ‚ÓÒÔÓËÁ‚‰ÂÌËfl Á‚Û͇ Ò DVD-ÔÓË„˚‚‡ÚÂÎfl ̇ÊÏËÚÂ
ÍÌÓÔÍÛ ‚˚·Ó‡ ‚ıÓ‰‡ ÛÒËÎËÚÂÎfl ‰Îfl ‚˚·Ó‡ ‚̯ÌÂ„Ó ‚ıÓ‰‡.
F
5.1-͇̇θÌõÈ
‡Ì‡ÎÓ„Ó‚õÈ ÛÒËÎËÚÂθ
ÅÖãõâ
óÖêçõâ
ÅÖãõâ óÖêçõâ
éÒÌÓ‚Ì˚ ÙÛÌ͈ËË
è‰ ̇˜‡ÎÓÏ ‚ÓÒÔÓËÁ‚‰ÂÌËfl
-
ÇÍβ˜ËÚ ÚÂ΂ËÁÓ Ë Ò ÔÓÏÓ˘¸˛ ÔÛθڇ ‰ËÒڇ̈ËÓÌÌÓ„Ó ÛÔ‡‚ÎÂÌËfl ‚˚·ÂËÚ ԇ‚ËθÌ˚È ‚ˉÂÓ‚ıÓ‰.
-
EcÎË Ôo‰coe‰ËÌeÌa ‚Ìe¯Ìflfl ay‰ËocËcÚeÏa, ‚Íβ˜ËÚe ee Ë ‚˚·epËÚe ËcÚo˜ÌËÍ ‚xo‰Ìo„o ay‰ËocË„ÌaÎa.
KÓ„‰‡ B˚ ‚ Ô‚˚È ‡Á ̇ÊÏÂÚ ÍÌÓÔÍÛ ‚Íβ˜ÂÌËfl ÔËÚ‡ÌËfl DVD-ÔÓË„˚‚‡ÚÂÎfl (DVD Power) ÔÓÒÎÂ
ÔÓ‰Íβ˜ÂÌËfl ÔÓË„˚‚‡ÚÂÎfl Í ÒÂÚË ÔÂÂÏÂÌÌÓ„Ó ÚÓ͇, ̇ ˝Í‡Ì ·Û‰ÂÚ ‚˚‚‰ÂÌÓ ÏÂÌ˛, ÔÓ͇Á‡ÌÌÓ ̇
ËÒÛÌÍ ‚ÌËÁÛ. EÒÎË ‚˚ ıÓÚËÚ ‚˚·‡Ú¸ ÓÔ‰ÂÎÂÌÌ˚È flÁ˚Í, ̇ÊÏËÚ ÒÓÓÚ‚ÂÚÒÚ‚Û˛˘Û˛ ÂÏÛ
ÍÌÓÔÍÛ
π
/†
‡ Á‡ÚÂÏ Ì‡ÊÏËÚÂ
ENTER
. (˝ÚÓ ÏÂÌ˛ ÔÓfl‚ËÚÒfl ̇ ˝Í‡Ì ÚÓθÍÓ ÍÓ„‰‡ B˚ ‚Íβ˜ËÚÂ
ÔÓË„˚‚‡ÚÂθ ‚ Ò‡Ï˚È Ô‚˚È ‡Á). EcÎË Ìe ‚˚·paÚ¸ flÁ˚Í ÔocÎe Ôep‚o„o ‚Íβ˜eÌËfl ÔËÚaÌËfl, ‚ce ÁÌa˜eÌËfl
ÏeÌ˛ ÌacÚpoeÍ ·y‰yÚ ÔoÚepflÌ˚.
èÓÒΠ‚˚·Ó‡ flÁ˚͇ ÏÂÌ˛ Â„Ó ÏÓÊÌÓ ËÁÏÂÌËÚ¸, ̇ʇ‚ ÍÌÓÔÍÛ
e
■
/
®
||
̇
Ô‰ÌÂÈ Ô‡ÌÂÎË ‡ÔÔ‡‡Ú‡ Ë Û‰ÂÊË‚‡fl  ̇ʇÚÓÈ ‚ Ú˜ÂÌË 5 ÒÂÍÛ̉ ÔË ÓÚÒÛÚÒÚ‚ËË ‰ËÒ͇. èÓÒÎÂ
˝ÚÓ„Ó ÔÓfl‚ËÚÒfl ÓÍÌÓ SELECT MENU LANGUAGE, ‚ ÍÓÚÓÓÏ ÏÓÊÌÓ ÛÒÚ‡ÌÓ‚ËÚ¸ ÌÂÓ·ıÓ‰ËÏ˚È flÁ˚Í.
BÓÒÔÓËÁ‚‰ÂÌË ‰ËÒ͇
BÓ ‚ÂÏfl ‚ÓÒÔÓËÁ‚‰ÂÌËfl B˚ ÏÓÊÂÚ ·˚ÒÚÓ Ì‡ÈÚË ÌÛÊÌÓ ÏÂÒÚÓ ‚ ÏÛÁ˚͇θÌÓÏ ÔÓËÁ‚‰ÂÌËË ËÎË ÙËθÏÂ, ‡ Ú‡ÍÊÂ
‚ÓÒÔÓθÁÓ‚‡Ú¸Òfl ÙÛÌ͈ËÂÈ “èÓÔÛÒÍ” ‰Îfl ÔÂÂıÓ‰‡ Í ÒÎÂ‰Û˛˘ÂÏÛ ÏÛÁ˚͇θÌÓÏÛ ÔÓËÁ‚‰ÂÌ˲.
èÓËÒÍ ÌÛÊÌÓ„Ó ÏÂÒÚ‡ ‚ ÏÛÁ˚͇θÌÓÏ ÔÓËÁ‚‰ÂÌËË ËÎË ÙËθÏÂ
ÇÓ ‚ÂÏfl ‚ÓÒÔÓËÁ‚‰ÂÌËfl ̇ÊÏËÚ ÍÌÓÔÍÛ
SEARCH
(
k
ËÎË
K
)
̇ ÔÛθÚ ‰ËÒڇ̈ËÓÌÌÓ„Ó ÛÔ‡‚ÎÂÌËfl
·ÓΠ1 ÒÂÍÛ̉˚.
àÒÔÓθÁÓ‚‡ÌË ÙÛÌ͈ËÈ “èÓËÒÍ” Ë “èÓÔÛÒÍ”
èêàåÖóÄçàÖ
- ëÍÓÓÒÚ¸, ‚˚·‡Ì̇fl Ò ÔÓÏÓ˘¸˛ ˝ÚÓÈ ÙÛÌ͈ËË, ÏÓÊÂÚ ÓÚ΢‡Ú¸Òfl ÓÚ
‰ÂÈÒÚ‚ËÚÂθÌÓÈ ÒÍÓÓÒÚË ‚ÓÒÔÓËÁ‚‰ÂÌËfl.
- Ç ÂÊËÏ ÔÓËÒ͇ ÓÚÒÛÚÒÚ‚ÛÂÚ Á‚ÛÍ (ÍÓÏ ÍÓÏÔ‡ÍÚ-‰ËÒ͇).
èÓÔÛÒÍ ‰ÓÓÊÂÍ
èË ‚ocÔpoËÁ‚e‰eÌËË ÌaÊÏËÚ ÍÌÓÔÍÛ
|k
ËÎË
K|
.
-
èË ‚ÓÒÔÓËÁ‚‰ÂÌËË DVD-‰ËÒ͇, ÂÒÎË ‚˚ ̇ÊÏÂÚ ÍÌÓÔÍÛ
K|
, ÚÓ ÔÂÂȉÂÚÂ Í ÒÎÂ‰Û˛˘ÂÈ ˜‡ÒÚË
ÙËθχ. EÒÎË ‚˚ ̇ÊÏÂÚ ÍÌÓÔÍÛ
|k
, ÚÓ ÔÂÂȉÂÚÂ Í Ì‡˜‡ÎÛ ÚÂÍÛ˘ÂÈ ˜‡ÒÚË ÙËθχ. ÔË Â˘Â
Ó‰ÌÓÏ Ì‡Ê‡ÚËË ˝ÚÓÈ ÍÌÓÔÍË ‚˚ ÔÂÂȉÂÚÂ Í Ì‡˜‡ÎÛ Ô‰˚‰Û˘ÂÈ ˜‡ÒÚË.
-
èË ‚ÓÒÔÓËÁ‚‰ÂÌËË ÍÓÏÔ‡ÍÚ-‰ËÒ͇, ÂÒÎË ‚˚ ̇ÊÏÂÚ ÍÌÓÔÍÛ
K|
, ÚÓ ÔÂÂȉÂÚÂ Í ÒÎÂ‰Û˛˘ÂÈ
‰ÓÓÊÍ (Á‡ÔËÒË), ‡ ÂÒÎË ÍÌÓÔÍÛ
|k
, ÚÓ ÔÂÂȉÂÚÂ Í Ì‡˜‡ÎÛ ÚÂÍÛ˘ÂÈ ‰ÓÓÊÍË. ÔË Â˘Â Ó‰ÌÓÏ
̇ʇÚËË ˝ÚÓÈ ÍÌÓÔÍË ‚˚ ÔÂÂȉÂÚÂ Í Ì‡˜‡ÎÛ Ô‰˚‰Û˘ÂÈ ‰ÓÓÊÍË.
àÒÔÓθÁÓ‚‡ÌË ÙÛÌ͈ËË ‚˚‚Ó‰‡ ̇ ˝Í‡Ì ËÌÙÓχˆËË
Ó ‰ËÒÍÂ
BÓÒÔpÓËÁ‚‰ÂÌË ‰ËÒÍa DVD/MPEG4
1.
Bo ‚peÏfl ‚ocÔpoËÁ‚e‰eÌËfl ÌaÊÏËÚe ÍÌoÔÍy
TOOLS
Ìa ÔyθÚe Ñì.
2.
ç‡ÊÏËÚ ÍÌÓÔÍË
π
/†
‰Îfl ‚˚·Ó‡ ÌÂÓ·ıÓ‰ËÏÓ„Ó ˝ÎÂÏÂÌÚ‡.
3.
ç‡ÊÏËÚ ÍÌÓÔÍË
√
/®
c‰eÎaÈÚe ÌyÊÌ˚e ÌacÚpoÈÍË.
4.
óÚo·
˚
y·paÚ¸ ÏeÌ
˛
, cÌo‚a ÌaÊÏËÚe ÍÌoÔÍy
TOOLS
.
äêÄëçõâ
äêÄëçõâ
äêÄëçõâ
ÅÖãõâ
ÄÛ‰ËÓ͇·Âθ
äÓ‡ÍÒË‡Î¸Ì°È Í‡·Âθ
ìÒËÎËÚÂθ Dolby digital
ËÎË DTS
K‡·Âθ
Scart
ÇˉÂÓ-
͇·Âθ
äÓÏÔÓÌÂÌÚÌ˚È Í‡·Âθ
ËÎË
䇷Âθ HDMI-DVI
䇷Âθ HDMI
äêÄëçõâ
ÅÖãõâ
ÜÖãíõâ
ÜÖãíõâ
äêÄëçõâ ëàçàâ áÖãÖçõâ
äêÄëçõâ
ÅÖãõâ
äêÄëçõâ
ëàçàâ
áÖãÖçõâ
äêÄëçõâ
ÅÖãõâ
2-͇̇θÌ˚È ÒÚÂÂÓÛÒËÎËÚÂθ
ÄÛ‰ËÓ͇·Âθ
2-͇̇θÌ˚È ÒÚÂÂÓÛÒËÎËÚÂθ
ÄÛ‰ËÓ͇·Âθ
äêÄëçõâ
ÅÖãõâ
äêÄëçõâ
ÅÖãõâ
DVD
CD
2X, 4X, 8X, 16X, 32X
2X, 4X, 8X, 16X, 32X
DVD-C550
ËÎË
äÓ‡ÍÒË‡Î¸Ì°È Í‡·Âθ
ìÒËÎËÚÂθ Dolby digital
ËÎË DTS
ÄÛ‰ËÓ͇·Âθ
äêÄëçõâ
ÅÖãõâ
äêÄëçõâ
ÅÖãõâ
ÜÖãíõâ
ÜÖãíõâ
äêÄëçõâ
ëàçàâ áÖãÖçõâ
䇷Âθ HDMI
䇷Âθ HDMI-DVI
ËÎË
ÇˉÂÓ-
͇·Âθ
äÓÏÔÓÌÂÌ-
ÚÌ˚È Í‡·Âθ
2-͇̇θÌ˚È ÒÚÂÂÓÛÒËÎËÚÂθ
äêÄëçõâ
ÅÖãõâ
ÄÛ‰ËÓ͇·Âθ
äêÄëçõâ
ÅÖãõâ












