Проигрыватели Samsung DVD-C500 - инструкция пользователя по применению, эксплуатации и установке на русском языке. Мы надеемся, она поможет вам решить возникшие у вас вопросы при эксплуатации техники.
Если остались вопросы, задайте их в комментариях после инструкции.
"Загружаем инструкцию", означает, что нужно подождать пока файл загрузится и можно будет его читать онлайн. Некоторые инструкции очень большие и время их появления зависит от вашей скорости интернета.

5
A
C
D
B
A
C
D
B
E
E
C
D
B
E
DVD-C500
DVD-C550K
DVD-C550
• Samsung
HDMI
і
ы
?
ы
ық
/
ы ы
ы
і
.
, DVD
і
і
қ
,
ғ
ы
ы
ық
ы
ы
ы
.
ық
ық
ығ
өз
і
(DVD
қышы
ғы
)
ы
ыққ
өз
і
(
ғы
)
қ
ы
.
з
ы ы
,
ы
ш
ғ
ы
ы ы
і
ө
і
. DVI
х
ы
қ ы қ
,
і
ық
ығ
өз
і
,
қыш
ғ
з
ық
і
і
і
.
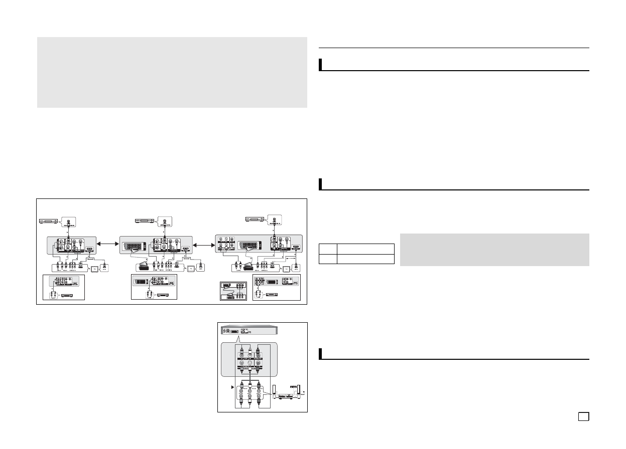
• HDCP
?
HDCP (High-bandwidth Digital Content Protection) — DVI/HDMI
ұ ы
шыққ
DVD
з ұ ы
өші
қ ғ
ы
.
(
, DVD, . . .)
ө
ші
құ ы ғы ың
(
,
, . . )
ы
ғы
ық
ы ың
қ і із і і
қ
ыз
і
.
з ұ ғ
ұқ
ыз
і
і
ы
ші
қы
құ ы ғы
ы
.
E.
і
(2
ы
ш
іш
, Dolby Digital, MPEG2
DTS
ш
іші
)
1.
і
қ
ы
,
AUDIO (
ы ы
ə
) OUT
(
шығы
)
ұ
ы
DVD
қышы ың
ы
ғы
5.1CH (Front L-R) (
ыңғы
-
ң
)
ұ ы
ың
AUDIO (
ы ы
ə
) IN
(
і і
)
ұ
ы
ғ ңыз
.
і
і
қ
ңыз
, DVD
қышы ың
ы
ғы
DIGITAL AUDIO OUT (COAXIAL)
(
ық
шығы
(
і
))
ұ ы
ш
іш ің
DIGITAL AUDIO IN (COAXIAL)
(
ық
і і
(
і
))
ұ ы
ғ ңыз
.
2.
(
)
і
қ
ы
, DVD
қышы ың
ы
ғы
VIDEO, COMPONENT
(
,
і
)
HDMI OUT
(
шығы
)
ұ
ы
ың
VIDEO
,
COMPONENT
(
,
і
)
DVI IN
(
і і
)
ұ
ы
ғ ңыз
.
3.
DVD
қышы
,
ы
ə
ш
іш і
қ ыңыз
.
4.
DVD
қышы
ы ы
і іңіз
,
ы
ы
ың
і і і
ң
ші
ш
іш і
і і
ы
ң
і
ыңыз
.
ш
іш і
ы ы
ы ың
і і і
ші
ш
іш ің
шы
ұ қ
ығы
қ
ңыз
.
F. 5.1CH
ы
ш
іш
(
DVD-C550K)
1.
5.1 CH
ы
ш
іш
і
қ
ңыз
, DVD
қышы ың
ы
ғы
5.1CH ANALOG
AUDIO OUT
(5.1
ы
ы
шығы
)
ұ
ы
5.1CH
ы
ш
іш ің
5.1CH ANALOG AUDIO IN
(5.1
ы
ы
і і
)
ұ
ы
ғ ңыз
.
2.
(
)
і
қ
ы
, DVD
қышы ың
ы
ғы
VIDEO, COMPONENT
(
,
і
)
HDMI OUT
(
шығы
)
ұ
ы
ың
VIDEO
,
COMPONENT
(
,
і
)
DVI IN
(
і і
)
ұ
ы
ғ ңыз
.
3.
DVD
қышы
,
ы
ə
ш
іш і
қ ыңыз
.
4.
DVD
қышы
ы ы
і іңіз
,
ы
ы
ың
і і і
ң
ші
ш
іш і
і і
ы
ң
і
ыңыз
.
ш
іш і
ы ы
ы ың
і і і
ші
ш
іш ің
шы
ұ қ
ығы
қ
ңыз
.
F
ЫЗЫ
5.1 ch
ы
ш
іш
ЫЗЫ
із і
і і
ы
-
ыңыз ы
қ ы
,
ың
қ шық
қ
і ің
TV/VIDEO
і
қы ы
ұ ы
і і
өзі
ыңыз
.
-
ы қы
і
ғ ғ
ңыз
,
ңіз і
қ ы
,
ы
ұ ы
і і
өзі
ыңыз
.
қыш ы
қ қ
і
і і ші
DVD
POWER
(
қ
)
і
қ ыңыз
,
ы
х
шығ ы
:
і і
ң ғыңыз
,
π
/†
і
ыңыз
,
і
ENTER
(
із
)
і
ыңыз
. (
ұ
қыш ы
ғ ш
қ қ
ғ
ы
.)
қы
ғ
і
ы
,
құ ы ғы ы
қ ы
ө і
өз
і
і
.
ық
ғыңыз
і і
ң ғ ыңызғ
өз
ізіңіз
.
əзі
і і
ң
ғ
і
,
ы
ы
ғ
құ ы ғы ың
ыңғы
і
і
■
/
®
||
і
қы ы
құ ы ғы
5
өз
ы
.
і
қ
і
і
қ
ы
ы
SELECT MENU LANGUAGE
(
əзі
і і
ң
)
з і
қ
шығ ы
.
зі
ы
і
ы
із
ə
і
ң
ғ
ө із
ы
ғ
ы
.
ің
ы
і
зі
қ шық
қ
і
1
SEARCH
(
із
) (
k
K)
і
ыңыз
.
І
ə
і
ы
-
ы
ө
і
ы
ық
із і
қыш
ы
ығы
өз ш
ы
і
.
-
Із
і
ш
ы ы
і
і
(CD-
қ
).
і
і
зі
SKIP
(
ө із
) (
|k
K|
)
і
ыңыз
.
- DVD
і і
қ
, SKIP (
ө із
) (
K|
)
і
ңыз
,
і
ғ
ы ы
ы
.
SKIP (
ө із
) (
|k
)
і
ңыз
,
ың
ы
ы ы
ы
.
ғы
і
ы
,
ыңғы
ың
ы
ы ы
ы
.
- D
і і
əзі
өші і
қ
, SKIP (
ө із
) (
K|
)
і
ңыз
,
і
ы ы
ы
.
SKIP (
ө із
) (
|k
)
і
ңыз
,
ің
ы
ы ы
ы
.
ғы
і
ы
,
ө
ің
ы
ы ы
ы
.
ы
DVD/MPEG4
і і
і
1.
зі
қ шық
қ
і
і
TOOLS
(
құ
)
і
ыңыз
.
2.
і
і
ң
ші
π
/†
і
ыңыз
.
3.
і
і
ң
ші
√
/®
і
ыңыз
.
4.
Э
ың
ғ
ы
ші
TOOLS
(
құ
)
і
қ
ыңыз
.
ЫЗЫ
ь
і
ь
Dolby Digital
DTS
ш
іші
Scart
і
Б
ь
і
ь
Н
HDMI-DVI
і
HDMI
і
ЫЗЫ
Ы
Ы
ЫЗЫ
Ы
ЫЗЫ
Ы
Н
Scart
і
ь
ЫЗЫ
ЫЗЫ
Ы
Ы
і
ь
Dolby Digital
DTS
ш
іші
і
ь
Б
ь
HDMI-DVI
і
HDMI
і
Н
ЫЗЫ
Ы
ЫЗЫ
Ы
Scart
ə
Component Video
(Y, Pb, Pr)
ы ы
і
қы
ңыз
.
(
DVD-C550/DVD-C550K)
ь
ЫЗЫ
ЫЗЫ
ь
ЫЗЫ
ЫЗЫ
2
ы
ш
іш
2
ы
ш
іш
DVD
CD
2X, 4X, 8X, 16X, 32X
2X, 4X, 8X, 16X, 32X
2
ы
ш
іш
ЫЗЫ
ь
ЫЗЫ
ь
HDMI-DVI
і
HDMI
і
Н
Н
і
ь
Б
ь
ЫЗЫ
Ы
ЫЗЫ
Ы
і
ь
ЫЗЫ
Ы
ЫЗЫ
Ы
Dolby Digital
DTS
ш
іші












