Проигрыватели Samsung DVD-C500 - инструкция пользователя по применению, эксплуатации и установке на русском языке. Мы надеемся, она поможет вам решить возникшие у вас вопросы при эксплуатации техники.
Если остались вопросы, задайте их в комментариях после инструкции.
"Загружаем инструкцию", означает, что нужно подождать пока файл загрузится и можно будет его читать онлайн. Некоторые инструкции очень большие и время их появления зависит от вашей скорости интернета.

5
A
C
D
B
A
C
D
B
E
E
C
D
B
E
DVD-C500
DVD-C550K
DVD-C550
E.
襉’π‰Ì‡ÌÌfl ‰Ó Á‚ÛÍÓ‚Óª ÒËÒÚÂÏË (2-͇̇θÌËÈ Ô¥‰ÒË₇˜,
Ô¥‰ÒË₇˜ Á ‰ÂÍÓ‰ÂÓÏ Dolby Digital, MPEG2 ‡·Ó DTS)
F. 襉’π‰Ì‡ÌÌfl ‰Ó ‡Ì‡ÎÓ„Ó‚Ó„Ó Ô¥‰ÒË₇˜‡ 5.1CH (í¥Î¸ÍË DVD-C550K)
1.
ᇠ‚ËÍÓpËÒÚ‡ÌÌfl ‡Û‰¥Ó͇·ÂÎ¥‚ ‰Îfl ‡Ì‡ÎÓ„Ó‚Ó„Ó
Ô¥‰ÒË₇˜‡ 5.1 CH Ô¥‰Íβ˜¥Ú¸ ÚÂpϥ̇ÎË
ÄçÄãéÉéÇàâ
ÄìÑßéÇàïßÑ 5.1CH
̇ Á‡‰Ì¥È ˜‡ÒÚËÌ¥ DVD-ÔpÓ„p‡‚‡˜‡ ‰Ó
ÚÂpϥ̇Υ‚
ÄçÄãéÉéÇàâ ÄìÑßéÇïßÑ 5.1C
H ‡Ì‡ÎÓ„Ó‚Ó„Ó
Ô¥‰ÒË₇˜‡ 5.1CH.
2.
ᇠ‰ÓÔÓÏÓ„Ó˛ ‚¥‰ÂÓ͇·Âβ(-¥‚) Á’π‰Ì‡ÈÚ ÓÁ’πÏË
VIDEO
˜Ë
COMPONENT
OUT
̇ Á‡‰Ì¥È Ô‡ÌÂÎ¥ ÔÓ„‡‚‡˜‡ Á ÓÁ’πχÏË
VIDEO
˜Ë
COMPONENT
IN
ÚÂ΂¥ÁÓ‡
3.
ì‚¥ÏÍÌ¥Ú¸ DVD-ÔÓ„‡‚‡˜, ÚÂ΂¥ÁÓ Ú‡ Ô¥‰ÒË₇˜.
4.
ç‡ÚËÒÌ¥Ú¸ ‚¥‰ÔÓ‚¥‰ÌÛ ÍÌÓÔÍÛ ‚Ë·ÓÛ ‰Ê· ‚ı¥‰ÌÓ„Ó Ò˄̇ÎÛ
Ô¥‰ÒË₇˜‡ ¥ ‚Ë·Â¥Ú¸ ÁÓ‚Ì¥¯Ì¥È ‚ı¥‰ÌËÈ Ò˄̇Î, ˘Ó· ÔÓ˜ÛÚË Á‚ÛÍ Á DVD-
ÔÓ„‡‚‡˜‡. ÑÎfl ‚ÒÚ‡ÌÓ‚ÎÂÌÌfl ‰Ê· ‚ı¥‰ÌÓ„Ó Ò˄̇ÎÛ Ì‡ Ô¥‰ÒË₇˜¥
‰Ë‚¥Ú¸Òfl ‚͇Á¥‚ÍË Û ÔÓÒ¥·ÌËÍÛ ÍÓËÒÚÛ‚‡˜‡, ˘Ó ‰Ó‰‡πÚ¸Òfl ‰Ó ̸ӄÓ.
F
•
óÓÏÛ ÍÓÏԇ̥fl Samsung ‚ËÍÓËÒÚÓ‚Ûπ HDMI?
ÑÎfl ‡Ì‡ÎÓ„Ó‚Ëı ÚÂ΂¥ÁÓ¥‚ ÔÓÚ¥·ÂÌ ‡Ì‡ÎÓ„Ó‚ËÈ ‚¥‰ÂÓ/‡Û‰¥ÓÒ˄̇Î. èÓÚ Á‡ ‚¥‰Ú‚ÓÂÌÌfl DVD ̇
ÚÂ΂¥ÁÓ ÔÓ‰‡˛Ú¸Òfl ˆËÙÓ‚¥ ‰‡Ì¥. íÓÏÛ Á’fl‚ÎflπÚ¸Òfl ÌÂÓ·ı¥‰Ì¥ÒÚ¸ Û ÍÓÌ‚ÂÚÂ¥ ˆËÙÓ‚Ó„Ó ˆË„̇ÎÛ
‚ ‡Ì‡ÎÓ„Ó‚ËÈ (Û DVD-ÔÓ„‡‚‡˜¥) ‡·Ó, ̇‚Ô‡ÍË, ‡Ì‡ÎÓ„Ó‚Ó„Ó Ò˄̇ÎÛ ‚ ˆËÙÓ‚ËÈ (Û ÚÂ΂¥ÁÓ¥).
襉 ˜‡Ò ÔÂÂÚ‚ÓÂÌÌfl flÍ¥ÒÚ¸ ÁÓ·‡ÊÂÌÌfl ÔÓ„¥¯ÛπÚ¸Òfl ˜ÂÂÁ Ô¯ÍÓ‰Ë Ú‡ ‚Ú‡ÚÛ Ò˄̇ÎÛ.
íÂıÌÓÎÓ„¥fl HDMI Á‡·ÂÁÔ˜Ûπ ‚Ë˘Û flÍ¥ÒÚ¸ ÚÓÏÛ, ˘Ó ‚Ó̇ Ì ÔÓÚ·Ûπ ÔÂÂÚ‚ÓÂÌÌfl Ï¥Ê ˆËÙÓ‚ËÏ
Ú‡ ‡Ì‡ÎÓ„Ó‚ËÏ Ò˄̇·ÏË Ú‡ fl‚Îflπ ÒÓ·Ó˛ ˜ËÒÚËÈ ˆËÙÓ‚ËÈ Ò˄̇Π‚¥‰ ÔÓ„‡‚‡˜‡ ‰Ó ÚÂ΂¥ÁÓ‡.
•
ôÓ Ú‡Í HDCP?
HDCP (¯ËÓÍÓÔÓÎÓÒÌËÈ ˆËÙÓ‚ËÈ Á‡ıËÒÚ ÍÓÌÚÂÌÚÛ) - ˆÂ ÒËÒÚÂχ Á‡ıËÒÚÛ ‚¥‰ ÍÓÔ¥˛‚‡ÌÌfl ÍÓÌÚÂÌÚÛ,
˘Ó ‚¥‰Ó·‡ÊÛπÚ¸Òfl ˜ÂÂÁ HDMI. ëËÒÚÂχ Á‡·ÂÁÔ˜Ûπ ·ÂÁÔ˜ÌËÈ ˆËÙÓ‚ËÈ Á‚’flÁÓÍ Ï¥Ê ‰ÊÂÂÎÓÏ
‚¥‰ÂÓÒ˄̇ÎÛ (ÍÓÏÔ’˛ÚÂÓÏ, DVD ÚÓ˘Ó) Ú‡ ÔËÒÚÓπÏ ‚¥‰Ó·‡ÊÂÌÌfl (ÚÂ΂¥ÁÓÓÏ, ÔÓÂÍÚÓÓÏ
ÚÓ˘Ó). äÓÌÚÂÌÚ ¯ËÙÛπÚ¸Òfl ̇ ÔËÒÚÓª-‰ÊÂÂÎ¥, ˘Ó· Á‡ÔÓ·¥„ÚË ÌÂÒ‡Ì͈¥ÓÌÓ‚‡ÌÓÏÛ ÍÓÔ¥˛‚‡ÌÌ˛.
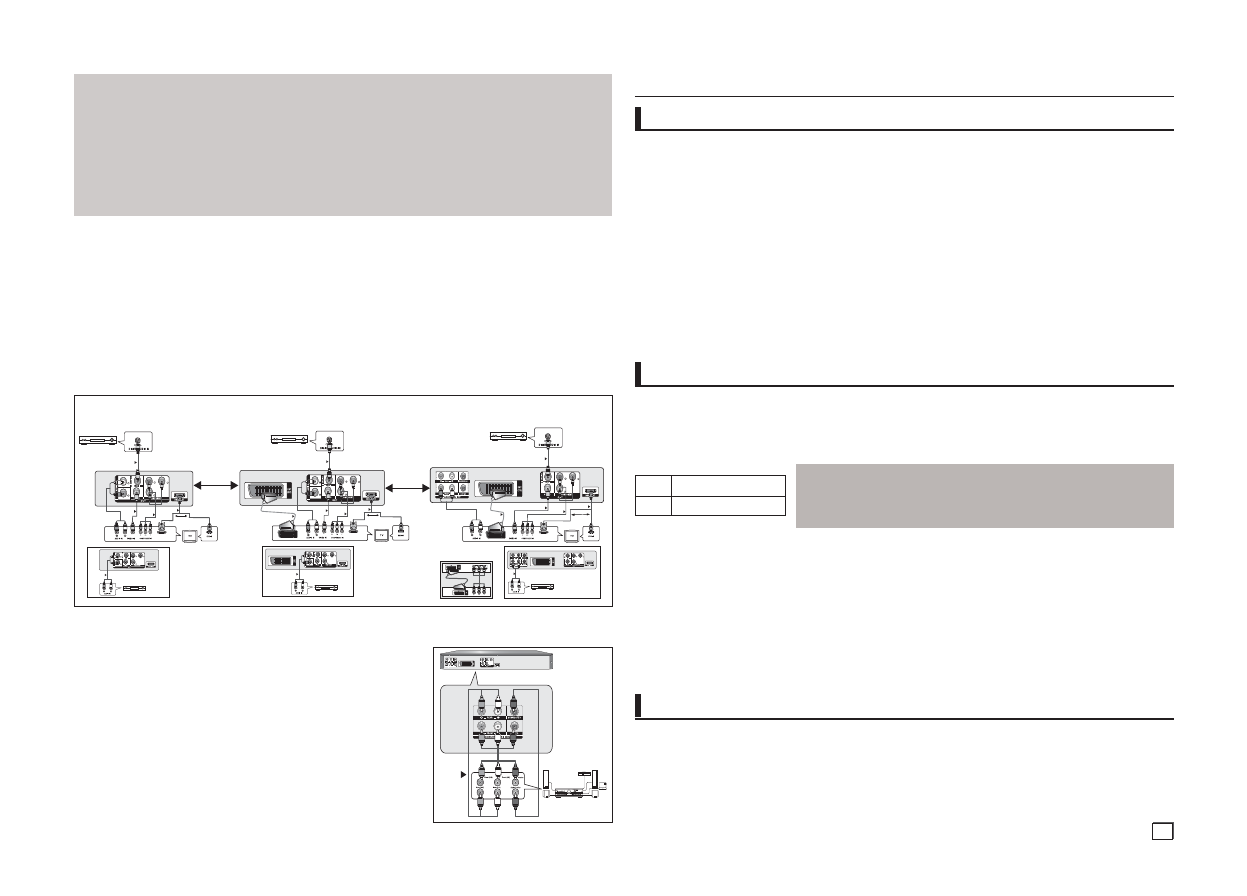
1.
ᇠ‰ÓÔÓÏÓ„Ó˛ ‚¥‰ÂÓ Ú‡ ‡Û‰¥Ó ͇·ÂÎ¥‚ Á’π‰Ì‡ÈÚ ÓÁ’πÏË
ÄìÑßéÇàïßÑ (˜Â‚ÓÌËÈ Ú‡ ·¥ÎËÈ)
‡·Ó
襉 π‰Ì‡ÈÚ 5.1-͇̇θÌËÈ ‚Ëı¥‰ ÔÂÂ‰Ì¥È L-R)
̇ Á‡‰Ì¥È Ô‡ÌÂÎ¥ ÔÓ„‡‚‡˜‡ DVD Á ÓÁ’πχÏË
ÄìÑßéÇïßÑ (˜Â‚ÓÌËÈ Ú‡ ·¥ÎËÈ)
Ô¥‰ÒË₇˜‡. üÍ˘Ó ‚ËÍÓËÒÚÓ‚ÛπÚ¸Òfl ÍÓ‡ÍÒ¥‡Î¸ÌËÈ Í‡·Âθ,
Á’π‰Ì‡ÈÚ ÓÁ’πÏ
DIGITAL AUDIO (COAXIAL)
̇ Á‡‰Ì¥È Ô‡ÌÂÎ¥ ÔÓ„‡‚‡˜‡ Á ÓÁ’πÏÓÏ
DIGITAL
AUDIO IN (COAXIAL)
Ô¥‰ÒË₇˜‡.
2.
ᇠ‰ÓÔÓÏÓ„Ó˛ ‚¥‰ÂÓ͇·Âβ(-¥‚) Á’π‰Ì‡ÈÚ ÓÁ’πÏË
VIDEO
˜Ë
COMPONENT
OUT
̇ Á‡‰Ì¥È Ô‡ÌÂÎ¥
ÔÓ„‡‚‡˜‡ Á ÓÁ’πχÏË
VIDEO
˜Ë
COMPONENT
IN
ÚÂ΂¥ÁÓ‡
3.
ì‚¥ÏÍÌ¥Ú¸ DVD-ÔÓ„‡‚‡˜, ÚÂ΂¥ÁÓ Ú‡ Ô¥‰ÒË₇˜.
4.
ç‡ÚËÒÌ¥Ú¸ ‚¥‰ÔÓ‚¥‰ÌÛ ÍÌÓÔÍÛ ‚Ë·ÓÛ ‰Ê· ‚ı¥‰ÌÓ„Ó Ò˄̇ÎÛ Ô¥‰ÒË₇˜‡ ¥ ‚Ë·Â¥Ú¸ ÁÓ‚Ì¥¯Ì¥È
‚ı¥‰ÌËÈ Ò˄̇Î, ˘Ó· ÔÓ˜ÛÚË Á‚ÛÍ Á DVD-ÔÓ„‡‚‡˜‡. ÑÎfl ‚ÒÚ‡ÌÓ‚ÎÂÌÌfl ‰Ê· ‚ı¥‰ÌÓ„Ó Ò˄̇ÎÛ Ì‡
Ô¥‰ÒË₇˜¥ ‰Ë‚¥Ú¸Òfl ‚͇Á¥‚ÍË Û ÔÓÒ¥·ÌËÍÛ ÍÓËÒÚÛ‚‡˜‡, ˘Ó ‰Ó‰‡πÚ¸Òfl ‰Ó ̸ӄÓ.
ÄÛ‰¥Ó͇·Âθ
äÓ‡ÍÒ¥‡Î¸ÌËÈ Í‡·Âθ
襉ÒË₇˜ Á ‰ÂÍÓ‰ÂÓÏ Dolby
Digital ‡·Ó DTS
K‡·Âθ Scart
äÓÏÔÓÌÂÌ-
ÚÌËÈ Í‡·Âθ
ÄÅé
䇷Âθ HDMI-DVI
䇷Âθ HDMI
ÜéÇíàâ
óÖêÇéçàâÅãÄäàíçàâ áÖãÖçàâ
óÖêÇéçàâ
Åßãàâ
óÖêÇéçàâ
ÅãÄäàíçàâ áÖãÖçàâ
Ç¥‰ÂÓ-
͇·Âθ
ÄÅé
ç ԥ‰Íβ˜‡ÈÚ Scart ¥
ÍÓÏÔÓÌÂÌÚÌ ‚¥‰ÂÓ (Y, Pb, Pr)
Ó‰ÌÓ˜‡ÒÌÓ.
(í¥Î¸ÍË DVD-C550/DVD-C550K)
ȦÎÓ„Ó‚Ó„Ó
Ô¥‰ÒË₇˜‡ 5.1CH
ÅÖãõâ
óéêçàâ
ÅÖãõâ óéêçàâ
ŇÁÓ‚¥ ÙÛÌ͈¥ª
èÓ„‡‚‡ÌÌfl ‰ËÒÍÛ
è‰ ÔÓ„‡‚‡ÌÌflÏ
-
ì‚¥ÏÍÌ¥Ú¸ ÚÂ΂¥ÁÓ ¥ Á‡ ‰ÓÔÓÏÓ„Ó˛ ÔÛθÚÛ ‰ËÒڇ̈¥ÈÌÓ„Ó  ÍÂÛ‚‡ÌÌfl ‚Ë·Â¥Ú¸ ‚¥‰ÔÓ‚¥‰Ì 
‰ÊÂÂÎÓ ‚ı¥‰ÌÓ„Ó ‚¥‰ÂÓÒ˄̇ÎÛ.
-
üÍ˘Ó Ô¥‰’π‰Ì‡Ì‡ ÁÓ‚Ì¥¯Ìfl Á‚ÛÍÓ‚‡ ÒËÒÚÂχ, Û‚¥ÏÍÌ¥Ú¸ ªª ¥ ‚Ë·Â¥Ú¸ ‚¥‰ÔÓ‚¥‰Ì ‰ÊÂÂÎÓ ‚ı¥‰ÌÓ„Ó 
‡Û‰¥ÓÒ˄̇ÎÛ.
äÓÎË ÔÓ„‡‚‡˜ Û‚¥ÏÍÌÂÌÓ ‚ ÏÂÂÊÛ ÊË‚ÎÂÌÌfl, ÔË Ô¯ÓÏÛ Ì‡ÚËÒÌÂÌÌ¥ ÍÌÓÔÍË DVD
POWER
Á’fl‚ÎflπÚ¸Òfl ˆÂÈ Â͇Ì. ôÓ· ‚Ë·‡ÚË ÏÓ‚Û, ̇ÚËÒÌ¥Ú¸ ÍÌÓÔÍÛ Á ‚¥‰ÔÓ‚¥‰ÌÓ˛
π
/†
,
ÔÓÚ¥Ï Ì‡ÚËÒÌ¥Ú¸ ÍÌÓÔÍÛ
ENTER.
(ñÂÈ ÂÍ‡Ì Á’fl‚ÎflπÚ¸Òfl Î˯ ԥÒÎfl ÔÂ¯Ó„Ó Û‚¥ÏÍÌÂÌÌfl ÔÓ„‡‚‡˜‡ ‚ ÏÂÂÊÛ ÊË‚ÎÂÌÌfl.)
üÍ˘Ó ÏÓ‚‡ ‚ Â͇̥ Á‡ÔÛÒÍÛ Ì ‚ÒÚ‡ÌÓ‚ÎÂ̇, Ô‡‡ÏÂÚË ÏÓÊÛÚ¸ ÁÏ¥Ì˛‚‡ÚËÒfl ÍÓÊÌÓ„Ó ‡ÁÛ, ÍÓÎË ÇË 
‚ÏË͇ÚËÏÂÚ ˜Ë ‚ËÏË͇ÚËÏÂÚ ÊË‚ÎÂÌÌfl. íÓÏÛ Ô‚¥ÚÂ, ˜Ë ‚Ë·‡ÌÓ ÔÓÚ¥·ÌÛ ÏÓ‚Û. ôÓ· ÁÏ¥ÌËÚË 
‚Ë·‡ÌÛ ÏÓ‚Û ÏÂÌ˛, ̇ÚËÒÌ¥Ú¸ ÍÌÓÔÍÛ 
■
/
®
||
̇ ÔÂÂ‰Ì¥È Ô‡ÌÂÎ¥ ÔËÒÚÓ˛ ¥ ÛÚËÏÛÈÚ ªª ÔÓ̇‰ 5 ÒÂÍÛ̉,
ÍÓÎË ‚ ÔËÒÚÓª ÌÂχπ ‰ËÒÍÛ. íÓ‰¥ ÁÌÓ‚Û Á’fl‚ËÚ¸Òfl ‚¥ÍÌÓ
SELECT MENU LANGUAGE
, ‚ flÍÓÏÛ ÏÓÊ̇
ÁÏ¥ÌËÚË Ó·‡ÌÛ ÏÓ‚Û.
ÇËÍÓËÒÚ‡ÌÌfl ÙÛÌ͈¥È ÔÓ¯ÛÍÛ Ú‡ ÔÓÔÛÒ͇ÌÌfl
襉 ˜‡Ò ‚¥‰Ú‚ÓÂÌÌfl ÏÓÊ̇ Á‰¥ÈÒÌ˛‚‡ÚË ¯‚ˉÍËÈ ÔÓ¯ÛÍ Û ÓÁ‰¥Î¥ ˜Ë ‰Ó¥Êˆ¥ ¥ Á‡ ‰ÓÔÓÏÓ„Ó˛ 
ÙÛÌ͈¥ª 
èêéèìëäÄççü
¯‚ˉÍÓ ÔÂÂÈÚË ‰Ó ̇ÒÚÛÔÌÓ„Ó ‚Ë·‡ÌÓ„Ó ÂÎÂÏÂÌÚÛ.
èÓ¯ÛÍ Û ÓÁ‰¥Î¥ ‡·Ó ‰Ó¥Êˆ¥
襉 ˜‡Ò ‚¥‰Ú‚ÓÂÌÌfl ̇ÚËÒÌ¥Ú¸ ¥ ÛÚËÏÛÈÚ ÍÌÓÔÍÛ
SEARCH
(
k
‡·Ó
K
) ̇ ÔÛθڥ Ñä ‰Ó‚¯Â 1 ÒÂÍ.
èËÏ¥Ú͇
- ò‚ˉͥÒÚ¸, ‚Ë·‡Ì‡ ˆ¥π˛ ÙÛÌ͈¥π˛, ÏÓÊ ‚¥‰¥ÁÌflÚËÒfl ‚¥‰
‡θÌÓª ¯‚ˉÍÓÒÚ¥ ‚¥‰Ú‚ÓÂÌÌfl.
- á‚ÛÍ ‚ ÂÊËÏ¥ ÔÓ¯ÛÍÛ Ì ‚¥‰Ú‚Ó˛πÚ¸Òfl (Í¥Ï CD).
èÓÔÛÒ͇ÌÌfl ‰Ó¥ÊÓÍ
襉 ˜‡Ò ‚¥‰Ú‚ÓÂÌÌfl ̇ÚËÒÌ¥Ú¸ ÍÌÓÔÍÛ
SKIP
(
|k
‡·Ó
K|
).
- è߉ ˜‡Ò ÔÓ„‡‚‡ÌÌfl DVD-‰ËÒÍÛ ÍÌÓÔ͇ SKIP (
K|
) ‚ËÍÓËÒÚÓ‚ÛπÚ¸Òfl ‰Îfl ÔÂÂıÓ‰Û ‰Ó
̇ÒÚÛÔÌÓ„Ó ÓÁ‰¥ÎÛ. Ç̇ÒÎ¥‰ÓÍ Ì‡ÚËÒÌÂÌÌfl ÍÌÓÔÍË SKIP (
|k
) ‚¥‰·Û‚‡πÚ¸Òfl ÔÂÂı¥‰ ̇ ÔÓ˜‡ÚÓÍ
ÓÁ‰¥ÎÛ. Ç̇ÒÎ¥‰ÓÍ ÔÓ‚ÚÓÌÓ„Ó Ì‡ÚËÒÌÂÌÌfl ˆ¥πª ÍÌÓÔÍË ‚¥‰·Û‚‡πÚ¸Òfl ÔÂÂı¥‰ ̇ ÔÓ˜‡ÚÓÍ 
ÔÓÔÂÂ‰Ì¸Ó„Ó ÓÁ‰¥ÎÛ.
- 襉 ˜‡Ò ÔÓ„‡‚‡ÌÌfl ÍÓÏÔ‡ÍÚ-‰ËÒÍÛ, ÍÌÓÔÍË SKIP (
K|
) ‚ËÍÓÌÛπ ÔÂÂı¥‰ ‰Ó ̇ÒÚÛÔÌÓª ‰Ó¥ÊÍË.
Ç̇ÒÎ¥‰ÓÍ Ì‡ÚËÒÌÂÌÌfl ÍÌÓÔÍË SKIP (
|k
) ‚¥‰·Û‚‡πÚ¸Òfl ÔÂÂı¥‰ ̇ ÔÓ˜‡ÚÓÍ ‰Ó¥ÊÍË. Ç̇ÒÎ¥‰ÓÍ
ÔÓ‚ÚÓÌÓ„Ó Ì‡ÚËÒÌÂÌÌfl ˆ¥πª ÍÌÓÔÍË ‚¥‰·Û‚‡πÚ¸Òfl ÔÂÂı¥‰ ̇ ÔÓ˜‡ÚÓÍ ÔÓÔ‰̸Ӫ ‰Ó¥ÊÍË.
ÇËÍÓËÒÚ‡ÌÌfl ÙÛÌ͈¥È ‰ËÒÔβ
Ç¥‰Ú‚ÓÂÌÌfl DVD/MPEG4
1.
襉 ˜‡Ò ‚¥‰Ú‚ÓÂÌÌfl ̇ÚËÒÌ¥Ú¸ ÍÌÓÔÍÛ
TOOLS
̇ ÔÛθڥ Ñä.
2.
ÇË·Â¥Ú¸ ÔÓÚ¥·ÌËÈ ÂÎÂÏÂÌÚ Á‡ ‰ÓÔÓÏÓ„Ó˛ ÍÌÓÔÓÍ
π
/†
.
3.
ÑÎfl ‚Ë·ÓÛ ÔÓÚ¥·ÌÓ„Ó Ì‡Î‡¯ÚÛ‚‡ÌÌfl ̇ÚËÒ͇ÈÚ ÍÌÓÔÍË
√
/®
.
4.
ôÓ· Ô
Ë
ı
Ó‚‡ÚË ‚¥ÍÌÓ, ÁÌÓ‚Û Ì‡ÚËÒÌ¥Ú¸ ÍÌÓÔÍÛ
TOOLS
.
óÖêÇéçàâ
óÖêÇéçàâ
ÜéÇíàâ
óÖêÇéçàâ
Åßãàâ
ÄÛ‰¥Ó͇·Âθ
äÓ‡ÍÒ¥‡Î¸ÌËÈ Í‡·Âθ
襉ÒË₇˜ Á
‰ÂÍÓ‰ÂÓÏ Dolby
Digital ‡·Ó DTS
K‡·Âθ
Scart
äÓÏÔÓÌÂÌÚÌËÈ Í‡·Âθ
ÄÅé
䇷Âθ HDMI-DVI
䇷Âθ 
HDMI
ÜéÇíàâ
óÖêÇéçàâ ÅãÄäàíçàâ áÖãÖçàâ
óÖêÇéçàâ
Åßãàâ
óÖêÇéçàâ
ÅãÄäàíçàâ áÖãÖçàâ
Ç¥‰ÂÓ-
͇·Âθ
ÜéÇíàâ
óÖêÇéçàâ
Åßãàâ
óÖêÇéçàâ
Åßãàâ
óÖêÇéçàâ
Åßãàâ
ÄÛ‰¥Ó͇·Âθ
óÖêÇéçàâ
Åßãàâ
2-͇̇θÌËÈ ÒÚÂÂÓ Ô¥‰ÒË₇˜
óÖêÇéçàâ
Åßãàâ
2-͇̇θÌËÈ ÒÚÂÂÓ Ô¥‰ÒË₇˜
ÄÛ‰¥Ó͇·Âθ
DVD
CD
2X, 4X, 8X, 16X, 32X
2X, 4X, 8X, 16X, 32X
襉ÒË₇˜ Á
‰ÂÍÓ‰ÂÓÏ Dolby
Digital ‡·Ó DTS
äÓ‡ÍÒ¥‡Î¸ÌËÈ Í‡·Âθ
ÄÛ‰¥Ó͇·Âθ
äÓÏÔÓÌÂÌ-
ÚÌËÈ Í‡·Âθ
Ç¥‰ÂÓ-
͇·Âθ
ÄÅé
ÄÅé
䇷Âθ HDMI-DVI
䇷Âθ HDMI
óÖêÇéçàâ
ÅãÄäàíçàâ áÖãÖçàâ
ÜéÇíàâ
ÜéÇíàâ
óÖêÇéçàâÅãÄäàíçàâ áÖãÖçàâ
Åßãàâ
óÖêÇéçàâ
óÖêÇéçàâ
Åßãàâ
2-͇̇θÌËÈ ÒÚÂÂÓ Ô¥‰ÒË₇˜
óÖêÇéçàâ
Åßãàâ
ÄÛ‰¥Ó͇·Âθ
óÖêÇéçàâ
Åßãàâ
 
 
 
 
 
 
 
 
 
 
 
 
 
 
 
 
 
 
 
 
 
 
 
 
 
 
 
 
 
 
 
 
 
 
 
 
 
 
 
 
 
 
 
 
 
 
 
 











