Кондиционеры Daikin EGSQH-A9W - инструкция пользователя по применению, эксплуатации и установке на русском языке. Мы надеемся, она поможет вам решить возникшие у вас вопросы при эксплуатации техники.
Если остались вопросы, задайте их в комментариях после инструкции.
"Загружаем инструкцию", означает, что нужно подождать пока файл загрузится и можно будет его читать онлайн. Некоторые инструкции очень большие и время их появления зависит от вашей скорости интернета.

8 Технические данные
Руководство по монтажу
27
EGSQH10S18AA9W
Тепловой насос Daikin Altherma, использующий теплоту грунта
4P351747-1E – 2016.02
HAP
Z1F
Z2F
Z2C
N=2
Z4F
Z1C
N=1
Z5C
N=3
Z3F
V2R
V1R
Z3C
N=6
PS
ON
OFF
DS1
1 2 3
DS1
1 2
ON
OFF
HAP
H1P
H2P
H3P
H4P
H5P
H6P
H7P
BS1
BS2
BS3
BS4
N
L1
3N~, 50 Hz
400 V AC
L1
L2 L3
L2 L3 N
X1M
A9P
GRN/YEL
RED
WHT
BLK
BLU
B1PH
WHT
BLK RED
A10P
11 12
X5M
1
2
Z4C
N=2
Z6C
N=1
1
3
4
WHT
RED
BLK
RED
WHT
BLK
2 3
3
2
1
8
7
5
9
4
6
4 5 6
7
7
1
2
X7M
2
1
3 4
L1A
L2A
L3A
NA
F1U
F2U
L11A
L21A
L31A
L11B
L21B
L31B
L1R
L2R
L3R
X8A:1
7
5
3
F3U
F6U
X803A:1 3 5
E1 E
X4A:1 2 3 4 5
L12A
L22A
L32A
C2
C1
M1C MS
3~
V
U
W
R1
X103A:1 3
7
K84R
X104A:1 2 3
5
X11A:1 3
X12A:1 2 3
5 6
4
7 8
X13A:1 2
Q1DI
R2T
-t°
R3T
-t°
R4T
-t°
R5T
-t°
R6T
-t°
K1E
M
X21A:1 2 3 4 5 6
F4U
X32A:1
2
S1PH
P>
X111A:1
2
R10T
-t°
F5U
X28A:1
3
K4R
X18A:1 2 3 4
X17A:1 2 3 4
S1L
R1T
-t°
1
2
K5M
3
4
5
6
1
2
K2M
3
4
5
6
3
4
5
6
1
2
3
4
5
6
F1B
I
I
I
E2H E2H E2H
E1H E1H E1H
X7Y
L5R
1
5
K6M
X77A:1
3
1
2
K1M
Z5F
C3 C4
M3P
M
1~
4
5
X2H
X1H
X2H
S1L
X1Y
S1P P<
A1P.X19A.1 A1P.X19A.3 A1P.X19A.5
/
F1B.2
/
F1B.4
/
F1B.6
X1M.L1
X1M.L2
X1M.L3
Только для комплекта для подключения
реле давления солевого раствора
обнаружение
5 В= / 0,05 мА
(напряжение
с печатной платы)
Распределительная коробка
Распре-
дели-
тельная
коробка
датчик температуры
наружного воздуха
Резервный нагреватель 3 кВт / 9 кВт
Распределительная
коробка
Распределительная коробка
Распределительная коробка
4D081377-1A_стр. 6
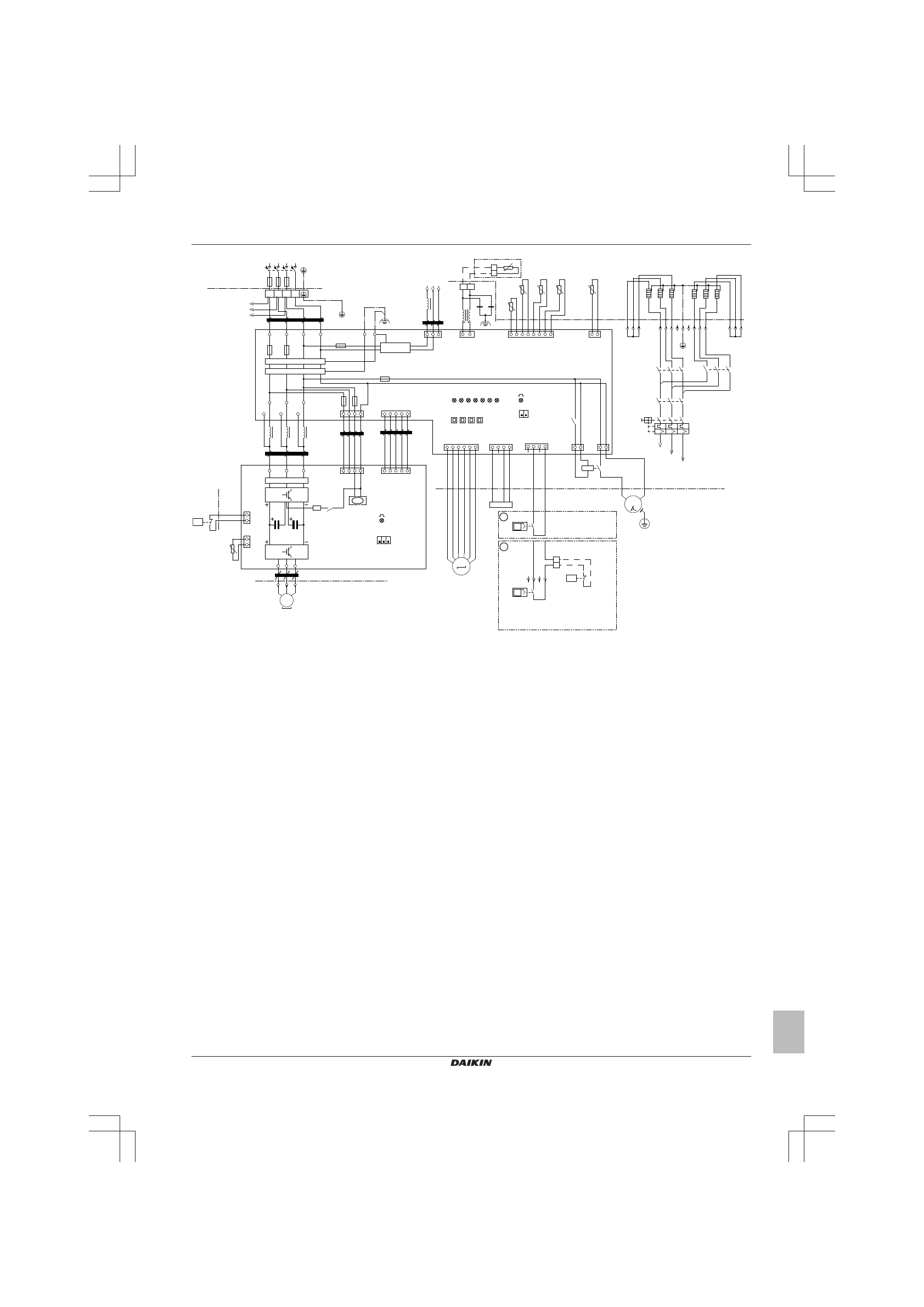
A1P
Основная печатная плата
(гидравлическая коробка)
A2P
Плата интерфейса пользователя
A3P
*
термостата Включения/ВЫКЛЮЧЕНИЯ
A3P
*
Конвектор теплового насоса
A4P
*
Плата цифровых входов/выходов
A4P
*
Печатная плата приемника
(беспроводное ВКЛ/ВЫКЛ по термостату,
РС=контур электропитания)
A8P
*
Печатная плата по заказу
A9P
Основная печатная плата (хладагент,
солевой раствор)
A10P
Основная печатная плата (инвертер)
B1L
Датчик расхода
B1PH
Датчик высокого давления
BS1~BS4
Нажимная кнопка
C1~C4
Конденсатор
CN* (A4P)
*
Разъем
DS1 (A8P)
*
DIP-переключатель
DS1 (A9P)
DIP-переключатель
DS1 (A10P)
DIP-переключатель
E1H
Резервный нагревательный элемент
(1 кВт)
E2H
Резервный нагревательный элемент
(2 кВт)
F1B
Предохранитель от перегрузки
резервного нагревателя
F1U, F2U (A4P)
*
Предохранитель 5 A 250 В
F1U, F2U (A9P)
Предохранитель 35,5 A 500 В
F3U~F6U (A9P)
Предохранитель T, 6,3 A, 250 В
FU1 (A1P)
Предохранитель T, 6,3 A, 250 В
H1P~H7P
Светодиод
HAP
Светодиод
K1E
Электронный терморегулирующий
вентиль
K1M, K2M
Контактор резервного нагревателя
K5M
Предохранительный контактор
резервного нагревателя
K6M
Реле
K*R
Реле на печатной плате
L1R~L3R
Реактор
L5R
Провод управления реактора
M1C
Двигатель (компрессор)
M1P
Главный насос подачи воды
M2P
#
Насос горячей воды бытового
потребления
M3P
Насос подачи солевого раствора
M2S
#
Запорный клапан
M3S
3-ходовой клапан для обогрева полов/
горячей воды бытового потребления
PS
Импульсный источник питания
Q*DI
#
Автоматический выключатель защиты от
замыкания на землю
Q1L
Плавкий предохранитель резервного
нагревателя
R1
Резистор












