Принтер HP PageWide 352dw - инструкция пользователя по применению, эксплуатации и установке на русском языке. Мы надеемся, она поможет вам решить возникшие у вас вопросы при эксплуатации техники.
Если остались вопросы, задайте их в комментариях после инструкции.
"Загружаем инструкцию", означает, что нужно подождать пока файл загрузится и можно будет его читать онлайн. Некоторые инструкции очень большие и время их появления зависит от вашей скорости интернета.
Загружаем инструкцию

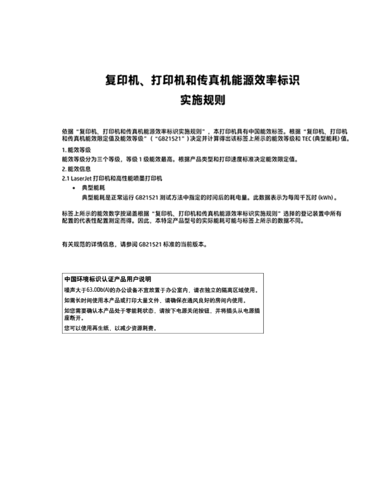
Маркировка энергоэффективности принтера, факса и копировального
устройства для Китая
Информация для пользователей SEPA Eco Label в Китае
RUWW
Программа контроля за воздействием изделия на окружающую среду 125
Содержание
- 3 Содержание
- 12 Характеристики условий окружающей среды
- 13 Изображения изделия; Вид спереди
- 14 Вид со стороны дверцы картриджей
- 15 Включение и отключение; Включение устройства
- 16 Выключите устройство
- 17 Использование панели управления; Кнопки меню панели управления
- 18 Перемещение по меню панели управления; Кнопки взаимодействия панели управления
- 19 Проверка состояния расходных материалов на панели управления; Справка; Информация о принтере
- 20 Справочные анимационные ролики
- 21 Включение и выключение бесшумного режима с помощью EWS
- 22 Подключение устройства
- 23 Подключение устройства с помощью кабеля USB; Поддерживаемые сетевые протоколы
- 24 Подключение устройства к проводной сети
- 27 Подключение компьютера и других устройств к принтеру с; Включение Wi-Fi Direct
- 32 Настройка параметров сети; Просмотр и изменение сетевых параметров
- 33 Скорость подключения и параметры двусторонней печати
- 35 Информация о файлах cookie
- 36 Возможности
- 38 Вкладка «Параметры»
- 40 HP ePrint; Приложения печати
- 43 Функции безопасности устройства
- 44 Сведения о безопасности; Брандмауэр
- 45 Параметры безопасности
- 46 Помощник по принтеру HP в программное обеспечение; Вкладка Connected
- 47 Вкладка «Магазин»
- 50 Бумага и носители для печати
- 51 Использование бумаги
- 52 Поддерживаемые форматы носителей; Поддерживаемые форматы бумаги и носителей печати
- 54 Поддерживаемые типы бумаги и емкость лотков; Лоток 1 (многоцелевой) в левой части устройства
- 56 Настройка лотков; Загрузка бумаги; Загрузка в лоток 1
- 57 Загрузка в лоток 2
- 59 Загрузка конвертов
- 62 Рекомендации по выбору и использованию бумаги
- 64 Политика HP в отношении картриджей других производителей
- 65 Управление картриджами; Хранение картриджей; Использование картриджей с заканчивающимся сроком службы
- 66 Проверка приблизительного уровня картриджей
- 67 Заказ картриджей; Утилизация картриджей
- 68 Замена картриджей
- 70 Советы по работе с картриджами
- 76 Ручная настройка параметров цвета для задания печати
- 79 Печать с помощью HP ePrint; приложения HP ePrint
- 81 Советы по успешной печати; Советы по использованию картриджей
- 84 Устранение неполадок
- 85 Последовательность действий для устранения проблем; Убедитесь, что питание устройства включено
- 87 Информационные страницы
- 88 Заводские параметры по умолчанию
- 89 Процедуры очистки; Очистка печатающей головки; Очистка сенсорного экрана
- 90 Замятие и ошибки подачи бумаги; Устройство не захватывает бумагу
- 91 Устранение замятий
- 92 Места возникновения замятий бумаги; Устранение замятий в многоцелевом лотке 1
- 93 Устранение замятий в левой дверце
- 97 Проблемы с картриджем; Повторно заправленные и восстановленные картриджи
- 99 Проблема с УСТАНОВКОЙ картриджей; Сбой принтера
- 100 Проблемы печати; Устройство не печатает
- 101 Устройство медленно печатает
- 102 Улучшение качества печати; Убедитесь, что установлены подлинные картриджи HP
- 104 Выравнивание печатающей головки; Напечатайте отчет о качестве печати; Проблемы подключения; Устранение проблем, связанных с прямым USB-подключением
- 105 Решение проблем с сетью; Некачественное подключение на физическом уровне
- 106 Компьютер не может связаться с устройством; двусторонней печати
- 107 Проблемы беспроводной сети; Контрольный список для проверки беспроводного соединения
- 108 маршрутизатора или устройства; функциями беспроводной связи
- 110 Программные проблемы устройства (Windows)
- 112 Задание печати не было отправлено на нужное устройство
- 115 Уведомление об ограниченной гарантии HP
- 126 Техническая информация
- 127 Характеристики печати
- 128 Физические параметры; Потребляемая мощность и электротехнические требования
- 129 Характеристики акустической эмиссии; Требования к условиям окружающей среды
- 130 Защита окружающей среды
- 131 Образование озона; Энергопотребление; Бумага; Пластмассовые материалы
- 132 Общая информация об аккумуляторе; Утилизация аккумуляторов в Тайване
- 133 Уведомление о состоянии батареи для Бразилии; Химические вещества; EPEAT
- 136 Регламентирующая информация; Соответствие нормам; Нормативный идентификационный номер модели; Положение FCC
- 138 Только для беспроводных моделей; Дополнительные положения для беспроводных устройств
- 141 Указатель