Магнитолы Pioneer DVH-P5000MP - инструкция пользователя по применению, эксплуатации и установке на русском языке. Мы надеемся, она поможет вам решить возникшие у вас вопросы при эксплуатации техники.
Если остались вопросы, задайте их в комментариях после инструкции.
"Загружаем инструкцию", означает, что нужно подождать пока файл загрузится и можно будет его читать онлайн. Некоторые инструкции очень большие и время их появления зависит от вашей скорости интернета.

РУССКИЙ
6
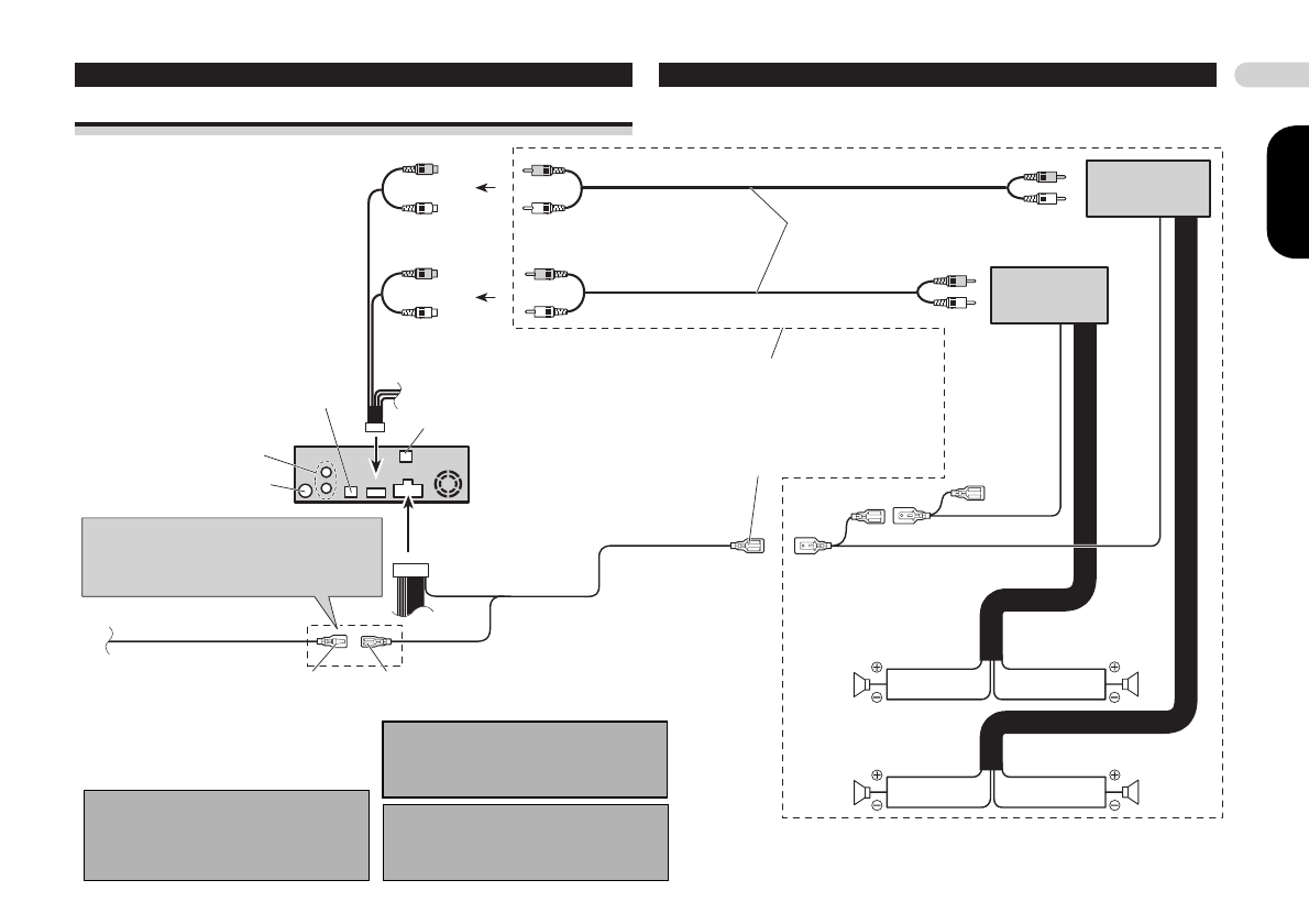
Схема проводных соединений
Соединение с внешним усилителем мощности
Соединительные кабели
с разъемами RCA
(приобретаются отдельно)
Такой способ соединения используется при
наличии внешнего усилителя мощности
(приобретается отдельно)
Синий с белым
К контакту управления системой на усилителе
мощности. (Максимальный ток 300 мА,
напряжение постоянного тока 12 В)
Дистанционное управление системой
Сабвуфер
Фронтальная акустическая
система
Фронтальная акустическая
система
Сабвуфер
Усилитель мощности
(приобретается
отдельно)
Усилитель мощности
(приобретается
отдельно)
15 см
Выход на фронтальные
акустические системы
(«FRONT OUTPUT»)
Выход на сабвуфер или
выход с нерегулируемым
уровнем («SUBWOOFER OUTPUT
or NON-FADING OUTPUT»)
Вход шины IP-BUS (синий)
(см. стр. 4)
Оптический вход
Данное устройство
Дистанционное управление
системой
Синий с белым (7*)
К контакту управления реле автомобильной антенны.
(Максимальный ток 300 мА, напряжение постоянного тока 12 В).
Замечание
Измените начальные настройки данного устройства
(см. инструкцию). Выход сабвуфера данного
устройства является монофоническим.
Если данное устройство используется вместе
с многоканальным процессором DEQ-P7000,
то внешний усилитель мощности (приобретается
отдельно) подключается к процессору DEQ-P7000.
Если данное устройство используется вместе с много-
канальным процессором (например, DEQ-P7000)
(приобретается отдельно), то не соединяйте ничего
с проводами соединения данного устройства с акус-
тическими системами и с проводом дистанционного
управления системой (голубой с белым).
Синий с белым (6*)
Выход звукового сигнала
на задней панели
(см. стр. 8–11)
Антенный вход
(см. стр. 4)
Расположение контактов в разъеме ISO может отличаться
в зависимости от модели автомобиля. Соедините контакты
6* и 7*, если контакт 5* предназначен для управления
антенной. Во всех других типах автомобилей контакты 6*
и 7* никогда не соединяются.
Содержание
- 3 Благодарим за приобретение изделия Pioneer
- 5 Соединение провода питания
- 6 Соединение с внешним усилителем мощности
- 7 Соединение с многоканальным процессором
- 8 Применение монитора с входными гнездами RCA; Предупреждение
- 9 Установка в приборную панель спереди; Установка с использованием резиновой прокладки; Кронштейн
- 10 Установка в приборную панель сзади; Закрепите держатели с обеих сторон
- 11 Гарантия безопасного вождения; FRONT VIDEO; DVD REAR MONITOR OUTPUT; ПРЕДУПРЕЖДЕНИЕ; О данном устройстве; Диски, которые можно воспроизводить на данном устройстве
- 12 О данном руководстве пользователя; На нижней стенке корпуса
- 13 Функциональные возможности
- 14 Важное замечание; РУССКИЙ; Память настроек параметров воспроизведения; Маркировка; Установка батареи
- 15 Органы управления передней панели аппарата
- 16 Пульт дистанционного управления; II
- 18 Выбор источника
- 19 Установка диска; Регулировка громкости
- 20 Защита устройства от кражи
- 23 Отображение названия программы
- 26 Функция отображения текста службы RDS
- 27 Список кодов типов программ; Индикатор «REAR»; Индикатор «DTS»
- 28 Основные операции при воспроизведении диска DVD
- 29 Покадровое воспроизведение
- 34 DRC; Просмотр видеозаписи на дисках Video CD; Индикатор «VCD»
- 35 Основные операции воспроизведения диска Video CD
- 36 Пауза воспроизведения диска Video CD
- 43 Воспроизведение файлов в формате MP3
- 48 Воспроизведение компакт-дисков
- 49 Цикличное воспроизведение
- 50 Приостановка воспроизведения
- 53 Использование функции «CD TEXT»
- 54 Описание функций регулировки звучания
- 56 Использование функции графического эквалайзера
- 57 Регулировка басов и высоких частот
- 58 Функция тонкомпенсации
- 59 Использование выхода истинного сигнала
- 60 Регулировка уровня громкости источника
- 61 Использование функции моделирования акустики
- 62 Определение положения слушателя
- 64 Настройка параметров громкоговорителей
- 65 Выбор частоты отсечки
- 66 Настройка согласования по времени
- 67 Использование эквалайзера
- 69 Описание начальных настроек проигрывателя DVD
- 70 Выбор языка озвучивания
- 71 Включение и выключение дублирующих субтитров
- 72 Установка ограничения по возрасту
- 73 Изменение начальных настроек
- 74 Включение и выключение предупредительного сигнала
- 76 Включение автоматического воспроизведения диска
- 80 Определение и устранение неисправностей
- 81 Нарушения при воспроизведении дисков DVD
- 82 Нарушения при воспроизведении дисков Video CD; Сообщения об ошибках
- 83 Диски DVD
- 84 Папки и файлы «MP3»
- 85 Используемые термины
- 87 Технические характеристики
- 88 Приемник УКВ диапазона