Котел Baxi LUNA МАХ 240 Fi (i) / 310 Fi - инструкция пользователя по применению, эксплуатации и установке на русском языке. Мы надеемся, она поможет вам решить возникшие у вас вопросы при эксплуатации техники.
Если остались вопросы, задайте их в комментариях после инструкции.
"Загружаем инструкцию", означает, что нужно подождать пока файл загрузится и можно будет его читать онлайн. Некоторые инструкции очень большие и время их появления зависит от вашей скорости интернета.

RU
113
RO
PL
CZ
HU
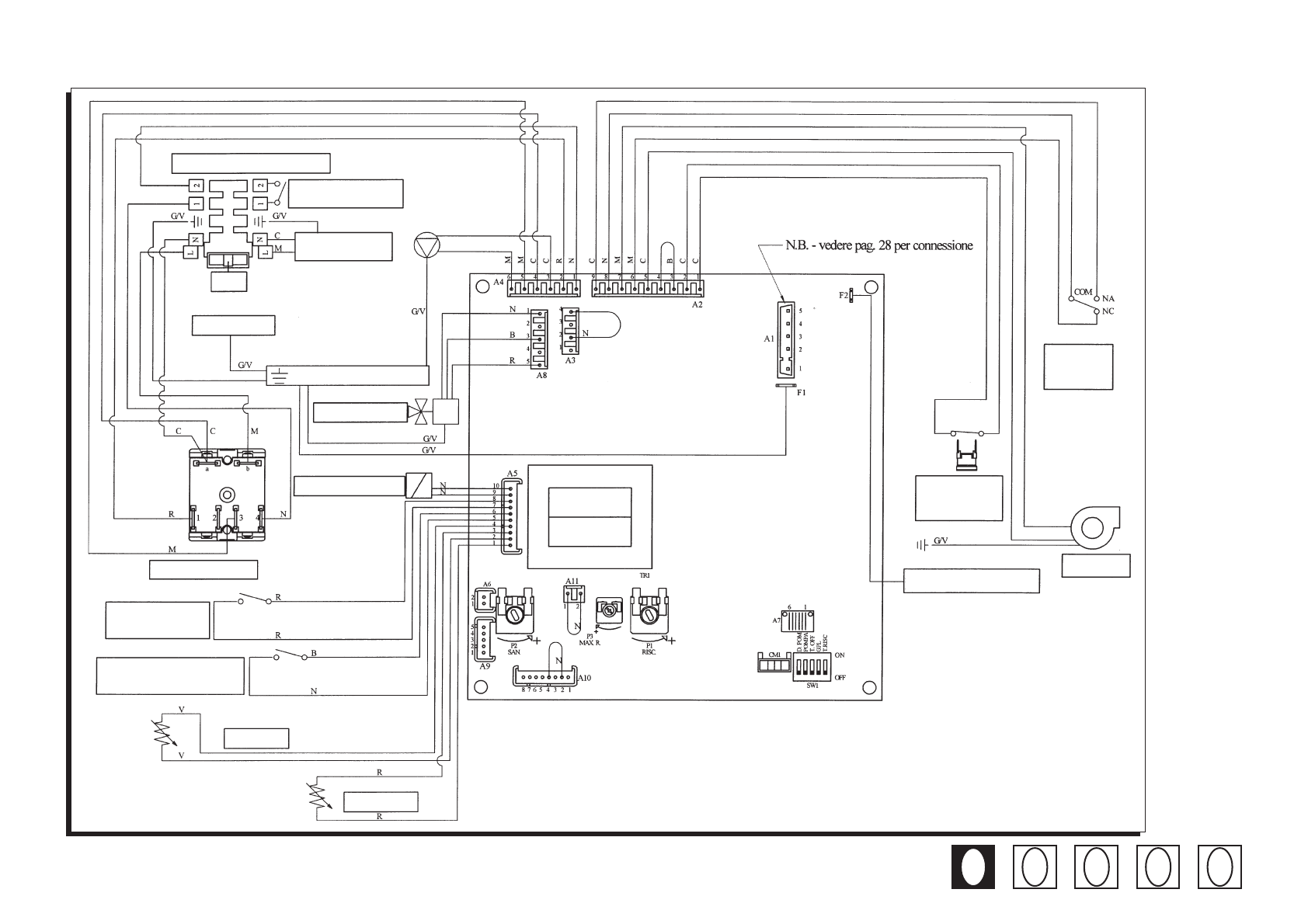
Монтажная сх
ема соединений
LUNA MAX 240 Fi - 310 Fi
0303_1101
ЛЕГЕНДА
А3 = Соединитель программирующего устройства отопления
А11 = Соединитель программирующего устройства предварительного нагрева
RISC. = Потенциометр системы отопления
SAN. = Потенциометр системы хозяйственной воды
МАХ.R. = Регулировка мощности в режиме отопления
ЦВЕТ КАБЕЛЕЙ
С = голубой
М = коричневый
N = черный
R = красный
G/V = желто-зеленый
В = белый
ДЕТЕКТОР ПЛАМЕНИ
ВЕНТИЛЯТОР
ЗАЩИТНЫЙ
ТЕРМОДАТЧИК
ДИФФЕРЕНЦИАЛЬНОЕ
РЕЛЕ ДАВЛЕНИЯ
ДЫМОВЫХ ГАЗОВ
КЛЕММНЫЙ ЩИТОК ПИТАНИЯ
ДАТЧИК КОМНАТНОЙ
ТЕМПЕРАТУРЫ 220 В
СЕТЬ ЭЛЕКТРОПИТАНИЯ
РАМА КОТЛА
КЛЕММНЫЙ ЩИТОК ЗАЗЕМЛЕНИЯ
ТРЕХХОДОВОЙ КЛАПАН
МОДУЛЯТОР ГАЗОВОГО
КЛАПАНА
ПЕРЕКЛЮЧАТЕЛЬ ЛЕТО/ЗИМА
- ВОССТАНОВЛЕНИЕ
МИКРОВЫКЛЮЧАТЕЛЬ
ДИФФЕРЕНЦИАЛЬНОГО
РЕЛЕ ГИДРАВЛИЧЕСКОГО
ДАВЛЕНИЯ
МИКРОВЫКЛЮЧАТЕЛЬ РЕЛЕ
ДАВЛЕНИЯ ХОЗЯЙСТВЕННОЙ
ВОДЫ
ЗОНД НТК
СИСТЕМЫ
ХОЗЯЙСТВЕННОЙ
ВОДЫ
ЗОНД НТК СИСТЕМЫ
ОТОПЛЕНИЯ
ПЛАВКИЙ
ПРЕДОХРАНИТЕЛЬ
ПРИМЕЧАНИЕ - Соединение см. стр. 22
Содержание
- 3 Запуск котла
- 4 Наполнение установки
- 6 Общие указания; Операции перед монтажом; Плита крепления котла на стене
- 7 Размеры котла; Набор принадлежностей
- 12 Подключение к электросети; sx
- 15 Наладка электронной платы
- 16 Проверка параметров сгорания
- 17 Чистка фильтра холодной воды
- 18 Функциональная схема
- 23 Подключение внешнего зонда
- 24 Технические характеристики
- 28 megváltoztassa. A jelen dokumentáció infor












