Домашние кинотеатры JVC TH-R1E - инструкция пользователя по применению, эксплуатации и установке на русском языке. Мы надеемся, она поможет вам решить возникшие у вас вопросы при эксплуатации техники.
Если остались вопросы, задайте их в комментариях после инструкции.
"Загружаем инструкцию", означает, что нужно подождать пока файл загрузится и можно будет его читать онлайн. Некоторые инструкции очень большие и время их появления зависит от вашей скорости интернета.

11
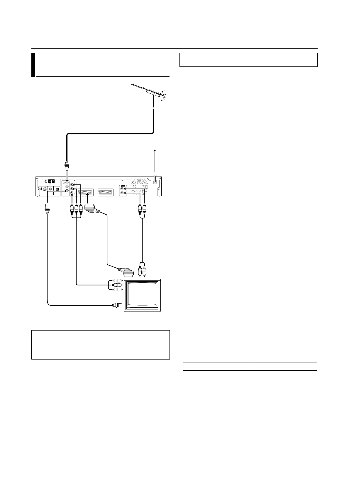
УСТАНОВКА ВАШЕГО НОВОГО АППАРАТА
Существенным является правильное подключение Вашего
аппарата.
1
Убедитесь в том, что в упаковочной коробке находятся все
принадлежности, перечисленные в разделе
A
ПРИНАДЛЕЖНОСТИ
B
(
A
стр. 92).
2
Поместите аппарат на устойчивую горизонтальную
поверхность.
3
Подключите аппарат к телевизору, в зависимости от типа
телевизора и используемых кабелей.
8
Базовое подключение
Подключение к телевизору при помощи 21-контактного
входного разъема SCART
^
A
Отключите телевизионный антенный кабель от ТВ.
B
Подключите телевизионный антенный кабель к разъему
[TV ANTENNA IN] на задней панели аппарата.
C
Соедините разъем [TV ANTENNA OUT] на задней панели
аппарата и разъем антенны телевизора с помощью
входящего в комплект ВЧ-кабеля.
D
Соедините разъем [L-1 INPUT/OUTPUT] на задней панели
аппарата и 21-контактный разъем SCART телевизора с помощью
входящего в комплект 21-контактного кабеля SCART.
●
Разъем [L-1 INPUT/OUTPUT] принимает и передает полный
сигнал (обычный видео сигнал), сигнал Y/C или сигнал RGB.
●
Установите Ваш телевизор в режим VIDEO, Y/C или RGB в
соответствии с типом разъема SCART Вашего телевизора.
8
Подключение компонентного видео
Для подсоединения к входным разъемам
^
компонентного видео телевизора.
A
Выполните действия пунктов
A
-
C
из раздела
A
Базовое
подключение
B
.
B
Подсоедините разъемы [COMPONENT VIDEO OUT (Y/P
B
/
P
R
)] аппарата к входным разъемам компонентного видео
телевизора.
C
Подсоедините разъемы [AUDIO OUTPUT] аппарата к
входным AUDIO-разъемам телевизора.
●
Вы можете получить высококачественное компонентное
видео изображение.
●
С использованием подключения полного видеосигнала вы
можете просматривать изображения в построчном
режиме. Сведения по переключению в построчный режим
см. в
A
Установка режима сканирования
B
(
A
стр. 78).
ПРИМЕЧАНИЯ:
●
Выберите подходящую опцию
A
L-1 OUTPUT
B
следующим
образом (
A
стр. 70):
Если выбранная настройка не соответствует
подключенному телевизору, а также в зависимости от типа
подключенного к аппарату оборудования, правильное
изображение отображаться не будет.
●
Сведения по использованию спутникового приемника см.
также в
A
Подключение к спутниковому приемнику
B
.
(
A
стр. 72)
●
Подключение FM и AM антенн (
A
стр. 12)
●
Поключение громкоговорителей спутниковго тюнера
(
A
стр. 15)
●
Поключение сабвуфера с питанием (
A
стр. 16)
●
Поключение шнура питания (
A
стр. 16)
Подключение ТВ и ТВ
антенны
ВНИМАНИЕ:
●
Ваш телевизор должен иметь 21-контактный AV входной
разъем (SCART) для основного соединения с аппаратом.
●
Вилку питания включайте в розетку только после
выполнения всех соединений с телевизором.
IN
OUT
RIGHT
LEFT
Кабель спутниковой антенны
Штепсельная
розетка
Задняя
панель
аппарата
Кабель
компонентного
видео
(не входит в
поставку)
TВ
Шнур
питания
Аудио
кабель
(не
входит в
поставку)
К [COMPONENT
VIDEO OUT (Y/
P
B
/P
R
)]
К [AUDIO
OUTPUT]
К [TV ANTENNA IN]
К [TV
ANTENNA
OUT]
ВЧ кабель
(входит в
поставку)
К [L-1 INPUT/
OUTPUT]
21-
контактный
кабель
SCART
(входит в
поставку)
К полюсному наконечнику 75 Ом
ВЫПОЛНЕНИЕ ЭТИХ ПУНКТОВ НЕОБХОДИМО ПЕРЕД
ОСУЩЕСТВЛЕНИЕМ ЛЮБОЙ ОПЕРАЦИИ С АППАРАТОМ.
Когда разъем SCART
Вашего телевизора
принимает:
Установите пункт
A
L-1
OUTPUT
B
в положение:
Полные сигналы
A
SCART VIDEO
B
Сигнал Y/C (разделенные
сигналы яркости света
(яркость) и цветности
(цвет))
A
SCART S-VIDEO
B
Сигнал RGB
A
SCART RGB
B
Полный видео сигнал
A
COMPONENT
B
Содержание
- 2 ТЕХНИКА БЕЗОПАСНОСТИ; ВНИМАНИЕ: ВНУТРИ АППАРАТА ОПАСНОЕ НАПРЯЖЕНИЕ; Меры безопасности
- 4 СОДЕРЖАНИЕ; ПОРЯДОК ПОЛЬЗОВАНИЯ НАСТОЯЩИМ РУКОВОДСТВОМ
- 5 ИНФОРМАЦИЯ О ДИСКАХ; Перед финализацией; О дисках
- 6 Диски только для воспроизведения
- 7 Носитель и формат записи; Файловая структура дисков
- 8 Маркеры DVD VIDEO
- 9 Уход за дисками и обращение с ними; Как обращаться с дисками
- 10 УКАЗАТЕЛЬ; ВИД СПЕРЕДИ; ENTER; Вид сзади; C D E F G
- 11 Передняя дисплейная панель; TIMER; J K
- 12 CANCEL; CLEAR; Управление системой с ПДУ
- 13 Экранная индикация; ON SCREEN; SP
- 14 УСТАНОВКА ВАШЕГО НОВОГО АППАРАТА
- 15 Подключение AM антенны
- 16 Перед установкой; Данная страница для TH-R3
- 17 При установке передних и объемных громкоговорителей
- 18 Меры предосторожности для ежедневного использования
- 19 Поключение шнура питания
- 20 НАЧАЛЬНЫЕ УСТАНОВКИ; Автоматическая установка
- 21 клавиши выбора
- 23 Язык
- 24 MONITOR TYPE; Установка монитора
- 25 После 3 поледовательных неудачных определений,; RS
- 26 SETTING
- 27 Установка частоты перехода; Установка ночного режима
- 28 ОСНОВНЫЕ ОПЕРАЦИИ НА DVD ПРОИГРЫВАТЕЛЕ; Для приостановки воспроизведения
- 29 Нажмите кнопку; Настройка громкости; Режим наушников 3D
- 30 SURROUND
- 31 Поиск с регулируемой скоростью; Функции воспроизведения
- 32 Замедленное воспроизведение
- 33 Проверка информации о времени
- 34 Выбор аудиоканала
- 35 Воспроизведение активной памяти; LIVE CHECK
- 38 Доступ к экранной строке; Повторное воспроизведение; Использование экранной строки
- 39 Нахождение начала нужной части
- 40 Поиск по времени; Настройка качества изображения; NORMAL; Установка построчного режима
- 41 FILM; Программное воспроизведение; Произвольное воспроизведение
- 42 кнопки с цифрами; Режим записи; Нормальная запись
- 43 Функции записи
- 44 Функция свободной скорости
- 45 Dolby Surround; Объемный режим; Линейный PCM
- 46 Режим DAP; Список режимов DAP; LIVE CLUB
- 47 Ручная настройка станций; SOURCE; Занесение и сохранение частот памяти; Предварительная настройка; FM MODE; Прием радиопередач
- 48 RDS DISPLAY
- 51 Во время экстренной трансляции (сигнал ALARM); Сигнал TEST используется для тестирования
- 52 ЗАПИСЬ ПО ТАЙМЕРУ; Установка номера гида программы; Список номеров гидов программ
- 54 Ручное программирование таймера
- 56 Перезапись информации на диск; каждую пятницу в режиме SP
- 58 REC MODE
- 59 НАВИГАЦИЯ; CD E
- 60 Воспроизведение заголовка
- 62 Модификация указателя
- 63 Создайте список воспроизведения
- 65 Удаление сцен
- 66 Добавление сцен
- 67 Регистрация диска
- 69 РЕДАКТИРОВАНИЕ; Переключатель контроля звука; Перезапись DV
- 71 Монтаж с видеокамеры; Если в видеокамере нет выходного разъема S-VIDEO:
- 72 Использование Вашего аппарата в качестве
- 73 SCART; SCART VIDEO; SCART RGB; VIDEO; Установка выхода/входа
- 75 ПОДКЛЮЧЕНИЯ СИСТЕМЫ; Простые подключения; Это пример простого соединения, если Ваш телевизор
- 76 кнопку с цифрой; Функции ПДУ
- 77 Таблица кодов марок ТВ
- 78 ДОПОЛНИТЕЛЬНЫЕ УСТАНОВКИ; AUDIO OUTPUT; Установка режимa
- 79 RECORDING SET
- 80 OTHERS
- 81 PROGRESSIVE SCAN; Блокировка лотка
- 82 Автоматическая установка каналов; Настройка ТВ тюнера
- 83 Ручная установка каналов; Удаление канала
- 85 Установка часов
- 86 Отформатируйте диск DVD-RAM; Форматирование диска
- 87 Завершение диска
- 89 ПОИСК И УСТРАНЕНИЕ НЕИСПРАВНОСТЕЙ; Инициализация
- 90 Запись
- 91 Прочие проблемы
- 92 ЭКРАННОЕ СООБЩЕНИЕ; Экранное сообщение
- 93 ПРИЛОЖЕНИЕ; Кодовая таблица языков
- 94 Список ТВ станций и идентификаций
- 95 ТЕХНИЧЕСКИЕ ХАРАКТЕРИСТИКИ; ОБЩЕЕ
- 96 Раздел усилителя; Громкоговорители спутникового приемника
- 97 СПИСОК ТЕРМИНОВ