Усилители Pioneer SC-LX75 / SC-LX85 - инструкция пользователя по применению, эксплуатации и установке на русском языке. Мы надеемся, она поможет вам решить возникшие у вас вопросы при эксплуатации техники.
Если остались вопросы, задайте их в комментариях после инструкции.
"Загружаем инструкцию", означает, что нужно подождать пока файл загрузится и можно будет его читать онлайн. Некоторые инструкции очень большие и время их появления зависит от вашей скорости интернета.

Ru
34
03
Подключение оборудования
PRE OUT
MULTI CH IN
ER 2
SURROUND SURR BACK F HEIGHT
F WIDE
L
R
CENTER
FRONT
SURROUND SURR BACK
(
CD
)
DVD
)
E
IN
1
IN
2
(
DVR/BDR
)
(
TV/SAT
)
OPTICAL
ASSIGNABLE
IN
1
IN
2
IN
3
OUT
(
VIDEO
)
(OUTPUT 5 V
0.1 A MAX)
ADAPTER PORT
DC OUTPUT
for WIRELESS LAN
(10/100)
LAN
(OUTPUT
5 V
0.6 A MAX)
SURROUND
SURROUND BACK
L
R
L
R
L
R
L
(Single)
(Single)
FRONT WIDE /
B
T
A
AC IN
SUBWOOFER
Bluetooth
®
Важное предупреждение
!
Не перемещайте ресивер с подключенным
Bluetooth ADAPTER. Это может привести к
повреждению или плохому контакту.
%
Установите ресивер в режим
ожидания и подключите
Bluetooth
ADAPTER к
ADAPTER PORT
.
!
Подробнее о воспроизведении устройства,
оборудованного беспроводной
технологией
Bluetooth, см. Спаривание
Bluetooth ADAPTER и устройства,
оборудованного беспроводной
технологией Bluetooth на стр. 48.
Подключение iPod
Данный ресивер имеет специальный тер
-
минал для подключения iPod, который
позволяет управлять воспроизведением
аудиоматериала на iPod с помощью орга
-
нов управления данного ресивера.
USB
HDMI 3 INPUT
iPod iPhone iPad
AUTO SURR/ALC/
STREAM DIRECT
HOME THX
STANDARD
SURROUND
ADVANCED
SURROUND
iPod iPhone iPad
DIRECT CONTROL
5V 2.1 A
MENU
iPod
Кабель iPod
(поставляется)
%
Переключите ресивер в режим
ожидания, затем, с помощью
поставляемого кабеля iPod,
подключите iPod к терминалу
iPod
iPhone iPad USB
на передней панели
данного ресивера.
!
Также можно подключить через кабель,
поставляемый вместе с iPod, но в таком
случае невозможно будет выводить на
экран картинку через ресивер.
!
По подключению кабеля, см. также
инструкции по эксплуатации к iPod.
!
По инструкциям по воспроизведению iPod,
см.
Воспроизведение iPod на стр. 43.
Подключение устройства USB
Подключив устройства USB к данному реси
-
веру, можно воспроизводить аудиофайлы и
файлы фотографий. Также можно подклю
-
чить USB клавиатуру (американо-между
-
народная раскладка) к ресиверу для ввода
текста в следующие экраны ГИП.
!
Изменение имени входа в меню
Input Setup
(стр. 40).
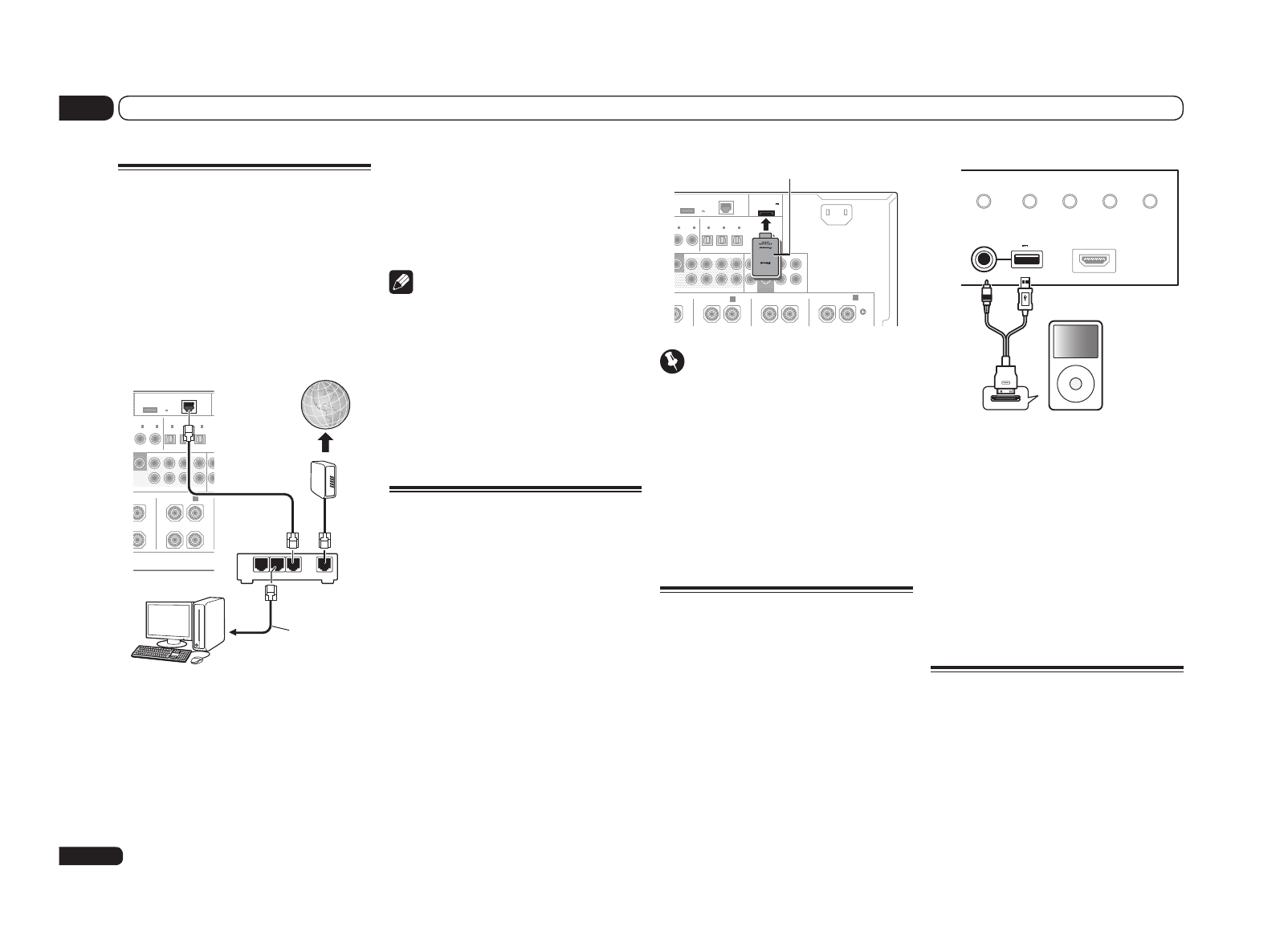
Подключение к сети через
интерфейс LAN
Подключив данный ресивер к сети через
терминал LAN, можно будет прослушивать
Интернет-радиостанции. Для прослуши
-
вания Интернет-радиостанций, требуется
заранее заключить договор с ISP (провай
-
дером Интернет услуги).
Подключив таким способом, с помощью
входов HOME MEDIA GALLERY можно вос
-
производить аудиофайлы, сохраненные на
компонентах в сети, включая компьютер.
PRE OUT
OFER 2
SURROUND SURR BACK F HEIGHT
F WIDE
FRO
(
CD
)
(
DVD
)
BLE
IN
1
IN
2
(
DVR/BDR
)
(
TV/SAT
)
OPTICAL
ASSIGNABLE
IN
1
IN
2
IN
3
(
VIDEO
)
DC OUTPUT
for WIRELESS LAN
(10/100)
LAN
(OUTPUT
5 V
0.6 A MAX)
L
R
L
(Single)
FRONT WIDE /
B
GHT
WAN
3
2
1
LAN
Интернет
Модем
Маршрути
затор
LAN кабель
(продается
отдельно)
к порту LAN
Компьютер
Подключите терминал LAN на данном реси
-
вере к терминалу LAN на маршрутизаторе
(с или без встроенной функции DHCP сер
-
вера) через прямой LAN кабель (CAT 5 или
выше).
Включите функцию DHCP сервера марш
-
рутизатора. В случае, если на маршрутиза
-
торе отсутствует функция DHCP сервера,
необходимо настроить сеть вручную.
Подробнее, см.
Меню Network Setup на стр.
103.
Технические характеристики терминала
LAN
!
Терминал LAN : гнездо Ethernet
(10BASE-T/100BASE-TX)
Примечание
!
Смотрите руководство по управлению
к имеющемуся оборудованию, так как
подключенное оборудование и метод
подключения могут отличаться в
зависимости от среды Интернет.
!
При использовании широкополосного
подключения к Интернет, в случае
необходимости свяжитесь с провайдером
Интернет услуги. Подробнее, свяжитесь
с ближайшим провайдером Интернет
услуги.
Подключение опционного
Bluetooth ADAPTER
При подключении
Bluetooth
®
ADAPTER
(AS-BT100 или AS-BT200) к данному реси
-
веру, можно по беспроводной связи про
-
слушивать музыку от изделия, оборудован
-
ного беспроводной технологией
Bluetooth
(мобильный телефон, цифровой музыкаль
-
ный плеер, др.).
!
Устройство, оборудованное беспроводной
технологией
Bluetooth, должно
поддерживать конфигурацию A2DP.
!
Pioneer не гарантирует надлежащее
подключение и срабатывание данного
аппарата со всеми устройствами,
оборудованными беспроводной
технологией
Bluetooth.
Содержание
- 3 Содержание; Bluetooth; HOME MEDIA GALLERY
- 5 Порядок подключения и настройки ресивера; Требуемый параметр настройки
- 6 Настройка пульта ДУ для работы с другими компонентами (стр. 74)
- 7 Перед началом работы; Наша философия; Wiring Navi
- 8 Установка батареек
- 9 EXTENSION; Управление ресивера через; RF Remote Setup; Об использовании; Установка AVNavigator
- 10 Использование AVNavigator; рабочем столе и запустите AVNavigator.; Удаление AVNavigator; Удаление через Панель управления
- 11 Органы управления и индикаторы; Белая
- 12 РЧ адаптер; SETTING; VOL; Дисплей пульта ДУ; AV RECEIVER
- 14 Дисплей; FULL BAND
- 15 Передняя панель
- 16 Подключение оборудования; чить к системе домашнего кинотеатра.; ПРЕДУПРЕЖДЕНИЕ; кабель питания от розетки. Включение должно быть последним шагом.; Важное предупреждение; Задняя панель; Подключение оборудования; Примечание; Меню; Функция входа
- 17 Подключение РЧ адаптера; Выбор системы; SB; Speaker System
- 20 системы объемного звучания; Расположение; THX INPUT
- 21 Подключение; ОПАСНОЕ ДЛЯ ЖИЗНИ
- 22 Установка акустической системы
- 25 двухполосного усиления Громкоговорителей B
- 26 и переднего и центрального двухполосного усиления; переднего двухполосного усиления и двухполосного усиления
- 27 Об аудиоподключении; О преобразователе; О HDMI
- 28 Подключение проигрывателя DVD без выхода HDMI; Подключение телевизора и компонентов воспроизведения; Подключение с помощью HDMI
- 29 видеоисточников; HDMI; Подключение телевизора без входа HDMI
- 30 Подключение других аудиокомпонентов; CD; Подключение спутникового/кабельного ресивера или другой
- 31 Подключение дополнительных усилителей; Подключение многоканальных аналоговых входов
- 32 Подключение антенн AM/FM; Подключение внешних антенн; Выполнение подключений; Опции прослушивания MULTI-ZONE; зона; Настройка первичной под-зоны; AUDIO ZONE 2 OUT
- 33 Вторичная настройка MULTI-ZONE; VIDEO ZONE 3 OUT; Настройка MULTI-ZONE с; VIDEO ZONE 2 OUT; COMPONENT VIDEO ZONE 2 OUT; Настройка вторичной под-зоны; AUDIO ZONE 3 OUT
- 34 ADAPTER PORT; Input Setup
- 35 IR IN; CONTROL
- 36 HDMI OUT; CONTROL OUT
- 37 Подключите поставляемый кабель
- 38 Основная настройка
- 39 OK
- 40 Меню Input Setup; Стандартные и возможные; Функция
- 41 По завершению нажмите; Настройка режима; Установите пульт ДУ в режим
- 42 Основные операции воспроизведения; MASTER VOLUME; Воспроизведение источника; Выбор многоканальных; INPUT SELECT; Основные операции; О работе дистанционного
- 43 Воспроизведение аудиофайлов,; Поиск материала для; Воспроизведение iPod
- 44 Основные органы управления; Переключение управлением iPod; Воспроизведение устройства
- 45 О воспроизводимых форматах файлов; Музыкальные файлы; Файлы фотографий; Категория Расширение; Назначение; Slideshow Setup
- 46 Прослушивание; Автоматическая настройка; FM
- 47 Отображение информации RDS; Знакомство с системой RDS; Поиск программ RDS
- 48 Bluetooth ADAPTER; Управление от пульта ДУ
- 49 Others; Прослушивание музыки c
- 50 Стандартное объемное звучание; STANDARD; Прослушивание системы; Автоматическое
- 51 Использование режимов Home; Использование дополнительных
- 52 Выбор предустановок MCACC; Выбор входного сигнала; Использование функции Прямого
- 54 Использование функции FRONT
- 55 Воспроизведение источников HOME MEDIA GALLERY; О воспроизведении сетевых; Воспроизведение источников
- 56 Имя сервера; О функции DHCP сервера; Воспроизведение через Home
- 57 Help; Воспроизведение любимых
- 58 Дополнительные операции; CLASS; О воспроизведении через сеть
- 59 Ограничение ответственности за; О характере воспроизведения
- 60 Категория Расширение Поток
- 61 Функция Control через HDMI
- 62 Перед использованием
- 63 О Связи с Автоматическим
- 64 Связь с Выравниванием потоком; Меры предосторожности по
- 65 Использование других функций; О работе дистанционного управления; Настройка аудиоопций; AUDIO PARAMETER; Меню аудиопараметров; Настройка
- 68 Настройка видеоопций; VIDEO PARAMETER; Меню видеопараметров
- 69 Переключение терминалов; С помощью
- 70 INPUT SELECTOR; Дистанционное управление; Использование органов
- 71 SLEEP; DIMMER; О функции Cвязи с
- 72 Проверка настроек системы; Перезагрузка системы (сброс; Настройки системы по
- 73 Управление несколькими; Управление остальными; О меню Remote Setup; Настройка Назначение
- 78 Управление компонентами; Телевизор и аудио/видеокомпоненты; DVR
- 79 Аудио/видеокомпоненты; LD
- 80 Использование функции РЧ связи; Спаривание РЧ адаптера и; Управление данным
- 81 Переименование названий; Закрепление на компоненте
- 83 Для безопасного использования; Диапазон использования
- 84 RCU SETUP; RCU SETUP
- 85 Непосредственный ввод; Программирование сигналов
- 86 On
- 88 TV CONTROL; Сброс настроек пульта ДУ; Предустановленные коды по; Кнопка
- 89 BDR/DVR Видеомагнитофон
- 91 Меню Расширенной настройки MCACC; Меню Расширенной настройки
- 92 MCACC SETUP MIC
- 93 Ручная настройка MCACC; Manual MCACC
- 94 Стоячая волна
- 95 Тип A: Реверберация высоких частот в; Тип Б: Реверберационные; Использование Эквалайзера; Регулировка эквалайзера
- 96 Точное расстояние
- 97 Настройка громкоговорителей; Проверка данных MCACC
- 98 Data Management
- 99 All Data; Сброс предустановок MCACC; YES
- 100 Меню System Setup и Other Setup; Настройка акустической системы
- 101 Yes; Speaker Setting
- 102 Channel Level
- 103 Кривая X; Аудионастройка ТНХ; Меню Network Setup
- 104 Сетевой режим ожидания
- 105 Change Password; Установка номера порта; Port Number Setting; Преобразователь беспроводной; Настройка точки доступа; Wireless LAN Converter; Просмотр сетевой
- 106 Меню Other Setup; Автоматическое отключение
- 108 Software Update; Update via Internet; Сообщения по обновлению; Сообщения
- 109 Неполадка; Возможные неисправности и способы их устранения 1; восстановить нормальные условия эксплуатации.; Питание; Неполадка
- 110 Отсутствует звучание
- 111 Другие проблемы со звучанием
- 112 Видео; Терминал ADAPTER PORT
- 113 Настройки
- 114 Пульт ДУ
- 116 Возможные неисправности и способы их устранения 2; AVNavigator
- 117 Интерфейс USB
- 120 Возможные неисправности; Невозможно получить доступ к сети
- 121 О сообщениях состояния; Сообщения по
- 122 Руководство по установке
- 123 Расположение передних
- 124 Отражение сигнала; Примеры распространенных
- 126 Форматы объемного звучания
- 127 Описание THX Loudness Plus; Об iPod; Декодер FLAC
- 128 Автоматическая настройка объемного звучания, ALC и Прямой; Формат входного сигнала
- 129 Форматы многоканальных сигналов; Справочник; Аудиоформаты/Декодирование
- 130 SYMMETRY; Калибровка звукового поля/
- 131 Control; Функция сети
- 132 Указатель функций; Функция Bluetooth
- 134 Технические характеристики
- 135 Список предустановленных кодов; управлять только определенными функциями.
- 140 MD












