Магнитолы Pioneer AVH-P7500DVD - инструкция пользователя по применению, эксплуатации и установке на русском языке. Мы надеемся, она поможет вам решить возникшие у вас вопросы при эксплуатации техники.
Если остались вопросы, задайте их в комментариях после инструкции.
"Загружаем инструкцию", означает, что нужно подождать пока файл загрузится и можно будет его читать онлайн. Некоторые инструкции очень большие и время их появления зависит от вашей скорости интернета.

9
Подключение устройств
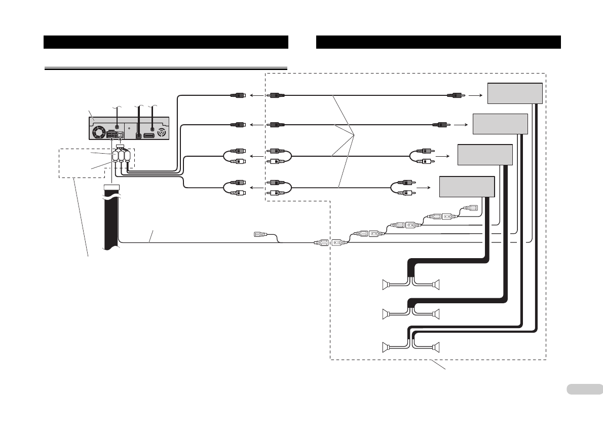
Подключение отдельно приобретенного усилителя мощности
Выход на сабвуфер
(«SUBWOOFER OUTPUT»
Выход центрального канала
(«CENTER OUTPUT»)
23 см
23 см
Выход тылового канала
(«REAR OUTPUT»)
15 см
Данный аппарат
Шумовой
фильтр (малый)
Фиксирующий
узел
Смотрите раздел «Прикрепление шумовых фильтров»
Выход фронтального канала
(«FRONT OUTPUT»)
15 см
Синий/белый (7*)
К разъему релейного управления автоматиче-
ской антенной (макс. 300 мА, 12 В пост. тока).
Выполняйте эти соединения в случае использова-
ния отдельно приобретенного усилителя.
Сабвуфер
Сабвуфер
Тыловая АС
Тыловая АС
Тыловая АС
Фронтальная АС
Фронтальная АС
Левый канал
Правый канал
Дистанционное управление системой
Усилитель мощности
(продается отдельно)
Усилитель мощности
(продается отдельно)
Усилитель мощности
(продается отдельно)
Кабели RCA
(продаются отдельно)
Усилитель мощности
(продается отдельно)
Содержание
- 5 Благодарим Вас за покупку этого изделия Pioneer
- 6 Подключение устройств
- 7 Коммутация системы
- 8 Подключение провода питания
- 9 Подключение отдельно приобретенного усилителя мощности
- 10 Подключение внешнего видеокомпонента и дисплея; AV INPUT; Подключение камеры заднего вида
- 11 Прикрепление шумовых фильтров
- 12 Установка аппарата; Монтаж блока скрытой установки; Крепление при помощи кронштейнов; Передний/задний монтажный узел стандарта DIN; Перед установкой аппарата
- 13 Передний монтажный узел стандарта DIN; кронштейнов; Задний монтажный узел стандарта DIN
- 14 Меры предосторожности; ВАЖНЫЕ МЕРЫ БЕЗОПАСНОСТИ; го соблюдайте инструкции.; Постоянное крепление передней панели; Прикрепите
- 15 Прежде чем Вы приступите к эксплуатации аппарата; О данном аппарате
- 17 В случае неисправности
- 18 Функция «Condition Memory» [Запоминание состояния аппарата]; Маркировка Значение; Для удобного обзора ЖК-дисплея; «BRIGHT»; «DIMMER»; Как защитить экран ЖК-дисплея; Если некая операция запрещена
- 19 Перезагрузка микропроцессора
- 20 Что собой представляет:; Головной блок; Джойстик
- 21 Пульт дистанционного управления
- 23 Базовые операции; Включение аппарата и выбор источника сигналов
- 24 Регулирование громкости
- 25 Отображение на дисплее навигационных видеоматериалов
- 26 Открывание и закрывание ЖК-панели дисплея
- 27 Смена режима широкого экрана
- 28 Защита аппарата от кражи
- 29 Тюнер; Прослушивание радиопередач
- 30 Настройка на мощные сигналы
- 32 RDS; Прием дорожно-транспортных сообщений
- 33 Использование функций «PTY» [Код типа программы]
- 34 Список кодов PTY; Использование радиотекстa
- 35 Воспроизведение дисков DVD-Audio; Прослушивание дисков DVD-Audio
- 36 Остановка воспроизведения
- 37 Повторяющееся воспроизведение
- 40 Использование управления динамическим диапазоном
- 41 Воспроизведение дисков DVD-Video
- 42 Введение в более сложные операции с дисками DVD-Video
- 43 Замедленное воспроизведение
- 45 Воспроизведение дисков Video CD; Просмотр дисков Video CD
- 46 Работа с меню
- 47 Временная приостановка воспроизведения Video CD (пауза)
- 48 Выбор выходного аудиосигнала
- 49 Воспроизведение компакт-дисков; Прослушивание компакт-диска
- 51 Использование функций CD TEXT
- 52 Воспроизведение файлов формата MP3; Прослушивание файлов MP3
- 54 Сканирование папок и треков
- 55 Прослушивание компакт-дисков
- 57 Использование списков воспроизведения функции «ITS»
- 58 Использование функций названий дисков
- 60 Прослушивание передач цифрового радиовещания (DAB)
- 63 Использование динамической метки
- 67 Временная приостановка воспроизведения диска; Воспроизведение треков в случайном порядке; Сканирование треков компакт-диска
- 68 Использование эквалайзера; Звуковые настройки; Введение в звуковые настройки
- 69 Использование автоматического эквалайзера
- 72 Выбор граничной частоты
- 73 Настройка выходных уровней АС
- 74 Настройка синхронизации по времени
- 76 Настройка DVD-плейера; Введение в систему настройки DVD-плейера
- 77 Задание языка субтитров
- 78 Настройка родительской блокировки; Включение/выключение вспомогательных субтитров
- 79 Как воспроизводить бонусные группы
- 80 Исходные настройки; Регулирование исходных настроек
- 81 Коррекция искаженного звука
- 82 Прочие функции; Введение в системные настройки
- 83 Настройка камеры заднего вида
- 84 Настройка функции автоматического открывания дисплея
- 85 Использование источника «AUX» [Дополнительное устройство]
- 86 Дополнительная информация; Диагностика и устранение неисправностей; Общий раздел; Видеоисточник; «ENTERTAINMENT»
- 88 Сообщения об ошибках
- 89 DVD-плейер и уход за ним; Пояснение сообщений об ошибках функций «Auto TA» и «Auto EQ»
- 90 Файлы формата MP3
- 91 Правильное использование дисплея
- 92 Поддержание дисплея в хорошем состоянии; Кодовая таблица языков для DVD
- 93 Технические термины
- 95 Технические характеристики
- 96 Алфавитный указатель