Магнитолы Alpine IVE-W530BT - инструкция пользователя по применению, эксплуатации и установке на русском языке. Мы надеемся, она поможет вам решить возникшие у вас вопросы при эксплуатации техники.
Если остались вопросы, задайте их в комментариях после инструкции.
"Загружаем инструкцию", означает, что нужно подождать пока файл загрузится и можно будет его читать онлайн. Некоторые инструкции очень большие и время их появления зависит от вашей скорости интернета.

66
-RU
Предотвращение внешних шумов в аудио системе.
• Найдите устройство и проложите провода на расстоянии не менее чем 10 см от автомобильной электропроводки.
• Выводы батареи питания должны проходить как можно дальше от других проводов.
• Надежно подсоедините провод заземления к оголенной металлической поверхности (при необходимости удалите
краску, грязь или смазку) корпуса автомобиля.
• При установке дополнительного шумоподавителя по возможности подключайте его как можно дальше от данного
устройства. Дилеры Alpine могут предложить различные модели шумоподавителей, обращайтесь к ним за
дополнительной информацией.
• За дальнейшей информацией обращайтесь к своему дилеру Alpine, так как ему больше всего известно о мерах по
предотвращению шумов.
IVE-W530BT
(Красный)
(Желтый)
ОДНОПОЛЮСНЫЙ
ПЕРЕКЛЮЧАТЕЛЬ
(приобретается дополнительно)
ПРЕДОХРАНИТЕЛЬ (5 A)
(приобретается
дополнительно)
ПРЕДОХРАНИТЕЛЬ (20 A)
(приобретается
дополнительно)
Батарея
ACC
БАТАРЕЯ
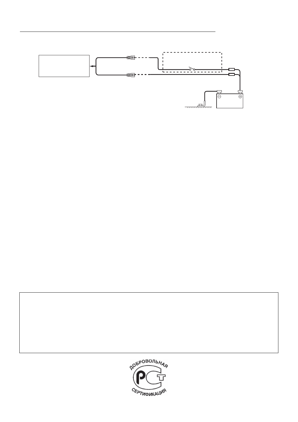
Схема подключения однополюсного выключателя (приобретается дополнительно)
(Если источник питания ACC недоступен)
•
Если в автомобиле не установлен источник питания ACC, установите приобретаемые дополнительно однополюсный
переключатель и предохранитель.
•
Показанные выше схема подключения и сила тока предохранителя применяются в случае индивидуального использования
устройства IVE-W530BT.
•
Если переключаемый вывод питания (зажигание) устройства IVE-W530BT напрямую подключен к положительному (+)
полюсу автомобильного аккумулятора, IVE-W530BT потребляет небольшой ток (несколько сотен миллиампер) даже при
выключении переключателя питания (OFF), и аккумулятор может разрядиться.
Содержание
- 6 Инструкция по эксплуатации; НЕ РАЗБИРАТЬ И НЕ ИЗМЕНЯТЬ.
- 8 Диски, воспроизводимые; Воспроизводимые диски
- 9 DualDisc; ALL
- 10 Терминология дисков; Обращение с USB-накопителями; ВНИМАНИЕ
- 12 Комплектация; Приступая к работе
- 13 Настройка уровня громкости; Работа с сенсорной панелью
- 15 Прослушивание радио; Радио
- 16 Работа RDS
- 18 Воспроизведение; Повторное воспроизведение
- 21 Воспроизведение диска; DVD; Отображение экрана режима DVD
- 22 В случае отображения экрана меню
- 23 Отображение экрана главного меню
- 24 Замедленное воспроизведение
- 26 Переключение угла просмотра; Переключение из меню диска
- 27 Информация о дисках DivX; Настройка звука
- 29 Функция поиска; Функция одновременного
- 30 Отмена функции “Simultaneous”
- 31 Настройка; проигрывателя; Изменение настроек языка
- 32 Настройка языка субтитров; Изменение настроек экрана ТВ
- 33 Настройка источника; Настройка радио
- 34 Настройка дисплея; Настройка подсветки дисплея
- 35 Выполнение настройки Visual EQ; Выбор цвета подсветки шрифта; Visual EQTM
- 37 Общие настройки; Отображение времени; Настройка летнего времени
- 38 Настройка уровня звукового сигнала; Переключение на русский шрифт
- 39 Системные настройки
- 40 Настройка режима навигации; Настройка прерывания навигации; Настройка режима AUX
- 41 Настройка режима переднего AUX
- 42 О BLUETOOTH
- 43 Настройка BLUETOOTH; Операция настройки BLUETOOTH
- 44 О функции телефона “Свободные руки”
- 45 Прием вызова; Завершение вызова; Функция повторного набора; Функция ожидания вызова
- 46 Операция переключения вызовов; Журнал вызовов
- 48 Функция BLUETOOTH Audio; Голосовой набор номера
- 49 Переключение на экран; Работа камеры; Воспроизведение видеоизображения с; Навигационная
- 50 Дополнительное
- 51 Функция раздела
- 53 Поиск нужной композиции; Выбор нужной папки
- 55 Поиск по имени исполнителя
- 56 Информация
- 62 Технические характеристики; LASER PRODUCT
- 63 Установка и соединения; Предупреждение
- 64 Установка
- 65 Установка микрофона
- 67 Соединения
- 69 Пример системы
- 71 About the Rules of Bluetooth Electromagnetic



