Страница 3 - Содержание
3 07/11/2013 - 300006367-001-02 DTG X .. N . Содержание 3 Symboles utilisés . . . . . . . . . . . . . . . . . . . . . . . . . . . . . . . . . . . . . . . . . . . . . . . . . . . . . . . . . . . . . . . . . . . . . . . .4 4 Généralités . . . . . . . . . . . . . . . . . . . . . . . . . . . . . . . . ....
Страница 4 - Введение; Используемые; Общие; Ответственность; Ответственность
4 DTG X .. N 07/11/2013 - 300006367-001-02 1. Введение 1 Введение 1.1 Используемые символы Осторожно , опасность Существует риск травмы пользователя или поломки оборудования . Уделить особое внимание технике безопасности для сохранности оборудования и отсутствия травм Важная информация Информация до...
Страница 5 - Важные
5 07/11/2013 - 300006367-001-02 DTG X .. N 2. Важные рекомендации 2 Важные рекомендации Правильная работа оборудования обуславливается точным соблюдением настоящей инструкции . Любые операции на оборудовании и отопительной установке должны производиться квалифицированным специалистом . Наша ответств...
Страница 7 - Директива; Основные
7 07/11/2013 - 300006367-001-02 DTG X .. N 3. Описание 3.2.3 Директива 97/23/CE Газовые и жидкотопливные котлы с рабочей температурой теплоносителя не более 110°C, а также водонагреватели для ГВС с рабочим давлением не более 10 бар относятся к статье 3.3 директивы и потому не могут быть объектом для...
Страница 8 - Технические
8 DTG X .. N 07/11/2013 - 300006367-001-02 3. Описание 3.4 Технические характеристики (a) 15 °C - 1013 мбар (b) Измерение тока ионизации : Включить последовательно микроамперметр между программным блоком и датчиком ионизации . (c) Возможная регулировка до 90° С после удаления упора с термостата котл...
Страница 10 - Упаковка
10 DTG X .. N 07/11/2013 - 300006367-001-02 3. Описание ` DTG X .. N + GMT 130 ( Расположенный сверху ) Подающая труба системы отопления R1 (1") для самого котла G1 (1") для котла с водонагревателем Обратная труба системы отопления R1 (1") для самого котла G1 (1") для котла с водонаг...
Страница 11 - Установка; Размещение
11 07/11/2013 - 300006367-001-02 DTG X .. N 4. Установка 4 Установка 4.1 Размещение Возможные места установки : - на кухне - в подвале - в котельной Предусмотреть свободное пространство : - 5 см с одной из сторон котла - 70 см , минимум , спереди - 20 см сзади Также предусмотреть необходимое простра...
Страница 12 - Гидравлическое
12 DTG X .. N 07/11/2013 - 300006367-001-02 4. Установка 4.3 Гидравлическое подключение Установка должна быть выполнена в соответствии с действующими нормативными правилами и нормами , а также и рекомендациями , приведенными в данной инструкции . 4.3.1 Важные рекомендации при подключении системы ото...
Страница 13 - Подключение
13 07/11/2013 - 300006367-001-02 DTG X .. N 4. Установка 4.3.4 Пример установки : Контур отопления без смесительного клапана + Водонагреватель горячей санитарно - технической воды + Дополнительное оборудование MB2 1. Подающая труба системы отопления 2. Обратная труба системы отопления 3. Предохранит...
Страница 15 - Электрические
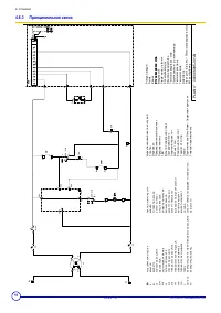
15 07/11/2013 - 300006367-001-02 DTG X .. N 4. Установка 4.6 Электрические подключения 4.6.1 Важные рекомендации Электрические подключения должны быть выполнены квалифицированным специалистом при отключенном электропитании . Внутренние соединения панели управления ни в коем случае не должны изменять...
Страница 17 - Перевод
17 07/11/2013 - 300006367-001-02 DTG X .. N 5. Перевод на другой тип газа 5 Перевод на другой тип газа Все эти операции должны производиться квалифицированным специалистом . 5.1 Наклеивание этикетки Тип газа Наклеить этикетку , которая обозначает , для какого типа газа оборудован и настроен котел . ...
Страница 23 - Техническое; Чистка
23 07/11/2013 - 300006367-001-02 DTG X .. N 7. Техническое обслуживание 7 Техническое обслуживание 7.1 Чистка основной и запальной горелки Чистка основной горелки и сопла запальной горелки с ее фильтром должны регулярно проводиться для обеспечения хорошей производительности . Рекомендуется это выпол...
Страница 25 - Неисправности
25 07/11/2013 - 300006367-001-02 DTG X .. N 8. Неисправности и их устранение 8 Неисправности и их устранение Признаки Возможные причины Способ устранения Котел не запускается , но программный блок в нормальном режиме ( красный индикатор неисправности не горит ). Термостат котла не находится в запрос...
Страница 26 - Запасные; Теплообменник
DE DIETRICH THERMIQUE S.A.S. - Центр Запасных Частей 4 rue d’Oberbronn - F-67110 REICHSHOFFEN - * +33 (0)3 88 80 26 50 - + +33 (0)3 88 80 26 98 cpr dedietrichthermique.com 9 Запасные части - DTG X .. N 07/11/2013 - 300006367-002-B Для заказа запасной части обязательно указать номер артикула , присут...
Страница 27 - Газовый
27 07/11/2013 - 300006367-001-02 DTG X .. N 9. Запасные части - DTG X .. N Газовый тракт Панель управления M000297 25 34 29 30 31 26 40 27 41 37 35 38 39 33 32 28 36 42 43 M000298 50 STB w x TEST STB 51 52 53 55 54 57 56 58 59 62 60 61