Sony STR-SE501 - инструкции и руководства
Усилитель Sony STR-SE501 - инструкции пользователя по применению, эксплуатации и установке на русском языке читайте онлайн в формате pdf
Инструкции:
Инструкция по эксплуатации Sony STR-SE501
Краткое содержание
2 RU ВНИМАНИЕ! Во избежаниевозгорания илипораженияэлектрическим током недопускайте попаданияаппарата под дождь иберегите его от сырости. Во избежаниепораженияэлектрическим током невскрывайте корпусаппарата. Еготехническоеобслуживание должнопроизводиться толькоспециалистами. Не устанавливайтеаппарат ...
3 RU Пояснения к настоящейинструкции Обозначения • В руководстве по эксплуатации указан порядок пользования органами управления ресивера. Вы можете,кроме того, пользоваться кнопками на пультедистанционного управления, имеющими те же илисходные обозначения. С более подробной информациейоб использован...
4 RU Подключениекомпонентов Эта глава описывает, какподключаются к ресиверуразличные Аудио и Видеокомпоненты. Убедитесь, чтоизучили разделы, описывающиеимеющиеся у Вас компоненты,прежде, чем Вы подключите их кресиверу. Распаковка Проверьте наличие в комплекте ресивера следующихпринадлежностей:• Пров...
5 RU Подключение к омпонентов AM рамочная антенна(входит в комплект) FM проволочная антенна(входит в комплект) Важная информация Если Вы подключаете ресивер к внешней антенне,заземлите ее для предотвращения ударов молнии. Воизбежании взрыва бытового газа, не располагайтезаземляющий кабель вблизи газ...
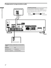
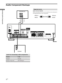
6 RU Подключение к омпонентов Разъемы для подключения аудиокомпонентов Что подключать К чему подключать CD проигрыватель Разъемам для CD MD дека/магнитофон Разъемам для MD - приставки/кассетного магнитофона Какие требуются кабели? Аудио кабели (в комплект поставки не входят) При подключении кабелей ...
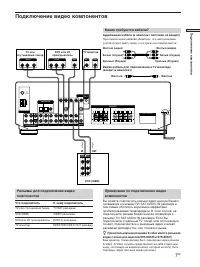
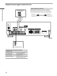
7 RU Подключение к омпонентов Примечание по подключению видеокомпонентов Вы можете подключить разъем аудио выхода Вашеготелевизора к разъему TV/ SAT AUDIO IN ресивера итем самым обогатить звуковыми эффектамипросматриваемые телепередачи. В этом случае, неподключайте разъем Видео выхода телевизора кра...
8 RU Подключение к омпонентов DVD проигрыватель (и т. д.)* Какие требуются кабели? Цифровые оптические кабели (в комплект поставкине входят) Цифровой коаксиальный кабель (в комплектпоставки не входит) Аудио/видео кабели (в комплект поставки не входят) При подключении кабелей убедитесь, что цвет разъ...
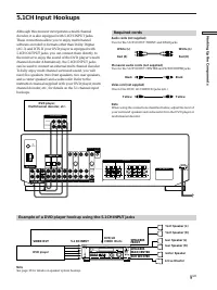
9 RU Подключение к омпонентов Подключение к разъему 5.1CH INPUT Какие требуются кабели? Аудио кабели (в комплект поставки не входят) Два для 5.1CH INPUT FRONT и REAR разъемов Монофонические аудио кабели (в комплект поставкине входят) Два для 5.1CH INPUT CENTER и SUB WOOFER разъемов Черный Черный Вид...
10 RU Подключение к омпонентов Сетевой шнур Какие требуются кабели? Аудио кабели (в комплект поставки не входят) При подключении кабелей убедитесь, что цвет разъемовсоответствует цвету гнезд, к которым они подключаются. CONTROL A1 соединительный кабель (в комплект поставкине входит) (только для моде...
11 RU Подключение к омпонентов Соединение посредством CONTROL A1(только для моделей STR-DE545 и STR-SE501) • Если у Вас имеется совместимый с CONTROL A1 Sony CD - проигрыватель, кассетный магнитофон или MD - приставка Используйте соединительный кабель CONTROLA1(в комплект поставки не входит) дляподк...
12 RU MULTI CHANNEL DECODING MASTER VOLUME DISPLAY INPUT MODE VIDEO MD/TAPE CD TUNER AUX DVD/LD TV/SAT 5.1CH INPUT CINEMA STUDIO LEVEL I – i + SET UP BASS BOOST TONE FM/AM MUTING TONE BASS BOOST MEMORY FM MODE RDS EON RDS PTY PRESET/ – PTY SELECT + – TUNING + NAME ENTER SUR BASS/ TREBLE SOUND FIELD ...
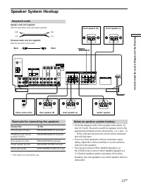
13 RU Подключение и настройка аку стичес ких систем Какие требуются кабели? Акустические кабели (в комплект поставки невходят) Один для каждой фронтальной, тыльной и центральнойакустических систем. Монофонический аудио кабель (в комплект поставкине входит) Один для активного сверхнизкочастотногогром...
15 RU Подключение и настройка аку стичес ких систем После того, как Вы подключили акустическиесистемы и включили ресивер в первый раз,необходимо очистить память ресивера. После этогоследует ввести в память ресивера размеракустических систем, их расположение, а такжедругие предварительные установки. ...
16 RU Подключение и настройка аку стичес ких систем Настройка многоканального пространственного звучания Уточнение параметров акустическихсистем 1 Нажмите ? / 1 для включения ресивера. 2 Нажмите “SET UP”. 3 Нажимайте кнопки указателя ( или ) для выбора параметра, требующего регулировки. 4 Поворачива...
17 RU Подключение и настройка аку стичес ких систем z О размерах акустических систем (LARGE и SMALL) В акустических системах режимы LARGE и SMALLтехнологически определяют будет или нет внутреннийзвуковой процессор вырезать звуковой сигналнизкочастотного диапазона из данного канала. Когда сигналнизко...
18 RU Подключение и настройка аку стичес ких систем Настройка многоканальной системы пространственного звучания p Высота установки тыльных акустических систем (REAR HGT.)* Начальная настройка: LOWЭтот параметр позволяет вам определить высотуустановки тыльных акустических систем дляправильной реализа...
20 RU Подключение и настройка аку стичес ких систем Перед включением ресивера в сеть убедитесь в том, что:• Правильно выбрали тип фронтальных акустических систем (смотрите раздел “ 7 SPEAKERS selector” на стр. 23). (только для моделей STR-DE545 иSTR-SE501) Проверьте правильность соединений После под...
21 RU Подключение и настройка аку стичес ких систем Отсутствует звук с выбранного устройства: , Убедитесь в том, что ресивер и всеподключенные к нему устройства включены. , Убедитесь в том, что уровень громкости надисплее не установлен в положение VOL MINрегулировкой MASTER VOLUME. , Убедитесь в том...
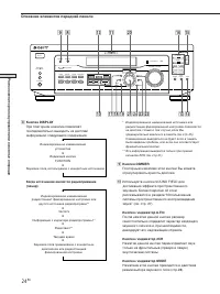
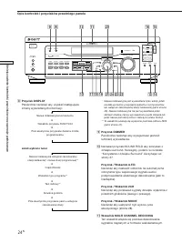
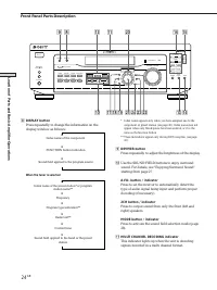
23 RU Р аспо ложение орг анов управления и основные операции 3 Кнопка INPUT MODE Нажимая эту кнопку, Вы можете выбрать типвхода для цифровых устройств (DVD /LD иTV/SAT).Каждое нажатие переключает тип входа дляиспользуемого устройства. Выбрать Для AUTO присвоения приоритетацифровым сигналам, приналич...
24 RU Р аспо ложение орг анов управления и основные операции v 8 Кнопка DISPLAY При повторном нажатии позволяетпоследовательно выводить на дисплейинформацию следующего содержания: Индексированное наименование устройства v Индикация кнопки FUNCTION v Звуковое поле, используемое с конкретным источнико...
25 RU Р аспо ложение орг анов управления и основные операции qa Индикатор MULTI CHANNEL DECODING Данный индикатор загорается при декодированииресивером сигналов, записанных вмногоканальном формате. qs Используйте кнопки CINEMA STUDIO длявоссоздания звуковой атмосферы киностудии. Кнопки A/B/C Нажмите...
28 RU Испо льзование пространственног о зв учания Выбор звукового поля Вы можете насладиться пространственнымзвучанием, используя одно из предварительнозапрограммированных звуковых полей, всоответствии с жанром программы, прослушиваемойВами. 1 Нажмите кнопку MODE. Текущее звуковое поле высветится на...
29 RU Испо льзование пространственног о зв учания Воспроизведение аудио-программ, записанных вформате многоканального пространственногозвучания, осуществляется согласно стандартузаписи. Аудио-программы, записанные в 2-хканальном аудио-формате декодируются системойDolby Pro Logic для создания звуковы...
31 RU Испо льзование пространственног о зв учания Индикация режимов многокананального пространственногозвука 1 ; DIGITAL Индикатор освещается при выборе любогозвукового поля, кроме 2 CHANNEL, и придекодировании сигналов, записанных в форматеDolby Digital (AC-3).* * Этот индикатор также не освещается...
33 RU Испо льзование пространственног о зв учания Пользовательская настройка звуковых полей Регулируя параметры пространственного звука итембральные характеристики акустических систем,можно настраивать звуковые поля индивидуально, взависимости от условий прослушивания. После индивидуальной регулиров...
34 RU Испо льзование пространственног о зв учания Регулировка параметров уровня Меню LEVEL включает параметры, позволяющиерегулировать баланс и громкость звука каждойакустической системы. Параметры, содержащиеся вданном меню, являются общими для всех звуковыхполей. 1 Начните воспроизведение программ...
35 RU Испо льзование пространственног о зв учания • Диапазон регулировки уровня от –20 дБ до +10 дБ (линия) с шагом в 1дБ. • Выбор режима OFF приглушает звук LFE канала из сверхнизкочастотного громкоговорителя. Такимобразом, низкочастотные звуки с фронтального,центрального или тыльного каналоввоспро...
37 RU Прием радиопередач Приемрадиопередач В этом разделе рассказывается отом, как принимать радиопередачив диапазонах FM или AM, и какпользоваться фиксированныминастройками. Вы можете настроить ресивер на приемрадиостанций, следующими способами: Автоматическая запись FM радиостанций в памятьресивер...
38 RU Прием радиопередач Краткое описание кнопок, которыеиспользуются для прослушиваниярадиопередач Кнопки TUNING + /–: С помощью данных кнопок, производится сканирование и поиск всех доступныхрадиостанций. Кнопка DISPLAY: Нажмите для вывода на дисплей информации RDS (радиотекста). Кнопка MEMORY: Сл...
39 RU Прием радиопередач Автоматическоезапоминание FM - станций (AUTOBETICAL) Эта функция позволяет Вам , избегая повторов,“запомнить” до 30 FM и FM RDS радиостанций валфавитном порядке. К тому же, в памятисохраняются только радиостанции, отличающиесяуверенным приемом.Если Вы хотите сохранять радиос...
40 RU Прием радиопередач Автоматическая настройка Более подробное описание кнопок, упоминаемых вэтом разделе, дается на стр. 38 в разделе “Краткоеописание кнопок, которые используются дляпрослушивания радиопередач”. 1 Нажмите TUNER. Включится радиостанция, котораяпрослушивалась последней. 2 Нажмите ...
41 RU Прием радиопередач Прослушивание фиксированныхрадиостанций Выбор и прослушивание фиксированныхрадиостанций можно осуществить двумя способами,описанными ниже: Сканирование фиксированных станций 1 Нажмите TUNER. Включится радиостанция, котораяпрослушивалась перед выключением. 2 Нажимайте PRESET/...
42 RU Прием радиопередач Использование системы передачи текстовых данных (RDS) Мониторинг дорожной обстановки,новостей и информационных программ(EON) Функция EON (Enhanced Other Network) позволяетресиверу автоматически переключаться на станции,передающие дорожную обстановку, новости илиинформационны...
45 RU Прочие операции Запись Ваш ресивер позволяет без труда производить записьс использованием подключенных к нему устройств.Вам не нужно соединять между собойвоспроизводящее и записывающее устройства.Выбрав источник программы на ресивере, Вы можетепроизводить запись и обработку с использованиеморг...
46 RU Прочие операции Запись на видеокассету С помощью ресивера Вы можете производить записьс телевизора или LD - проигрывателя. Приредактировании видеозаписи, Вы можете такжезаписать звуковое сопровождение, полученное отодного из многочисленных звуковоспроизводящихустройств. При необходимости - обр...
47 RU Прочие операции Корректировка функцийкнопки SET UP Кнопка SET UP позволяет Вам производитьследующие регулировки. Выбор входящего видеосигнала 5.1CH Этот параметр позволяет Вам указатьпринадлежность входящего видеосигнала, которыйиспользуется совместно с аудиосигналамипоступающими от разъема 5....
49 RU Допо лнительная информация Звучание тыльных акустических систем оченьтихое или отсутствует. , Убедитесь, что функция “sound field” -включена (нажмите SOUND FIELD - MODE). , Назначьте звуковое поле, содержащее в своемназвании слова “cinema” или “virtual” (см. стр.28 - 30). , Отрегулируйте урове...
50 RU Допо лнительная информация Технические характеристики Диапазон воспроизводимыхчастот CD, MD/TAPE, DVD/LD, TV/SAT, VIDEO, AUX:10 Гц - 50 кГц + 0.5/–2 дБ (в обходрежимов sound field,tone, и bass boost) Входы (аналоговые) 5.1CH INPUT, CD, DVD/LD, MD/TAPE,TV/SAT, VIDEO, AUX:Чувствительность:250 мВ...
51 RU Допо лнительная информация FM тюнер Диапазон принимаемых частот 87.5 - 108.0 MГц Антенные входы 75 Ом, несимметричный Чувствительность Моно: 18.3 дБф, 2.2 µВ/ 75 Ом Стерео: 38.3 дБф, 22.5 µВ/75 Ом Реальная чувствительность 11.2 дБф, 1 µV/75 Ом Отношение сигнал/шум Моно: 76 дБСтерео: 70 дБ Коэф...
52 RU Допо лнительная информация Глоссарий Пространственный звук Звук, состоит из трех элементов:прямой звук, ранее отраженныйзвук (ранние отражения) иреверберационный звук(реверберация). Акустическиесвойства помещения, в которомпроисходит прослушивание,определяют способ восприятияданных трех элемен...
57 RU Допо лнительная информация Алфавитный указатель А, Б AC-3. См. Dolby Digital (AC-3) Автоматическая настройка 40Акустические системы подключение 13расположение 16регулировка громкости акустической системы 19 сопротивление 14фронтальные акустические системы (A/B) 23 Алфавитный указатель В, Г Выб...
Sony Усилители Инструкции
-
Sony STR-DA1200ES
Инструкция по эксплуатации
-
Sony STR-DA1500ES
Инструкция по эксплуатации
-
Sony STR-DA3300ES
Инструкция по эксплуатации
-
Sony STR-DA3700ES
Инструкция по эксплуатации
-
Sony STR-DA5200ES
Инструкция по эксплуатации
-
Sony STR-DA5300ES
Инструкция по эксплуатации
-
Sony STR-DA5400ES
Инструкция по эксплуатации
-
Sony STR-DA5500ES
Инструкция по эксплуатации
-
Sony STR-DA5600ES
Инструкция по эксплуатации
-
Sony STR-DA5700ES
Инструкция по эксплуатации
-
Sony STR-DA5800ES
Инструкция по эксплуатации
-
Sony STR-DA6400ES
Инструкция по эксплуатации
-
Sony STR-DA7100ES
Инструкция по эксплуатации
-
Sony STR-DE445
Инструкция по эксплуатации
-
Sony STR-DE545
Инструкция по эксплуатации
-
Sony STR-DG520
Инструкция по эксплуатации
-
Sony STR-DH100
Инструкция по эксплуатации
-
Sony STR-DH500
Инструкция по эксплуатации
-
Sony STR-DH510
Инструкция по эксплуатации
-
Sony STR-DH720
Инструкция по эксплуатации