Alpine CDE-9845RB (RR) - Инструкция по эксплуатации

Alpine CDE-9845RB (RR)

Магнитола Alpine CDE-9845RB (RR) - инструкция пользователя по применению, эксплуатации и установке на русском языке. Мы надеемся, она поможет вам решить возникшие у вас вопросы при эксплуатации техники.

Если остались дополнительные вопросы — свяжитесь с нами через контактную форму.

1 Страница 1
2 Страница 2
3 Страница 3
4 Страница 4
5 Страница 5
6 Страница 6
7 Страница 7
8 Страница 8
9 Страница 9
10 Страница 10
11 Страница 11
12 Страница 12
13 Страница 13
14 Страница 14
15 Страница 15
16 Страница 16
17 Страница 17
18 Страница 18
19 Страница 19
20 Страница 20
21 Страница 21
22 Страница 22
23 Страница 23
24 Страница 24
25 Страница 25
26 Страница 26
27 Страница 27
28 Страница 28
29 Страница 29
30 Страница 30
31 Страница 31
32 Страница 32
33 Страница 33
34 Страница 34
35 Страница 35
36 Страница 36
37 Страница 37
38 Страница 38
39 Страница 39
40 Страница 40
41 Страница 41
42 Страница 42
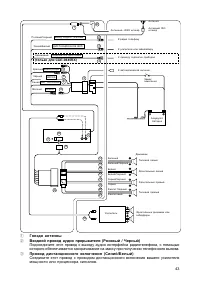
43 Страница 43
44 Страница 44
Страница: / 44
Загрузка инструкции

R

R

RDS MP3/WMA CD-ðåñèâåð

CDE-9845RB/CDE-9845RR

RDS MP3 CD-ðåñèâåð

CDE-9843R/CDE-9843RM

FM/MW/LW/RDS CD-ðåñèâåð

CDE-9841R

Ðóêîâîäñòâî ïî ýêñïëóàòàöèè

Îôèöèàëüíûé ýêñêëþçèâíûé äèñòðèáüþòîð

TRIA INTERNATIONAL INC.

óë. Øàðèêîïîäøèïíèêîâñêàÿ, ä. 13À

Ìîñêâà, Ðîññèÿ

òåë. 095.221.6.122

www. t r i a . r u

Ãàðàíòèéíûé ðåìîíò

ÑÅÐÂÈÑ-ÖÅÍÒÐ «ÑòóäèîÑàóíä Ñåðâèñ»

Êàøèðñêèé ïðîåçä, ä. 17, ñòð. 1, ýò. 1

Ìîñêâà, Ðîññèÿ

Òåë.: 748.03.60

Ôàêñ: 748.03.59

Ïîæàëóéñòà, îçíàêîìüòåñü ñ äàííûì ðóêîâîäñòâîì ïåðåä íà÷àëîì ýêñïëóàòàöèè
àïïàðàòà.

"Загрузка инструкции" означает, что нужно подождать пока файл загрузится и можно будет его читать онлайн. Некоторые инструкции очень большие и время их появления зависит от вашей скорости интернета.

Характеристики

Другие модели - Магнитолы Alpine

Все магнитолы Alpine