Страница 2 - эксклюзивный дистрибьютор; Представительство в России:; Г арантийный ремонт; СЕРВИС-ЦЕНТР “СтудиоСаунд Сервис”; Эксклюзивный импортер
TRIA International, Ltd. эксклюзивный дистрибьютор http://www.tria.ru Main office: 185 North Redwood Drive, ste 120, San Rafael California 94903 USA Tel.: 415.444.0820 Fax.: 415.499.8120 Представительство в России: Россия, 109088, Москва, ул. Угрешская, 14, стр.1, офис 414 Тел.: 7 495. 221.6465 Факс...
Страница 3 - РУССКИЙ; Настройка Bluetooth
РУССКИЙ 1 -RU СодержаниеРуководство по использованию ПРЕДУПРЕЖДЕНИЕ ПРЕДУПРЕЖДЕНИЕ .............................. 3ОСТОРОЖНО .......................................... 3МЕРЫ ПРЕДОСТОРОЖНОСТИ ............ 3 Приступая к работе Список компонентов ................................... 7Включение и выключе...
Страница 4 - Внешнее устройство; BLUETOOTH (только для моделей
2 -RU Внешнее устройство Включение и выключение режима Mute (INT MUTE) .............................................. 20 Подключение к внешнему усилителю (POWER IC) ............................................. 20 Настройка режима AUX+ SETUP ........... 20 Настройка режима AUX NAME (только для модел...
Страница 5 - Руководство по использованию; НЕ РАЗБИРАТЬ И НЕ ИЗМЕНЯТЬ.; МЕРЫ; Очистка продукта; ПРЕДУПРЕЖДЕНИЕ
3 -RU Руководство по использованию НЕ ПРЕДПРИНИМАЙТЕ НИКАКИХ ДЕЙСТВИЙ, КОТОРЫЕ МОГУТ ОТВЛЕЧЬ ВАС ОТ БЕЗОПАСНОГО ВОЖДЕНИЯ АВТОМОБИЛЯ. Любые действия, отвлекающие внимание на продолжительный срок, должны выполняться только после полной остановки. Перед выполнением таких действий всегда останавливайте ...
Страница 8 - Обращение с USB-накопителями; ОСТОРОЖНО
6 -RU Обращение с USB-накопителями • Во избежание неисправности или повреждений устройства соблюдайте следующие указания. Внимательно прочтите инструкцию по использованию USB-накопителя. Не прикасайтесь к разъемам руками или металлическими предметами. Не подвергайте USB-накопитель чрезмерному физиче...
Страница 9 - Список компонентов; Снятие и установка передней панели; Приступая к работе
7 -RU * Рисунок относится к модели CDE-104BTi. Список компонентов • Основной блок .................................................................1 • Кабель питания................................................................1 • Соединительный кабель FULL SPEED ™ (только для моделей CDE-102Ri/CD...
Страница 10 - Настройка уровня громкости; Прослушивание радио; Радио
8 -RU Настройка уровня громкости Поворачивая Вращающийся регулятор, настройте требуемый уровень громкости. Регулировка подсветки (только для моделей CDE-102Ri/ CDE-103BT/CDE-104BTi) 1 Нажмите FUNC./SETUP , чтобы загорелся индикатор . 2 Нажимайте 6/DIMMER , чтобы выбрать режим DIMMER. DIMMER-A (автом...
Страница 11 - RDS
9 -RU Предварительная настройка станций вручную 1 Выберите радиодиапазон и настройте радиостанцию, которую хотите сохранить в памяти. 2 Нажмите и удерживайте не менее 2 секунд одну из кнопок предварительной настройки (от 1 до 6), за которой хотите закрепить данную станцию. Частота выбранной станции ...
Страница 12 - Режим PI SEEK; Прием информации о трафике
10 -RU Повторный вызов предварительно настроенных RDS-станций 1 Нажмите кнопку FUNC./SETUP , чтобы загорелся индикатор . 2 Нажмите кнопку 1 /AF , чтобы включить режим RDS. 3 Нажмите кнопку FUNC./SETUP , чтобы включить обычный режим. Индикатор должен погаснуть. 4 Убедитесь в том, что индикатор погас,...
Страница 13 - Воспроизведение
11 -RU Прием информации о трафике во время воспроизведения компакт-диска или прослушивания радио 1 Нажмите и удерживайте кнопку BAND/TA не менее 2 секунд, должен загореться индикатор “TA”. 2 При необходимости нажмите кнопку или , чтобы выбрать станцию, передающую информацию о трафике. В случае начал...
Страница 14 - Многократное воспроизведение
12 -RU 1 Вставьте диск лицевой стороной вверх. Диск будет втянут в устройство автоматически, после чего загорится индикатор “ ”. Если диск уже вставлен, нажмите кнопку SOURCE/ , чтобы переключиться в режим DISC. Режим меняется при каждом нажатии данной кнопки. TUNER DISC USB AUDIO iPod * 1 /AUX+ * 2...
Страница 15 - Поиск по именам файлов/папок; Быстрый поиск
13 -RU Режим MP3/WMA/AAC: * В режиме USB в случайном порядке воспроизводятся все файлы, записанные на USB-накопителе, и загорается индикатор “ ”. Поиск в текстовой информации о компакт-диске На дисках, поддерживающих текстовую информацию, поиск музыкальных композиций можно выполнять по текстовым заг...
Страница 17 - Терминология; Настройка звука
15 -RU Поддерживаемые форматы Данное устройство поддерживает CD-ROW XA, Mixed Mode CD, Enhanced CD (CD-Extra) и диски с несколькими сеансами записи.Устройство не может правильно воспроизводить диски, записанные методом Track At Once (по одному фрагменту) или пакетной записи. Порядок файлов Файлы вос...
Страница 18 - Настройка фильтра верхних частот; Настройка центральной низкой частоты; Настройка центральной высокой частоты
16 -RU Настройка регулировки нижних частот Можно изменить характер выделения низких частот, чтобы сформировать предпочтительную тональность. 1 Повторно нажимайте кнопку /SOUND, чтобы выбрать режим BASS. BASS TREBLE HPF BASS 2 -1 Нажмите BAND/TA, чтобы выбрать нужную центральную низкую частоту. 80 Гц...
Страница 19 - Отображение текста; Другие функции
17 -RU * Рисунок относится к модели CDE-104BTi. Отображение текста Текстовая информация, такая как название диска или фрагмента, отображается в случае проигрывания компакт-диска, поддерживающего текстовую информацию. Кроме того, при воспроизведении файлов MP3/WMA/AAC на экран можно выводить имя папк...
Страница 20 - Меню SETUP
18 -RU Использование входного разъема AUX (только для моделей CDE-102Ri/CDE-103BT/CDE-104BTi) Подключите переносной аудиоплеер и т.д., просто подсоединив его ко входу на передней панели. Требуется дополнительный переходный кабель (стандартный кабель с разъемом RCA и мини-разъемом 3,5 или кабель с дв...
Страница 23 - Настройка перед использованием; для моделей; Bluetooth; Операция настройки Bluetooth
21 -RU * Рисунок относится к модели CDE-104BTi. Настройка перед использованием Bluetooth - это беспроводная технология, которая позволяет устанавливать связь между мобильным устройством или персональным компьютером на небольших расстояниях. С помощью этой технологии можно осуществить вызов по мобиль...
Страница 25 - О функции телефона “Свободные руки”
23 -RU Функция телефона “Свободные руки” Вызов по телефону с использованием функции “Свободные руки” можно осуществить при использовании с данным устройством мобильного телефона с поддержкой профилей HSP (профиль наушников) и HFP (профиль гарнитуры). • Не выполняйте вызовы с использованием функции “...
Страница 26 - Голосовой набор номера; Настройка громкости во время; Операция переключения
24 -RU Набор номера из телефонной книги С мобильного телефона можно загрузить до 100 0 телефонных номеров. Выберите имя из списка телефонной книги и выполните вызов. Настройка: PHONE BOOK • Если через телефонную книгу не удается найти имя, отобразится индикация “----------”. • Порядок отображения сп...
Страница 27 - Подключение USB-накопителя
25 -RU 1 Нажмите SOURCE/ , чтобы переключиться в режим USB AUDIO. Режим меняется при каждом нажатии данной кнопки. TUNER DISC USB AUDIO iPod * 1 /AUX+ * 2 BT AUDIO * 3 AUX * 4 TUNER * 1 Только при подключении iPhone/iPod и установке AUX + SETUP на OFF (выкл.), см. раздел “Настройка режима AUX+ SETUP...
Страница 28 - Поиск нужной композиции
26 -RU * Рисунок относится к модели CDE-104BTi. К данному устройству можно подключить устройство iPhone/iPod с помощью соединительного кабеля ALPINE FULL SPEED ™ (KCE-433iV) (продается отдельно для моделей CDE-101R/CDE-101RM/CDE-103BT). Если устройство подключено с помощью такого кабеля, то функции ...
Страница 31 - При возникновении трудностей; Информация; Основные функции
29 -RU При возникновении трудностей При обнаружении проблемы, выключите, а затем включите питание. Если устройство все равно работает неправильно, просмотрите элементы следующего контрольного списка. Данное руководство поможет справиться с проблемой в случае неисправности устройства. В противном слу...
Страница 32 - Звук; UNIT ERROR
30 -RU От динамиков не идет выходной звуковой сигнал. • От внутреннего усилителя устройства не поступает выходной сигнал.- Параметр POWER IC имеет значение “POW ON” (стр. 20). Невозможно воспроизведение файлов из устройства iPod или нет выходного звукового сигнала. • Устройство iPod не распознано. -...
Страница 34 - Технические характеристики; CLASS 1
32 -RU Технические характеристики FM-ТЮНЕР MW-ТЮНЕР LW-ТЮНЕР CD-ПЛЕЕР РАЗДЕЛ USB РАЗДЕЛ BLUETOOTH (только для моделей CDE-103BT/CDE-104BTi) СЧИТЫВАНИЕ СИГНАЛА ОБЩИЕ РАЗМЕР КОРПУСА РАЗМЕР ДЕРЖАТЕЛЯ Срок службы данного изделия - 5 лет. • Из-за непрерывного совершенствования продукта его технические ха...
Страница 35 - Установка и соединения; Предупреждение; ВЫПОЛНЯЙТЕ ПРАВИЛЬНЫЕ ПОДКЛЮЧЕНИЯ.; Осторожно
33 -RU Установка и соединения Чтобы правильно использовать устройство, перед его установкой и подключением ознакомьтесь с информацией из данного руководства, представленной ниже, а также на стр. 3 – 6. Предупреждение ВЫПОЛНЯЙТЕ ПРАВИЛЬНЫЕ ПОДКЛЮЧЕНИЯ. Неправильное подключение может привести к возгор...
Страница 36 - Установка
34 -RU Установка • Основной блок должен быть установлен с наклоном не более 35 градусов по отношению к горизонтальной плоскости. О сторожно При установке данного устройства в автомобиле не снимайте переднюю панель. Если съемная передняя панель удалена во время установки, то, возможно, вы нажали слиш...
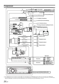
Страница 38 - Соединения
36 -RU Соединения * 1 Если СНЧ-динамик выключен (установлено значение OFF), выход задних динамиков. Если СНЧ-динамик включен (установлено значение ON), выход СНЧ-динамика. * 2 Если СНЧ-динамик выключен (установлено значение OFF), выход для передних динамиков. Если СНЧ-динамик включен (установлено зн...