Страница 2 - СЕРВИС-ЦЕНТР “СП Саунд Сервис”; Официальный продавец
TRIA International, Ltd. Эксклюзивный дистрибьютор Маркетинговое представительство в России: Россия, 109088, Москва, ул. Угрешская, 14, стр.1, офис 414 www.tria.ru Тел.: 7 495. 775.59.60 Факс: 7 495. 775.59.66 Гарантийный ремонт СЕРВИС-ЦЕНТР “СП Саунд Сервис” Россия, Москва, 115201 2-ой Южнопортовый...
Страница 3 - Содержание; РУССКИЙ
3 -RU Содержание РУССКИЙ Руководство по использованию ПРЕДУПРЕЖДЕНИЕ ПРЕДУПРЕЖДЕНИЕ ...................................... 6ОСТОРОЖНО ................................................ 6МЕРЫ ПРЕДОСТОРОЖНОСТИ .................... 6 Приступая к работе Список компонентов ....................................
Страница 4 - Меню SETUP
4 -RU Содержание РУССКИЙ Меню SETUP Настройка .................................................................. 23 Общие настройки .............................................. 24 Установка избранного источника на кнопку FAV (FAV SETUP) (только для CDE-131R) ..........24Настройка языка (CYRILLIC) ...
Страница 5 - Информация; Установка и соединения
5 -RU Содержание РУССКИЙ USB-накопитель (приобретается дополнительно) Воспроизведение файлов MP3 с USB-накопителя (приобретается дополнительно) ...................................................... 34Подключение USB-накопителя (приобретается дополнительно) .................... 34 Подключите USB-нак...
Страница 6 - Руководство по использованию; ПРЕДУПРЕЖДЕНИЕ
6 -RU Руководство по использованию ПРЕДУПРЕЖДЕНИЕ Этот символ обозначает важные инструкции. Их несоблюдение может привести к серьезному телесному повреждению или смерти. НЕ ПРЕДПРИНИМАЙТЕ НИКАКИХ ДЕЙСТВИЙ, КОТОРЫЕ МОГУТ ОТВЛЕЧЬ ВАС ОТ БЕЗОПАСНОГО ВОЖДЕНИЯ АВТОМОБИЛЯ. Любые действия, отвлекающие вн...
Страница 8 - О носителях, которые можно воспроизводить; ОСТОРОЖНО
8 -RU Не оставляйте диск надолго в машине или проигрывателе. Никогда не подвергайте диск воздействию прямых солнечных лучей. Жара и влажность могут повредить компакт-диск настолько, что его нельзя будет проигрывать. Для клиентов, использующих диски CD-R/CD-RW • Если не удается воспроизвести диск CD-...
Страница 9 - Нажмите; Нажмите и удерживайте кнопку; Выбор источника; Нажмите кнопку; Приступая к работе
9 -RU Список компонентов • Основной блок........................................................................ 1• Кабель питания ...................................................................... 1• Микрофон (только для модели CDE-133BT) ...................... 1• Монтажная корзина ...............
Страница 10 - Снятие и установка передней панели; Первоначальный запуск системы; Настройка уровня громкости; Примечания; Снятие
10 -RU Снятие и установка передней панели 1 Выключите питание устройства. 2 Нажимайте кнопку e (Снятие панели) в нижнем левом углу, пока не выдвинется передняя панель. 3 Возьмите переднюю панель за левую сторону и вытащите ее. Примечания • При обычном использовании передняя панель может нагреться (о...
Страница 11 - Прослушивание радио; SOURCE; TUNE; Радио
11 -RU • Если за 60 секунд не было выполнено ни одной операции, устройство автоматически переключается в обычный режим. • Даже если для параметра AUTO CLOCK установлено значение ON (см. в разделе “Автоматическая настройка времени” на стр. 13), время можно установить вручную. В то же время если имеет...
Страница 12 - Функция поиска частоты; RDS
12 -RU Примечания • В памяти предварительной настройки может храниться до 30 станций (по 6 станций для каждого диапазона: FM1, FM2, FM3, MW и LW). • При сохранении станции в ячейку памяти, где записана текущая станция, частота текущей станции стирается и замещается частотой новой станции. Предварите...
Страница 13 - Режим PI SEEK; Автоматическая настройка времени; Прием информации о трафике
13 -RU Прием региональных (местных) RDS-станций 1 Нажмите и удерживайте кнопку AUDIO SETUP не менее 2 секунд, чтобы включить режим выбора SETUP. 2 Повернув Rotary encoder , выберите режим настройки “TUNER”, затем нажмите ENTER . 3 Повернув Rotary encoder , выберите “REGIONAL”, затем нажмите ...
Страница 14 - Воспроизведение
14 -RU Отображение передаваемого радиостанцией текста Устройство позволяет отображать текстовые сообщения, передаваемые радиостанцией. Нажмите кнопку VIEW в режиме приема FM-радиосигналов, чтобы выбрать функцию отображения радиотекста. Содержимое экрана меняется при каждом нажатии данной кнопки. Есл...
Страница 15 - Многократное воспроизведение; Режим поиска имени папки
15 -RU • При воспроизведении с CD/MP3 нажмите , затем можно быстро вернуться к последнему выбранному уровню в режиме поиска. Многократное воспроизведение 1 Нажмите a 4 . Данная композиция будет постоянно воспроизводиться. a *1 a *2 (off ) a *1 Многократно воспроизводится только одна дорожк...
Страница 16 - Терминология
16 -RU О MP3 ОСТОРОЖНО За исключением личного пользования дублирование звуковых данных (включая данные MP3) или их распространение, пересылка или копирование как бесплатно, так и за плату без разрешения владельца авторского права строго запрещено законом об авторском праве и международном договоро...
Страница 17 - Несколько раз нажмите; Поворачивая; Настройка звука
17 -RU Тег Информация о композициях, например, названия фрагментов, имена исполнителей, названия альбомов и т.д., записанная в файлах MP3. Корневая папка Корневая папка (или корневой каталог) является начальной папкой файловой системы. В корневой папке содержатся все остальные папки и файлы. Она соз...
Страница 18 - Настройка регулировки низких частот
18 -RU Настройка звука Устройство можно гибко настроить под свои предпочтения для более удобного использования. В меню AUDIO SETUP можно выполнять настройку звука. 1 Нажмите и удерживайте кнопку AUDIO SETUP не менее 2 секунд, чтобы включить режим SETUP. 2 Повернув Rotary encoder , выберите режим A...
Страница 19 - Настройка средних частот; Настройка фильтра высоких частот
19 -RU (между левым и правым)/фейдера (между фронтом и тылом)/тонкомпенсации/настроек по умолчанию” на стр. 17. Настройка средних частот 1 После выбора MID в режиме регулировки 3BAND EQ поверните Rotary encoder для выбора требуемого элемента настройки средних частот, затем нажмите ENTER . WIDTH (...
Страница 20 - Настройка фильтра низких частот
20 -RU Если сабвуфер включен, можно выполнить регулировку уровня его выходного сигнала (см. в разделе “Настройка параметров уровня сабвуфера/низких частот/средних частот/высоких частот/баланса (между левым и правым)/фейдера (между фронтом и тылом)/тонкомпенсации/настроек по умолчанию” на стр. 17). ...
Страница 21 - Отображение текста; Другие функции; Об отображении индикаторов; О текстовом режиме
21 -RU Отображение текста Текстовая информация, такая как название диска или фрагмента, отображается в случае проигрывания компакт-диска, поддерживающего текстовую информацию. Кроме того, при воспроизведении файлов MP3 на экран можно выводить имя папки, имя файла, содержимое тега и т.д. Нажмите VIEW...
Страница 22 - Использование входного разъема AUX; Настройка меню параметров; Установка избранного источника; Вызов избранного источника
22 -RU Использование входного разъема AUX Подключите переносной аудиоплеер и т.д., просто подсоединив его ко входу на передней панели. Требуется дополнительный переходный кабель (стандартный кабель с RCA на мини-разъем 3,5ø или кабель с мини-разъема 3,5ø на мини-разъем 3,5ø). Нажмите кнопку SOURCE ...
Страница 23 - Настройка
23 -RU *3 См. в разделе “Регулировка подсветки” на стр. 25. *4 В этом режиме можно выбрать PLAY MODE. Для получения дополнительной информации см. в разделе “Воспроизведение файлов MP3 (PLAY MODE)” на стр. 24. *5 См. в разделе “Настройка управления iPod” на стр. 35. *6 Параметры настройки совпадают с...
Страница 24 - Настройка режима AUX SETUP; Демонстрация; Общие настройки
24 -RU 3 Повернув Rotary encoder , выберите элемент настройки и нажмите ENTER . (например, выберите AUX SETUP) 4 Повернув Rotary encoder , измените настройки параметра и нажмите ENTER . (Например, выберите AUX ON или AUX OFF.) 5 Нажмите и удерживайте кнопку AUDIO SETUP не менее 2 секунд, что...
Страница 25 - Изменение цвета подсветки; Регулировка подсветки; Настройка режима поиска iPod/iPhone; Дополнительные элементы настройки:; Настройка отображения
25 -RU Параметр DISPLAY выбран в главном меню настройки в шаге 2. Изменение цвета подсветки Эта функция позволяет изменить подсветку кнопок устройства. Элемент настройки: ILLUM Значения: ILUM TYPE1 (начальная настройка) / TYPE2 / TYPE3 / TYPE4 TYPE1: Цвет кнопки SOURCE синий, цвет остальных - к...
Страница 26 - Настройка перед использованием; Поверните; О BLUETOOTH
26 -RU Настройка перед использованием BLUETOOTH - это беспроводная технология, которая позволяет устанавливать связь между мобильным устройством или персональным компьютером на небольших расстояниях. С помощью этой технологии можно осуществить вызов по мобильному телефону с использованием функции “С...
Страница 27 - НАСТРОЙКА BLUETOOTH; Настройка устройства BLUETOOTH
27 -RU Примечания • Если не удалось выполнить подключение, отобразится “FAILED”. • После успешного согласования два устройства будут повторно автоматически согласованы при включении зажигания автомобиля. Однако может произойти сбой согласования. Если произошел сбой повторного автоматического согласо...
Страница 28 - Настройка Visible Mode
28 -RU • В зависимости от подключенного мобильного телефона индикаторы c (заряд батареи), i (сила сигнала) и h (сообщение) могут не отображаться. • Если были зарегистрированы все 3 положений, четвертое устройство зарегистрировать не удастся. Чтобы зарегистрировать другое устройство, сначала удалите ...
Страница 29 - Настройка языка меню BLUETOOTH
29 -RU Можно выбрать использование этих функций в соответствии со следующим параметром. Элемент настройки: SENDER ID Дополнительные элементы настройки: MSG ALERT / CALLER ID Значения: ON (начальная настройка) / OFF Настройка индикатора текстового сообщения ON/OFF (MSG ALERT) Если выбран вариант ...
Страница 30 - Функция телефона Hands-Free; О функции телефона Hands-Free
30 -RU FRONT-L: Звук будет выводиться только через передний левый динамик. FRONT-R: Звук будет выводиться только через передний правый динамик. FRONT-LR: Звук будет выводиться через передний правый и левый динамики. Отображение версии текущего программного обеспечения. Элемент настройки: FW VERSIO...
Страница 31 - Повернув; Набор номера из журнала входящих вызовов; Набор номера из телефонной книги
31 -RU Если для параметра “BT MENU” установлено значение “DEUTSCH”. SPRACHWAHL / GEWAEHLT / ANGENOMMEN / VERPASST / TEL-BUCH Если для параметра “BT MENU” установлено значение “FRANCAIS”. CP-VOCALE / COMPOSES / RECUS / MANQUES / REPERTOIRE Если для параметра “BT MENU” установлено значение “ESPANOL”. ...
Страница 32 - Функция ожидания вызова
32 -RU • Если во время подключения мобильного телефона к устройству в журнал вызовов или телефонную книгу были добавлены новые записи (или удалены), отображенный на устройстве список, возможно, не будет отображать последние изменения. Если список не был обновлен, правильно осуществить вызов не удаст...
Страница 33 - Rotary; Использование BLUETOOTH Audio; Операция переключения вызовов
33 -RU Во время вызова можно настроить уровень громкости. Отрегулируйте громкость, поворачивая Rotary encoder . Примечание • Возможно, потребуется увеличить громкость выше обычного уровня при воспроизведении аудио. Однако значительное увеличение громкости может привести к возникновению обратной связ...
Страница 34 - Подключите USB-накопитель
34 -RU Воспроизведение файлов MP3 с USB-накопителя (приобретается дополнительно) Можно воспроизвести MP3 файлы, если подключен USB-накопитель, поддерживающий формат MP3. 1 Нажмите SOURCE , чтобы переключиться в режим USB AUDIO. 2 Чтобы приостановить воспроизведение, нажмите . Чтобы возобновить ...
Страница 35 - Подсоединение iPod/iPhone; Настройка управления iPod
35 -RU Подсоединение iPod/iPhone К данному устройству с помощью интерфейсного кабеля для iPod (прилагается к iPod) можно подключить устройство iPod/iPhone. Если iPod/iPhone подключены к этому устройству, можно выбрать управление iPod/iPhone с помощью собственных элементов управления или элементов уп...
Страница 36 - Поиск нужной композиции
36 -RU Воспроизведение 1 Нажмите SOURCE , чтобы переключиться в режим iPod. 2 Нажмите кнопку или , чтобы выбрать нужную композицию. Для быстрой перемотки текущей дорожки назад/вперед нажмите и удерживайте кнопку или . 3 Чтобы приостановить воспроизведение, нажмите . Чтобы возобновить во...
Страница 37 - Функция поиска по алфавиту; Функция прямого поиска; preset
37 -RU Функция поиска по алфавиту Функция поиска по алфавиту может использоваться для более эффективного поиска альбомов, композиций и т.д. В режиме поиска PLAYLIST/ARTIST/ALBUM/SONG/PODCAST/GENRE/COMPOSER/AUDIOBOOK выберите первую букву требуемого названия (альбома, композиции и т.д.), при этом ото...
Страница 38 - При возникновении трудностей; Основные функции
38 -RU 2 Чтобы отменить режим воспроизведения M.I.X., выберите (off ), согласно представленной выше процедуре. Примечание • Если композиция выбрана в режиме поиска по альбомам до перехода в режим воспроизведения M.I.X., композиции не будут воспроизводиться в случайном порядке, даже если будет выбран...
Страница 39 - Звук; NO DEVICE
39 -RU Не удается вставить компакт-диск. • Компакт-диск уже вставлен в CD-плеер.– Извлеките компакт-диск и удалите его. • Компакт-диск вставлен неправильно. – Убедитесь в том, что компакт-диск вставлен в соответствии с инструкциями из раздела “Эксплуатация CD-плеера”. Невозможно выполнить перемотку ...
Страница 40 - Индикаторы в режиме iPod; NO SUPPORT
40 -RU • Устройство не поддерживает используемую частоту дискретизации или скорость передачи битов.– Используйте частоту дискретизации или скорость передачи битов, поддерживаемую данным устройством. • Была введена текстовая информация, которую устройство не может распознать.– Используйте USB-накопит...
Страница 41 - Технические характеристики; РАЗДЕЛ USB; CLASS 1
41 -RU Технические характеристики FM-ТЮНЕР MW-ТЮНЕР LW-ТЮНЕР CD-ПЛЕЕР РАЗДЕЛ USB * Частотная характеристика может отличаться в зависимости от программного обеспечения устройства кодирования / скорости передачи битов. BLUETOOTH (только для модели CDE-133BT) СЧИТЫВАНИЕ СИГНАЛА ОБЩИЕ РАЗМЕР КОРПУСА РАЗ...
Страница 42 - ВЫПОЛНЯЙТЕ ПРАВИЛЬНЫЕ ПОДКЛЮЧЕНИЯ.
42 -RU Установка и соединения Чтобы правильно использовать устройство, прочитайте следующие разделы и см. в разделе “Руководство по использованию” на стр. 6 для получения информации о надлежащем использовании. ПРЕДУПРЕЖДЕНИЕ ВЫПОЛНЯЙТЕ ПРАВИЛЬНЫЕ ПОДКЛЮЧЕНИЯ. Неправильное подключение может привест...
Страница 43 - МЕРЫ ПРЕДОСТОРОЖНОСТИ; Установка
43 -RU МЕРЫ ПРЕДОСТОРОЖНОСТИ • Обязательно отсоедините кабель от отрицательного (−) полюса аккумулятора перед установкой устройства CDE-133BT/CDE-131R. Это сводит к минимуму вероятность повреждения устройства в случае короткого замыкания. • Провода с цветовой кодировкой должны подключаться в соотв...
Страница 44 - Удалите съемную переднюю панель.; Удаление
44 -RU 3 Вставьте модель CDE-133BT/CDE-131R в приборную панель. После установки устройства убедитесь в том, что стопорные штифты целиком сидят в нижнем положении. Для этого сильно нажмите на устройство, одновременно толкая стопорный штифт вниз с помощью маленькой отвертки. Это гарантирует правильную...
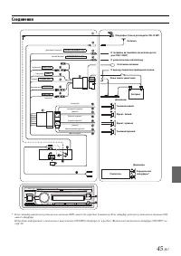
Страница 45 - Соединения
45 -RU Соединения * Если сабвуфер выключен (установлено значение OFF), выход для передних динамиков. Если сабвуфер включен (установлено значение ON), выход сабвуфера.Подробную информацию о включении и выключении (ON/OFF) сабвуфера см. в разделе “Включение/отключение сабвуфера (ON/OFF)” на стр. 20 AU...
Страница 46 - Declaration of Conformity
46 -RU About the Rules of Bluetooth Electromagnetic Radiation Regulation Declaration of Conformity Микрофон (в комплекте CDE-133BT) Антенный разъем Вывод выходного прерывателя звука (розовый/черный) Не используется для CDE-133BT. Вывод удаленного включения (синий/белый) Подключите этот вывод...