Alpine CDE-126BT - Инструкция по эксплуатации

Alpine CDE-126BT

Магнитола Alpine CDE-126BT - инструкция пользователя по применению, эксплуатации и установке на русском языке. Мы надеемся, она поможет вам решить возникшие у вас вопросы при эксплуатации техники.

Если остались дополнительные вопросы — свяжитесь с нами через контактную форму.

1 Страница 1
2 Страница 2
3 Страница 3
4 Страница 4
5 Страница 5
6 Страница 6
7 Страница 7
8 Страница 8
9 Страница 9
10 Страница 10
11 Страница 11
12 Страница 12
13 Страница 13
14 Страница 14
15 Страница 15
16 Страница 16
17 Страница 17
18 Страница 18
19 Страница 19
20 Страница 20
21 Страница 21
22 Страница 22
23 Страница 23
24 Страница 24
25 Страница 25
26 Страница 26
27 Страница 27
28 Страница 28
29 Страница 29
30 Страница 30
31 Страница 31
32 Страница 32
33 Страница 33
34 Страница 34
35 Страница 35
36 Страница 36
37 Страница 37
38 Страница 38
39 Страница 39
40 Страница 40
41 Страница 41
42 Страница 42
Страница: / 42

Содержание:

  • Страница 2 – Эксклюзивный дистрибьютор; Представительство в России:; Гарантийный ремонт; СЕРВИС-ЦЕНТР «СП Саунд Сервис»; Эксклюзивный импортер; Tria Ukraine; эксклюзивный дистрибьютор в Украине
  • Страница 3 – Содержание; РУССКИЙ
  • Страница 4 – Меню SETUP
  • Страница 5 – Информация; Установка и соединения
  • Страница 6 – Руководство по использованию; ПРЕДУПРЕЖДЕНИЕ
  • Страница 8 – О носителях, которые можно воспроизводить; ОСТОРОЖНО
  • Страница 9 – Нажмите; Нажмите и удерживайте кнопку; Выбор источника; Нажмите кнопку; Приступая к работе
  • Страница 10 – Снятие и установка передней панели; Первоначальный запуск системы; RESET; Настройка уровня громкости; Настройка регулировки подсветки; SETUP; Примечания; Снятие
  • Страница 11 – Прослушивание радио; SOURCE; TUNE; BAND; Радио
  • Страница 12 – Режим PI SEEK; Прием информации о трафике; RDS
  • Страница 14 – Воспроизведение; ENT; Многократное воспроизведение
  • Страница 15 – Быстрый поиск; Режим поиска имени папки
  • Страница 17 – Несколько раз нажмите; Поворачивая; Терминология; Настройка звука
  • Страница 18 – Настройка центральной низкой частоты; Настройка диапазона низких частот; Настройка центральной высокой частоты; Настройка уровня высоких частот; Настройка регулировки низких частот
  • Страница 19 – Отображение текста; Использование входного разъема AUX; Другие функции; Об отображении индикаторов; О текстовом “режиме”
  • Страница 20 – Настройка; Регулировка уровней сигналов источников; Настройка сабвуфера; Настройка BLUETOOTH
  • Страница 21 – Настройка прокрутки текста; Режим Демо; Настройка визуального представления; Таблица символов для
  • Страница 22 – Настройка режима AUX+ SETUP; Настройка режима AUX NAME; Внешнее устройство
  • Страница 23 – Настройка перед использованием; НАСТРОЙКА BLUETOOTH; О BLUETOOTH; Операция настройки BLUETOOTH
  • Страница 24 – Настройка языка меню BT; Настройка устройства BLUETOOTH; Удаление устройства BLUETOOTH из списка
  • Страница 25 – Выбор динамика для вывода сигнала; Обновление программного обеспечения; Функция телефона Hands-Free; О функции телефона Hands-Free
  • Страница 26 – Набор номера из журнала входящих вызовов; Набор номера из телефонной книги
  • Страница 27 – Голосовой набор номера; Операция переключения вызовов
  • Страница 28 – Подсоединение iPod/iPhone; Подключите USB-накопитель
  • Страница 29 – Поиск нужной композиции
  • Страница 30 – Функция прямого поиска; preset
  • Страница 32 – При возникновении трудностей; Основные функции
  • Страница 33 – Индикатор USB-накопителя; UNIT ERROR
  • Страница 35 – Технические характеристики; CLASS 1
  • Страница 36 – ВЫПОЛНЯЙТЕ ПРАВИЛЬНЫЕ ПОДКЛЮЧЕНИЯ.
  • Страница 37 – МЕРЫ ПРЕДОСТОРОЖНОСТИ; Установка
  • Страница 38 – Удалите съемную переднюю панель.; Установка микрофона; Удаление
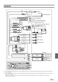
  • Страница 39 – Соединения
  • Страница 40 – Declaration of Conformity
Загрузка инструкции

Designed by ALPINE Japan

68-16909Z37-A

EN

DE

FR

ES

IT

SE

NL

RU

PL

GR

R

R

FOR CAR USE ONLY/NUR FÜR AUTOMOBIL GEBRAUCH/POUR APPLICATION AUTOMOBILE UNIQUEMENT/PARA USO EN
AUTOMÓVILES/SOLO PER L’UTILIZZO IN AUTOMOBILE/ENDAST FÖR BILBRUK/ALLEEN VOOR GEBRUIK IN DE AUTO/
ТОЛЬКО ДЛЯ ИСПОЛЬЗОВАНИЯ В АВТОМОБИЛЯХ/DO UŻYCIA TYLKO W SAMOCHODZIE/ΓΙΑ ΧΡΗΣΗ ΜΟΝΟ ΣΕ ΑΥΤΟΚΙΝΗΤΟ

OWNER’S MANUAL

Please read before using this equipment.

ANVÄNDARHANDLEDNING

Innan du använder utrustningen bör du läsa

igenom denna användarhandledning.

BEDIENUNGSANLEITUNG

Lesen Sie diese Bedienungsanleitung bitte vor

Gebrauch des Gerätes.

GEBRUIKERSHANDLEIDING

Lees deze aanwijzingen aandachtig alvorens dit

toestel te gebruiken.

MODE D’EMPLOI

Veuillez lire avant d’utiliser cet appareil.

РУКОВОДСТВО ПО ЭКСПЛУАТАЦИИ

Прочтите настоящее руководство перед

началом использования оборудования.

MANUAL DE OPERACIÓN

Léalo antes de utilizar este equipo.

INSTRUKCJA OBSŁUGI

Prosimy zapoznać siç z tą instrukcją przed

przystąpieniem do użytkowania urządzenia.

ISTRUZIONI PER L’USO

Si prega di leggere prima di utilizzare il

attrezzatura.

ΕΓΧΕΙΡΙΔΙΟ ΧΡΗΣΤΗ

Παρακαλούμε διαβάστε το πριν χρησιμοποιήσετε

τη συσκευή.

ALPINE ELECTRONICS MARKETING, INC.

1-1-8 Nishi Gotanda,

Shinagawa-ku,

Tokyo 141-0031, Japan

Phone 03-5496-8231

ALPINE ELECTRONICS OF AMERICA, INC.

19145 Gramercy Place, Torrance,

California 90501, U.S.A.

Phone 1-800-ALPINE-1 (1-800-257-4631)

ALPINE ELECTRONICS OF CANADA, INC.

777 Supertest Road, Toronto,

Ontario M3J 2M9, Canada

Phone 1-800-ALPINE-1 (1-800-257-4631)

ALPINE ELECTRONICS OF AUSTRALIA PTY. LTD.

161-165 Princes Highway, Hallam

Victoria 3803, Australia

Phone 03-8787-1200

ALPINE ELECTRONICS GmbH

Wilhelm-Wagenfeld-Str. 1-3, 80807 München, Germany

Phone 089-32 42 640

ALPINE ELECTRONICS OF U.K. LTD.

Alpine House

Fletchamstead Highway, Coventry CV4 9TW, U.K.

Phone 0870-33 33 763

ALPINE ELECTRONICS FRANCE S.A.R.L.

(RCS PONTOISE B 338 101 280)

98, Rue de la Belle Etoile, Z.I. Paris Nord Il,

B.P. 50016, 95945 Roissy Charles de Gaulle

Cedex, France

Phone 01-48638989

ALPINE ITALIA S.p.A.

Viale C. Colombo 8, 20090 Trezzano

Sul Naviglio (MI), Italy

Phone 02-484781

ALPINE ELECTRONICS DE ESPAÑA, S.A.

Portal de Gamarra 36, Pabellón, 32

01013 Vitoria (Alava)-APDO 133, Spain

Phone 945-283588

ALPINE ELECTRONICS (BENELUX) GmbH

Leuvensesteenweg 510-B6,

1930 Zaventem, Belgium

Phone 02-725-13 15

MP3/WMA/AAC CD RECEIVER WITH BLUETOOTH

®

CDE-126BT

MP3 CD RECEIVER WITH BLUETOOTH

®

CDE-125BT

"Загрузка инструкции" означает, что нужно подождать пока файл загрузится и можно будет его читать онлайн. Некоторые инструкции очень большие и время их появления зависит от вашей скорости интернета.

Краткое содержание

Страница 2 - Эксклюзивный дистрибьютор; Представительство в России:; Гарантийный ремонт; СЕРВИС-ЦЕНТР «СП Саунд Сервис»; Эксклюзивный импортер; Tria Ukraine; эксклюзивный дистрибьютор в Украине

TRIA International, Ltd. Эксклюзивный дистрибьютор 185 North Redwood Drive, ste 120, San Rafael California 94903 USA Tel: 415.444.0820 Fax: 415.499.8120 E-mail: info@tria.ru http://www.alpine-electronics.ru/ Представительство в России: Россия, Москва ул. Угрешская, 14, стр.1, оф. 414 Tel: 7 495. 775...

Страница 3 - Содержание; РУССКИЙ

3 -RU Содержание РУССКИЙ Руководство по использованию ПРЕДУПРЕЖДЕНИЕ ПРЕДУПРЕЖДЕНИЕ ...................................... 6ОСТОРОЖНО ................................................ 6МЕРЫ ПРЕДОСТОРОЖНОСТИ .................... 6 Приступая к работе Список компонентов ....................................

Страница 4 - Меню SETUP

4 -RU Содержание РУССКИЙ Меню SETUP Настройка .................................................................. 20 Настройка BLUETOOTH .................................... 20 Настройка соединения BLUETOOTH (BT IN) .............................................................................20 Настр...

Характеристики

Другие модели - Магнитолы Alpine

Все магнитолы Alpine