Страница 3 - Содержание; РУССКИЙ; ПРЕДУПРЕЖДЕНИЕ
3 -RU Содержание РУССКИЙ Руководство по использованию ПРЕДУПРЕЖДЕНИЕ ПРЕДУПРЕЖДЕНИЕ ...................................... 7 ОСТОРОЖНО ................................................ 7 МЕРЫ ПРЕДОСТОРОЖНОСТИ .................... 7 Приступая к работе Список компонентов ..................................
Страница 4 - Другие функции
4 -RU Содержание РУССКИЙ Вызов сохраненных настроек акустического поля из памяти ..........................................................23 Другие функции Отображение текста ............................................. 24 Об отображении индикаторов .................... 25Об атрибуте “text” .........
Страница 6 - Пульт дистанционного управления; Установка и соединения
6 -RU Содержание РУССКИЙ Настройка кривой графического эквалайзера ................................................................48Настройка временной коррекции ( Time Correction) .......................................................48Настройка разделительного фильтра (Crossover) ..................
Страница 7 - Руководство по использованию; НЕ РАЗБИРАТЬ И НЕ ИЗМЕНЯТЬ.; ОСТОРОЖНО; Очистка продукта
7 -RU Руководство по использованию ПРЕДУПРЕЖДЕНИЕ Этот символ обозначает важные инструкции. Их несоблюдение может привести к серьезному телесному повреждению или смерти. НЕ ПРЕДПРИНИМАЙТЕ НИКАКИХ ДЕЙСТВИЙ, КОТОРЫЕ МОГУТ ОТВЛЕЧЬ ВАС ОТ БЕЗОПАСНОГО ВОЖДЕНИЯ АВТОМОБИЛЯ. Любые действия, отвлекающие вн...
Страница 9 - О носителях, которые можно проигрывать
9 -RU Об обращении с компакт-дисками (CD/CD-R/CD-RW) • Не касайтесь поверхности.• Не подвергайте диск воздействию прямых солнечных лучей.• Не наклеивайте наклейки или ярлыки.• Чистите диск в случае его запыления.• Убедитесь в отсутствии выбоин на кромках диска.• Не используйте имеющиеся на рынке при...
Страница 11 - SOURCE; Выбор источника; SOURCE; Снятие и установка передней панели; Приступая к работе; Снятие
11 -RU Список компонентов • Главный блок ..........................................................................1• Кабель питания.......................................................................1• USB-кабель ..............................................................................1• Ин...
Страница 12 - Первоначальный запуск системы; Настройка регулировки подсветки
12 -RU Примечания • Перед установкой панели убедитесь в отсутствии грязи или пыли на клеммах разъемов или посторонних объектов между панелью и основным блоком. • Осторожно закрепите переднюю панель, держа ее за боковые стороны, чтобы избежать случайного нажатия кнопок. Первоначальный запуск системы ...
Страница 13 - Прослушивание радио; Функция поиска частоты; Радио
13 -RU Прослушивание радио 1 Нажмите SOURCE , чтобы выбрать режим TUNER. 2 Нажимайте кнопку BAND несколько раз, пока не будет выбран нужный радиодиапазон. FM1 FM2 FM3 MW LW FM1 3 Нажмите TUNE A.ME , чтобы выбрать режим настройки. DX (Удаленный режим) LOCAL (локальный режим) MANUAL...
Страница 14 - Настройка PI SEEK; RDS
14 -RU Установка значения ON/OFF для режима AF (альтернативные частоты) RDS (Radio Data System) — это система радиоинформации, использующая поднесущую 57 кГц обычного FM-радиовещания. Функция RDS позволяет принимать различную информацию, например, сведения о трафике, названия станций, и автоматическ...
Страница 15 - Автоматическая настройка времени; Прием информации о трафике
15 -RU Настройка приема в режиме PTY31 (экстренная радиопередача) Установка значений ON/OFF (Вкл/Выкл) для приема в режиме PTY31 (экстренная радиопередача). 1 Нажмите и удерживайте кнопку SETUP не менее 2 секунд, чтобы включить режим SETUP. 2 Поворачивая регулятор , выберите Tuner, затем нажмите ...
Страница 17 - Воспроизведение; Повторное воспроизведение
17 -RU Воспроизведение 1 Нажмите y (OPEN) . Откроется передняя панель. 2 Вставьте диск лицевой стороной вверх. Диск будет втянут в устройство автоматически. Примечание • Если диск уже вставлен, нажмите кнопку SOURCE , чтобы переключиться в режим DISC. 3 При воспроизведении файлов MP3/WMA/AAC нажи...
Страница 18 - Поиск по памяти; Режим поиска имени папки
18 -RU Поиск в текстовой информации о компакт-диске На дисках, поддерживающих текстовую информацию, поиск музыкальных композиций можно выполнять по текстовым заголовкам. На дисках, не поддерживающих текстовую информацию, поиск выполняется по номерам фрагментов, присвоенным каждой музыкальной компози...
Страница 20 - Несколько раз нажмите; Терминология; Настройка звука
20 -RU Скорость передачи битов (Битрейт) Это коэффициент сжатия “звука”, указываемый при кодировании. Более высокая скорость передачи битов означает более высокое качество звука, но так же и больший размер файла. Частота дискретизации Это значение показывает, сколько раз в секунду делается выборка (...
Страница 21 - Настройка режима MX
21 -RU Примечания • Если в течение 5 секунд после выбора режима SUBWOOFER, BALANCE, FADER, AUTO VOLUME, BLACK OUT или DEFEAT не выполняются какие-либо действия, устройство автоматически возвращается в обычный режим. • Если в режиме BLACK OUT нажать любую кнопку устройства, функция отображается в теч...
Страница 22 - Настройка фильтра высоких частот
22 -RU В данном устройстве фильтр высоких частот можно настроить по своему предпочтению. Элемент настройки: HPF Значения: OFF (начальная настройка) / 60 Hz / 80 Hz / 100 Hz Если НЧ-динамик включен, можно выполнить регулировку уровня его выходного сигнала (см. в разделе “Настройка звука” на стр. 21...
Страница 23 - Настройка кривой графического эквалайзера
23 -RU 3 Отрегулируйте уровень, поворачивая регулятор . Диапазон настройки: от –6 до +6 дБ 4 Нажмите SOURCE , чтобы задать ширину полосы (Q). Значения полосы пропускания: 1, 2, 3, 4 5 Для настройки другого диапазона повторите шаги 1-4 и отрегулируйте все диапазоны. Примечание • При настройке пара...
Страница 24 - Отображение текста; Нажмите
24 -RU Отображение текста Текстовая информация, такая как название диска или фрагмента, отображается в случае проигрывания компакт-диска, поддерживающего текстовую информацию. Кроме того, при проигрывании файлов MP3/WMA/AAC на экран можно выводить имя папки, имя файла, содержимое тега и т.д. Нажмите...
Страница 25 - Отображение времени; Об отображении индикаторов; Об атрибуте “text”; Меню SETUP
25 -RU При отображении текстовой информации в зависимости от режима загораются следующие индикаторы. При воспроизведении компакт-дисков с поддержкой текстовой информации отображается название диска или фрагмента. Такая текстовая информация помечается атрибутом “text”. Примечания • Некоторые символы ...
Страница 26 - Режим General
26 -RU *6 См. в разделе “Прием региональных (местных) RDS-станций” на стр. 14. *7 См. в разделе “Настройка PI SEEK” на стр. 14. *8 См. в разделе “Настройка приема в режиме PTY31 (экстренная радиопередача)” на стр. 15. *9 См. в разделе “Автоматическая настройка времени” на стр. 15. *10 См. в разделе ...
Страница 27 - Подключение к внешнему усилителю; Настройка шрифтов; Демонстрация
27 -RU Настройка режима AUX (V-Link) С помощью приобретаемого отдельно интерфейсного кабеля Ai-NET/RCA (KCA-121B) или универсального терминала Versatile Link Terminal (KCA-410C) можно подавать на вход этого устройства звуковой сигнал с телевизора/видеомагнитофона.Если параметру AUX IN присвоено знач...
Страница 28 - Выберите назначенную функцию, поворачивая; Изменение цвета подсветки; Настройка уровня яркости; Настройка прокрутки текста; Режим Display
28 -RU Настройка адаптивного интерфейса дистанционного рулевого управления Это устройство оснащено адаптивным интерфейсом дистанционного рулевого управления.Эта функция осуществляет управление с помощью сигнала дистанционного рулевого управления, передаваемого на устройство.Чтобы использовать функци...
Страница 29 - Изменение шрифта символов; Настройка режима поиска USB; Настройка функции пропуска USB; Режим Tuner
29 -RU Text Scroll Manual: Текстовая информация прокручивается на экране только при загрузке диска, смене фрагмента или дорожки и т.д. Text Scroll Auto: Текстовая информация о компакт-диске, текстовая информация о папках и именах файлов и о содержимом тегов прокручиваются автоматически. Примечание •...
Страница 30 - Настройка перед использованием; Поворачивая; О BLUETOOTH
30 -RU Настройка перед использованием BLUETOOTH - это беспроводная технология, которая позволяет устанавливать связь между мобильным устройством или персональным компьютером на небольших расстояниях. С помощью этой технологии можно осуществить вызов по мобильному телефону с использованием функции “С...
Страница 31 - НАСТРОЙКА BLUETOOTH; Настройка устройства BLUETOOTH
31 -RU Примечания • Если не удалось выполнить подключение, отобразится “Failed”.• После успешного согласования два устройства будут повторно автоматически согласованы при включении зажигания автомобиля. Однако может произойти сбой согласования. Если произошел сбой повторного автоматического согласов...
Страница 32 - Поворачивайте; Дополнительные элементы настройки:; Настройка Visible Mode
32 -RU • Если были зарегистрированы все 3 положений, четвертое устройство зарегистрировать не удастся. Чтобы зарегистрировать другое устройство, сначала удалите одно из устройств из положения 1-3. Можно задать, будет ли данное устройство распознаваться с устройства с поддержкой BLUETOOTH или нет. Пр...
Страница 33 - Настройка языка меню BLUETOOTH
33 -RU Можно выбрать использование этих функций в соответствии со следующим параметром. Элемент настройки: Sender ID Дополнительные элементы настройки: Short Message / Telephone Значения: OFF / ON (начальная настройка) Включение и выключение (ON/OFF) индикатора текстовых сообщений (Short Message...
Страница 34 - Функция телефона Hands-Free; О функции телефона Hands-Free
34 -RU F-R: Звук будет выводиться только через передний правый динамик. F-LR: Звук будет выводиться через передний правый и левый динамики. Отображение версии текущего программного обеспечения. Элемент настройки: FW Version Последующее обновление микропрограммного обеспечения BLUETOOTH может стать...
Страница 35 - Набор номера из журнала входящих вызовов; Набор номера из телефонной книги
35 -RU Если для параметра “BT Menu” установлено значение “Deutsch”.Sprachwahl/Gewählte Nr./Angenommene/Verpasste/TelefonbuchЕсли для параметра “BT Menu” установлено значение “Francais”.Comp. vocale/No. composés/Appels reçus/App. manqués/RépertoireЕсли для параметра “BT Menu” установлено значение “Es...
Страница 36 - Функция ожидания вызова
36 -RU • Если во время подключения мобильного телефона к устройству в журнал вызовов или телефонную книгу были добавлены новые записи (или удалены), отображенный на устройстве список, возможно, не будет отображать последние изменения. Если список не был обновлен, правильно осуществить вызов не удаст...
Страница 37 - Использование Bluetooth Audio; Операция переключения вызовов
37 -RU 1 Нажмите любую из кнопок предварительной настройки (от 1 до 6) , для которой назначен номер, сохраненный в памяти телефона. Отобразится информация (имя/номер), сохраненная в предустановленной станции. 2 Нажмите кнопку ENTER или f . Произойдет набор предварительно установленного номера. Во...
Страница 38 - Чтобы приостановить воспроизведение, нажмите
38 -RU Подсоединение USB-накопителя (приобретается дополнительно) При подключении к этому устройству USB-накопителя возможно воспроизведение MP3/WMA/AAC-файлов. Примечание • В режиме USB, если данное устройство включено заново, ACC переключен из положения OFF (Выкл) в положение ON (Вкл) или если к у...
Страница 39 - Поиск нужной композиции; Поиск по данным тега
39 -RU Повторное воспроизведение 1 Нажмите z 4 . Данная композиция будет постоянно воспроизводиться. При поиске композиции по данным тега: RPT *1 RPT *2 RPT *3 (off ) RPT При поиске папки или файла в режиме (FILE NAME): RPT *1 RPT *4 (off ) RPT *1 Многократно воспроизводит только...
Страница 40 - Функция прямого поиска
40 -RU 3 Поворачивая регулятор , выберите режим поиска по исполнителю, а затем нажмите кнопку ENTER . Playlist Artist Album Song Genre Composer Folder File Playlist 4 Поворачивая регулятор , выберите нужного исполнителя, а затем нажмите кнопку ENTER . 5 Поворачивая регулятор , ...
Страница 41 - Функция поиска по алфавиту; ABC SKIP
41 -RU Выбор режима “Список воспроизведения/Исполнитель/Альбом/Жанр/Композитор/Папка” Значения “Список воспроизведения/Исполнитель/Альбом/Жанр/Композитор/Папка” можно легко изменить. Например, при прослушивании композиции из выбранного альбома, можно выбрать другой альбом. Нажмите кнопку 1 или 2...
Страница 43 - кнопок
43 -RU • Если в данном режиме поиска нажать одну из кнопок предварительной настройки (от 1 до 6) , поиск можно ускорить, перейдя в указанное место. Более подробную информацию см. в разделе “Функция прямого поиска” на стр. 43. Функция прямого поиска Функция прямого поиска может использоваться для бол...
Страница 45 - Настройка режима MultEQ
45 -RU Компания Alpine представляет технологию IMPRINT - первую в мире технологию надежного устранения акустических проблем в салоне автомобиля, как правило снижающих качество звучания, позволяющую прослушивать музыкальные композиции с первоначальным качеством исполнения.Подключив к устройству аудио...
Страница 46 - SOUND SETUP
46 -RU Примечание • В зависимости от того, какие подключены устройства, некоторые функции и индикаторы не работают. Настройка акустических параметров в ручном режиме (Manual) Вы можете настроить эти параметры с учетом своих предпочтений, если для режима MultEQ выбрано значение Mult EQ OFF (ручной ре...
Страница 47 - Источники для применения параметра Media Xpander.; Настройка типа фильтра
47 -RU В устройстве предусмотрено 10 предварительных настроек эквалайзера, отражающие различные характеристики исходного музыкального произведения. Flat Pops Rock News Jazz&Blues Electrical Dance Hip Hop&Rap Easy Listening Country Classical User1 User2 User3 User4 ...
Страница 48 - Настройка акустического поля
48 -RU Этот параметр отвечает за выбор единицы временной поправки (см или дюймы). Элемент настройки: TCR Parameter Значения: cm (начальная настройка) / inch В этом режиме можно настраивать параметры Parametric EQ/Graphic EQ, Time Correction и X-Over. Настройка кривой параметрического эквалайзера В...
Страница 49 - Запись настроек акустического поля в память
49 -RU 2 Нажмите или для выбора требуемой частоты среза (точки разделения). Диапазоны настройки частот: *1 Если выбран параметр FACTORY’S, см. в разделе “Настройка крутизны среза высокочастотного динамика (TW Setup)” на стр. 47. *2 Если выбран параметр USER’S, см. в разделе “Настройка крутизны с...
Страница 50 - О временной коррекции; Таблица значений временных поправок; Пример 1: переднее левое сиденье
50 -RU О временной коррекции Расстояние между слушателем и динамиками в салоне автомобиля меняется в широких пределах из-за нестандартного расположения динамиков. Из-за разницы в расстояниях между динамиками и слушателем происходит смещение звукового образа и частотных характеристик. Причиной этого ...
Страница 56 - Информация; Основные функции
56 -RU Управление с дистанционного пульта Направьте передатчик пульта ДУ на приемный датчик Возможность подключения к блоку интерфейса дистанционного управления Устройством можно управлять регуляторами звуковых параметров, установленных в системе автомобиля.Необходимо использовать интерфейсный блок ...
Страница 57 - Звук
57 -RU Не удается вставить компакт-диск. • Компакт-диск уже вставлен в CD-плеер. – Извлеките компакт-диск и удалите его. • Компакт-диск вставлен неправильно. – Убедитесь в том, что компакт-диск вставлен в соответствии с инструкциями из раздела Эксплуатация CD-плеера. Невозможно выполнить перемотку к...
Страница 60 - Технические характеристики
60 -RU Технические характеристики FM-ТЮНЕР MW-ТЮНЕР LW-ТЮНЕР CD-ПЛЕЕР СЧИТЫВАНИЕ СИГНАЛА СЕКЦИЯ USB * Частотная характеристика может отличаться в зависимости от программного обеспечения устройства кодирования/скорости передачи битов. СЕКЦИЯ BLUETOOTH ОБЩИЕ РАЗМЕР КОРПУСА РАЗМЕР ПЕРЕДНЕЙ ПАНЕЛИ Приме...
Страница 61 - Предупреждение; ВЫПОЛНЯЙТЕ ПРАВИЛЬНЫЕ ПОДКЛЮЧЕНИЯ.; Осторожно
61 -RU Установка и соединения Чтобы правильно использовать устройство, перед его установкой и подключением ознакомьтесь с информацией из данного руководства, представленной ниже, а также см. в разделе “Руководство по использованию” на стр. 7. Предупреждение ВЫПОЛНЯЙТЕ ПРАВИЛЬНЫЕ ПОДКЛЮЧЕНИЯ. Непра...
Страница 62 - Меры предосторожности; Установка
62 -RU Меры предосторожности • Перед установкой устройства CDA-137BTi убедитесь в отключении кабеля от отрицательного (–) полюса батареи. Это сводит к минимуму вероятность повреждения устройства в случае короткого замыкания. • Провода с цветовой кодировкой должны подключаться в соответствии с данн...
Страница 63 - Снимите съемную переднюю панель.; Отключение устройства iPod/iPhone; Демонтаж
63 -RU 2 Если автомобиль оборудован кронштейном, вставьте длинных болт с шестигранной головкой в заднюю панель устройства CDA-137BTi и наденьте на болт резиновый колпачок. Если автомобиль не оборудован кронштейном, укрепите на главном блоке металлическую монтажную полосу (не предоставляется). Подклю...
Страница 64 - Установка микрофона
64 -RU Подключите USB-накопитель Подсоедините USB-кабель к USB-разъему устройства, а затем закрепите соединение с помощью прилагаемой к USB-кабелю коробки замка, как показано ниже. Удалите USB-накопитель Отсоедините USB-накопитель от USB-кабеля. Примечания • Не допускайте перекосов USB-накопителя пр...
Страница 65 - Соединения
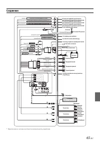
65 -RU Соединения * Переключатель системы находится на нижней панели устройства. ADAPTIVE STEERING REMOTE G.GND ADAPTIVE STEERING REMOTE CONTROL IN1 ADAPTIVE STEERING REMOTE CONTROL IN2 AUDIO INTERRUPT IN REMOTE TURN-ON IGNITION GND POWER ANT DIMMER BATTERY К усилител ю или эквалай з еру Усилитель У...
Страница 67 - Declaration of Conformity
About the Rules of Bluetooth Electromagnetic Radiation Regulation Declaration of Conformity 67 -RU Предотвращение внешних шумов в аудио системе. • Найдите устройство и проложите выводы на расстоянии не менее чем 10 см от автомобильной электропроводки. • Выводы батареи питания должны проходить как мо...