Проигрыватели Yamaha BD-S671 - инструкция пользователя по применению, эксплуатации и установке на русском языке. Мы надеемся, она поможет вам решить возникшие у вас вопросы при эксплуатации техники.
Если остались вопросы, задайте их в комментариях после инструкции.
"Загружаем инструкцию", означает, что нужно подождать пока файл загрузится и можно будет его читать онлайн. Некоторые инструкции очень большие и время их появления зависит от вашей скорости интернета.

12
En
■
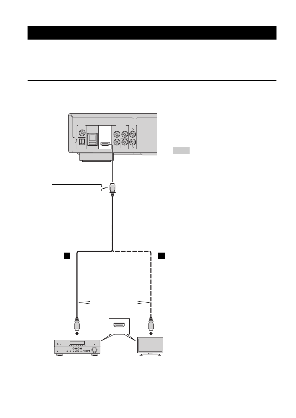
Connecting to the HDMI terminal
– You can enjoy high quality digital picture and sound through the HDMI terminal.
– Firmly connect an HDMI cable (commercially available) to the HDMI terminals.
– See page 35 for information on the audio/video output formats.
– Use HIGH SPEED HDMI cables that have the HDMI logo (as shown on the back cover).
Caution!
Do not connect the power cable of this Player until all connections are completed.
HDMI CONNECTION
– When you use the HDMI Control function,
refer to the “HDMI Control” (p. 30).
– For information on the output mode of HDMI
terminal, refer to the “HDMI” (p. 34).
– When no picture is displayed, refer to
“TROUBLESHOOTING” (p. 39).
■
Connection for the playback
of Blu-ray 3D discs
To enjoy Blu-ray 3D discs on this Player, you need
the following equipments and connections:
– You need a TV and an AV Receiver (if you
need) that have 3D functionality.
– All the components must be connected with
HDMI cables.
– Blu-ray disc should contain 3D images.
Hints
COAXIAL
COMPONENT
P
B
Y
VIDEO
OPTICAL
P
R
DI
G
ITAL OUT
AUDIO OUT
VIDEO OUT
NETWORK
USB
HDMI
R
L
HDMI IN
This Player
To HDMI terminal
HDMI cable
(commercially available)
AV receiver
TV
A
A’
To HDMI input terminal
Содержание
- 3 Русский; Об этом руководстве; СОДЕРЖАНИЕ; ДОПОЛНИТЕЛЬНАЯ ИНФОРМАЦИЯ
- 4 ВОЗМОЖНОСТИ ЭТОГО ПРОИГРЫВАТЕЛЯ; Простая настройка языка, разрешения, соотношения сторон экрана; ПРИЛАГАЕМЫЕ КОМПОНЕНТЫ
- 5 можно использовать этим; Требования к аудиофайлу MP3/WMA; О ДИСКАХ И ФАЙЛАХ; Примечания
- 6 Загрузка диска; Не допускайте появления царапин и
- 7 Передняя панель; Дисплей передней панели; ОРГАНЫ УПРАВЛЕНИЯ И ФУНКЦИИ
- 8 – При нажатии кнопки, которая недоступна, в; Передатчик инфракрасных сигналов:; – PIP метка отображается, только если; ND AUDIO; – Метка вторичного аудио отображается,
- 9 Примечание; Продолжение на следующей странице.
- 10 TOP MENU
- 11 Функция идентификации
- 12 первую очередь подключить видео. Затем подключите аудио.; Задняя панель; ВВЕДЕНИЕ ПЕРЕД ВЫПОЛНЕНИЕМ ПОДКЛЮЧЕНИЙ; СТАРТ
- 14 Подключение к разъему HDMI; HDMI ПОДКЛЮЧЕНИЕ; Советы
- 15 Подключение к компонентному/видеогнезду; воспроизведением цветов и высоким качеством изображения.; ПОДКЛЮЧЕНИЕ ВИДЕО
- 16 Подключение к цифровому аудио гнезду/разъему; – См. стр. 35 для получения информации о форматах аудио для вывода.; ПОДКЛЮЧЕНИЕ АУДИО; Совет
- 17 Подключение к аудиогнездам
- 18 Подключение к разъему NETWORK и к порту USB; Перед использованием устройства памяти USB; После подключения; СЕТЕВОЕ И USB-ПОДКЛЮЧЕНИЕ
- 19 Подключение кабеля питания; ДРУГИЕ ПОДКЛЮЧЕНИЯ
- 20 Настройки с помощью функции; НАЧАЛЬНЫЕ УСТАНОВКИ/ПРОСТАЯ УСТАНОВКА
- 24 HOME; ИСПОЛЬЗОВАНИЕ СЕТЕВЫХ СЛУЖБ; ВОСПРОИЗВЕДЕНИЕ ВИДЕО С YouTubeTM
- 25 Экранное меню; РАСШИРЕННЫЕ ОПЕРАЦИИ ВОСПРОИЗВЕДЕНИЯ
- 26 Меню состояния
- 27 Использование поиска
- 28 Если отображается PIP метка (
- 29 функций с помощью пульта дистанционного управления.; МЕНЮ УСТАНОВКИ
- 31 Выберите элемент меню.; Выберите следующий элемент.
- 32 Общие установки; Система
- 34 Сеть; Настройка дисплея
- 36 Настройка звука; Аудиовыход; Коаксиальный / Оптический; Установки колонок; ch Downmix; Информация о системе
- 37 Форматы аудиовыходов
- 38 Форматы видеовыходов; Для параметра “ТВ система” установлено значение “NTSC”.; телевизора и разрешении выходного видеосигнала см. таблицу выше.
- 39 ОБНОВЛЕНИЕ ПРОГРАММНОГО ОБЕСПЕЧЕНИЯ
- 40 Питание; УСТРАНЕНИЕ НЕИСПРАВНОСТЕЙ
- 41 Picture
- 42 экране телевизора будут появляться следующие сообщения.
- 43 ГЛОССАРИЙ
- 44 Общая часть; Входные/выходные терминалы; ТЕХНИЧЕСКИЕ ХАРАКТЕРИСТИКИ
- 45 Авторское право
- 100 БЕЗОПАСНОЕ ИСПОЛЬЗОВАНИЕ ЛАЗЕРА



