Проигрыватели Yamaha BD-S671 - инструкция пользователя по применению, эксплуатации и установке на русском языке. Мы надеемся, она поможет вам решить возникшие у вас вопросы при эксплуатации техники.
Если остались вопросы, задайте их в комментариях после инструкции.
"Загружаем инструкцию", означает, что нужно подождать пока файл загрузится и можно будет его читать онлайн. Некоторые инструкции очень большие и время их появления зависит от вашей скорости интернета.

10
En
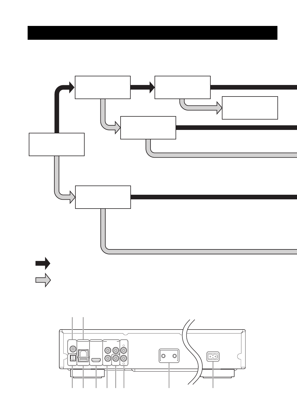
CONNECTION
Find the corresponding connection method on your video/audio equipment. We recommend that you use the HDMI
terminal which provides high quality digital audio and video on a single connection. If you use the other terminals/jacks,
connect the video first. Then connect the audio.
■
Rear panel
INTRODUCTION TO CONNECTIONS
Yes
No
Use AV receiver?
HDMI terminal on
AV receiver?
*
HDMI terminal on TV?
HDMI terminal on TV?
HDMI terminal on TV?
Connect video and audio to TV with HDMI cable.
Connect video to TV.
Connect video to TV with HDMI cable.
Connect video to AV receiver.
Connect video and audio to AV
receiver with HDMI cable.
Refer to owner’s manual
of AV receiver.
START
* When you connect to an AV receiver that cannot output the sound,
input via its HDMI terminal, refer to the owner’s manual of your AV
receiver.
REMOTE CONTROL
OUT
IN
R
L
COAXIAL
COMPONENT
P
B
Y
VIDEO
OPTICAL
P
R
DI
G
ITAL OUT
AUDIO OUT
VIDEO OUT
NETWORK
USB
HDMI
6
7
0 9
3
2
1
4
8
5
Содержание
- 3 Русский; Об этом руководстве; СОДЕРЖАНИЕ; ДОПОЛНИТЕЛЬНАЯ ИНФОРМАЦИЯ
- 4 ВОЗМОЖНОСТИ ЭТОГО ПРОИГРЫВАТЕЛЯ; Простая настройка языка, разрешения, соотношения сторон экрана; ПРИЛАГАЕМЫЕ КОМПОНЕНТЫ
- 5 можно использовать этим; Требования к аудиофайлу MP3/WMA; О ДИСКАХ И ФАЙЛАХ; Примечания
- 6 Загрузка диска; Не допускайте появления царапин и
- 7 Передняя панель; Дисплей передней панели; ОРГАНЫ УПРАВЛЕНИЯ И ФУНКЦИИ
- 8 – При нажатии кнопки, которая недоступна, в; Передатчик инфракрасных сигналов:; – PIP метка отображается, только если; ND AUDIO; – Метка вторичного аудио отображается,
- 9 Примечание; Продолжение на следующей странице.
- 10 TOP MENU
- 11 Функция идентификации
- 12 первую очередь подключить видео. Затем подключите аудио.; Задняя панель; ВВЕДЕНИЕ ПЕРЕД ВЫПОЛНЕНИЕМ ПОДКЛЮЧЕНИЙ; СТАРТ
- 14 Подключение к разъему HDMI; HDMI ПОДКЛЮЧЕНИЕ; Советы
- 15 Подключение к компонентному/видеогнезду; воспроизведением цветов и высоким качеством изображения.; ПОДКЛЮЧЕНИЕ ВИДЕО
- 16 Подключение к цифровому аудио гнезду/разъему; – См. стр. 35 для получения информации о форматах аудио для вывода.; ПОДКЛЮЧЕНИЕ АУДИО; Совет
- 17 Подключение к аудиогнездам
- 18 Подключение к разъему NETWORK и к порту USB; Перед использованием устройства памяти USB; После подключения; СЕТЕВОЕ И USB-ПОДКЛЮЧЕНИЕ
- 19 Подключение кабеля питания; ДРУГИЕ ПОДКЛЮЧЕНИЯ
- 20 Настройки с помощью функции; НАЧАЛЬНЫЕ УСТАНОВКИ/ПРОСТАЯ УСТАНОВКА
- 24 HOME; ИСПОЛЬЗОВАНИЕ СЕТЕВЫХ СЛУЖБ; ВОСПРОИЗВЕДЕНИЕ ВИДЕО С YouTubeTM
- 25 Экранное меню; РАСШИРЕННЫЕ ОПЕРАЦИИ ВОСПРОИЗВЕДЕНИЯ
- 26 Меню состояния
- 27 Использование поиска
- 28 Если отображается PIP метка (
- 29 функций с помощью пульта дистанционного управления.; МЕНЮ УСТАНОВКИ
- 31 Выберите элемент меню.; Выберите следующий элемент.
- 32 Общие установки; Система
- 34 Сеть; Настройка дисплея
- 36 Настройка звука; Аудиовыход; Коаксиальный / Оптический; Установки колонок; ch Downmix; Информация о системе
- 37 Форматы аудиовыходов
- 38 Форматы видеовыходов; Для параметра “ТВ система” установлено значение “NTSC”.; телевизора и разрешении выходного видеосигнала см. таблицу выше.
- 39 ОБНОВЛЕНИЕ ПРОГРАММНОГО ОБЕСПЕЧЕНИЯ
- 40 Питание; УСТРАНЕНИЕ НЕИСПРАВНОСТЕЙ
- 41 Picture
- 42 экране телевизора будут появляться следующие сообщения.
- 43 ГЛОССАРИЙ
- 44 Общая часть; Входные/выходные терминалы; ТЕХНИЧЕСКИЕ ХАРАКТЕРИСТИКИ
- 45 Авторское право
- 100 БЕЗОПАСНОЕ ИСПОЛЬЗОВАНИЕ ЛАЗЕРА



