Проигрыватели Yamaha BD-S671 - инструкция пользователя по применению, эксплуатации и установке на русском языке. Мы надеемся, она поможет вам решить возникшие у вас вопросы при эксплуатации техники.
Если остались вопросы, задайте их в комментариях после инструкции.
"Загружаем инструкцию", означает, что нужно подождать пока файл загрузится и можно будет его читать онлайн. Некоторые инструкции очень большие и время их появления зависит от вашей скорости интернета.

10
Ru
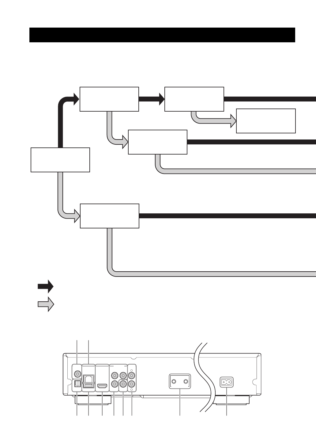
ПОДКЛЮЧЕНИЕ
Найдите соответствующий метод подключения для используемого видео/аудиооборудования.
Рекомендуется использовать разъем HDMI, который обеспечивает высокое качество цифрового видео-
и аудиосигнала через одиночное соединение. При использовании других разъемов/гнезд следует в
первую очередь подключить видео. Затем подключите аудио.
■
Задняя панель
ВВЕДЕНИЕ ПЕРЕД ВЫПОЛНЕНИЕМ ПОДКЛЮЧЕНИЙ
Да
Нет
Используется аудио/
видео ресивер?
На аудио/видео ресивере
имеется разъем HDMI?
*
На телевизоре
имеется разъем
HDMI?
На телевизоре
имеется разъем HDMI?
На телевизоре
имеется разъем
HDMI?
Подключите видео и аудио к телевизору с помощью
кабеля HDMI.
Подключите видео к телевизору.
Подключите видео к телевизору с
помощью кабеля HDMI.
Подключите видео к аудио/видео
ресиверу.
Подключите видео и аудио к
аудио/видео ресиверу с
помощью кабеля HDMI.
См. инструкция по
эксплуатации аудио/
видео ресивера.
СТАРТ
* При выполнении подключений к аудио/видео ресиверу, на котором не
предусмотрен вывод звука, подающегося на разъем HDMI, см.
инструкцию владельца’ по эксплуатации аудио/видео ресивера.
REMOTE CONTROL
OUT
IN
R
L
COAXIAL
COMPONENT
P
B
Y
VIDEO
OPTICAL
P
R
DIGITAL OUT
AUDIO OUT
VIDEO OUT
NETWORK
U
S
B
HDMI
6
7
0 9
3
2
1
4
8
5
Содержание
- 3 Русский; Об этом руководстве; СОДЕРЖАНИЕ; ДОПОЛНИТЕЛЬНАЯ ИНФОРМАЦИЯ
 - 4 ВОЗМОЖНОСТИ ЭТОГО ПРОИГРЫВАТЕЛЯ; Простая настройка языка, разрешения, соотношения сторон экрана; ПРИЛАГАЕМЫЕ КОМПОНЕНТЫ
 - 5 можно использовать этим; Требования к аудиофайлу MP3/WMA; О ДИСКАХ И ФАЙЛАХ; Примечания
 - 6 Загрузка диска; Не допускайте появления царапин и
 - 7 Передняя панель; Дисплей передней панели; ОРГАНЫ УПРАВЛЕНИЯ И ФУНКЦИИ
 - 8 – При нажатии кнопки, которая недоступна, в; Передатчик инфракрасных сигналов:; – PIP метка отображается, только если; ND AUDIO; – Метка вторичного аудио отображается,
 - 9 Примечание; Продолжение на следующей странице.
 - 10 TOP MENU
 - 11 Функция идентификации
 - 12 первую очередь подключить видео. Затем подключите аудио.; Задняя панель; ВВЕДЕНИЕ ПЕРЕД ВЫПОЛНЕНИЕМ ПОДКЛЮЧЕНИЙ; СТАРТ
 - 14 Подключение к разъему HDMI; HDMI ПОДКЛЮЧЕНИЕ; Советы
 - 15 Подключение к компонентному/видеогнезду; воспроизведением цветов и высоким качеством изображения.; ПОДКЛЮЧЕНИЕ ВИДЕО
 - 16 Подключение к цифровому аудио гнезду/разъему; – См. стр. 35 для получения информации о форматах аудио для вывода.; ПОДКЛЮЧЕНИЕ АУДИО; Совет
 - 17 Подключение к аудиогнездам
 - 18 Подключение к разъему NETWORK и к порту USB; Перед использованием устройства памяти USB; После подключения; СЕТЕВОЕ И USB-ПОДКЛЮЧЕНИЕ
 - 19 Подключение кабеля питания; ДРУГИЕ ПОДКЛЮЧЕНИЯ
 - 20 Настройки с помощью функции; НАЧАЛЬНЫЕ УСТАНОВКИ/ПРОСТАЯ УСТАНОВКА
 - 24 HOME; ИСПОЛЬЗОВАНИЕ СЕТЕВЫХ СЛУЖБ; ВОСПРОИЗВЕДЕНИЕ ВИДЕО С YouTubeTM
 - 25 Экранное меню; РАСШИРЕННЫЕ ОПЕРАЦИИ ВОСПРОИЗВЕДЕНИЯ
 - 26 Меню состояния
 - 27 Использование поиска
 - 28 Если отображается PIP метка (
 - 29 функций с помощью пульта дистанционного управления.; МЕНЮ УСТАНОВКИ
 - 31 Выберите элемент меню.; Выберите следующий элемент.
 - 32 Общие установки; Система
 - 34 Сеть; Настройка дисплея
 - 36 Настройка звука; Аудиовыход; Коаксиальный / Оптический; Установки колонок; ch Downmix; Информация о системе
 - 37 Форматы аудиовыходов
 - 38 Форматы видеовыходов; Для параметра “ТВ система” установлено значение “NTSC”.; телевизора и разрешении выходного видеосигнала см. таблицу выше.
 - 39 ОБНОВЛЕНИЕ ПРОГРАММНОГО ОБЕСПЕЧЕНИЯ
 - 40 Питание; УСТРАНЕНИЕ НЕИСПРАВНОСТЕЙ
 - 41 Picture
 - 42 экране телевизора будут появляться следующие сообщения.
 - 43 ГЛОССАРИЙ
 - 44 Общая часть; Входные/выходные терминалы; ТЕХНИЧЕСКИЕ ХАРАКТЕРИСТИКИ
 - 45 Авторское право
 - 100 БЕЗОПАСНОЕ ИСПОЛЬЗОВАНИЕ ЛАЗЕРА
 
 
 
 
 
 
 
 
 
 
 
 
 
 
 
 
 
 
 
 
 
 
 
 
 
 
 
 
 
 
 
 
 
 
 
 
 
 
 
 
 
 
 
 
 
 
 
 
 
 
 
 
 
 
 
 
 
 
 
 
 
 
 
 
 
 
 
 
 
 
 
 
 
 
 
 
 
 
 
 
 
 
 
 
 
 
 
 
 
 
 
 
 
 
 
 
 
 
 
 
 


