Страница 3 - КНОПКИ МОНИТОРА; Нормальное давление: нажмите и отпустите кнопку.; Stop Стоп
КНОПКИ МОНИТОРА Обратите внимание: кратковременное нажатие кнопки вызывает другие функции, чем нажатие и удержание кнопки в течение более длинного периода времени (в течение, по крайней мере, 1 секунды): • Нормальное давление: нажмите и отпустите кнопку. • Длительное давление: нажмите и удерживайте ...
Страница 4 - СОДЕРЖАНИЕ; выделена синим цветом.
СОДЕРЖАНИЕ Для пользователей RS300sd: Информация, относящаяся к использованию монитора с датчиком Polar S1™ Foot Pod выделена синим цветом. 1. ВВЕДЕНИЕ........................................................................................................................................................
Страница 6 - ПРЕДСТАВЛЕНИЕ БЕГОВОГО КОМПЬЮТЕРА RS300 /RS300sd; Передатчик считывает; Polar S1TMFoot Pod; Ножной датчик передает; Измерения скорости и
1. ПРЕДСТАВЛЕНИЕ БЕГОВОГО КОМПЬЮТЕРА RS300 /RS300sd 1.1 ЭЛЕМЕНТЫ ИЗДЕЛИЯ Комплект бегового компьютера Polar RS300 содержит следующие части: Интернет-сервис Polar www.PolarRunningCoach.com - полное интернет - обслуживание, созданное, чтобы поддержать Вас в достижении целей Монитор Монитор показывает ...
Страница 7 - ИСПОЛЬЗОВАНИЕ ВАШЕГО КОМПЬЮТЕРА В ПЕРВОЕ ВРЕМЯ; Примечание: Дата будет показана в соответствии с
1.2 ИСПОЛЬЗОВАНИЕ ВАШЕГО КОМПЬЮТЕРА В ПЕРВОЕ ВРЕМЯ Введите Ваши установки в режиме Basic Settings / Основные установки (время, дата и личные данные). Ввод точной персональной информации гарантирует, что Вы получите правильную обратную связь, основанную на результатах выполнения Вашей тренировки. Акт...
Страница 8 - Stop по возвращении к желаемым установкам. Для; Примечание: Вы можете персонифицировать Ваш монитор,
Weight (Вес): нажимайте ▲/ ▼ для изменения мигающего показателя и нажмите Красную кнопку для подтверждения: • kg/ lb: введите Ваш вес Примечание: нажмите кнопку Light (Подсветка) (длительное давление) для изменения единиц. 6. На дисплее появится надпись Settings OK? No/ Yes. Для изменения установок,...
Страница 9 - КАК НАДЕТЬ ПЕРЕДАТЧИК; HeartRate signal found. Ваша частота пульса измеряется, но не
2. ТРЕНИРОВКИ 2.1 КАК НАДЕТЬ ПЕРЕДАТЧИК Для измерения Вашей частоты пульса необходимо одеть передатчик. 1. Смочите область электродов эластичного ремня водой. 2. Присоедините передатчик к эластичному ремню. Конец эластичного ремня, со словом LEFT должен быть закреплен на стороне передатчика, маркиро...
Страница 10 - Кодированная передача пульса; излучающих электромагнитные волны.
Кодированная передача пульса Режим кодированной передачи пульса уменьшает воздействие от других мониторов, которые могут работать поблизости. Чтобы удостовериться, что режим кодированной передачи пульса активирован и гарантирован бесперебойный контроль пульса, подержите монитор на расстоянии 1-го ме...
Страница 11 - УСТАНОВКА POLAR S1 FOOT POD; этом случае начните с раздела «Установка батареи» на этой странице.; Установка S1 Foot Pod батареи; выключателя датчика при скольжении батарейного отсека.
2.2 УСТАНОВКА POLAR S1 FOOT POD Перед началом использования датчика скорости, необходимо установить в него батарею. Батарея входит в комплект. В этом случае начните с раздела «Установка батареи» на этой странице. При замене батареи, проверьте заряд батареи. Вы можете проверить это, нажав и удерживая...
Страница 12 - Прикрепление S1 Foot Pod на обувь; что датчик не смещается и, что он выровнен по отношению к Вашей ноге.
Прикрепление S1 Foot Pod на обувь 1. Отделить вилку от датчика, открепляя откидную створку и снимая датчик с вилки. 2. Ослабить шнурки и разместить вилку под шнурками, выше язычка обуви. Затяните шнурки. 3. Приложить датчик к вилке, подведя переднюю часть (ближе к красной кнопке) датчика к вилке и н...
Страница 13 - Калибровка датчика Polar S1 Foot Pod; когда Вы меняете обувь.; ЗАПИСЬ ТРЕНИРОВКИ; Нажав на Start в режиме Time, Вы можете начать тренировку.
Калибровка датчика Polar S1 Foot Pod Калибровка датчика обеспечивает точное измерение скорости/ темпа и расстояния. Рекомендуется калибровать датчик перед первым использованием, если изменяется стиль Вашего бега или если изменяется положение датчика, например, когда Вы меняете обувь. Вы можете калиб...
Страница 15 - ФУНКЦИИ ВО ВРЕМЯ ТРЕНИРОВКИ; Во время тренировки Вы можете:
2.4 ФУНКЦИИ ВО ВРЕМЯ ТРЕНИРОВКИ Во время тренировки Вы можете: Сохранить отрезки дистанции и просмотреть время прохождения отрезков дистанции. Просмотреть текущую частоту пульса (в ударах в минуту или как % от максимальной ЧСС). Просмотреть общую продолжительность тренировки. Просмотреть как много к...
Страница 16 - Просмотр показателей дисплея; Просмотр частоты пульса; как изменить показатели.
Просмотр показателей дисплея Ваш беговой компьютер позволяет Вам одновременно просмотреть три различных уровня информации. Во время Вашей тренировки Вы можете просмотреть следующие 5 показателей дисплея при использовании датчика скорости и расстояния (и только 3 показателя, если Вы не используете да...
Страница 18 - Вы можете УВЕЛИЧИТЬ показатели информации на дисплее:; Примечание: Вы можете увеличить изображение целевой зоны.; Сохранение отрезков и общего времени:
Вы можете УВЕЛИЧИТЬ показатели информации на дисплее: В режиме тренировки (exercise) нажмите кнопку ▼ (длительное давление). Вы увидите средний ряд информации увеличенным и отраженными на дисплее в верхнем ряду. Если Вы нажмете кнопку ▲ (длительное давление) снова, дисплей вернется в обычный трехряд...
Страница 19 - надпись SportZone 3 Unlocked. Для дальнейшей информации см стр. 61
Lap time (Время отрезка) отражает законченное время для одного отрезка. Split time (Общее время) – это законченное время с начала тренировки до сохранения времени отрезка (lap time) (например, с начала тренировки до сохранения 4- го отрезка). Примечание: • Когда в монитор записано 42 отрезка, монито...
Страница 21 - Изменение установок во время тренировки:; TZAlarm: Включение или выключение звукового сигнала; скорость или темп; Change zone: Когда Вы тренируетесь с более чем одной; выключение функции AutoLap. Если Вы выбрали; автоматически после выбранной дистанции. Для; Примечание: Если Вы запрограммировали определенные
Изменение установок во время тренировки: В режиме записи тренировки нажмите кнопку Stop. Выберите режим Settings с помощью кнопок ▲/ ▼ и подтвердите выбор Красной кнопкой. Во время изменения установок запись тренировки прерывается. Меню Settings включает следующие режимы: TZAlarm: Включение или выкл...
Страница 22 - ОСТАНОВКА ТРЕНИРОВКИ; кнопок ▲/ ▼. Для подтверждения необходимо нажать Красную кнопку.; Free mode: Вы можете перейти в режим Free mode из другого режима
STOP MENU: Continue ▲/ ▼ Exit ▲/ ▼ Summury ▲/ ▼ Settings ▲/ ▼ Reset ▲/ ▼ (Free mode) 2.5 ОСТАНОВКА ТРЕНИРОВКИ Нажмите кнопку Stop для паузы в записи тренировки. На дисплее появится надпись Stop menu. Запись тренировки прервется. Stop menu включает следующие подменю, которые Вы можете выбрать с помощ...
Страница 23 - Summary
Summary (Резюме): Следующая информация появляется на дисплее, когда вы выбрали функцию Summary. Просмотр информации с помощью кнопок ▲/ ▼ или остановка просмотра при нажатии на кнопку Stop. Детальная информация размещается в файле после тренировки. Смотрите следующую главу для дальнейшей информации....
Страница 24 - FILE - ПРОСМОТР ЗАПИСАННОЙ ИНФОРМАЦИИ; ExerciseLog; Просмотрите записанную информацию.; Для возврата в режим Time (время) нажмите и удерживайте кнопку Stop.; формы и тренды тренировок.; помощью Красной кнопки.
3. FILE - ПРОСМОТР ЗАПИСАННОЙ ИНФОРМАЦИИ FILE: ExerciseLog ▲/ ▼ Weekly ▲/ ▼ Totals ▲/ ▼ Delete ExerciseLog После тренировки полезно проанализировать детали Вашей работы. Информация о тренировке сохраняется в файле. Помните, что информация сохраняется, если только секундомер был включен как минимум н...
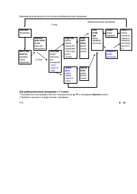
Страница 26 - сн; Информация, изображенная на
Процесс просмотра записанной информации показан на схеме: П рос мот р пок аз ат ел ей трен иров ки с кн опк ами ▲/ ▼ П ро см от р по ка за те ле й сп ор ти вн ых зо н с кн оп ка ми ▲/ ▼ П рос мо тр пок аз ат ел ей от рез ков п ри н аж ат ии Кра сн ой кн оп ки Срав нен ие пок аз ат ел ей от рез ков с...
Страница 27 - Значения:; Примечание: Альтернативная информация включается на
Записанная информация, показанная на дисплее детально описана в этом разделе. Нажмите Красную кнопку, чтобы войти в меню Exercise (Тренировка). Просмотрите записанную информацию с помощью кнопок ▲/ ▼. После просмотра нажмите Stop для возвращения в меню Exercise. Информация, записанная в файл: Значен...
Страница 28 - Время в и вне целевой зоны*; Нажмите кнопку подсветки (длительное давление) для; альтернативного выбора скорости и темпа.
Информация, записанная в файл: Значения: • Время в и вне целевой зоны* Альтернатива между: - - различными зонами и величинами Примечание: Альтернативная информация включается на дисплее автоматически. * Не отображается, когда целевые зоны выключены. • Максимальная и средняя скорость или максимальный...
Страница 30 - номер отрезка; Нажмите кнопку подсветки (длительное нажатие) для
Информация, записанная в файл: Значения: Сравнение информации между различными отрезками с помощью кнопок ▲/ ▼ • номер отрезка • общее время отрезка • время отрезка • номер отрезка • средняя и максимальная частота пульса для отрезка Альтернатива между: - показателями пульса в ударах в минуту - % от ...
Страница 31 - Weekly; Просмотрите недели с помощью кнопок; ▲/ ▼ и общую продолжительность тренировок; на нижней линии дисплея. Для выбора недели, нажмите Красную кнопку.
Информация, записанная в файл: Значения: • номер отрезка • дистанция от начала тренировки до конца отрезка • дистанция отрезка Примечание: • Последний отрезок не будет автоматически выбран как лучший отрезок. Если Вы хотите сохранить последний отрезок до окончания тренировки, используйте Красную кно...
Страница 32 - Недельная тренировочная информация; пройденное; Viewing Total Values
Недельная тренировочная информация • затраченные калории • пройденное расстояние (км или мили) • продолжительность • еженедельное время, проведенное в спорт зонах Polar Нажмите Красную кнопку для ввода: • общей продолжительности каждой из пяти спортивных зон (просмотр с помощью кнопок ▲/ ▼) Totals (...
Страница 33 - общая дистанция; Reset Totals
3. Используйте кнопки ▲/ ▼ для просмотра следующей информации: Общая тренировочная информация Total Duration • общая записанная продолжительность тренировок • общие данные Total Calories • общее количество затраченных калорий • общие данные Total Exe. Count • общее количество тренировок • общие данн...
Страница 34 - Перепрограммирование общих величин
Перепрограммирование общих величин 1. В режиме File (Файл), выберите Totals с помощью кнопок ▲/ ▼. Нажмите Красную кнопку. 2. Выберите Reset Totals с помощью кнопок ▲/ ▼ и нажмите Красную кнопку. 3. Выберите из меню показатели, которые Вы хотите перепрограммировать и подтвердите выбор с помощью Крас...
Страница 35 - SETTINGS; Установите или выберите показатель с помощью кнопок ▲/ ▼.
4. УСТАНОВКИ SETTINGS Exercise ▲/ ▼ Features ▲/ ▼ User ▲/ ▼ General ▲/ ▼ Watch Вы можете просмотреть или изменить установки Вашего бегового компьютера в меню Settings (Установки). Установки также могут быть изменены и переданы в Ваш беговой монитор через персональный компьютер (РС). Для дальнейшей и...
Страница 36 - EXERCISE SETTINGS УСТАНОВКИ ТРЕНИРОВОК; Как альтернатива, граница зоны может отмечаться дистанцией.
EXERCISE: 4.1 EXERCISE SETTINGS УСТАНОВКИ ТРЕНИРОВОК Тренировки в целевых тренировочных зонах предоставляют различные преимущества для здоровья. Тренировки в целевых зонах означают, что тренировка проводится в 1 – 3 зонах в соответствии с частотой пульса, скоростью или темпом. Граница зоны отмечаетс...
Страница 37 - OwnZone OwnZone 65-85% от максимальной частоты пульса No Timer /; Distance
Ваш беговой компьютер предлагает Вам три типа программирования зональных тренировок: Basic (Базовая) Zone 1 (Зона 1) Частота пульса в 3 зоне No Timer / Distance Базовая тренировка с изменяемой интенсивностью. Продолжительностью, например, 45 минут Interval (Интервальная) Zone 1 (Зона 1) Zone 2 (Зона...
Страница 38 - Выберите Select из меню кнопками ▲/ ▼ и подтвердите Красной кнопкой.
1. В режиме Settings нажмите Красную кнопку и выберите режим Exercise из меню. Подтвердите Красной кнопкой. 2. Выберите желаемую тренировку с помощью режима Select с помощью кнопок ▲/ ▼. Нажмите Красную кнопку. • Free (Произвольная) Не требуется предварительных установок для тренировки. • Basic (Баз...
Страница 39 - Просмотр тренировки; название тренировки; дистанция; Редактирование тренировки; Free. Нажмите Красную кнопку для подтверждения.; Добавление новой тренировки; дистанции
Просмотр тренировки Выбрав View, Вы можете проверить установки тренировки: 1. В меню Exercise выберите тренировку кнопками ▲/ ▼. Нажмите Красную кнопку для подтверждения. 2. Выберите View из меню кнопками ▲/ ▼. Нажмите Красную кнопку для подтверждения. 3. Просмотрите показатели с помощью кнопок ▲/ ▼...
Страница 40 - Для добавления новой тренировки с 1-3 зоной:
Диаграмма для просмотра полного процесса добавления новой тренировки: Добавление новой тренировки 0 зоны Exercises тренировки Zone Guide type Timers выбор таймеров Zones 2-3 повтор установок Exercise zone count выбор зоны для тренировки Heart rate выбор границ пульса для тренировки Polar sport zones...
Страница 41 - ручную установку границ пульса.; SportZones; продолжите с шага 4.
Тренировочная зона • 0 – 3 (если Вы выбрали 0 зон, см дополнительную информацию на следующей странице*). 3. Выберите тип зоны для тренировки (тренировка, базирующаяся на частоте пульса или на скорости/ темпе). Zone Type • Heart Rate (Частота пульса) • Если Вы выбрали Heart Rate как тип зоны, выберит...
Страница 42 - Zone Guide; менять зоны во время Вашей тренировки.; Exercise Zone Count
Zone Guide • Timers (Таймеры) • Zone 1 timer: Установите таймер для зоны (минуты и секунды). • Distances (Дистанции) • Zone 1 distance: Установите дистанцию для зоны (километры или мили, в зависимости от Вашего выбора). • Off (Выключение) • Выключите таймеры и дистанции. Это значит, что Вы не будете...
Страница 43 - принять жидкость) или установить; Guide type; Повторите шаг 3 до определения таймеров или
3. Определите, когда Вы хотите услышать таймер во время тренировки (например напоминание о необходимости принять жидкость) или установить дистанцию (т.е. время следующего отрезка без его записи). Guide type • Timers (Таймеры) • Определите, как много таймеров Вам необходимо для тренировки. • Exercise...
Страница 44 - FEATURE SETTINGS ОСОБЕННОСТИ УСТАНОВОК; Вы можете модифицировать следующие особенности:; Touch Модифицирование; Нажмите ▲или ▼для выбора и Красную кнопку для подтверждения
FEATURES: Footpod ▲/ ▼ Speed view ▲/ ▼ AutoLap ▲/ ▼ Touch ▲/ ▼ HR view ▲/ ▼ SportZones 4.2 FEATURE SETTINGS ОСОБЕННОСТИ УСТАНОВОК В режиме Features Вы можете программировать различные функции в Вашем беговом компьютере. Эти функции помогут Вам получить максимум от Ваших тренировок. Вы можете модифиц...
Страница 45 - Калибровка при беге:; дистанцию в ровном темпе.
Калибровка при беге: 1. На дисплее надпись Calibration Distance 1. 0 km. Установите дистанцию на которой Вы хотите откалибровать датчик footpod и подтвердите установку, нажав на Красную кнопку. Для точного измерения беговой дистанции, Вы можете, например, пробежать 400 м круг на стадионе. Это важно,...
Страница 46 - чтобы вернуться к предыдущему дисплею.; Продолжите с другими установками:; Надпись на дисплее; Speed view; On
Ручная калибровка: Когда Вы знаете калибровочный фактор (например, Вы откалибровали footpod ранее), Вы можете установить фактор вручную. Калибровочный фактор подсчитывается как отношение актуальной дистанции к неоткалиброванной дистанции. Например, если Вы пробежали 1200 метров и монитор показывает ...
Страница 47 - Touch
Надпись на дисплее Нажмите ▲или ▼для выбора и Красную кнопку для подтверждения Touch • Show limits • Take Lap • Change view • Light • Off ▲/ ▼ • выбор функции на дисплее появится надпись (Feature) selected HR view • HR • HR% ▲/ ▼ • выбор величины SportZones • Zone low limits ▲/ ▼ • выбор самого низк...
Страница 48 - USER SETTINGS УСТАНОВКИ ПОЛЬЗОВАТЕЛЯ; можете изменить единицы в General Settings (Общих установках).; Нажмите ▲или ▼для выбора и Красную кнопку; для подтверждения
USER: Weight ▲/ ▼ Height ▲/ ▼ Birthday ▲/ ▼ Sex ▲/ ▼ Activity ▲/ ▼ Heart Rate ▲/ ▼ VO2 max 4.3 USER SETTINGS УСТАНОВКИ ПОЛЬЗОВАТЕЛЯ Введите точную персональную информацию для наибольшей точности определения всех тренировочных показателей. Это очень важно, что бы Вы ввели как можно более точные значе...
Страница 50 - потребление кислорода); будет появляться на дисплее как установка по умолчанию.; Для возврата в режим Time (Время) нажмите и удерживайте кнопку Стоп.
Надпись на дисплее Нажмите ▲или ▼для выбора и Красную кнопку для подтверждения 10. VO2 max (Максимальное потребление кислорода) ▲/ ▼ • установите величину максимального потребления кислорода, если Вы знаете Ваш показатель, определенный при лабораторном тестировании. Ваш предыдущий показатель или пос...
Страница 51 - Максимальное потребление кислорода (VO2 max); Уровень двигательной активности; тренировки направлены на подготовку к соревнованиям.
Максимальное потребление кислорода (VO2 max) Величина VO2max –используется для оценки расхода энергии. VO2max – максимальная величина поглощаемого кислорода, на которое способен Ваш организм во время выполнения максимальной мышечной работы. Эта величина известна также как максимальная аэробная мощно...
Страница 52 - GENERAL SETTINGS ОБЩИЕ УСТАНОВКИ
GENERAL: Sound ▲/ ▼ Keylock ▲/ ▼ Help ▲/ ▼ Units ▲/ ▼ Language ▲/ ▼ Sleep 4.4 GENERAL SETTINGS ОБЩИЕ УСТАНОВКИ Вы можете просмотреть и изменить общие установки Вашего бегового компьютера в режиме General Settings. Эти функции помогут Вам держать информацию в Вашем беговом компьютере. 1. В режиме Tim...
Страница 54 - WATCH SETTINGS УСТАНОВКИ ЧАСОВ; Выберите Event кнопками ▲/ ▼ и подтвердите, нажав Красную; Нажмите ▲или ▼для выбора и Красную кнопку для; подтверждения; View
WATCH: Event ▲/ ▼ Alarm ▲/ ▼ Time 1 ▲/ ▼ Time 2 ▲/ ▼ Time Zone ▲/ ▼ Date 4.5 WATCH SETTINGS УСТАНОВКИ ЧАСОВ Когда Вы не тренируетесь, Вы можете носить Ваш беговой компьютер как обычные часы. Для изменения установок часов, следуете нижеприведенным рекомендациям. 4. 5. 1 EVENT (СОБЫТИЕ) Один из ключев...
Страница 56 - Для изменения установок сигнала, следуйте следующим шагам:; Для возврата в режим Time (Время) нажмите и удерживайте кнопку Stop.
4. Для изменения установок сигнала, следуйте следующим шагам: Надпись на дисплее Нажмите ▲или ▼для выбора и Красную кнопку для подтверждения 5. Alarm • Off (выключен) • Once (однажды) • Mon-Fri (понедельник-пятница) • Daily (ежедневно) ▲/ ▼ • установите режим. 6. AM / PM (для 12 часового формата) ▲/...
Страница 57 - Когда Вы установили Time 1 переходите к Time 2:
4. 5. 3 TIME ZONES (ВРЕМЕННЫЕ ЗОНЫ) Чтобы помочь Вам находится различных временных, зон Вы можете использовать две временные зоны. 1. В режиме Time, нажимая на кнопки ▲/ ▼, дойдите до режима Settings. Нажмите Красную кнопку. 2. Выберите Watch кнопками ▲/ ▼ и подтвердите, нажав Красную кнопку. 3. Выб...
Страница 58 - времени покажет, что используется режим Time 2.
В режиме Time Вы можете изменить временные зоны нажав и удерживая кнопку ▼. Цифра 2 рядом с индикацией времени покажет, что используется режим Time 2. • Для возврата в режим Time (Время) нажмите и удерживайте кнопку Stop. 4. 5. 4 DATE (ДАТА) Для установки даты: 1. В режиме Time, нажимая на кнопки ▲/...
Страница 59 - ГРАНИЦЫ ЦЕЛЕВОЙ ЗОНЫ; скорости или темпе (необходимо
5. ГРАНИЦЫ ЦЕЛЕВОЙ ЗОНЫ Тренировка в разных пульсовых зонах дает разный тренировочный эффект. Пульсовые зоны зависят от Ваших целей и ваших базовых физических кондиций. Ваш беговой компьютер предлагает Вам три пути использования целевых пульсовых зон: OwnZone, Polar sport zones и установление границ...
Страница 60 - зону, основную на вариабельности сердечного ритма.; Определение границ пульса на основе OwnZone
5. 1 OWN ZONE LIMITS (ГРАНИЦЫ OWNZONE) Ваш беговой компьютер может определять Вашу индивидуальную аэробную (кардиоваскулярную) пульсовую зону автоматически. Эта функция называется OwnZone (OZ). OwnZone дает уверенность, что Вы тренируетесь в правильных границах с безопасной нагрузкой. OwnZone опреде...
Страница 61 - определения OwnZone, включено в тренировку,
Определение Вашей OwnZone проиходит в пять этапов. OwnZone Updated и границы OwnZone. Границы показаны как удары пульса в минуту (bmp) или как Идите в медленном темпе в течение 1 мин. Поддерживайте частоту пульса в пределах ниже 100 уд мин / 50 % от HRmax в течение этой первой стадии. После каждой с...
Страница 62 - СПОРТИВНЫЕ ЗОНЫ POLAR; целевая зона
5. 2 СПОРТИВНЫЕ ЗОНЫ POLAR Вы можете также выбрать спортивные зоны Polar для помощи в Ваших тренировках. Спортивные зоны Polar открывают новый уровень эффективности в кардиотренировках. Тренировка делится на пять зон, на основе интенсивности частоты пульса. Спортивные зоны помогают легко установить ...
Страница 65 - УСТАНОВКА ГРАНИЦ ВРУЧНУЮ; установить пульсовые границы вручную.
5. 3 УСТАНОВКА ГРАНИЦ ВРУЧНУЮ Вместо определяемых автоматически границ Вашей пульсовой зоны с помощью функции OwnZone, Вы можете установить пульсовые границы вручную. Ваша целевая пульсовая зона – коридор между нижним и верхним показателями пульса, отображаемая как процент от Вашего максимального пу...
Страница 66 - ТЕСТ – POLAR ФИТНЕС ТЕСТ; OwnIndex
6. ТЕСТ – POLAR ФИТНЕС ТЕСТ Polar фитнес тест – легкий, безопасный и быстрый путь определить индивидуальную максимальную аэробную мощность и получить предполагаемую максимальную частоту пульса. Polar фитнес тест предназначен для применения у здоровых взрослых людей. OwnIndex OwnIndex - параметр, соп...
Страница 68 - Начало теста; базовые величины для расчета потребления калорий.
Начало теста Процедура занимает 3-5 минут. 1. В режиме Time, нажимая на кнопки ▲/ ▼, дойдите до режима Test. Нажмите Красную кнопку. 2. Лягте и расслабьтесь в течение 1-3 минуты перд началом теста. 3. Нажмите Start с Красной кнопкой. Ваш беговой компьютер начнет измерение Вашего пульса. На дисплее п...
Страница 70 - Фитнес классы; здоровых взрослых людей в США, Канаде и 7 европейских странах.
Фитнес классы Polar фитнес тест, Ваш OwnIndex, являются наиболее показательнымипри сравнении Ваших индивидуальных результатов и изменений в них. Показатели OwnIndex могут также интерпретироваться согласно Вашему полу и возрасту. Расположите показатели Ваш OwnIndex в таблице, чтобы сравнить Ваши теку...
Страница 71 - СОЕДИНЕНИЕ С КОМПЬЮТЕРОМ – ПЕРЕДАЧА ДАННЫХ; РЕДАКТИРОВАНИЕ УСТАНОВОК ЧЕРЕЗ КОМПЬЮТЕР; дальнейших инструкций см сайт; меню и подтвердите Красной кнопкой.; Начните передачу данных с Вашего персонального компьютера.; передаче, появится надпись UpLink Receive Failed!
7. СОЕДИНЕНИЕ С КОМПЬЮТЕРОМ – ПЕРЕДАЧА ДАННЫХ 7. 1 РЕДАКТИРОВАНИЕ УСТАНОВОК ЧЕРЕЗ КОМПЬЮТЕР Ваш беговой компьютер позволяет редактировать установки Вашего монитора через компьютер. Вы также можете персонализировать дисплей монитора, загрузив изображения. Для этого необходима опция Polar UpLink Tool™...
Страница 72 - Передача файлов с Вашего бегового компьютера на веб-сервер:; передаче, появится надпись SonicLink Send Failed!; PolarRunningCoach.com для дальнейших инструкций.
7. 2 ПЕРЕДАЧА ДАННЫХ ВАШИХ ТРЕНИРОВОК В ДНЕВНИК ТРЕНИРОВОК НА СЕРВЕРЕ Программа PolarRunningCoach – это полный веб-сервис , предназначенный, чтобы поддержать Вас и максимально улучшить эффективность Ваших тренировок. Свободная регистрация дает Вам доступ к индивидуальным тренировочным программам, дн...
Страница 73 - CARE AND MAINTENANCE; УХОД И ОБСЛУЖИВАНИЕ; Уход за Вашим беговым компьютером
6. CARE AND MAINTENANCE 8. УХОД И ОБСЛУЖИВАНИЕ Как любой электронный прибор, Ваш беговой компьютер Polar нуждается в уходе и необходимом обслуживании. Ниже приведенные рекомендации помогут Вам обеспечить бесперебойную работу прибора и получать удовольствие от использования монитора многие годы. Уход...
Страница 74 - Уход за датчиком Footpod; Батарея датчика; Footpod; Красную кнопку на датчике.; Уход за передатчиком WearLink
Примечания: • Подсветка и звуковые сигналы монитора автоматически отключаются, когда на дисплее появляется символ снижения заряда батареи . Тем не менее, сигнал тревоги часов будет работать один раз, если эта функция активирована до появления символа . Символ тревоги также исчезнет с дисллея. • На х...
Страница 75 - Батарея передатчика WearLink
Батарея передатчика WearLink Ориентировочная средняя продолжительность работы батареи передатчика составляет 2 года (при использовании: 1час/день, 7 дней/в неделю). Если Ваш передатчик перестал работать, это может быть вследствие разряда батареи. Чтобы заменить батарею Вам понадобится монета, кольцо...
Страница 76 - слишком сильные электрические помехи для; Использование монитора в водной среде
7. PRECAUTIONS 9. ПРЕДОСТОРОЖНОСТИ Помехи во время тренировки Электромагнитные помехи Сбои в работе монитора могут происходить около высоковольтных линий, светофора, электропроводов железных дорог, троллейбусов или трамваев, антенн телевидения, автомобильных двигателей, велосипедных компьютеров, раз...
Страница 78 - FREQUENTLY ASKED QUESTIONS; ЧАСТО ЗАДАВАЕМЫЕ ВОПРОСЫ; символ низкого заряда батареи может появляться при
8. FREQUENTLY ASKED QUESTIONS 10. ЧАСТО ЗАДАВАЕМЫЕ ВОПРОСЫ Что я должен делать, если… …если я не знаю в каком месте меню я нахожусь? Нажмите и удерживайте кнопку Stop (Стоп) пока не появится время дня. …нет реакции от какой-либо кнопки? Перепрограммируйте монитор, нажимая одновременно на 4 кнопки на...
Страница 80 - TECHNICAL SPECIFICATIONS; ТЕХНИЧЕСКИЕ ХАРАКТЕРИСТИКИ
9. TECHNICAL SPECIFICATIONS 11. ТЕХНИЧЕСКИЕ ХАРАКТЕРИСТИКИ Монитор сердечного ритма Polar отображает выполнение тренировки и помогает Вам достигать Ваших индивидуальных тренировочных целей. Монитор не предназначен для другого использования. Водонепроницаемость продукции Polar проверяется в соответст...
Страница 81 - полиамид; Часы; Рабочая температура:; одна ААА батарея; Общие показатели; максимальное количество километров / миль,
БЕГОВОЙ КОМПЬЮТЕР Срок службы батареи: Тип батареи: Рабочая температура: Материал ремня: в среднем 2 года при нормальном использовании (1ч/день, 7 дней/в неделю) CR 2032 -10 °C to +50 °C / +14 °F to +122 °F полиуретан ПЕРЕДАТЧИК Тип батареи: Уплотнительное кольцо: Срок службы батареи: Рабочая темпер...
Страница 82 - LIMITED POLAR INTERNATIONAL GUARANTEE; МЕЖДУНАРОДНАЯ ГАРАНТИЯ POLAR; материале и рабочем механизме два года с даты покупки.
10. LIMITED POLAR INTERNATIONAL GUARANTEE 12. МЕЖДУНАРОДНАЯ ГАРАНТИЯ POLAR • Это международная гарантия, Polar Electro Inc для потребителей, купивших это изделие в США или Канаде. Эта международная гарантия Polar Electro Oy для потребителей, купивших это изделие в других странах. • Polar Electro Oy/...
Страница 83 - POLAR DISCLAIMER; ПРАВОВЫЕ ПРИМЕЧАНИЯ POLAR; изделий, описанных здесь
11. POLAR DISCLAIMER 13. ПРАВОВЫЕ ПРИМЕЧАНИЯ POLAR • Материалы, приведенные в этом руководстве, предназначены только для информационных целей. Описываемая продукция постоянно совершенствуется и изменяется без предшествующего уведомления. • Polar Electro Inc./Polar Electro Oy не делает никаких предст...
Страница 84 - Официальный дилер; PolarSport; Сертифицированные центры Polar в России:
Производитель: компания «Polar Electro Oy» Профессоринти 5 FIN-90440 КЕМПЕЛЕ Тел.: +358 8 5202 100 Факс +358 8 5202 300