Материнские платы GIGABYTE GA 785GMT USB3 rev1 - инструкция пользователя по применению, эксплуатации и установке на русском языке. Мы надеемся, она поможет вам решить возникшие у вас вопросы при эксплуатации техники.
Если остались вопросы, задайте их в комментариях после инструкции.
"Загружаем инструкцию", означает, что нужно подождать пока файл загрузится и можно будет его читать онлайн. Некоторые инструкции очень большие и время их появления зависит от вашей скорости интернета.

Руководство пользователя MG20XU/MG20/MG16XU/MG16/MG12XU /MG12
21
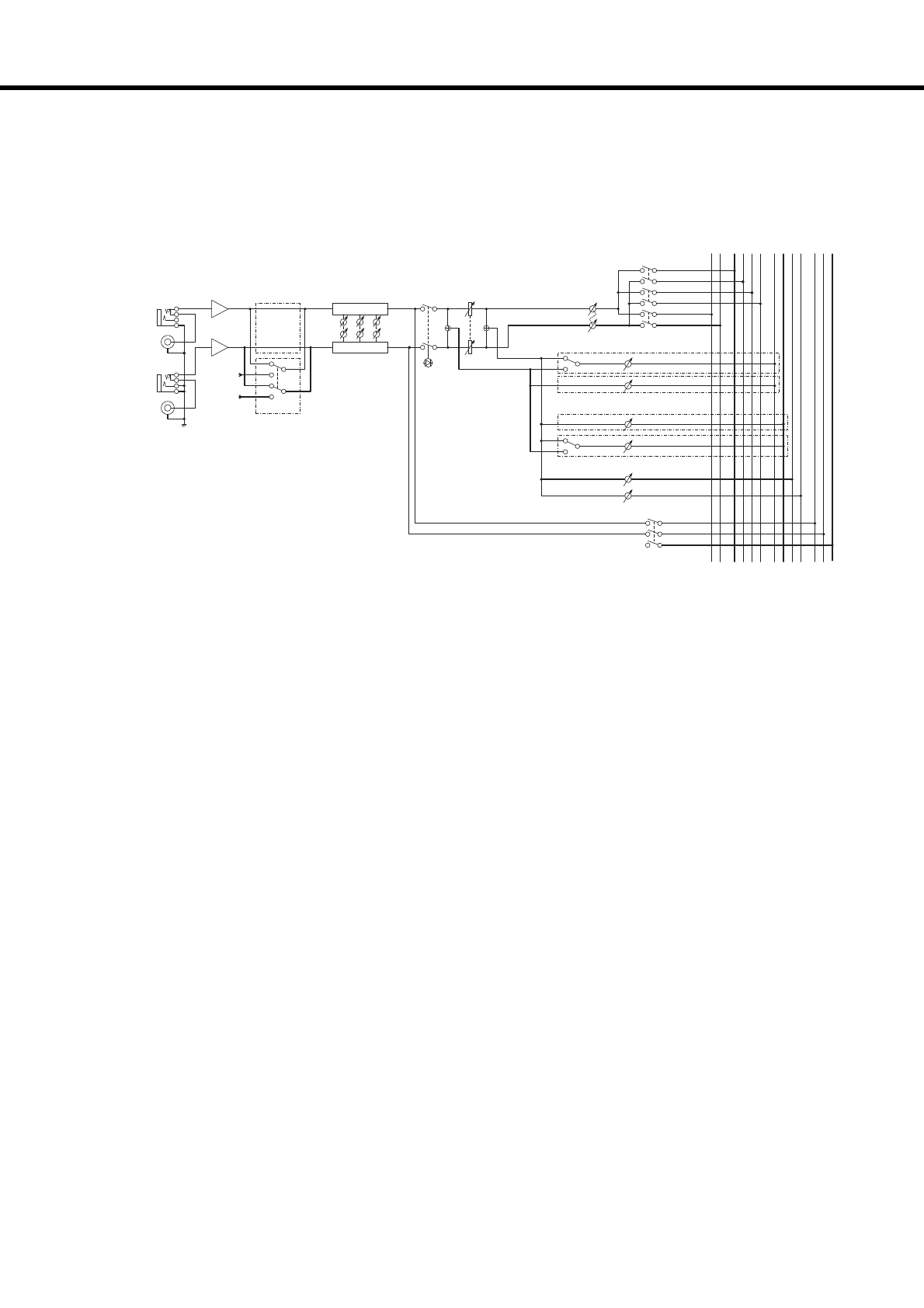
Органы управления и разъемы
Каналы стереовхода
LOW
MID (
*)
HIGH
EQ
ON
(ST CH Fader)
STEREO
L
STEREO
R
PF
L L
PFL R
GROUP 2
GROUP 1
GROUP 3
(*)
GROUP 4
(*)
ST
1-2
3-4 (*)
PFL CT
RL
MG16XU/MG16 : CH13/14,15/16
MG12XU/MG12 : CH9/10,11/12
PFL
(*) Only MG16XU and MG16
HA
USB-PLAY-L
USB-PLAY-R
L [-10dBu]
R [-10dBu]
HA
EQ
BAL
MG16XU : CH15/16
MG12XU : CH11/12
AUX2/FX, AUX2
AUX1
AUX3 (
*)
AUX4/FX, AUX4 (*)
PRE
AUX1
MG16XU/MG16
MG12XU/MG12
AUX1PRE
PRE
AUX2
MG12XU/MG12
MG16XU/MG16
AUX4/FX, AUX4 (*)
AUX3 (*)
MG16XU/MG16 : 3-Stage
MG12XU/MG12 : 2-Stage
LINE/USB
AUX2/FX, AUX2
MG16XU : CH13/14
MG16 :
CH13/14,15/16
MG12XU : CH9/10
MG12 :
CH9/10,11/12
Содержание
- 6 Эксплуатация и обслуживание; Разъемы; Информация; Об этом руководстве; Номер модели
- 7 Содержание; Шаг 5. Использование встроенных
- 8 Основные возможности; D-PRE и высококачественные операционные усилители
- 9 Краткое руководство по эксплуатации; Шаг 1. Подготовка источника питания; микшерный пульт
- 10 Шаг 4. Подача звука на динамики; каждого используемого канала.; ) на индикаторе уровня лишь; используемого канала.; Настройка тембра и уровня
- 11 Использование реверберации и задержки
- 12 Настройка; Примеры настройки; Усиление звучания для концертного выступления; Лицевая панель; Задняя панель
- 13 Для мероприятий и вечеринок
- 14 Органы управления и разъемы; Передняя панель; Блок встроенных эффектов (только для моделей XU)
- 15 Главный блок
- 16 Блок входных каналов; Гнезда моновхода; Гнезда стереовхода
- 19 Переключатель назначения шины; Фейдеры каналов
- 20 Каналы моновхода
- 22 Блок встроенных эффектов; Экран
- 27 Блок питания
- 28 Функция ослабления
- 29 Поиск и устранение неисправностей; Отсутствие звука; ШАГ 1. Подключения и поток сигналов
- 30 ШАГ 2. Настройка переключателей и органов управления; Проверка общего баланса
- 31 Другие неисправности
- 32 Приложение; Общие характеристики
- 33 Программы эффектов
- 34 Список гнезд и разъемов
- 35 Установка в стойку; Меры предосторожности при установке; Процедура монтажа; При помощи отвертки ослабьте винты по; Установите модуль в стойку и закрепите его.
- 36 Предметный указатель