Магнитолы Pioneer MVH-1400UB - инструкция пользователя по применению, эксплуатации и установке на русском языке. Мы надеемся, она поможет вам решить возникшие у вас вопросы при эксплуатации техники.
Если остались вопросы, задайте их в комментариях после инструкции.
"Загружаем инструкцию", означает, что нужно подождать пока файл загрузится и можно будет его читать онлайн. Некоторые инструкции очень большие и время их появления зависит от вашей скорости интернета.

!
Черный кабель является заземляющим
.
Заземляющие кабели данного устройства
и других устройств
(
особенно устройств
,
предназначенных для эксплуатации при
больших токах
,
таких как усилитель мощ
-
ности
)
должны монтироваться отдельно
.
В противном случае их случайное отсое
-
динение может привести к пожару или не
-
исправности
.
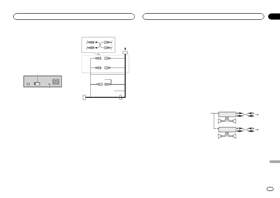
Данное устройство
1
2 3
4
5
6
1
Гнездо шнура питания
2
Выход заднего канала или выход сабву
-
фера
3
Передний выход
4
Гнездо антенны
5
Плавкий предохранитель
(10 A)
6
Вход проводного пульта дистанционного
управления
Служит для подключения проводного
адаптера пульта дистанционного упра
-
вления
(
приобретается отдельно
).
Шнур питания
1
3
3
2
4
4
5
5
6
6
b
8
9
7
a
e
d
c
1
Кгнезду шнура питания
2
В зависимости от типа автомобиля функ
-
ции
3
и
5
могут отличаться
.
В этом слу
-
чае следует подключить
4
к
5
и
6
к
3
.
3
Желтый
Резервный разъем
(
или разъем дополни
-
тельного оборудования
)
4
Желтый
Подключите к клемме источника постоян
-
ного тока
12
В
.
5
Красный
Разъем дополнительного оборудования
(
или резервный разъем
)
6
Красный
Подключите к клемме
,
на которую подает
-
ся напряжение
(12
В постоянного тока
)
при включении зажигания
.
7
Подсоедините провода одинакового
цвета друг к другу
.
8
Черный
(
заземление на массу
)
9
Синий
/
белый
Расположение штекера разъема
ISO
на
различных автомобилях может отличать
-
ся
.
Если штекер
5
предназначен для
управления антенной
,
подсоедините
9
к
b
.
На других автомобилях подключать
9
к
b
запрещается
.
a
Синий
/
белый
Подключите к клемме панели управления
усилителя мощности
(
макс
. 300
мА
12
В
постоянного тока
).
b
Синий
/
белый
Подключите к клемме реле управления
антенны с электроприводом
(
макс
.
300
мА
12
В постоянного тока
).
c
Желтый
/
черный
Если используется оборудование
,
имею
-
щее функцию приглушения звука
,
данный
провод необходимо подсоединить к клем
-
ме
Audio Mute
данного устройства
.
В про
-
тивном случае необходимо проследить
за тем
,
чтобы данный провод не контакти
-
ровал с любыми другими разъемами
.
d
Выводы громкоговорителей
Белый
:
Передний левый
+
Белый
/
черный
:
Передний левый
*
Серый
:
Передний правый
+
Серый
/
черный
:
Передний правый
*
Зеленый
:
Задний левый
+
или сабвуфер
+
Зеленый
/
черный
:
Задний левый
*
или
сабвуфер
*
Фиолетовый
:
Задний правый
+
или саб
-
вуфер
+
Фиолетовый
/
черный
:
Задний правый
*
или сабвуфер
*
e
Разъем
ISO
В некоторых автомобилях разъем
ISO
может иметь два вывода
.
В этом случае
необходимо подсоединить оба разъема
.
Примечания
!
Требуется изменение начальных на
-
строек данного устройства
.
См
.
раздел
См
.
раздел
стройка предварительного усилителя
Выход сабвуфера данного устройства мо
-
нофонический
.
!
При использовании сабвуфера мощно
-
стью
70
Вт
(2
Ом
)
обязательно подсоеди
-
ните к сабвуферу фиолетовый и
фиолетовый
/
черный провод данного ус
-
тройства
.
Не подсоединяйте зеленый и
зеленый
/
черный провода
.
Усилитель мощности
(
приобретается отдельно
)
Используйте данную схему подсоединения
при использовании дополнительного усили
-
теля мощности
.
1
1
3
2
4
5
5
3
2
6
7
7
1
Пульт дистанционного управления систе
-
мой
Подсоедините синий
/
белый кабель
.
2
Усилитель мощности
(
приобретается от
-
дельно
)
3
Подключите с помощью кабелей
RCA
(
приобретаются отдельно
)
4
Кпереднему выходу
5
Передний громкоговоритель
6
Квыходу заднего канала или выходу саб
-
вуфера
7
Задний громкоговоритель или сабвуфер
Ру
сский
Установка
115
Раздел
Установка
Ru
03